JX-300LED使用说明书.pdf - 第93页

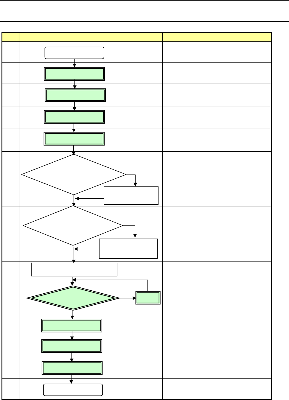
第 1 部 基本篇 第 2 章 生产 2-1 第 2 章 生产 2-1 流程图 本章将对 No2 ~ No5 、 No9 ~ No12 加以说明。 No. 流程图 备注 1 实施日常检查,确认 ATC 周围等。 2 确认主气压(0.5MPa) 。 3 返回原点前,确认装置内部 没有放置异 物等。 4 节假日结束后以及在 寒冷地区, 必须进 行预热(10 分钟左右)。 5 6 在日常检查或安装基板 ,清扫吸嘴或 改变外形基准位置,使 机器…

100%1 / 717
1 基本篇 1 设备概要
1-76
1-6 C盘的更新操作
本机为保护操作系统采用 EWFEnhanced Write Filter Windows 使用的 C 盘进行了 Rom 化。
重启时在 C 盘中写入的内容将被删除,因此,要更新操作系统的信息时,必须进行下列更新 C
的操作。
增加打印机需要的驱动程序、或进行网络设置后,请务必进行 C 盘的该项更新操作。
在未执行更新状态下切断电源时,所设置的信息将被删除。
1)启动命令提示符
(要从资源管理器启动命令提示符时,执行“C:\Documents and Settings\KE2000\开始 菜单\
程序\附件(
Accessories)\命令提示符(Command Prompt)进行启动。
2)在控制台窗口(Console WindowDOS 画面)上,输入“ewfmgr C: -commit”
会出现如下画面。(请注意在 C:的前后要输入空格。)
图1-6-1 C 盘更新操作画面
3)请关闭 Windows,重启设备。
关闭时,仿真保存在主存里的信息,即被写入 C 盘。
1 基本篇 2 生产
2-1
2 生产
2-1 流程图
本章将对 No2No5No9No12 加以说明。
No. 流程图 备注
1
实施日常检查,确认 ATC 周围等。
2
确认主气压(0.5MPa)
3
返回原点前,确认装置内部没有放置异
物等。
4
节假日结束后以及在寒冷地区,必须进
行预热(10 分钟左右)。
5
6
在日常检查或安装基板,清扫吸嘴或
改变外形基准位置,使机器的初始设
定状态改变时,请重新设定“机器设
置”
(参见“第 7 章 机器设置”)
7
参见“第 5 章数据库”
8
9
若发生贴片位置偏移、定心不良等,
贴片不正常时,可在“编辑程序”中
进行修正。但部分元件数据可在“生
产”中进行修正。
10
11
12
13
定期实施
(参见“第 3 章 维护”)
接通电源
装置检查
预热
修改
机器设置
制作元件数据库
在“数据库”中
制作元件数据
确认贴片
有问题时
生产
退出生产
关闭电源
无异常
必要时
必要时
不必时
不必时
修正
制作、编辑生产程序
日常检查
返回原点
设置基板
在“机器设置”中
设置变更的部分
1 基本篇 2 生产
2-2
2-2 概要
使用已制作的生产程序,检查贴片、进行生产。
制作完新程序后,在实际生产前需要进行试生产,确认贴片坐标、吸取坐标等,并对新建的程序
进行最后检查。
2-2-1 生产模式
生产中有以下 3 种生产模式。
No. 生产模式 内容□
基板生产 指定生产数量,实际生产基板的模式。
试打
试生产模式。
可选择吸取位置跟踪和贴片后的贴片位置跟踪。
※1
空打
不使用元件而确认吸取贴片动作的模式。
可进行吸取位置跟踪和贴片位置跟踪。
※1
※1:参见第 4 章“4-5-4-4 确认”的贴片位置跟踪与吸取位置跟踪。
基板生产、试打、空打中,可分别设定生产条件、试打条件及空打条件。