ASM_Manual_TyphoonUSC_zh-CN_070820_onlinePDFA.pdf - 第12页
3 TYPHOON 钢网底面清洁剂 3.1 概述 12 使用手册 TYPHOON UNDER STENCIL CLEANER 08/2020 8 13 1 1 12 9 10 1 2 21 20 19 17 18 16 15 14 7 5 4 6 3 长板(620宽度)Typhoon USC 1 电源和控制电线 连接器(未显示电线) 12 左手家用 电磁夹 2 右手 Y 线性轨道附件 13 USC 家用传感器 3 右手家用 电磁夹 14…

3 TYPHOON 钢网底面清洁剂
3.1 概述
使用手册 TYPHOON UNDER STENCIL CLEANER 08/2020 11
1
2
21
20
19
17
18
16
15
14
13
11
12
7
5
4
9
10
8
6
3
标准 Typhoon USC
1 电源和控制电线
连接器(未显示电线)
12 左手家用
电磁夹具
2 右手 Y 线性轨道附件 13 USC 家用传感器
3 右手家用
电磁夹
14 左手 Y 线性轨道
附件
4 右手真空室抬升
驱动器
15 左手摄像机光束
附件电磁夹
5 织物卷筒制动器 16 收布卷筒
6 织物用量卷筒 17 真空室 (装有硬顶插件)
7 溶剂喷棒 18 织物用量传感器
8 已安装织物卷筒(未绕线) 19 织物卷筒电机
9 真空臂 20 右手摄像机光束
附件电磁夹和 USC 分离式传感器
10 真空室真空入口 21 溶剂泵
11 左手真空室抬升 驱动器

3 TYPHOON 钢网底面清洁剂
3.1 概述
12 使用手册 TYPHOON UNDER STENCIL CLEANER 08/2020
8
13
11
12
9
10
1
2
21
20
19
17
18
16
15
14
7
5
4
6
3
长板(620宽度)Typhoon USC
1 电源和控制电线
连接器(未显示电线)
12 左手家用
电磁夹
2 右手 Y 线性轨道附件 13 USC 家用传感器
3 右手家用
电磁夹
14 左手 Y 线性轨道
附件
4 织物卷筒制动器 15 左手摄像机
光束附件电磁夹
5 织物用量传感器 16 收布卷筒
6 织物用量卷筒 17 真空室 (装有多刀片插件)
7 溶剂喷棒 18 右手真空室抬升
驱动器
8 已安装织物卷筒(未绕线) 19 织物卷筒电机
9 真空臂 20 右手摄像机光束
附件电磁夹和 USC 分离式传感器
10 真空室真空入口 21 溶剂泵
11 左手真空室抬升 驱动器

3 TYPHOON 钢网底面清洁剂
3.2 钢网底面清洁器周期
使用手册 TYPHOON UNDER STENCIL CLEANER 08/2020 13
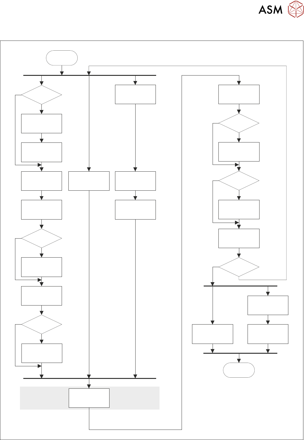
3.2 钢网底面清洁器周期
START
END
Solvent
Dispense
Required?
Y
Y
Y
N
N
N
Vacuum
Required?
Vacuum Activates
Vacuum Deactivates
Fabric Roll Brake
Activates
Fabric Roll
Brake Deactivates
Vacuum
Running?
Lift Actuators Raise
Plenum Chamber
Camera Carriage
Moves USC to
Sweep End
Lift Actuators Lower
Plenum Chamber
Sensors Confirm
Actuator Position
Dispense Solvent
Camera Carriage
Moves USC to
Sweep Start
Camera Carriage
Moves USC to
Home Position
Camera Carriage
Moves To USC**
Camera Carriage
Attachment Magnets
Energized**
(USC Pickup)
Camera Carriage
Attachment Magnets
De-energized
USC Home Magnets
De-energized**
USC Home Magnets
Energized
Index Fabric
(Fabric Usage
Sensor Increments)
Index Fabric*
(Fabric Usage
Sensor Increments)
Y
N
Lift Sensors
Option Fitted?
CLEAN
SWEEP
Sensors Confirm
Actuator Position
Y
N
Lift Sensors
Option Fitted?
Y
N
Following
Programmed
Sweep?
*If a Typhoon DUO Wet/Vac sweep, solvent
wets only leading half of cleaner paper.
Vac is applied through the dry trailing half
of the cleaner paper.
**Initial front to back cleaning sweep ONLY.