SP-0090-001.pdf - 第24页
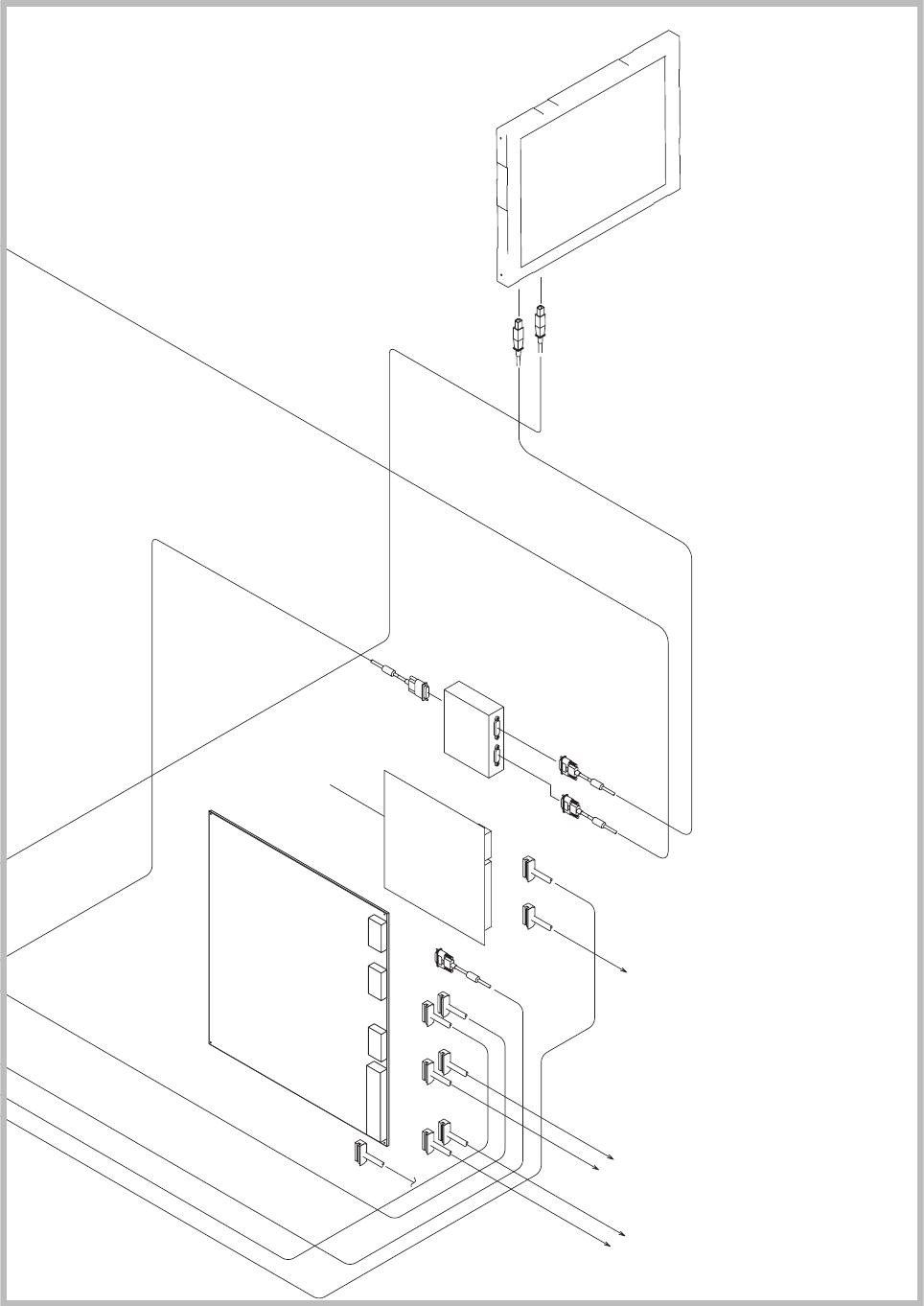
Key No. P AR T No. P AR T NAME Q’ty REMARKS NOTE 771 0918G00N CORD(PIO_POWER) 1 30914013AL-001 772 0918G0A5 CORD(LIGHTING 3) 1 30914013AL-002 773 0918G00Z CAMERA CABLE 1 30914013AL-003 774 0914B3AJ ACCESS_WIRING 2 309140…

X9503
X9502
X6701
X6702
1-XE39
2-XE39
X6703
X6704
X8901
X8902
X8903
X8904
X9505
X9506
X18502
X18501
X9507
X9508
X6801
X6802
X6803
X6804
772
U165
U95
U185
X16501
X16502
X9504
X7403
N74(F)
X7401
See Fig. D3-4
Key No.3H1
X16503
X9501
Fig. D3
1006-001
Fig. D3-8

Key No. PART No. PART NAME Q’ty
REMARKS
NOTE
771 0918G00N CORD(PIO_POWER) 1 30914013AL-001
772 0918G0A5 CORD(LIGHTING 3) 1 30914013AL-002
773 0918G00Z CAMERA CABLE 1 30914013AL-003
774 0914B3AJ ACCESS_WIRING 2 30914013AL-004
GS-IR100
Fig. D3-8
1006-001
Fig. D3

MEMO