SP-0090-001.pdf - 第70页
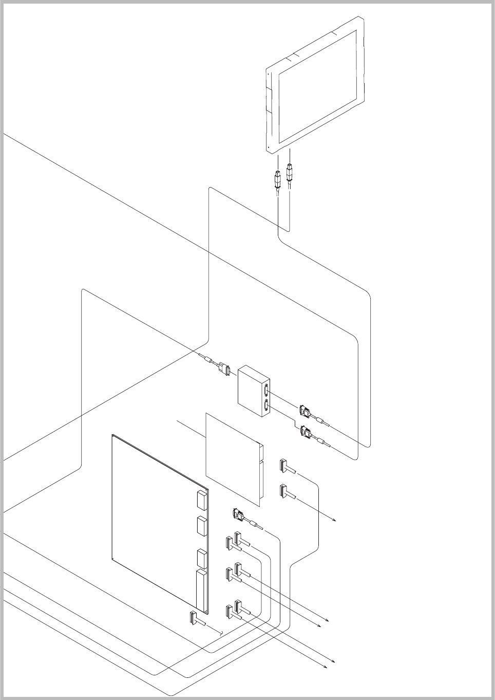
Fig. D3-8 照明基板、 LAN パネル Lighting PCB, LAN Panel X13601 X13601 X6101 X6101 X9201 X9202 X9503 X9502 X6701 X6702 1-XE39 2-XE39 X6703 X6704 X8901 X8902 X8903 X8904 X9505 X9506 X18502 X18501 X9507 X9508 X6801 X6802 X6803 X680…

Key No. PART No. PART NAME Q’ty
REMARKS
NOTE
3H1 0914B3AH P.C.B_MOUNT(LED CONTROLL) 1 30914013AL-005
Fig. D3
1006-001
Fig. D3-4
GS-IR120

Fig. D3-8
照明基板、
LAN
パネル
Lighting PCB, LAN Panel
X13601
X13601
X6101
X6101
X9201
X9202
X9503
X9502
X6701
X6702
1-XE39
2-XE39
X6703
X6704
X8901
X8902
X8903
X8904
X9505
X9506
X18502
X18501
X9507
X9508
X6801
X6802
X6803
X6804
X18401
X19401
X29401
X9401
772
X19105
X19106
U165
U95
U185
U91
U184
U92
U94
X16501
X16502
X7403
N74(R)
X9104
X19102
X9504
X7401
X9108
X8102
773
X18402
X18602
771
X9107
X7403
N74(F)
X7401
X16503
X9501
774
X18601
(BASE:Document No.P-309-00X
UNIT-3 Fig.D3-8)
See Fig. D3-4
Key No.3H1
1006-001
Fig. D3
高解像度部品認識カメラ
HIGH RESOLUTION COMPONENT RECOGNITION CAMERA

X9503
X9502
X6701
X6702
1-XE39
2-XE39
X6703
X6704
X8901
X8902
X8903
X8904
X9505
X9506
X18502
X18501
X9507
X9508
X6801
X6802
X6803
X6804
772
U165
U95
U185
X16501
X16502
X9504
X7403
N74(F)
X7401
X16503
X9501
See Fig. D3-4
Key No.3H1
Fig. D3
1006-001
Fig. D3-8