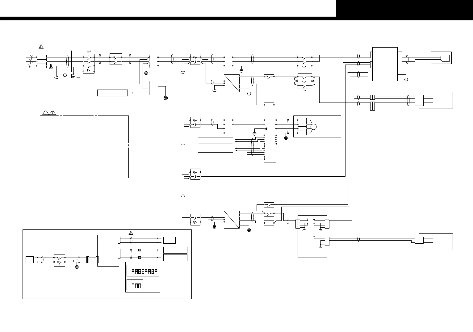
YCP10_KLV_CWD.pdf - 第5页
Confidential & Proprietary P A G E L1 L2 J0001 L1 L1 L2 L2 XB11 MAX600V/40A PE E01 1TURN ≧6.0sq J0071 MAX690V/40A QS11 T1 T2 T3 L1 L3 L2 41 42 R S NOTE: MAX690V L2 T2 L1 T1 QF11 30A R S S1 R1 J0002 J0003 NF11 E 1 2 C…

Confidential & Proprietary
PAGE
POWER CIRCUIT
Main Switch
Main Breaker
NF11
1∼
1∼ 50/60Hz
200/208/220/230V
QF11 30AQS11 40A
1∼ 1∼
1∼ 1∼
Rating 6.9kVA MAX.
1∼
S10
1∼ 1∼
Terminal
XB11
1∼
Surge
Absorber
Noise
Filter
1∼
Breaker
QF31 10A
Breaker
Breaker
Breaker
QF32 5A
QF33 5A
QF34 5A
Noise
Filter
NF21
Noise
Filter
NF22
Power Supply
GS31 300W 6.3A
Power Supply
GS21 600W 27A
DC48V
QF51 5A
INVERTER
Contactor
KM11/KM11A
1∼
3∼
Contactor
KM12/KM12A
M21
DC48VDC48V
DC24V
QF42 5A
QF41 10A
DC24V
DC24V
Safety Relay1
KM10
EMERGENCY CIRCUIT
K1CH1CH2K2
See Page 3
BLOWER MOTOR
0.42kW
CONTROL BOX
INPUT:
OUTPUT:
DRIVER
I/O CONVEYOR BOARD
MKY
DC24V
EMG S/W
COVER S/W
SIGNAL TOWER
SENSOR
VALVE
OPERATION PANEL
FAN
Each Motors
CAMERA SEL.
CONVEYOR CONTROLLER
BRAKE
SENSOR
See Page 2
CONTROL:1∼ 200∼230V
AC50/60Hz 2.0A(MAX)
MOTOR:1∼ 200∼230V
AC50/60Hz 2.4A(MAX)
1:1.9KW(TOTAL)
3∼ 200V 0-375Hz
1∼ MOTOR
1∼ CONTROL
DC24V
MKY
ECAT
ECAT
DC48V
DC24V
See Page 4
See Page 8
See Page 4
See Page 5-7
1∼
USB KEY/MS(OPTION)
USB MEMORY
TOUCH LCD
BARCODE READER(OPTION)
Each Motors
AIR.CON.(OPTION)
See Page 9
CC.V1
1
OVER VIEW
YCP10

Confidential & Proprietary
PAGE
L1
L2
J0001
L1
L1
L2
L2
XB11
MAX600V/40A
PE
E01
1TURN
≧6.0sq
J0071
MAX690V/40A
QS11
T1
T2
T3
L1
L3
L2
41 42
R
S
NOTE:
MAX690V
L2 T2
L1 T1
QF11 30A
R
S
S1
R1
J0002
J0003
NF11
E
1
2
CN6
MAX250V/30A
S10
SIGNAL
MAX275V
E
R1
S1
S1
R1
S1
R1
QF31 10A
R2
S2
S2
R2
J0004
R3A
R3A
S3A
S3A
E
4
3
S2
R2
E
1
2
E
MAX250V/10A
3
4
NF21
R3A
S3A
R4A
S4A
GS31
0V48
L
N
FG
+
+
-
-
+48VA
J0010
R3A
S3A
J0073
J0093
300W 6.3A
Peak 21A 5sec
J0007
+48VA
QF51 5A
+48VB
3/L2 4/T2
5/L3
1/L1 2/T1
6/T3
MAX690V/12A
KM11
5/L3
3/L2
1/L1 2/T1
4/T2
6/T3
MAX690V/12A
EMERGENCY CIRCUIT
See Page 3
KM12
+48VB
R4A
S4A
R5A
S5A
+48VC
J0092
XT31
0V48
0V48 +0V48
R2
S2
S2
R2
QF32 5A
R3B
S3B
R4A
S4A
NF22
E
L1
N
L1
L2
L3
J0013
INV.L1
INV.N
L1
N
A31
INVERTER
J0072
AL2
AL1
AL0
L
5
4
3
2
1
P24
PLC
L
R2
S2
S2
R2
W
V
U
E
W1
V1
U1
M21
BLOWER MOTOR
φ163 0.42KW
QF33 5A
S2
R2
R3C
S3C
R3D
S3D
L
N
FG
+
+
-
-
600W 27A
GS21
J0074
MAX600V/30A
0V24B
I/O CONVEYOR BOARD ASSY
+24V
CN1CN1
1
2
3
4
1
2
3
4
+24V2
1
2
3
4
CN43
1
2
3
4
CN43
1
2
1
2
・・
1010
+24VF7
CN36 CN36
XT41
+24VF3
+24VC1
J0094
ACIN
1
2
3
1
2
3
CONTROL BOX
A1
RAS
・
B8
A8
B7
A7
・
B10
A01
A1
・
A3
B3
IF RAS
See Page 4
:CONTROL
:MOTOR DRIVE POWER
TOUCH PANEL MONITOR
:FAN POWER
+48V
GND+48V
+24V
GND+24V
CN2
A1
B1
A1
B1
・・
A3
B3 B3
A3
CVP CN2
CV C/R POW BOARD ASSY
1
2
1
2
CV+24V
1
2
1
2
CV+48V
3 3
See Page 4
P081
4 4
J0009
J0011
J0050
CR DRIVE
CR CONT
FAN C/R
J0043
J0033
0V24
+24VA
J0046
+24VB
+24VC
0V24
0V24
+24V
CN2CAMSEL POW
P031
See Page 8
1
2
3
1
2
3
GND+24V
J0044
Overvoltage category : Cat. Ⅱ
Residual risk
* when MAIN SW QS11 is OFF.
!
High Voltage
*The charge mark is put on the place
that might be gotten an electric shock.
・Secondary side of UPS.
・Chemical capacity for motor power in
CONTROL BOX A1.
・Near the MAIN SW QS11.
・Between INCOMING SUPPLY TERMINAL BLOCKS XB11
and MAIN SW QS11.
・Lower of INCOMING SUPPLY TERMINAL BLOCKS XB11.
・Around J0001 harness.
・On the front cover at CONTROL BOX A1.
・On the cover under the front right side.
・On the cover under the rear left side.
・On the cover under the right side.
・On the cover under the left side.
・On the cover under the front center.
J0005*1
J0006
UPS
R2B
S2B
QF61 10A
UPS IN
J0753
UPS OUT
SIGNAL
REMOTE
UPS SIGNAL
UPS RMT
QF33
J0201
J0755
IF RAS
CONTROL BOX
See Page 4
QS11 41 42
Note1 : *1 is not used in UPS option.
GB01
3 4 5 6 7 81 2
ON
OFF
Function setting SW
1 2
ON
OFF
3
Signal setting SW
The setting switch of the UPS
QF32
At the UPS specification(OPTION)
I/O CONVEYOR -1-
J0095
BRACKET
MAIN SWITCH
J0001
Icu≧7.5kA(AC440V)
J0091
See Page 5
J0752
R2C
S2C
J0754
J0751
UPS
J0012
R3D
S3D
J0041
0V24
+24VA
+24A
+24A
P021See Page 5-7
QF42 5A
QF41 10A
J0042
J0014
J0032
J0034
J0201
LCD1
LCD1
AL1
AL0
L
3
1
P24
CN10
I/O CONVEYOR -1-
See Page 5
CN41
See Page 7
I/O CONVEYOR -3-
J0031
J0008
MAX600V/30A
L1
L3
R2
S2
QF34 5A
CAMERA SELECTOR
W1
V1
U1
J0178
BLOWER MOTOR
CC.V1
2
POWER CIRCUIT
YCP10

Confidential & Proprietary
PAGE
A1
B1
A2
B2
A3
B3
A4
B4
A5
B5
A6
B6
A7
B7
A8
B8
A9
B9
A10
B10
A11
B11
A12
B12
A13
B13
A14
B14
A15
B15
A16
B16
A17
B17
A18
B18
A19
B19
A20
B20
A21
B21
A22
B22
A23
B23
A24
B24
A25
B25
A26
B26
A27
B27
A28
B28
A29
B29
A30
B30
EMG3
EMG4
EMG5
EMG6
EMG7
EMG8
EMG9
EMG10
EMG11
EMG12
+24VS3
0V
+24VS3
0V
EMG5
EMG6
E12A
EMG11
EMG6
E11A
E13A
EMG16
E12A
E13A
E11A
E12A
+24E
+24VB2
0V
EMG12
EMG13
EMG14
EMG15
EMG16
EMG17
EMG18
EMG19
EMG20
EMG21
EMG22
+24VS3
+24VB2
CN11
CN12
1
10
9
8
7
6
5
4
3
2
EMG3
EMG2
EMG1
EMG0
B10
・
A5
B4
A4
・
CN6
B2
A2
B1
A1
B20
・
A5
B4
A4
・
1
10
9
8
7
6
5
4
3
2
11
12
13
14
15
16
CN13
EMG22
EMG22
+24VS3
SPARE
SPARE
SPARE
SPARE
SPARE
SPARE
SPARE
SPARE
SPARE
N01003A0
N01003A1
N01003A2
N01003A3
N01003A5
N01003A6
N01003A7
N0100396
N0100397
N01003A4
SPARE
SPARE
SPARE
SPARE
SPARE
N0100384
N0100385
N0100386
N0100387
N0100390
SPARE
SPARE
N0100395
N0100393
N0100392
N0100391
N0100394
N0100382
+24VB2
N0100383
CONTROLLER GOOD
SPARE
SPARE
SPARE
SPARE
SPARE
SPARE
N0100381
T31
T31
T32B
T32B
EMG0
N01003B6
SERVO ON
RL1
RL2READY OUT
+24VB3+24VB2+24VB4+24E
N01002A4
CLEANER COVER
N01002A3
N01002A2
COVER SW
EMG SW DI
+24VAB
N01003C2
N01003C1
CONTACTOR1 OK
CONTACTOR2 OK
1
2
3
4
1
2
3
4
FRONT EMG SW
SB31
1
2
3
4
1
2
3
4
F COVER
FRONT COVER SW
SQ101
EMG SW
1
2
3
4
1
2
3
4
CLEANER COVER SW
SQ102
1
2
1
2
3
4
6
5
3
4
5
6
CV C/R POW BOARD ASSY
CN2
A1
CVP CN2
B1
A2
B2
A3
A1
B1
A2
B2
A3
B3 B3 GOOD
1
2
3
GOOD
1
2
3
SRV1 GOOD
SERVO BOARD 1
GOOD
1
2
3
GOOD
1
2
3
DPOW GOOD GOOD
A1
B1
A2
B2
A1
B1
A2
B2
GOOD
CONTROL BOX A01
RASIF RAS
・
B10
・
B10
T32
T31
T22
T12
T11
A2
A1
14
24
3433
23
13
4241
CH1CH2
K1 K2
LOGIC
DC
AC
KM10
1024 +24E
1034 SRV ON
1013 +24V
1023 +24V
1033 +24V
S11
KM11/KM11A
11A1 +24V
R4A
S4A
11A2 0V24
R5A
S5A
1121 T32B
1153 +24V
1161 T32B
1173 CL UP
1162 T32A
1174 CL UPA
1154 KM11OK
KM12/KM12A
1222 T321221 T32A
1254 KM12OK
12A1 +24V 12A2 0V24
+48VB +48VC
1253 +24V
1261 T32A 1262 T32
1
2
1
2
F EMG
1
2
1
2
KM10 EMG
1
2
1
2
CV EMG
1
2
1
2
IF GOOD
B2
CN2
A1
B1
A2
+24VAE
10A1 +24V
10A2 0V24
10T31
10T32
1014 KM PWR
1122 T32A
10T11 EMG1
10T12 EMG2
10T22 EMG2
CONVERTER BOARD
REMOTE IF BOARD
I/O CONVEYOR BOARD ASSY P021
T0100037
EMG DI
CL COVER
P081
+24E
21 22
73 74
83 84
53 54
A1 A2
1/L1
3/L2
5/L3
2/T1
4/T2
6/T3
61 62
21 22
73 74
83 84
53 54
A1 A2
1/L1
3/L2
5/L3
2/T1
4/T2
6/T3
61 62
CC.V1
3
EMERGENCY CIRCUIT
YCP10