HM-Series_TRM(Ver2.2_CS20.11).pdf - 第218页
Page ohu~oh 216 HM520 / HM520h Power Block Diagram (5/7) - HM520 1 2 3 4 5 6 7 8 10 9 11 12 +24V -PS3 24G TO REAR CART IF 6A(Max 16A) 0.75 mm(BK) NXD_PW_010 AM03-025671A NXD_FD-002 AM03-025500A 2L1 2L2 3L1 3L2 NXD_PW-056…

Page
ohu~oh
215
HM520 /
HM520h
Power Block Diagram (4/7)
NO. PART NO. PART NAME Q'TY Old No. Supply Supply LT Reference
1 AM03-025684A CABLE ASSY-24V PS #1_TB #3 DC IN 1
2 AM03-025869A CABLE ASSY-CUNET IO BD PWR CABLE 1
AM03-034870A CABLE ASSY-CUNET IO BD PWR CABLE 1 HM520h Option
3 AM03-025807A CABLE ASSY-CUNET STEP BD PWR CABLE 1
4 AM03-026077A CABLE ASSY-FLAT USB HUB PWR 1
AM03-034869A CABLE ASSY-FLAT USB HUB PWR 1 HM520h Option
5 AM03-025753B CABLE ASSY-HEAD #1 PWR 1
6 AM03-025750A CABLE ASSY-HEAD ILL #1 PWR 1
AM03-034864A CABLE ASSY-HEAD ILL #1 PWR 1 HM520h Option
7 AM03-025755B CABLE ASSY-HEAD #2 PWR 1
AM03-034866A CABLE ASSY-HEAD #2 PWR 1 HM520h Option
8 AM03-025756A CABLE ASSY-HEAD ILL #2 PWR 1
AM03-034865A CABLE ASSY-HEAD ILL #2 PWR 1
HM520h Option
9 AM03-025754A CABLE ASSY-STAGE_ILL PWR 1
10 AM03-025904B CABLE ASSY-FRONT X MOTOR FAN PWR 1
11 AM03-025905B CABLE ASSY-REAR X MOTOR FAN PWR 1
12 AM03-027664C CABLE ASSY-SAFETY_RELAY DC PWR 1 AM03-027664A(~ #83) #84 ~
13 AM03-027664C CABLE ASSY-SAFETY_RELAY DC PWR 1 AM03-027664A(~ #83) #84 ~
14 AM03-027668C CABLE ASSY-MC_FEEDBACK 1 AM03-027668A(~ #83) #84 ~
15 AM03-027669B CABLE ASSY-MC_GND 1 AM03-027669A(~ #83) #84 ~
16 AM03-028505A CABLE ASSY-FSCAN PW EXT CABLE 1
17 AM03-029294A CABLE ASSY-SAFETY READY MON_SMC INT 1 AM03-027973A(~ #83) #84 ~
AM03-034932A CABLE ASSY-SAFETY READY MON_SMC INT 1 HM520h Option
18 AM03-028506A CABLE ASSY-RSCAN PW EXT CABLE 1

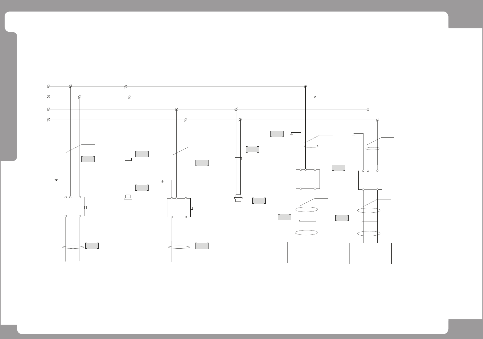
Page
ohu~oh
216
HM520 /
HM520h
Power Block Diagram (5/7) - HM520
1
2
3
4
5
6
7
8
10
9
11
12
+24V
-PS3
24G
TO REAR
CART IF
6A(Max 16A)
0.75 mm(BK)
NXD_PW_010
AM03-025671A
NXD_FD-002
AM03-025500A
2L1
2L2
3L1
3L2
NXD_PW-056
AM03-027580A
TO REAR
DIRECT TRAY
NXD_PW-056-1
AM03-027578A
NXD_PW-057
AM03-027581A
NXD_PW-057-1
AM03-027579A
+48V
1.5 mm
48G
-PS5
HEAD #2(Z,R)
NXD_PW-034
AM03-025693B
NXD_PW-033
AM03-025690A
+48V
HEAD #1(Z,R)
0.75 mm (BK)
48G
-PS4
NXD_PW-032
AM03-025694B
NXD_PW-031
AM03-025689A
24G
-PS2
+24V
TO FRONT
CART IF
6A(Max 16A)
0.75 mm (BK)
NXD_PW_008
AM03-025670A
NXD_FD-001
AM03-025499A
TO FRONT
DIRECT TRAY
0.75 mm (BK)
0.75 mm (BK)
9C
10C
10B
9B
1,2
4,5
10D
9D
1,2
4,5
7B
8B
7A
8A
9A
10A
7C
8C
8D
7D
U
W
V
W
DC POWER(400W)
(-)
24VDC
(+)
AC IN
PE05
PS5
REMOTE CON
2
DC POWER(600W)
48VDC
IN
(-)
(+)
AC
PE13
2
HS(MF) B/D #2
CN14(CN1)
NXD_PW-XXX
DC POWER(600W)
48VDC
IN
(-)
(+)
AC
PE12
HS(MF) B/D #1
CN14(CN1)
NXD_PW-XXX
DC POWER(400W)
(-)
24VDC
(+)
AC IN
PE04
PS3
REMOTE CON
2
2
2
2

Page
ohu~oh
217
HM520 /
HM520h
Power Block Diagram (5/7) - HM520
NO. PART NO. PART NAME Q'TY Old No. Supply Supply LT Reference
1 AM03-025670A CABLE ASSY-TB2_24V #2 AC 1
2 AM03-025499A CABLE ASSY-F CART IF 1
3 AM03-027580A CABLE ASSY-F TRAY PWR 1
4 AM03-027578A CABLE ASSY-F TRAY PWR EXT 1
5 AM03-025671A CABLE ASSY-TB2_24V #3 AC 1
6 AM03-025500A CABLE ASSY-R CART IF 1
7 AM03-027581A CABLE ASSY-R TRAY PWR 1
8 AM03-027579A CABLE ASSY-R TRAY PWR EXT 1
9 AM03-025689A CABLE ASSY-TB2_48V PS #1 AC PWR 1
10 AM03-025694B CABLE ASSY-48V PS #1_FLAT CABLE 1
11 AM03-025690A CABLE ASSY-TB2_48V PS #2 AC PWR 1
12 AM03-025693B CABLE ASSY-48V PS #2_FLAT CABLE 1