N7205A119B.pdf - 第209页
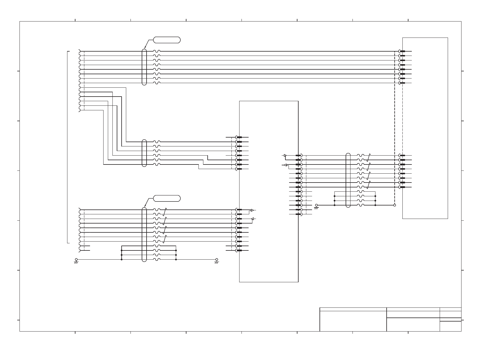
Note1) Connector pin arrangement is not sequential. 2 CN3 -K332B PPE0AD CN1 1 5 2 6 3 7 IO1 4 8 9 IO2 10 IO3 GND F.G 11 12 13 JST 1K335/6 PAP-13V-S 13 12 11 10 9 8 4 7 3 6 2 5 1 MTKC000653AC LED Lighting Control Board #4…

+A22B
-K332B
PPE0AD
LED Lighting
Control Board #4
Head 4
(BR)
CN1
JAE
1A22B
DM1R016PA1
Note1) Connector pin arrangement is not sequential.
Note1)
48V
48G
7
8
48V
10
48G
9
48V
48G
15
16
24V
2
24G
1
1
2
16
15
9
10
8
7
CN1
CN2
IN01
9
RXD+
RXD-
TXD+
1
2
3
TXD-
EMG
GND
4
5
6
ILKOUT
HD24V
7
8
ILK2
GND
ILK1
2
1
4
EMG
RXD-
RXD+
3
6
8
TXD-
TXD+
5
7
ILK2
GND
ILK1
11
12
3
EMG
RXD-
RXD+
4
6
13
TXD-
TXD+
5
14
14
5
13
6
4
3
12
11
Note1)
24G
10
JST
CN1
PUDP-10V-S
10
9
8
7
6
5
4
3
2
1
CN6
24VIN
LED24V
1
2
3
24G
24G
4
5
6
24G
HTYPE0
24G
9
10
11
HTYPE1
24G
12
13
N.C.
14
JST
CN2
PUDP-14V-S
2
1
4
3
6
8
5
7
9
10
11
12
13
14
TXD4+
TXD4-
RXD4+
RXD4-
EMGB2
GND
IO-4-
IO-4+
MTKC001243AD
GN
RD
WH
BK
BN
YE
RMFEV-P(2103) AWG21(0.5)/6C
MTKC001244AC
MOLEX
HBR1R
5557-14R-210
9
8
7
6
5
4
3
2
1
RMFEV-P(2103) AWG21(0.5)/8C
OG
BU
BN
YE
GN
RD
WH
BK
FGBRX1
R1.25-4
JST
LB
VT
GY
PK
BK
GN
BU
YE
RD
BN
WH
OG
FGBR1
R1.25-4
JST
RMFEV-P(2103) AWG25/4P+AWG30/4C
AWG25
AWG25
AWG25
AWG25
AWG25
AWG25
AWG25
AWG25
AWG30
AWG30
AWG30
AWG30
N.C.
N.C.
7
8
MOLEX
CN6
43025-0800
8
7
6
5
4
3
2
1
24VIN
24G
14
13
12
11
10
48V
48G
48V
48G
48V
48G
24V
24G
24V
24G
24V
24G
24V
24G
To Main Body Wiring
(BR)
LB
VT
GY
PK
BK
GN
BU
YE
RD
BN
WH
OG
RMFEV-P(2103) AWG25/4P+AWG30/4C
AWG25
AWG25
AWG25
AWG25
AWG25
AWG25
AWG25
AWG25
AWG30
AWG30
AWG30
AWG30
MOLEX
HBR2R
5557-10R-210
8
7
6
5
4
3
2
1
10
9
FGBRX2
R1.25-4
JST
R2-4
3
FGA22B
R1.25-3.5
JST
R2-3.5
3
4
5
1K332B
4
6K332B
4
2K332B
4
4
Panasonic Factory Solutions Co.,Ltd. パナソニック ファクトリーソリューションズ株式会社
Name
Drawing No.
Loc. No.
F4K1020-05A
1
2 3 4 5 6 7 8
A
B
C
D
E
F
1 2 3 4 5 6 7 8
A
B
C
D
E
F
Page. No.
XY Unit (NPM-DX)
(Head 4 Wiring : Bst)
MTKA001078+035AF
P035

Note1) Connector pin arrangement is not sequential.
2
CN3
-K332B
PPE0AD
CN1
1
5
2
6
3
7
IO1
4
8
9
IO2
10
IO3
GND
F.G
11
12
13
JST
1K335/6
PAP-13V-S
13
12
11
10
9
8
4
7
3
6
2
5
1
MTKC000653AC
LED Lighting
Control Board #4
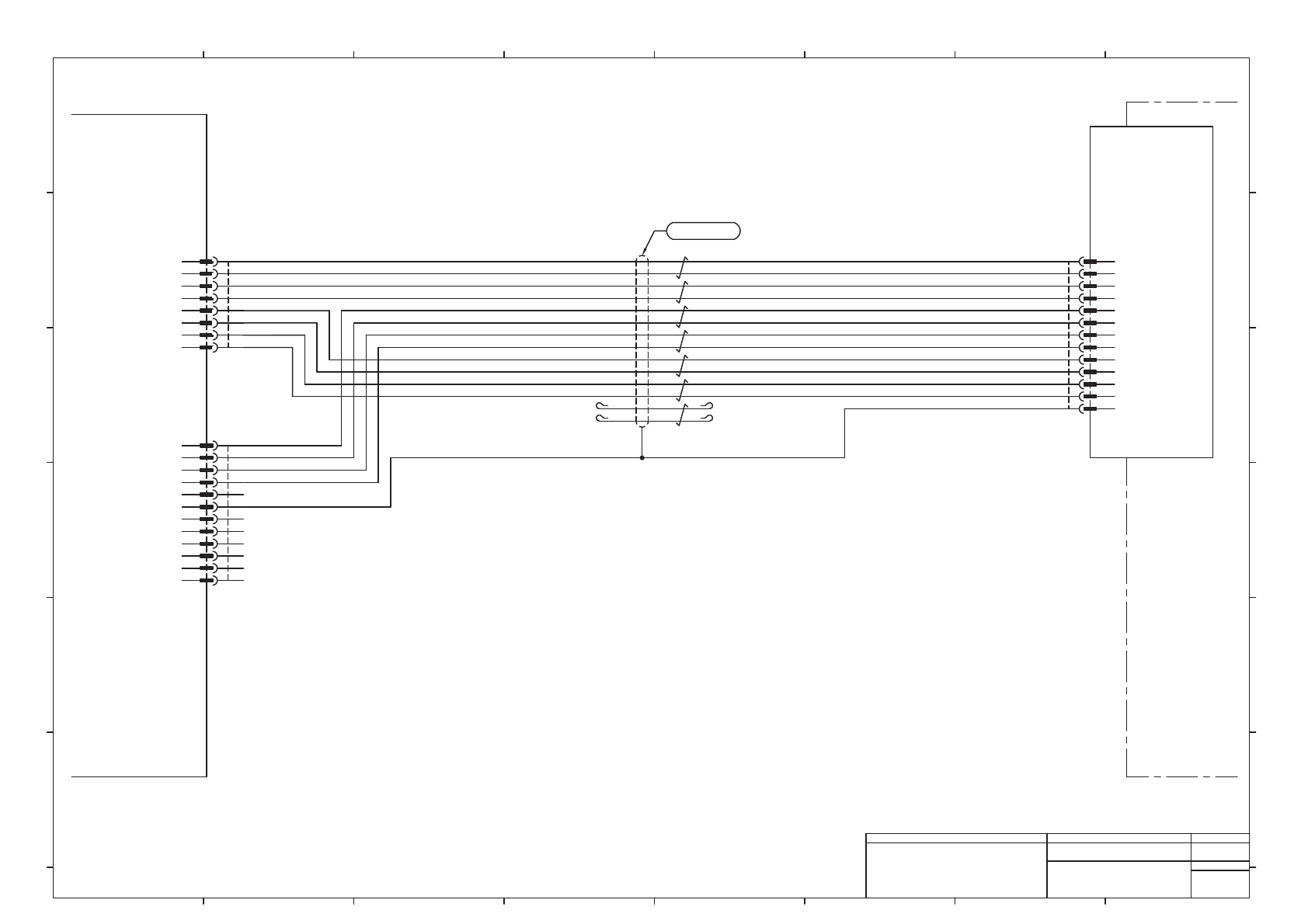
-K336B
PLU0A1
-E002B
LED Lighting Board #4
Area Camera
LED Lighting (BR)
CH1_A
CH1_K
CH2_A
CH2_K
CH3_A
CH3_K
CH4_A
CH4_K
Note1)
2
6
7
8
3
4
5
1
#1_A
#1_K
24G
LTYPE0
LTYPE1
LTYPE2
#2_A
#2_K
1
2
7
8
4
11
3
5
6
9
10
12
#3_A
#3_K
#4_A
#4_K
GND
FG
JST
CN4
PUDP-12V-S
1
2
7
8
4
11
3
5
6
9
10
12
Note1)
LTEMP
N.C.
5V
GND
N.C.
FG
CN4
JST
CN3
PUDP-08V-S
1
2
7
8
3
4
5
6
Note1)
3
4
3K331/2
4
4K331/2
4
CMX/2464-1061/ⅡA-SB LF 7P×26AWG
GY/RD2
GY/BK2
OG/RD2
OG/BK2
PK/RD1
PK/BK1
YE/RD1
YE/BK1
WH/RD1
WH/BK1
OG/RD1
OG/BK1
GY/RD1
GY/BK1
Panasonic Factory Solutions Co.,Ltd. パナソニック ファクトリーソリューションズ株式会社
Name
Drawing No.
Loc. No.
F4K1020-05A
1
2 3 4 5 6 7 8
A
B
C
D
E
F
1 2 3 4 5 6 7 8
A
B
C
D
E
F
Page. No.
XY Unit (NPM-DX)
(LED Lighting 2 Wiring : Bst)
MTKA001078+036AE
P036

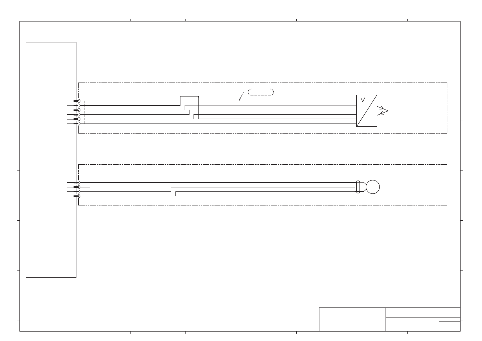
BRX-axis Cooling FAN
BRX軸冷却ファン
CN5
-K332B
PPE0AD
S5V
GND
S_D+
1
2
3
S_D-
4
CN14
24G
NC
FAN ALM0
1
2
3
24VOUT
4
JST
CN14
PAP-04V-S
4
3
2
1
LED Lighting
Control Board #4
N.C.
5
FG
6
1
JST
CN5
PAP-06V-S
4
3
2
1
6
5
1
Hight Detect Sensor
(OPTION)
LASER
SENSOR
-B112B
ZX2-LD50-51
OMRON
MTKA005489** : HEIGHT SENSOR Assy
MTNS000184**
BN
RD
WH
BK
BU
BK
MTKA002392** : X-Axis:NPM-DX
2
M
-G113A
109P0424N7D04
BK
YE
RD
Sanyo Denki
109P0424H7D38
3
MTND000014**
3
14K331/2
3
5K331/2
3
Panasonic Factory Solutions Co.,Ltd. パナソニック ファクトリーソリューションズ株式会社
Name
Drawing No.
Loc. No.
F4K1020-05A
1
2 3 4 5 6 7 8
A
B
C
D
E
F
1 2 3 4 5 6 7 8
A
B
C
D
E
F
Page. No.
XY Unit (NPM-DX)
(Cooling FAN Wiring : BR)
MTKA001078+037AD
P037