YG200L_khm_e.pdf - 第11页
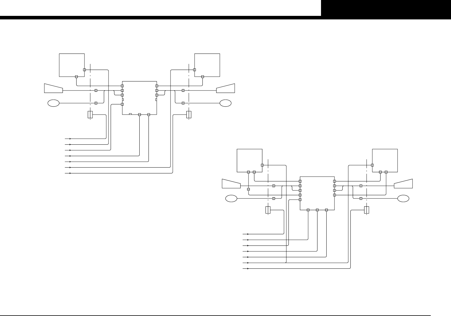
PA G E 9 YG200L (KHM) Con fi dential & Proprietary KHM-000-CCV0 I/O head rear B (HEAD D) FLEXIBLE CN2 DC24V CN10 CUnet CN9A CN9B SAFETY2 R ORG ORG SAFETY1 N UP NOZZLE DOWN NOZZLE DOWN NOZZLE UP DC24V DC24V DC24V DOWN …

PAGE
8
YG200L (KHM)
Confi dential & Proprietary
KHM-000-CCV0
I/O head rear A (HEAD C)
CN2DC24V
CN10CUnet
CN9A
CN9B
SAFETY2
R ORG
ORG
SAFETY1
N UP
NOZZLE DOWN
NOZZLE DOWN
NOZZLE UP
DC24V
DC24V
DC24V
DOWN
DOWN
DOWN
DOWN
DOWN
DOWN
P1-2
FNC POS1
FNC POS1
FNC POS1
P1-4
P1-6
FNC POS2
FNC POS2
FNC POS2
P2-2
P2-4
P2-6
CLUTCH
CLUTCH2
CLUTCH
CLUTCH
CLUTCH4
CLUTCH6
CN5
CN6
VAC1
VAC2
ON
OFF
12 543
DIP SW(S2)
6
ON
OFF
1
DIP SW(S1)
CN2
CN10
CN9A
CN9B
CN5
CN6
CN4
CN8
CN4
CN8
ORG/OT
LIGHT
CN7
MARKER
CN7
AMP1
AMP3
AMP2
DI0
DI1
DO0
DO1
1
2
3
4
5
6
SLOW DOWN
SLOW DOWN
SLOW DOWN
SLOW DOWN
SLOW DOWN
SLOW DOWN
1
2
3
4
5
6
DOWN
DOWN
DOWN
DOWN
DOWN
DOWN
2
4
6
FNC
FNC
FNC
FNC HEAD Version
J183
J61
J290
J413
J414
J416
J417
J418
R3-AXIS
HEAD1C
HEAD2C
HEAD3C
HEAD4C
HEAD5C
HEAD6C
HEAD2C
HEAD4C
HEAD6C
HEAD2C
HEAD4C
HEAD6C
HEAD2C
HEAD4C
HEAD6C
HEAD1C
HEAD2C
HEAD3C
HEAD4C
HEAD5C
HEAD6C
HEAD1C
HEAD2C
HEAD3C
HEAD4C
HEAD5C
HEAD6C
HEAD2C
HEAD4C
HEAD6C
I/O HEAD UNIT ASSY REAR A
P23
N08382
+24V
N08385
+24V
N08353
+24V
N08384
N083A0
N083A1
N083A2
N083A4
N083A5
N083A6
N083B0
N083B1
N083B2
T080B0
T080B1
T080B2
T080B3
T080B4
T080B5
T080C0
T080C1
T080C2
T080C3
T080C4
T080C5
T080A4
T080A5
T080A6
CN1A
CN1A
HEAD C
J158
CN1B
CN1B
KGT-M4570-0xx
SQ99
SQ100A
SQ100B
SQ101A
SQ101B
SQ102A
SQ102B
SAFETY2 HEAD C
SAFETY1 HEAD C
HEAD C FLYING
SQ103
DOWN1
N08390
SQ104
DOWN2
N08391
SQ105
DOWN3
N08392
SQ106
DOWN4
N08393
SQ107
DOWN5
N08394
SQ108
DOWN6
N08395
SQ109
SQ110
SQ111
SQ112
SQ113
SQ114
SQ115
SQ116
SQ117
YV77
YV78
YV79
YV80
YV81
YV82
YV83
YV84
YV85
YV86
YV87
YV88
YV89
YV90
YV91
1
2
3
4
5
6
VAC.
SENSOR
x6
P53 - P58
H+24V
J60
SQ98
SQ97
J291
MARKER
MARKER
LIGHT
N08381
N08380
See Page 7
I/O HEAD BOARD
FRONT B
J427
X3-AXIS
X3-AXIS
DUCT X3
J182
DUCT Z3
EMG
LIGHT
XOT
XORG
CUNET
ORG
OT
LIGHT
FIDUCIAL
LIGHT
FLEXIBLEFLEXIBLE
PLATE
SH BLOW SHAFT
BLOW
1
2
3
4
5
6
YV66
YV67
YV65
VACUUM
VACUUM
VACUUM
VACUUM
VACUUM
VACUUM
1
2
3
4
5
6
YV71
YV72
YV73
YV74
YV75
YV76
BLOW
BLOW
BLOW
BLOW
BLOW
BLOW
HEAD1C
HEAD2C
HEAD3C
HEAD4C
HEAD5C
HEAD6C
HEAD1C
HEAD2C
HEAD3C
HEAD4C
HEAD5C
HEAD6C
T08080
T08081
T08082
T08083
T08084
T08085
T08090
T08091
T08092
T08093
T08094
T08095
YV68
YV69
YV70
YV243
T080A3
FNC HEAD Version

PAGE
9
YG200L (KHM)
Confi dential & Proprietary
KHM-000-CCV0
I/O head rear B (HEAD D)
FLEXIBLE
CN2
DC24V
CN10
CUnet
CN9A
CN9B
SAFETY2
R ORG
ORG
SAFETY1
N UP
NOZZLE DOWN
NOZZLE DOWN
NOZZLE UP
DC24V
DC24V
DC24V
DOWN
DOWN
DOWN
DOWN
DOWN
DOWN
P1-2
FNC POS1
FNC POS1
FNC POS1
P1-4
P1-6
FNC POS2
FNC POS2
FNC POS2
P2-2
P2-4
P2-6
CLUTCH
CLUTCH2
CLUTCH
CLUTCH
CLUTCH4
CLUTCH6
CN5
CN6
VAC1
VAC2
ON
OFF
12 543
DIP SW(S2)
6
ON
OFF
1
DIP SW(S1)
CN2
CN10
CN9A
CN9B
CN5
CN6
CN4
CN8
CN4
CN8
ORG/OT
LIGHT
CN7
MARKER
CN7
AMP1
AMP3
AMP2
DI0
DI1
DO0
DO1
1
2
3
4
5
6
SLOW DOWN
SLOW DOWN
SLOW DOWN
SLOW DOWN
SLOW DOWN
SLOW DOWN
1
2
3
4
5
6
DOWN
DOWN
DOWN
DOWN
DOWN
DOWN
2
4
6
FNC
FNC
FNC
FNC HEAD Version
J178
J286
J419
DUCT Z4
J420
J422
J423
J424
R4-AXIS
HEAD1D
HEAD2D
HEAD3D
HEAD4D
HEAD5D
HEAD6D
HEAD2D
HEAD4D
HEAD6D
HEAD2D
HEAD4D
HEAD6D
HEAD2D
HEAD4D
HEAD6D
HEAD1D
HEAD2D
HEAD3D
HEAD4D
HEAD5D
HEAD6D
HEAD1D
HEAD2D
HEAD3D
HEAD4D
HEAD5D
HEAD6D
HEAD2D
HEAD4D
HEAD6D
I/O HEAD UNIT ASSY REAR B
P24
J56
N00582
N00585
N00583
N00584
+24V
+24V
+24V
N005A0
N005A1
N005A2
N005A4
N005A5
N005A6
N005B0
N005B1
N005B2
T000B0
T000B1
T000B2
T000B3
T000B4
T000B5
T000C0
T000C1
T000C2
T000C3
T000C4
T000C5
T000A4
T000A5
T000A6
MARKER
CN1A
CN1B
CN1A
CN1B
J159
KGT-M4570-0xx
SAFETY2 HEAD D
SAFETY1 HEAD D
HEAD D FLYING
SQ120
SQ121A
SQ121B
SQ122A
SQ122B
SQ123A
SQ123B
SQ124
DOWN1
N00590
SQ125
DOWN2
N00591
SQ126
DOWN3
N00592
SQ127
DOWN4
N00593
SQ128
DOWN5
N00594
SQ129
DOWN6
N00595
SQ130
SQ131
SQ132
SQ133
SQ134
SQ135
SQ136
SQ137
SQ138
YV104
YV105
YV106
YV107
YV108
YV109
YV110
YV111
YV112
YV113
YV114
YV115
YV116
YV117
YV118
HEAD D
1
2
3
4
5
6
VAC.
SENSOR
x6
P59 - P64
H+24V
J55
SQ119
SQ118
J292
MARKER
LIGHT
N00581
N00580
See Page 6
I/O HEAD BOARD
FRONT A
DUCT X4
J177
X4-AXIS
X4-AXIS
J428
EMG
LIGHT
XOT
XORG
CUNET
ORG
OT
LIGHT
FIDUCIAL
LIGHT
FLEXIBLE
PLATE
FNC HEAD Version
SH BLOW
SHAFT
BLOW
1
2
3
4
5
6
YV93
YV94
YV92
VACUUM
VACUUM
VACUUM
VACUUM
VACUUM
VACUUM
1
2
3
4
5
6
YV98
YV99
YV100
YV101
YV102
YV103
BLOW
BLOW
BLOW
BLOW
BLOW
BLOW
HEAD1D
HEAD2D
HEAD3D
HEAD4D
HEAD5D
HEAD6D
HEAD1D
HEAD2D
HEAD3D
HEAD4D
HEAD5D
HEAD6D
T00080
T00081
T00082
T00083
T00084
T00085
T00090
T00091
T00092
T00093
T00094
T00095
YV95
YV96
YV97
T000A3
YV244

PAGE
10
YG200L (KHM)
Confi dential & Proprietary
KHM-000-CCV0
Operation panel sel.
NOTE1: The Harness is attachment for System board.
KEYBOARD
A10
A12
REAR SIDE
FRONT SIDE
LCD2 LCD1
FRONT & REAR LCD (STANDARD)
TRACKBALL
I/O CONVEYOR BOARD (CN10)
J81
J81
P31
SWITCHER BOARD
KB/MS PC
RS1
MS1
KB1
CRT1
CRT PCRS PC
EX
RS2
MS2
KB2
CRT2
P31
SWITCHER BOARD
KB/MS PC
RS1
MS1
KB1
CRT1
CRT PCRS PC
EX
RS2
MS2
KB2
CRT2
AC100V IN
REAR OPERATION SWITCH
AC100V IN
KEYBOARD
A10
FRONT OPERATION SWITCH
CONTROL BOX (VGA)
CONTROL BOX (MS/KEY)
VGA
VGA
A12
A11
KEYBOARD
REAR OPERATION SWITCH FRONT OPERATION SWITCH
VGA
A13
FRONT & REAR LCD TOUCH PANEL (OPTION)
LCD2 LCD1
DC12V INDC12V IN
SERIAL
SERIAL VGA
REAR SIDE
FRONT SIDE
J334
J24
J317
J318
J23
J333
J708
J707
J708
J712
J707
J711
J713
I/O CONVEYOR BOARD (CN8)
See POWER CIRCUIT DIAGRAM
See POWER CIRCUIT DIAGRAM
I/O CONVEYOR BOARD (CN7)
J709
J710
J709
J710
I/O CONVEYOR BOARD (CN7)
I/O CONVEYOR BOARD (CN10)
See Page 3
I/O CONVEYOR BOARD (CN8)
QF22.XT21 (AC100V)
QF22.XT21 (AC100V)
See Page 2
See Page 2
See Page 2
See Page 2
See Page 3
See Page 2
See Page 2
See Page 3
See Page 3
See Page 3
See Page 3
J333
J301
J318
J317
J316
J334
CONTROL BOX (SERIAL1)
CONTROL BOX (EXT.PWR)
CONTROL BOX (MS/KEY)
CONTROL BOX (VGA)
A13
KEYBOARD
A11
TRACKBALL
TRACKBALL TRACKBALL