线路手册.pdf - 第16页
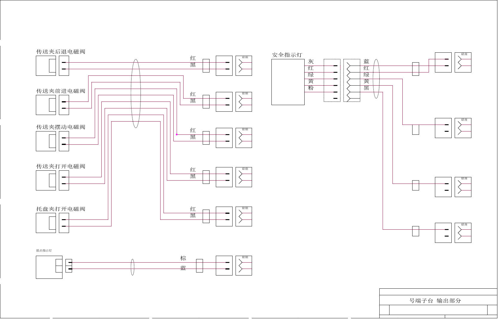
5 5 4 4 3 3 2 2 1 1 D D C C B B A A I401 I402 I403 I404 I405 I406 I407 I408 I409 I410 I411 I412 I413 I414 I415 I416 O401 O402 O403 O404 O408 0407 O406 O405 O409 O410 O411 O412 O416 O415 0414 O413 IN OUT PCB 1 P4-1 PCB 2 …

5
5
4
4
3
3
2
2
1
1
D D
C C
B B
A A
0301016
O303018
O304019
0310025
0309024
0308023
0307022
O306021
0302017
0305020
SNB 1.25-3.2
NBI0003053
NBI0003103
NBI0003054
3 -
1
2
+
-
1
2
+
-
1
2
+
-
1
2
+
-
1
2
+
-
5557 -2P
O301
5557-1X2P
1
2 0V
OUT
5557 -2P5557-1X2P
O302
0V2
1 OUT
5557 -2P5557-1X2P
O303
0V2
1 OUT
5557 -2P5557-1X2P
O304
0V2
1 OUT
5557 -2P5557-1X2P
O305
0V2
1 OUT
5557 -2P
O306
5557-1X2P
1
2 0V
OUT
5557 -2P
O307
5557-1X2P
1
2 0V
OUT
5557 -2P
O308
5557-1X2P
1
2 0V
OUT
5557 -2P
O309
5557-1X2P
1
2 0V
OUT
5557-2X3R
1
2
3
4
5
1
3
4
5
2
66
5557-2X3P
5557 -2P
O310
5557-1X2P
1
2 0V
OUT
Title
Size Document Number Rev
Date: Sheet of
P3-3
B
1 1Friday, May 19, 2017
Title
Size Document Number Rev
Date: Sheet of
P3-3
B
1 1Friday, May 19, 2017
Title
Size Document Number Rev
Date: Sheet of
P3-3
B
1 1Friday, May 19, 2017

5
5
4
4
3
3
2
2
1
1
D D
C C
B B
A A
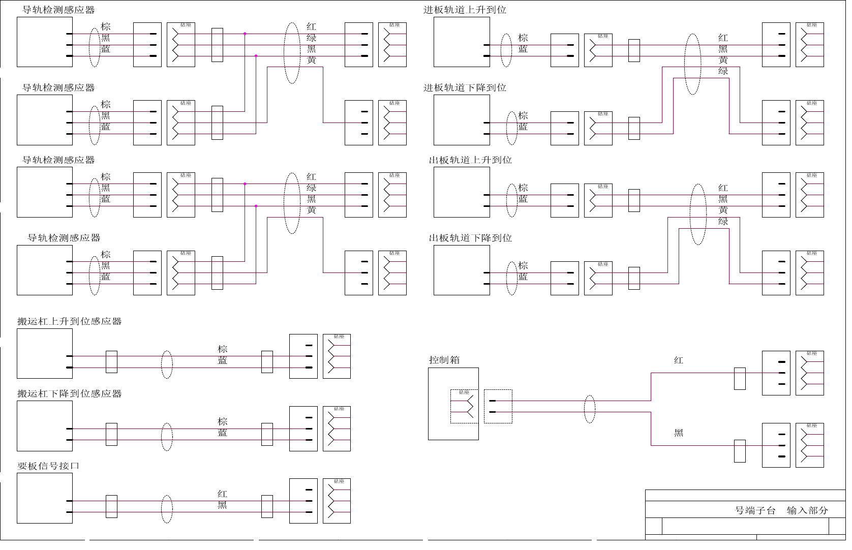
I401 I402 I403 I404
I405 I406 I407 I408
I409 I410 I411 I412
I413 I414 I415 I416
O401 O402 O403 O404
O4080407O406O405
O409 O410 O411 O412
O416O4150414O413
IN
OUT
PCB 1
P4-1
PCB 2
P4-1
PCB 3
P4-1
PCB 4
P4-1
P4-1 P4-1
P4-1 P4-1
PCB
P1-2
PCB Pin
P1-2
P4-1
P4-1
PLC out
P4-1
P4-1
P4-1
P4-2
P4-2
P4-2
P4-2
P4-2
I04
OUT4
24V OUT
4 --
CN5
P4-2
P4-2
PCB Pin
P4-2
Title
Size Document Number Rev
Date: Sheet of
P4
B
1 1Friday, June 23, 2017
Title
Size Document Number Rev
Date: Sheet of
P4
B
1 1Friday, June 23, 2017
Title
Size Document Number Rev
Date: Sheet of
P4
B
1 1Friday, June 23, 2017

5
5
4
4
3
3
2
2
1
1
D D
C C
B B
A A
4 --
NBI0004020
NBI0004017
NBI0004018
PLC OUT 1
50300 -2P
I403022
I404023
5557 -3P
I411
2
3
5557-1X3P
0V
1 24V
IN
I411030 NBIO004027
5557 -3P
I412
2
3
5557-1X3P
0V
1 24V
IN
I412031 NBIO004028
5557 -3P
I404
2
3
5557-1X3P
0V
1 24V
IN
PCB 4
5557 -3P
I403
2
3
5557-1X3P
0V
1 24V
IN
PCB 3
50300 -3P
2
3
1
50300 -3P
2
3
1
5557 -3P
I402
2
3
5557-1X3P
0V
1 24V
IN
PCB 2
I402021
5557 -3P
I401
2
3
5557-1X3P
0V
1 24V
IN
PCB 1
I401020
50300 -3P
2
3
1
NBI0004015
50300 -3P
2
3
1
NBI0004016
NBI0004019
5557 -3P
I408
2
3
5557-1X3P
0V
1 24V
IN
5557 -3P
I407
2
3
5557-1X3P
0V
1 24V
IN
50300 -3P
1
2
50300 -3P
1
2
5557 -3P
I406
2
3
5557-1X3P
0V
1 24V
IN
I406025
5557 -3P
I405
2
3
5557-1X3P
0V
1 24V
IN
I405024
50300 -2P
1
2
NBI0004021
50300 -3P
1
2
NBI0004022
NBI0004025
NBI0004026NBI0004023
NBI0004024
I407026
I408027
5557 -3P
I415
2
3
5557-1X3P
0V
1 24V
IN
I415034 NBIO004029
5557 -3P
I414
2
3
5557-1X3P
0V
1 24V
IN
5557 -3P
I413
2
3
5557-1X3P
0V
1 24V
IN
I413032
I414033
1
2
NBIO004031
Title
Size Document Number Rev
Date: Sheet of
P4-1
B
1 1Tuesday, June 27, 2017
Title
Size Document Number Rev
Date: Sheet of
P4-1
B
1 1Tuesday, June 27, 2017
Title
Size Document Number Rev
Date: Sheet of
P4-1
B
1 1Tuesday, June 27, 2017