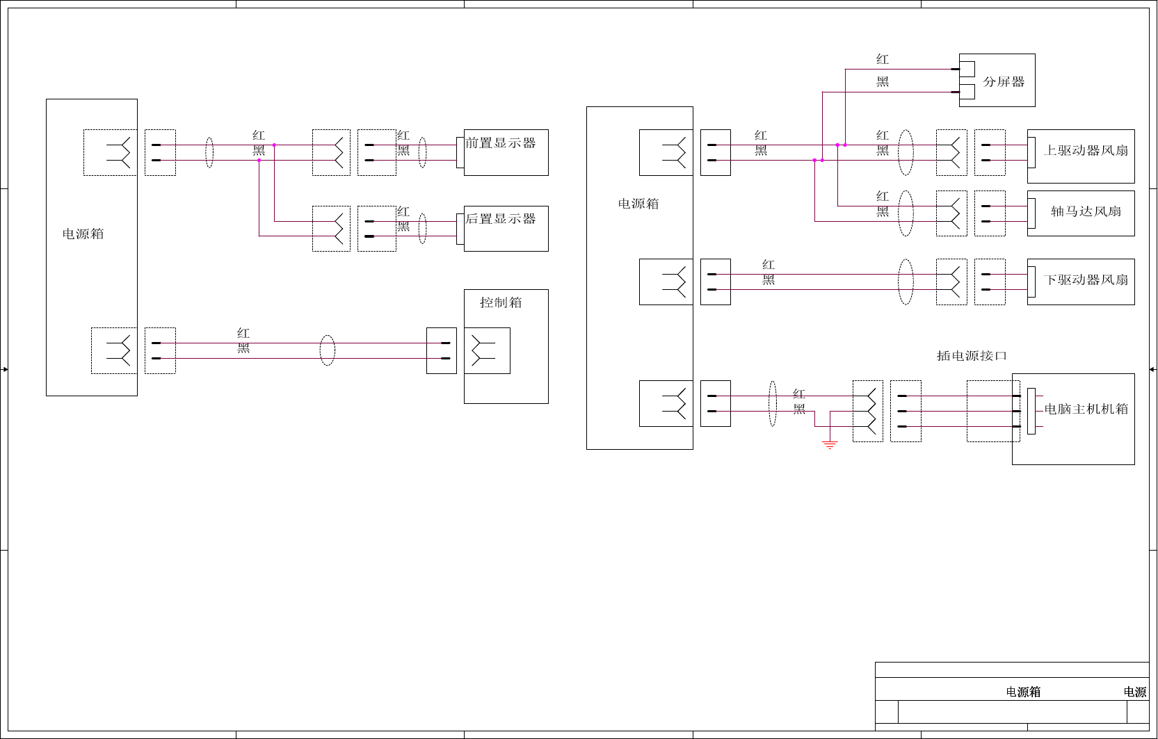
线路手册.pdf - 第32页
5 5 4 4 3 3 2 2 1 1 D D C C B B A A 12 9 14 13 1 4 8 5 CN5 L BELT 1 - IO 50300 -3P 12 9 14 13 1 4 8 5 2 12 9 14 13 1 4 8 5 3 12 9 14 13 1 4 8 5 4 12 9 14 13 1 4 8 5 5 12 9 14 13 1 4 8 5 6 12 9 14 13 1 4 8 5 7 1 2 CAM LED…

5
5
4
4
3
3
2
2
1
1
D D
C C
B B
A A
1
2
12V OUT
1
2
1
2
12V
0V
1
2
1
2
50300-2P
3191-A
50300-2R
3191-Y
50300-2RF
50300-2RF
50300-2PF
50300-2PF
3191-A
3191-A
3191-Y
3191-Y
NBIODX092
NBIODX092A
NBIODX092B
2
FAN AC
1
2
200v
200V
FAN AC
1
200v
200V
1
2
2
1
1
2
50300-2P
3191-A 3191-P
50300-2R
50300-2R50300-2P
3191-A 3191-P
1
2
1
2
3191-2R 3191-2P
3191-P 3191-A
H
2
1
3191-A3191-P
3191-2P3191-2R
2
1
2
1
3191-A3191-P
3191-2P3191-2R
2
1
NBIODX094
NBIODX095
NBIODX096
1
2
PC AC
200V
200V
3
5300-2P
3191-A
5300-2R
3191-P
3191-3P3191-3R
3191-A3191-P
NBIODX093
2
1 1
24V OUT
2
24V
0V
24V IN
24V
0V
50300-2P
3191-Y
50300-2R
3191-A 3191-Y 3191-A
50300-2R 50300-2P
NBIODX084
0
Title
Size Document Number Rev
Date: Sheet of
P9-2
-AC200-24-12v
B
1 1Saturday, June 24, 2017
Title
Size Document Number Rev
Date: Sheet of
P9-2
-AC200-24-12v
B
1 1Saturday, June 24, 2017
Title
Size Document Number Rev
Date: Sheet of
P9-2
-AC200-24-12v
B
1 1Saturday, June 24, 2017

5
5
4
4
3
3
2
2
1
1
D D
C C
B B
A A
12 9
14 13
14
8 5
CN5
L BELT
1
- IO
50300 -3P
12 9
14 13
14
8 5
2
12 9
14 13
14
8 5
3
12 9
14 13
14
8 5
4
12 9
14 13
14
8 5
5
12 9
14 13
14
8 5
6
12 9
14 13
14
8 5
7
1
2
CAM LED
1
2
LIGHT
1
2
2
1
50301-2P 50301-2R
50301-2P 50301-2R
3191-Y
3191-Y 3191-A
3191-A
50300-2R
50300-2R
3191-Y
3191-Y
NBIODX085CAM LED
LIGHT NBIODX086
NBIODX087
1
2
I/O 036
2
1
50300-2P 50300-2R
3191-A 3191-Y
50300-2P
3191-A
IO036 NBIODX088
1
2
CN6
1
2
CN6
O32
O33
50300-2P
3191-Y
50300-2R
3191-A 3191-Y 3191-A
50300-2R 50300-2P
NBIO004033
50300 -3P
50300 -3P
24V
0V
50300-2P
3191-A
24V
0V
50300-2P
3191-A
R BELT
CW2
CCW2
CW1
CCW1
L02
L01
50300 -3P
X0
X1
5559-2X4R 5559-2X4P
2
1
4
3
7
6
5
8
2
1
4
3
7
6
5
8
N24V
N24V
P24V
L2
L1
Title
Size Document Number Rev
Date: Sheet of
P9-3
B
1 1Saturday, June 24, 2017
Title
Size Document Number Rev
Date: Sheet of
P9-3
B
1 1Saturday, June 24, 2017
Title
Size Document Number Rev
Date: Sheet of
P9-3
B
1 1Saturday, June 24, 2017

5
5
4
4
3
3
2
2
1
1
D D
C C
B B
A A
PLC
RIO
GPIO/LIO
IO ( )
pin1
pin2
LOCAL IN 2
LOCAL IN 1
LOCAL IN 3
INPUT 1
AXIS 1
PLC OUT2 PLC XPLC OUT1 CN6
Y0-7 X0-7
GPIO IN 1
RIO IN 1
RIO IN 2
RIO IN 3
RIO IN 4
GPIO OUT 1 RIO OUT 2
RIO OUT 3
RIO OUT 4
RIO OUT 1
IO 2
1
2
LOCAL IN 2
LOCAL IN 1
LOCAL IN 3
GPIO IN 1
GPIO OUT 1
IN 2IN 1
IN 3 IN4
IN 6IN 5
IN 7 OUT 1
OUT 2 OUT 3
OUT 4 OUT 5
OUT 6 OUT 7
IO 1
IO 4
IO 3
IO 5
IO 7
IO 6
3
4
5
AXIS 2 AXIS 3 AXIS 4
AXIS 5 AXIS 6 AXIS 7 AXIS 8
ARIO
GPIO/LIO
ENCODER
SCSI-68Pin
H Axis X Axis
TA Axis Z Axis
Y Axis TH Axis
P Axis C Axis
IO ( )
OUTPUT 4
INPUT 2 INPUT 3 INPUT 4
OUTPUT 3 OUTPUT 1RS232 OUTPUT 2
Title
Size Document Number Rev
Date: Sheet of
P10
-
B
1 1Thursday, June 29, 2017
Title
Size Document Number Rev
Date: Sheet of
P10
-
B
1 1Thursday, June 29, 2017
Title
Size Document Number Rev
Date: Sheet of
P10
-
B
1 1Thursday, June 29, 2017