KE-2050_2060操作手册.pdf - 第199页
第4章 生产程序制作 Rev00 7) MTC /MTS/DTS ●MTC速度: 可指定滑梭的动作速度。 如果使速度变慢, 则向主体的元件供给会变得稳定, 但 生产速度会变慢。 ●吸取: 可指定MTC吸取侧垫片的种类(大、小)。 ●滑梭: 可指定MTC滑梭侧垫片的种类(大、小、机械)。 ※ 当为BGA等球形元件时,由于不能在 Μ TC滑梭的垫片上吸取(使用真空),因此,使用机 械吸取(夹住元件外形)。 ※ 在“附加信息”标签的“元件废弃…

第4章 生产程序制作 Rev00
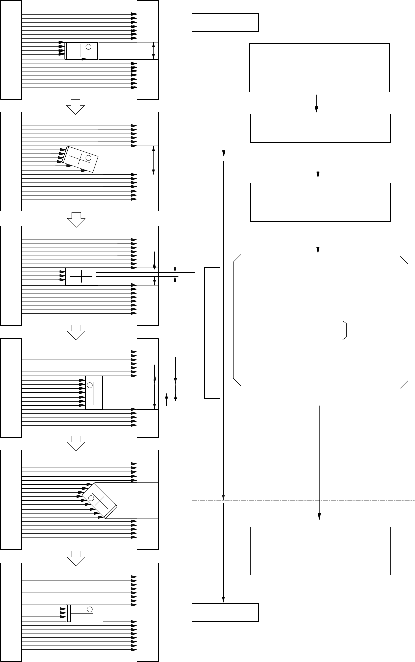
●激光定心的流动
A
D
d X
B
C
d Y
E
A
D
d X
B
C
d Y
E
(-) 旋转
位置偏移 (dX、 dY)
角度偏移 (dθ)
修正后贴片
测量途中阴幅达到最小 ③④
检测出。
这里已经知道喷嘴中心从与零件中
心的差距
Y方向偏移 dX
X方向偏移 dy 可以判断。
同时 ③ 或者 ④ 上的
θ马达也在运转
可知角度偏 dθ。
θ轴(+)方向旋转、
激光线开始测量
下面(-)方向θ旋转
(回旋)
贴片
修
正
激光线测量
(元件中心)
(吸嘴中心)
Z 轴的驱动使得其吸收元件、激光
线高度与元件配合
回旋
元件吸取
修正
(+) 旋转
(+) 旋转
(+) 旋转
(回旋)
①
②
③
④
⑤
⑥
4-54

第4章 生产程序制作 Rev00
7) MTC/MTS/DTS
●MTC速度: 可指定滑梭的动作速度。如果使速度变慢,则向主体的元件供给会变得稳定,但
生产速度会变慢。
●吸取: 可指定MTC吸取侧垫片的种类(大、小)。
●滑梭: 可指定MTC滑梭侧垫片的种类(大、小、机械)。
※ 当为BGA等球形元件时,由于不能在ΜTC滑梭的垫片上吸取(使用真空),因此,使用机
械吸取(夹住元件外形)。
※ 在“附加信息”标签的“元件废弃”中设置了“返回托盘”时,不能选择“机械”项。
◆ MTC垫片的初始值
画面标记 默认值
吸取 ·元件尺寸的纵横方向的短边
不足 16mm 时 :小
超过 16mm 时 :大
滑梭 ·元件种类为 BGA 时 :机械
·元件种类为 BGA 以外时,元件尺寸的纵横方向的短边
不足 16mm 时 :小
超过 16mm 时 :大
●MTS速度: 可指定MTS托盘的拉出速度。
●DTS速度: 可指定DTS托盘的拉出速度。
8) 识别中心偏移值(仅 KE-2060 可输入)
图像定心是通过将吸取中心位置(通常是元件中心位置)移动到VCS的中心位置来进行。
但象MCM(Multi Chip Module)之类的元件,因不能吸取元件中心,如果超出VCS视角范围时,
将不能进行图像定心。此时,可通过输入如下图的偏移值(a、b),使识别得以正常进行。
吸取中心位置=VCS 中心位置
b
⇒
VCS(的视角)
(俯视图)
a
4-55

第4章 生产程序制作 Rev00
4-3-5-2-6 检测
对“芯片站立”、“共面检测”、“SOT方向检查”、“数值检查”、“判断异元件”进行设
置。
“共面检测”(仅限于KE-2060)和“数值检查”、“SOT方向检查”为可选项。
图 4-3- 20元件数据(检测)
1) 芯片站立
指定是否对芯片站立进行检查。通常3216以下的芯片元件必须执行。由于检查是在移动中进
行,所以几乎所有情况下都不需要间歇时间。
※判定值: 自动输入根据已输入的元件高度尺寸计算出的值。激光定心时,当测定值超过此
处的设置高度时,判定为芯片站立错误。
2) 共面检测(可选项,仅限于 KE-2060)
当为图像定心元件时,可指定是否检查引脚(球)悬浮和错误的判定值。检查将在生产时的图
像定心后立即进行。
详细说明,请参见附件
CD。
注意
除“ 检查” 、“ 判定值” 、“ 电极亮度阈值” 、“扫描偏移量”外,在没
有 JUKI 指示的情况下,请勿变更各值。如果设置错误,则将频繁
发生错误。
4-56