AX501维修手册.pdf - 第615页
4022 593 52701/1 × 1 08.01 AX-301/501 AX-3/5 D.67 D05.fm D5 D5.5.2 贴装控制器,内部电源电路图 78 4022-591-055 04

D5
4022 593 52701/1
×
1
D.66 AX-301/501 AX-3/5 08.01
D05.fm
D5.5.1.12 风扇电缆
76
D5.5.1.13 倾斜开关电缆
77
部件:
属于:
电路图:
D5.5.4 +
X14
-
1
-
2
-
3
-
4
部件:
属于:
电路图:
D5.5.4 X16
X16
-
&
1
-
+ 24 V
2

D5
4022 593 52701/1
×
1
D.68 AX-301/501 AX-3/5 08.01
D05.fm
79
4022-591-05505
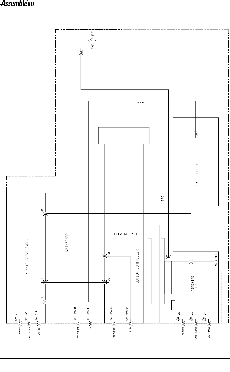
4 AXIS SERVO AMPL.
PC
ENCLOSUR
E
FAN
BACKPLANE
CAN Controller
Motion Controller
CPU CARD
MAINS
Emergency
Motors
Busy
CAN
Encoders
Ethernet
Identification
Fire Wire
APL.X1
APL.X3
APL.X2
EPC.X3
EPC.X9
EPC.X8
EPC.X4
EPC.X5
EPC.X11
J3 J4J1
J3
J5
CN14CN21
CN1
FIRE WIRE CARD
POWER SUPPLY EPC
4022 591 0550-136-01
