YSM40R-000-KMB_cwd_je.pdf - 第13页
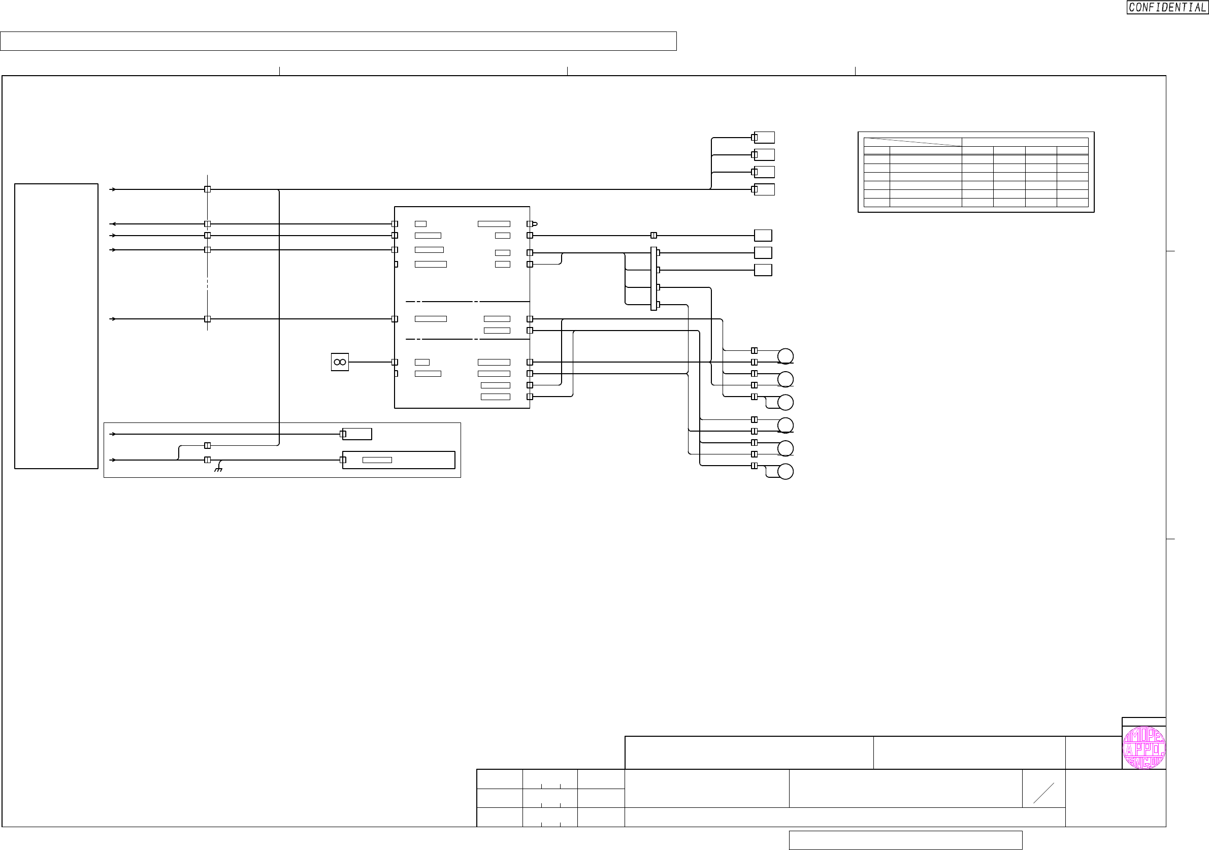
HP CN2 LAN JB1 X ORG HP CN2 LAN JB1 X ORG XD-AXIS ORIGIN XD-AXIS XB-AXIS XB-AXIS ORIGIN J0323 J0325 SQ006 SQ008 N01002D0 N01002D5 JB5 X FAN JB6 Y FAN X FAN Y FAN YD MOTOR XD MOTOR J0348 FAN 21 FAN 25 N01002E1 N01002A3 XF…

HP CN2
LAN
XC-AXIS
JB1 X ORG
SQ007
XC-AXIS ORIGIN
N01002C2
J0324
XA-AXIS ORIGINJB1 X ORG
SQ005
N01002B5
JB5 X FAN
XA MOTOR
J0341
JB6 Y FAN J0345
X FAN
Y FAN
FAN 18
FAN 22
YA MOTOR
N01002A0
N01002C1
YFAN
XFAN
HP CN2
LAN
XA-AXIS
J0322
FID.CAM
HEAD C CAMERA SELECTOR P049
D.CAM3
P109P108
P107
CSEL CN11
FIDUCIAL CAMERA
EL03
J0753
LIGHT3
CN10
CAM3 CN8
RIGHT
FIDUCIAL LIGHT
LIGHT BRD1
FID.COAX
LIGHT BRD2
FID.COAX
FID CN1 FID.MAIN LIGHT
BOARD ASSY
CN1
FIDUCIAL CAMERA
CAMOUTCN5
DC24VCN11
LIGHT2
LIGHT2 CN9
CAM2 CN6
LIGHT1
CAM1
LIGHT1 CN7
CAM1 CN4
5
P133
PNP CHANGER BRD ASSY
NPN CN1CN2 PNP6
PNP CHANGER BRD ASSY
P132
NPN
CN1CN2 PNP
3
4
FID.CAM
HEAD A CAMERA SELECTOR P043
P103P102
P101
CSEL CN11
FIDUCIAL CAMERA
J0751
LIGHT3
CN10
CAM3 CN8
RIGHT
FIDUCIAL LIGHT
EL01
LIGHT BRD1
FID.COAX
LIGHT BRD2
FID.COAX
FID CN1 FID.MAIN LIGHT
BOARD ASSY
CN1
D.CAM1 FIDUCIAL CAMERA
CAMOUTCN5
DC24VCN11
LIGHT2
LIGHT2 CN9
CAM2 CN6
LIGHT1
CAM1
LIGHT1 CN7
CAM1 CN4
See Page 6
J0176
REMOTE I/F LAN1
J0178
REMOTE I/F LAN3
SYSTEM C/R
2
KMB-000-CC
NAKATSU
See Page 6
See Page 8
See Page 10
12
BASE CAMSEL C CAM2
BASE CAMSEL A CAM2
HEAD A/C CAM(SIDE VIEW Spec.)
XC OT
XA OT
VISION1 CAM2
J0701
J0703
J0703
J0701
CAMERA SELECTOR
SYSTEM C/R
J0666
J0668
I/O BOARD ASSY P048
POW BOARD ASSY P047
I/O BOARD ASSY P042
POW BOARD ASSY P041
HI CN8
HI CN7
HI CN6
JUNCTION BOX
IN 1
DUCT YA
FLEXIBLE
J0302
CAMERA SEL POW
J0401 HP CN4
CN4
48V POW
IC POW
48V/24V/EMG
I/O CONVEYOR -1-
CN4
I/O CONVEYOR -3-
CN43
J0251
CN31
J0417
J0413
DO OUT
J0409
J0405
HP CN3
HP CN1
CN3
DO1
DO0
DO IN
SELECT HEAD TYPE
DO IN
IC PWR
MOTOR PWR
CN8
CN7
CN6
CN1
CN2
HEAD A I/O UNIT ASSY
HI CN6
HI CN7
HI CN8
JUNCTION BOX
IN 1
DUCT YC
FLEXIBLE
J0403 HP CN4
CN4 CAMERA SEL POW
48V POW
IC POW
48V/24V/EMG
J0419
J0415
DO OUT
J0411
J0407
HP CN3
HP CN1
HEAD C I/O UNIT ASSY
CN3
DO1
DO0
DO IN
SELECT HEAD TYPE
DO IN
IC PWR
MOTOR PWR
CN8
CN7
CN6
CN1
CN2
HEAD -1-
1
2
3
IM 技術 (S/M)
TEL 053-460-6116
PARTNo機械番号PART
▲△
APPD.
dcba
名称補足
STAFF CODE
SHEET NO.
NAME機械名称
CHCK.
DESN.
PA NUMBER SECTION NAME
APPD.
Ver.
RECORDED IN ANY MEDIA. USED FOR ANY OTHER PURPOSE OR DELIVERED AND/OR DISCLOSED TO ANY THIRD PARTY WITHOUT WRITTEN CONSENT OF YMC.
THIS DRAWING AND THE INFORMATION THEREIN ARE THE PROPERTY OF YAMAHA MOTOR CO.,LTD.(YMC) AND SHALL NOT BE REPRODUCED,COPIED,
結線図用図面 A3
FAX 053-460-6155
ヤマハ発動機株式会社IM事業部
YAMAHA MOTOR CO.,LTD. IM OPERATIONS
WINCAD Ver.E14-0006
CN12FEEDER_IF
LIGHT3
CAM3
LIGHT
CN12
N TRG
See Page 14
J0781
LIGHT3
CAM3
See Page 14
LIGHT3
CN12FEEDER_IF
LIGHT3 LIGHT
CN12 N TRG
J0071
J0073
See Page 3
POWER CIRCUIT -2-
J0066
J0709
J0711
VISION1 CAM4
21
For MU HEAD
For MU HEAD
See Page 16
DC48V
JUNC IN
JUNC IN
SV CAM
SV CAM
CN33
I/O CONVEYOR -3-
See Page 10
J0253
RS HEAD See Page 14
RS HEAD See Page 14
RS SIDE VIEW CAMERA
RS HEAD SIDE VIEW CAMERA
RS SIDE VIEW CAMERA
RS HEAD SIDE VIEW CAMERA
MU HEAD See Page 15
MU HEAD See Page 15
XC DI
HC LAN
HC+48V
HC+24V
HC EMG
HEAD C
HEAD A
XA DI
HA LAN
HA+48V
HA+24V
HA EMG
XA-AXIS OVER TRAVEL 1
SQ025
JB7 X OT1
N0100445
7
XA-AXIS OVER TRAVEL 2
JB8 X OT2
SQ026
N0100446
XT75
8
JB5 X FAN
JB6 Y FAN
J0343
J0347
X FAN
Y FAN
YC MOTOR
XC MOTOR
FAN 20
FAN 24
N01002A2
N01002C6
XFAN
YFAN
5
P137
P136
PNP CHANGER BRD ASSY
NPN CN1CN2 PNP6
PNP CHANGER BRD ASSY
NPN CN1CN2 PNP
4
3
2
JB2 Y SAFE
SQ034
N0100442
YL SAFETY
JB7 X OT1
SQ029
XC-AXIS OVER TRAVEL 1
N0100447
7
JB8 X OT2
SQ030
XC-AXIS OVER TRAVEL 2
N0100450
XT77
8
YSM40R-4 INTERCONNECTION DIAGRAM
J0045
J0783
CAMSEL
CAMSEL
CAM
CAMHEAD C
HEAD A
Y SAFE
YL SAFE
V1
16 02 22
YASUHIRO
USUI
'16 02 24

HP CN2
LAN
JB1 X ORG
HP CN2
LAN
JB1 X ORG
XD-AXIS ORIGIN
XD-AXIS
XB-AXIS
XB-AXIS ORIGINJ0323
J0325
SQ006
SQ008
N01002D0
N01002D5
JB5 X FAN
JB6 Y FAN
X FAN
Y FAN
YD MOTOR
XD MOTOR
J0348
FAN 21
FAN 25
N01002E1
N01002A3
XFAN
YFAN
J0344
See Page 6
SYSTEM C/R
REMOTE I/F LAN4
REMOTE I/F LAN2
J0179
J0177
FID.CAM
HEAD B CAMERA SELECTOR P046
EL02
P106P105
P104
D.CAM2
J0752
CSEL CN11
FIDUCIAL CAMERA
RIGHT
FIDUCIAL LIGHT
LIGHT BRD1
FID.COAX
LIGHT BRD2
FID.COAX
FID CN1 FID.MAIN LIGHT
BOARD ASSY
CN1
FIDUCIAL CAMERA
CAMOUTCN5
DC24VCN11
LIGHT2
LIGHT2 CN9
CAM2 CN6
LIGHT1
CAM1
LIGHT1 CN7
CAM1 CN4
P139
P138
5
PNP CHANGER BRD ASSY
NPN CN1CN2 PNP6
PNP CHANGER BRD ASSY
NPN CN1CN2 PNP
FID.CAM
HEAD D CAMERA SELECTOR P052
J0754
D.CAM4
EL04
P112P111
P110
CSEL CN11
FIDUCIAL CAMERA
RIGHT
FIDUCIAL LIGHT
LIGHT BRD1
FID.COAX
LIGHT BRD2
FID.COAX
FID CN1 FID.MAIN LIGHT
BOARD ASSY
CN1
FIDUCIAL CAMERA
CAMOUTCN5
DC24VCN11
LIGHT2
LIGHT2 CN9
CAM2 CN6
LIGHT1
CAM1
LIGHT1 CN7
CAM1 CN4
4
3
2
NAKATSU
KMB-000-CC
13
See Page 8
See Page 10
XD OT
XB OT
HEAD D I/O UNIT ASSY
J0669
HEAD -2-
J0404
J0420
J0416
J0412
J0408
I/O BOARD ASSY P051
POW BOARD ASSY P050
I/O BOARD ASSY P045
POW BOARD ASSY P044
J0418
J0414
J0410
J0406
J0402
CN5
J0303
CN32
CN44
J0252
J0667
DUCT YD
DUCT YB
HEAD B I/O UNIT ASSY
HI CN8
HI CN7
HI CN6
JUNCTION BOX
IN 1
FLEXIBLE
CAMERA SEL POW
HP CN4
CN4
48V POW
IC POW
48V/24V/EMG
I/O CONVEYOR -1-
I/O CONVEYOR -3-
DO OUT
HP CN3
HP CN1
CN3
DO1
DO0
DO IN
SELECT HEAD TYPE
DO IN
IC PWR
MOTOR PWR
CN8
CN7
CN6
CN1
CN2
HI CN6
HI CN7
HI CN8
JUNCTION BOX
IN 1
FLEXIBLE
HP CN4
CN4 CAMERA SEL POW
48V POW
IC POW
48V/24V/EMG
DO OUT
HP CN3
HP CN1
CN3
DO1
DO0
DO IN
SELECT HEAD TYPE
DO IN
IC PWR
MOTOR PWR
CN8
CN7
CN6
CN1
CN2
1
2
3
IM 技術 (S/M)
TEL 053-460-6116
PARTNo機械番号PART
▲△
APPD.
dcba
名称補足
STAFF CODE
SHEET NO.
NAME機械名称
CHCK.
DESN.
PA NUMBER SECTION NAME
APPD.
Ver.
RECORDED IN ANY MEDIA. USED FOR ANY OTHER PURPOSE OR DELIVERED AND/OR DISCLOSED TO ANY THIRD PARTY WITHOUT WRITTEN CONSENT OF YMC.
THIS DRAWING AND THE INFORMATION THEREIN ARE THE PROPERTY OF YAMAHA MOTOR CO.,LTD.(YMC) AND SHALL NOT BE REPRODUCED,COPIED,
結線図用図面 A3
FAX 053-460-6155
ヤマハ発動機株式会社IM事業部
YAMAHA MOTOR CO.,LTD. IM OPERATIONS
WINCAD Ver.E14-0006
LIGHT3 CN10
CAM3 CN8
CAM3
See Page 14
LIGHT3
CN12FEEDER_IF
LIGHT3 CN10
CAM3 CN8
CAM3
See Page 14
LIGHT3
CN12FEEDER_IF
LIGHT3 LIGHT
CN12 N TRG
LIGHT3 LIGHT
CN12
N TRG
J0067
J0072
J0074
See Page 3
POWER CIRCUIT -2-
J0710
21
For MU HEAD
For MU HEAD
DC48V
JUNC IN
JUNC IN
J0712
SV CAM
SV CAM
CN33
I/O CONVEYOR -3-
See Page 10
J0253
See Page 6
HEAD B/D CAM(SIDE VIEW Spec.)
BASE CAMSEL D CAM2
BASE CAMSEL B CAM2
CAMERA SELECTOR
J0704
J0702
SYSTEM C/R
VISION2 CAM4
J0704
J0702
VISION2 CAM2
See Page 17
MU HEAD See Page 15
MU HEAD See Page 15
RS HEAD See Page 14
RS HEAD See Page 14
RS SIDE VIEW CAMERA
RS HEAD SIDE VIEW CAMERA
RS SIDE VIEW CAMERA
RS HEAD SIDE VIEW CAMERA
XD DI
HD LAN
HD+48V
HD+24V
HD EMG
HEAD D
HEAD B
XB DI
HB LAN
HB+48V
HB+24V
HB EMG
JB5 X FAN
JB6 Y FAN
X FAN
Y FAN
YB MOTOR
XB MOTOR
J0342
J0346
FAN 19
FAN 23
N01002D4
N01002A1
XFAN
YFAN
P135
P134
5
PNP CHANGER BRD ASSY
NPN CN1CN2 PNP6
PNP CHANGER BRD ASSY
NPN CN1CN2 PNP
4
3
2
JB2 Y SAFE
N0100441
YR SAFETY
JB7 X OT1 XB-AXIS OVER TRAVEL 1
SQ027
N0100453
7
JB8 X OT2 XB-AXIS OVER TRAVEL 2
SQ028
N0100454
XT76
8
JB7 X OT1 XD-AXIS OVER TRAVEL 1
SQ031
N0100455
7
JB8 X OT2 XD-AXIS OVER TRAVEL 2
SQ032
N0100456
XT78
8
YSM40R-4 INTERCONNECTION DIAGRAM
SQ033
J0782
J0784
J0046
CAMSEL
CAMSEL
HEAD B
HEAD D
CAM
CAM
Y SAFE
YR SAFE
V1
16 02 22
YASUHIRO
USUI
'16 02 24

NAKATSU
KMB-000-CC
WINCAD Ver.E14-0006
YAMAHA MOTOR CO.,LTD. IM OPERATIONS
ヤマハ発動機株式会社IM事業部
FAX 053-460-6155
結線図用図面 A3
THIS DRAWING AND THE INFORMATION THEREIN ARE THE PROPERTY OF YAMAHA MOTOR CO.,LTD.(YMC) AND SHALL NOT BE REPRODUCED,COPIED,
RECORDED IN ANY MEDIA. USED FOR ANY OTHER PURPOSE OR DELIVERED AND/OR DISCLOSED TO ANY THIRD PARTY WITHOUT WRITTEN CONSENT OF YMC.
Ver.
APPD.
SECTION NAMEPA NUMBER
DESN.
CHCK.
NAME機械名称
SHEET NO.
STAFF CODE
名称補足
dcba
APPD.
△▲
PART No機械番号 PART
TEL 053-460-6116
IM 技術 (S/M)
3
2
1
14
21
RS HEAD
PRESS
HEAD SERVO UNIT ASSY
SRV BOARD ASSY P191
CN1OPTION IF
HS CN1
CN2VAC
HS CN2
J0606
J0607
DO1
HEAD IO CN6
J0603
P.SIG P.SIG
HEAD POW CN3
J0602
DO
LAN
LAN
J0604
CN7 DO
CN6 S-POWER
HS CN6
HS CN7
ETHER INCN8A
ETHER OUTCN8B
N ORGNORGHS CN3
CN5DI2
HS CN5
J0608
R ORGRORG
DO OUT
HEAD PANEL MOUNT
DO OUT
HEAD IO CN7,8
J0605
CN3DI1
ERR1ERR1
ERR2ERR2
P+48V P+48V
HEAD POW CN1
HEAD
See Page 12,13
J0601
J0722
HEAD CAMSEL CAM3
LIGHT
HEAD CAMSEL LIGHT3
HEAD CAMSEL CN12(N TRG)
J0763 J0764
N TRG
SV CAM
SIDE VIEW CAMERA
CN1 CAM_SEL
SIDE VIEW CAMERA
SV LIGHT
D.CAM31
S.V.LIGHT BRD ASSY P194
HD CN1
BATTERYCN8
CN5 FAN CN1INC ENC 1
MOTOR 1 CN1MOTOR POW
MOTOR 2
CN5
CN4
HD CN4
HD CN5
DRV BOARD ASSY P192
ENC BOARD ASSY P193
CN2INC ENC 2
CN4SER ENC2
CN3SER ENC1
J0609
J0610
J0611
J0612
HE CN1
HE CN2
HE CN3
HE CN4
FAN
RS HEAD FAN
Z1P
Z1M
M71
V1P
V1M
M75
NPM
N-AXIS 30W
M73
Z2P
Z2M
M72
V2M
V2P
M76
RPM
R-AXIS 30W
M74
VACUUM PRESSURESQ251
N-AXIS ORIGIN
SQ252
SQ253 R-AXIS ORIGIN
HEAD1 BLOW
Z1 BLOW
YV261
HEAD2 BLOW
Z2 BLOW
YV262
BLOW SW
BLOW SWITCHYV263
VAC PRE
VACUUM PRESSURE SWITCHYV264
Item nameItem No.
SQ252 N-AXIS ORIGIN
HEAD2 BLOW
YV261
YV262
YV263
YV264
HEAD1 BLOW
BLOW SWITCH
R-AXIS ORIGINSQ253
The I/O Address table of RS HEAD
YSM40R-4 INTERCONNECTION DIAGRAM
FAN 46
VACUUM PRESSURE SWITCH
HEAD A HEAD B HEAD C HEAD D
HEAD Position
T1300700 T1304700 T1308700 T130C700
N1300005 N1304005 N1308005 N130C005
N1301002 N1305002 N1309002 N130D002
T1300701 T1304701 T1308701 T130C701
T130C702T1308702T1308702T1300702
T1301700 T1305700 T1309700 T130D700
Z1-AXIS 11.6W
MAX 1.5m/s
MAX 1.5m/s
V1-AXIS 1.8W
MAX 0.7m/s
MAX 0.7m/s
V2-AXIS 1.8W
Z2-AXIS 11.6W
MAX 2700rpm
MAX 3540rpm
V1
16 02 22
YASUHIRO
USUI
'16 02 24