YSM40R-000-KMB_cwd_je.pdf - 第16页
WINCAD Ver.E14-0006 YAMAHA MOTOR CO.,LTD. IM OPERATIONS ヤマハ発動機株式会社IM事業部 FAX 053-460-6155 結線図用図面 A3 THIS DRAWING AND THE INFORM ATION THEREIN ARE THE PROPER TY OF YAMAHA MOTOR CO.,L TD.(YMC) AND SHALL NOT BE REPRO DUCED,C…

WINCAD Ver.E14-0006
YAMAHA MOTOR CO.,LTD. IM OPERATIONS
ヤマハ発動機株式会社IM事業部
FAX 053-460-6155
結線図用図面 A3
THIS DRAWING AND THE INFORMATION THEREIN ARE THE PROPERTY OF YAMAHA MOTOR CO.,LTD.(YMC) AND SHALL NOT BE REPRODUCED,COPIED,
RECORDED IN ANY MEDIA. USED FOR ANY OTHER PURPOSE OR DELIVERED AND/OR DISCLOSED TO ANY THIRD PARTY WITHOUT WRITTEN CONSENT OF YMC.
Ver.
APPD.
SECTION NAMEPA NUMBER
DESN.
CHCK.
NAME機械名称
SHEET NO.
STAFF CODE
名称補足
dcba
APPD.
△▲
PART No機械番号 PART
TEL 053-460-6116
IM 技術 (S/M)
3
2
1
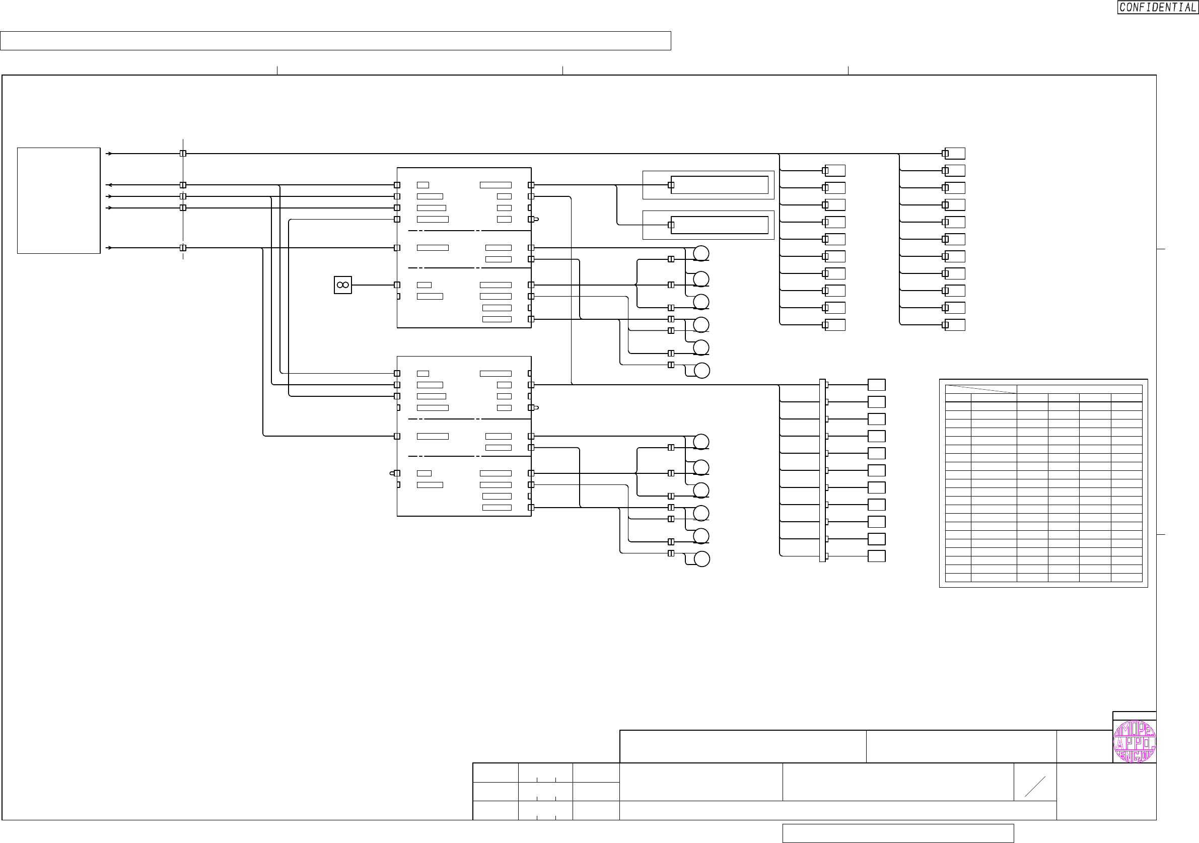
MU HEAD
HEAD IO CN7,8
LAN
HEAD
HEAD POW CN3
HEAD IO CN6
DO OUT
HEAD PANEL MOUNT
P.SIG
DO1
LAN
DO OUT J0505
P.SIG J0502
DO1 J0504
CN7 DO
CN6 S-POWER
CN1OPTION IF
ETHER INCN8A
ETHER OUTCN8B
CN2VAC
HEAD SERVO UNIT ASSY-1
HS1 CN1
HS1 CN2
J0517
HS1 CN6
HS1 CN7
J0516
SRV BOARD ASSY P071
J0506
CN1 AIR MACS BOARD ASSY
CN1 AIR MACS BOARD ASSY
AIR MACS LEFT
AIR MACS RIGHT
MACS1
MACS2
P077
P078
See Page 12,13
15
NAKATSU
21
KMB-000-CC
CN5DI2
CN3DI1
J0513
HS CN5
HEAD POW CN1
P+48V P+48V J0501
MOTOR 1 CN1MOTOR POW
MOTOR 2
CN1INC ENC 1
CN2INC ENC 2
CN3
CN4
BATTERYCN8
CN5
CN4
SER ENC1
SER ENC2
HD1 CN1
HE1 CN2
HE1 CN4
HE1 CN1
MU HEAD FAN
CN5 FAN
FAN
HD1 CN5
HD1 CN4
DRV BOARD ASSY P072
ENC BOARD ASSY P073
FAN 42
CN7 DO
CN6 S-POWER
CN1OPTION IF
ETHER INCN8A
HEAD SERVO UNIT ASSY-2
ETHER OUTCN8B
CN2VAC
HS2 CN6
HS2 CN7
SRV BOARD ASSY P074
HS2 CN2
J0509
J0508
J0507
J0503
□40 MAX 2000rpm
MAX 1.2m/s
Z8-AXIS 6W
MAX 1.2m/s
Z7-AXIS 6W
MAX 1.2m/s
Z3-AXIS 6W
MAX 1.2m/s
Z2-AXIS 6W
MAX 1.2m/s
Z1-AXIS 6W
M31
M32
M33
M37
M38
M41
R1-AXIS 30W
CN5DI2
CN3DI1
J0514
HS CN5
MOTOR 1 CN1MOTOR POW
MOTOR 2
CN1INC ENC 1
CN2INC ENC 2
CN3
CN4
BATTERYCN8
CN5
CN4
SER ENC1
SER ENC2
HD2 CN1
HE2 CN1
HE2 CN2
HE2 CN4
CN5 FAN
HE2 CN5
J0515
HD2 CN5
HD2 CN4
DRV BOARD ASSY P075
ENC BOARD ASSY P076
J0510
J0511
J0512
R2-AXIS 30W
□40 MAX 2000rpm
Z10-AXIS 6W
MAX 1.2m/s
MAX 1.2m/s
Z9-AXIS 6W
MAX 1.2m/s
Z6-AXIS 6W
MAX 1.2m/s
Z5-AXIS 6W
MAX 1.2m/s
Z4-AXIS 6W
M34
M35
M36
M39
M40
M42
YSM40R-4 INTERCONNECTION DIAGRAM
FLOW1
SQ211
HEAD 1
AIR FLOW SENSOR
FLOW2
SQ212
AIR FLOW SENSOR
HEAD 2
FLOW3
SQ213
AIR FLOW SENSOR
HEAD 3
FLOW4
SQ214
AIR FLOW SENSOR
HEAD 4
FLOW5
SQ215
AIR FLOW SENSOR
HEAD 5
FLOW6
SQ216
AIR FLOW SENSOR
HEAD 6
FLOW7
SQ217
AIR FLOW SENSOR
HEAD 7
FLOW8
SQ218
AIR FLOW SENSOR
HEAD 8
FLOW9
SQ219
AIR FLOW SENSOR
HEAD 9
FLOW10
SQ220
AIR FLOW SENSOR
HEAD 10
VAC PRE.
SQ221
VACUUM
PRESSURE
VAC PRE.
YV219
YV217
YV215
YV213
YV211
YV229
YV227
YV225
YV223
YV221
YV218
YV216
YV214
YV212
YV228
YV226
YV224
YV222
YV220
YV230
YV231
HEAD1 BLOW
HEAD10 BLOW
HEAD9 BLOW
HEAD8 BLOW
HEAD7 BLOW
HEAD6 BLOW
HEAD5 BLOW
HEAD4 BLOW
HEAD3 BLOW
HEAD2 BLOW
HEAD2 VACUUM
HEAD3 VACUUM
HEAD4 VACUUM
HEAD5 VACUUM
HEAD6 VACUUM
HEAD7 VACUUM
HEAD8 VACUUM
HEAD9 VACUUM
HEAD10 VACUUM
HEAD1 VACUUM
SHAFT BLOW
Item nameItem No.
T1300700
T1300701
T1300702
T1300703
T1300704
T1300705
T1301700
T1301701
T1301702
T1301703
T1301704
T1302700
T1302701
T1302702
T1302703
T1302704
T1302705
T1303700
T1303701
T1303702
T1303703
HEAD A
T1304705
T1304704
T1304703
T1304702
T1304701
T1304700
T1305704
T1305703
T1305702
T1305701
T1305700
T1306705
T1306704
T1306703
T1306702
T1306701
T1306700
T1307703
T1307702
T1307701
T1307700
HEAD B
T1308705
T1308704
T1308703
T1308702
T1308701
T1308700
T1309704
T1309703
T1309702
T1309701
T1309700
T130A705
T130A704
T130A703
T130A702
T130A701
T130A700
T130B703
T130B702
T130B701
T130B700
HEAD C
T130C705
T130C704
T130C703
T130C702
T130C701
T130C700
T130D704
T130D703
T130D702
T130D701
T130D700
T130E705
T130E704
T130E703
T130E702
T130E701
T130E700
T130F703
T130F702
T130F701
T130F700
HEAD D
HEAD Position
The I/O Address table of MU HEAD
AIR FLOW1
AIR FLOW10
YV231
SHAFT
SHAFT BLOW
YV212
VAC 1
HEAD1 VACUUM
YV214
VAC 2
HEAD2 VACUUM
YV216
VAC 3
HEAD3 VACUUM
YV218
VAC 4
HEAD4 VACUUM
YV220
VAC 5
HEAD5 VACUUM
YV222
VAC 6
HEAD6 VACUUM
YV224
VAC 7
HEAD7 VACUUM
YV226
VAC 8
HEAD8 VACUUM
YV228
VAC 9
HEAD9 VACUUM
YV230
VAC 10
HEAD10 VACUUM
YV211
BLOW 1
HEAD1 BLOW
YV213
BLOW 2
HEAD2 BLOW
YV215
BLOW 3
HEAD3 BLOW
YV217
BLOW 4
HEAD4 BLOW
YV219
BLOW 5
HEAD5 BLOW
YV221
BLOW 6
HEAD6 BLOW
YV223
BLOW 7
HEAD7 BLOW
YV225
BLOW 8
HEAD8 BLOW
YV227
BLOW 9
HEAD9 BLOW
YV229
BLOW 10
HEAD10 BLOW
Z1P
Z2P
Z3P
ZML2
Z7P
Z8P
R1
Z4P
Z5P
Z6P
ZMR2
Z9P
Z10P
R2
V1
16 02 22
YASUHIRO
USUI
'16 02 24

WINCAD Ver.E14-0006
YAMAHA MOTOR CO.,LTD. IM OPERATIONS
ヤマハ発動機株式会社IM事業部
FAX 053-460-6155
結線図用図面 A3
THIS DRAWING AND THE INFORMATION THEREIN ARE THE PROPERTY OF YAMAHA MOTOR CO.,LTD.(YMC) AND SHALL NOT BE REPRODUCED,COPIED,
RECORDED IN ANY MEDIA. USED FOR ANY OTHER PURPOSE OR DELIVERED AND/OR DISCLOSED TO ANY THIRD PARTY WITHOUT WRITTEN CONSENT OF YMC.
Ver.
APPD.
SECTION NAMEPA NUMBER
DESN.
CHCK.
NAME機械名称
SHEET NO.
STAFF CODE
名称補足
dcba
APPD.
△▲
PART No機械番号 PART
TEL 053-460-6116
IM 技術 (S/M)
3
2
1
+24V
POCL
CN7
CN9
VAL
CHANGE
COPLA
COPLA TYPE
COPLA
MULTI TYPE
MULTI
COAX8
CN8 M.CAM CN7SENS
VAL CN9
CN4 +24V
CN8 POCL
MULTI CAM2 BRD.ASSY
CN7CAM I/F
CAM
CN4 +24V
CN8 POCL
CN7CAM I/F
CN11 DC24V
SV CN1
CN1 CAM_SEL
CN5 CAMOUT
CN4CAM1
CN7LIGHT1
CN7
CN9
VAL
CHANGE
COPLA
COPLA TYPE
COPLA
MULTI TYPE
MULTI
COAX8
CN8 M.CAM CN7SENS
VAL CN9
CN4 +24V
CN8 POCL
CN7CAM I/F
CAM
CN11 DC24V
SV CN1
CN1 CAM_SEL
CN5 CAMOUT
CN4CAM1
CN7LIGHT1
MULTI A
MULTI A
MULTI A
MULTI A
SELECT PARTS CAMERA
TABLE A
J0981 J0982
J0983
J0981 J0982
J0983
D.CAM25
D.CAM25
P161
P162
P161
P164
P164
P161
P162
P163
P163
SQ161
SQ162
SQ163
SQ164
SQ163
SQ164
SQ161
SQ162
YV161
YV162
YV161
YV162
N0100460
N0100461
T01000E4
HEAD A
HEAD A
T01000E4
N0100461
N0100460
J0775
LIGHT1
J0791
J0791
LIGHT1
J0775
SIDE A
SIDE A
J0735
J0735
CN7
CN9
VAL
CHANGE
COPLA
COPLA TYPE
COPLA
MULTI TYPE
MULTI
COAX8
CN8 M.CAM CN7SENS
VAL CN9
CN4 +24V
CN8 POCL
CN7CAM I/F
CAM
CN4 +24V
CN8 POCL
CN7CAM I/F
CN11 DC24V
SV CN1
CN1 CAM_SEL
CN5 CAMOUT
CN4CAM1
CN7LIGHT1
SELECT PARTS CAMERA
LIGHT1
TABLE A/C CAMERA UNIT SEL.
TABLE C
TABLE C PARTS CAMERA SEL.
MULTI C
MULTI C
J0984 J0985
J0986
SQ165
SQ166
SQ167
SQ168
YV163
YV164
MULTI C
P165
P166
P165
HEAD C
J0776
J0793
D.CAM26
SIDE VIEW 1 UP
SIDE VIEW 1 LOW
SIDE VIEW 1 UP
SIDE VIEW 1 UP
SIDE VIEW 1 LOW
SIDE VIEW 1 UP
J0736 SIDE C
P167
P168
CN11 DC24V
SV CN1
CN1 CAM_SEL
CN5 CAMOUT
CN4CAM1
CN7LIGHT1
LIGHT1
SQ167
SQ168
YV164
HEAD C
J0776
J0793
D.CAM26
J0736 SIDE C
P167
P168
CN7
CN9
VAL
CHANGE
COPLA
COPLA TYPE
COPLA
MULTI TYPE
MULTI
COAX8
CN8 M.CAM CN7SENS
VAL CN9
CN4 +24V
CN8 POCL
CN7CAM I/F
CAM
MULTI C
J0984 J0985
J0986
SQ165
SQ166
YV163
P165
P166
CAMOUT C
CSEL C PWR
CSEL C PWR
CAMOUT C
SV C
SV CSV A
SV A
CSEL A PWR
CAMOUT A
CAMOUT A
CSEL A PWR
CN9LIGHT2
CN9LIGHT2
CN9LIGHT2
CN9LIGHT2
CN6CAM2
CN6CAM2
CN6CAM2
CN6CAM2
CN8CAM3
CN8CAM3
CN8CAM3
CN8CAM3
J0792
J0792
J0794
J0794
LIGHT2
LIGHT2 LIGHT2
LIGHT2
CN10LIGHT3
CN10LIGHT3
CN10LIGHT3
CN10LIGHT3
J0771
J0771
J0772
J0772
V1 CAM2 J0701 J0703
J0703V1 CAM2 J0701
ACAM3
ACAM3 C CAM3
C CAM3
A LIGHT3
A LIGHT3 C LIGHT3
C LIGHT3
SIDE VIEW CAMERA 1
SIDE VIEW CAMERA 1
T01000E6
T01000E6
N0100470
N0100471
N0100471
N0100470
CN45
I/O CONVEYOR -3-
SYSTEM C/R
I/O CONVEYOR -1-
CN45
I/O CONVEYOR -3-
SYSTEM C/R
I/O CONVEYOR -1-
SYSTEM C/R
CN40
I/O CONVEYOR -3-
VIS1 CAM1
HEAD -1-
HEAD A CAMSEL
HEAD A CAMSEL
HEAD -1-
VIS1 CAM2
VIS1 CAM2
CN17
CN17
CN45
I/O CONVEYOR -3-
SYSTEM C/R
I/O CONVEYOR -1-
SYSTEM C/R
CN40
I/O CONVEYOR -3-
HEAD -1-
HEAD C CAMSEL
CN18
CN45
I/O CONVEYOR -3-
SYSTEM C/R
I/O CONVEYOR -1-
HEAD -1-
HEAD C CAMSEL
CN18
SeePage10
SeePage6
See Page 12
SeePage10
SeePage8
SeePage6
SeePage6
SeePage8
SeePage10
See Page 12
See Page 6
See Page 8
See Page 10
See Page 12
See Page 12
See Page 6
See Page 8
See Page 10
See Page 6
See Page 10
NAKATSU
KMB-000-CC
VIS1 CAM3
VIS1 CAM4
VIS1 CAM4
SIDE VIEW 3 UP
SIDE VIEW 3 LOW
SIDE VIEW 3 UP
SIDE VIEW 3 LOW
SIDE VIEW 3 UP
SIDE VIEW 3 UP
SIDE VIEW CAMERA 3
SIDE VIEW CAMERA 3
21
16
V1 CAM4
V1 CAM4
TABLE A PARTS CAMERA SEL.
MULTI CAM.ASSY
M.LIGHT COAX ASSY
MULTI+SIDE VIEW CAM.ASSY
MULTI UNIT
MULTI CAM2 BRD.ASSY
MULTI+COPLA+SIDE VIEW CAM.ASSY(For MU HEAD only)MULTI+COPLA+SIDE VIEW CAM.ASSY(For MU HEAD only)
M.LIGHT COAX ASSY
BASE CAMERA SELECTOR A
S.V.LIGHT BRD ASSY
SIDE VIEW UNIT
MULTI CAM2 BRD.ASSY
MULTI+COPLA UNIT
SIDE VIEW UNIT
S.V.LIGHT BRD ASSY
BASE CAMERA SELECTOR A BASE CAMERA SELECTOR C
S.V.LIGHT BRD ASSY
SIDE VIEW UNIT
MULTI+COPLA UNIT
M.LIGHT COAX ASSYMULTI CAM2 BRD.ASSY
S.V.LIGHT BRD ASSY
SIDE VIEW UNIT
MULTI CAM2 BRD.ASSY
MULTI UNIT
MULTI+SIDE VIEW CAM.ASSY
BASE CAMERA SELECTOR C
MULTI CAM2 BRD.ASSY M.LIGHT COAX ASSY
MULTI CAM.ASSY
YSM40R-4 INTERCONNECTION DIAGRAM
MULTI+COPLA CAM.ASSY(For MU HEAD only) MULTI+COPLA CAM.ASSY(For MU HEAD only)
J0320
J0731
J0731
J0326
J0321
J0321
J0326
J0705
J0320
J0321
J0327
J0733
J0321
J0327
J0733
J0707
CN7CAM I/F
P161
MULTI CAM2 BRD.ASSY
CN4
CN8
MULTI A
CN4 +24V
CN8 POCL
MULTI C
CN7CAM I/F
P165
MULTI CAM2 BRD.ASSY
V1
MULTI A
MULTI A
MULTI A
MULTI A
MULTI A
MULTI C
MULTI C
MULTI C
MULTI C
MULTI C
SV A UP
SV A UP
SV A LOW
SV A UP
SV A LOW
SV A UP SV C UP
SV C LOW
SV C UP
SV C UP
SV C LOW
SV C UP
16 02 22
YASUHIRO
USUI
'16 02 24

WINCAD Ver.E14-0006
YAMAHA MOTOR CO.,LTD. IM OPERATIONS
ヤマハ発動機株式会社IM事業部
FAX 053-460-6155
結線図用図面 A3
THIS DRAWING AND THE INFORMATION THEREIN ARE THE PROPERTY OF YAMAHA MOTOR CO.,LTD.(YMC) AND SHALL NOT BE REPRODUCED,COPIED,
RECORDED IN ANY MEDIA. USED FOR ANY OTHER PURPOSE OR DELIVERED AND/OR DISCLOSED TO ANY THIRD PARTY WITHOUT WRITTEN CONSENT OF YMC.
Ver.
APPD.
SECTION NAMEPA NUMBER
DESN.
CHCK.
NAME機械名称
SHEET NO.
STAFF CODE
名称補足
dcba
APPD.
△▲
PART No機械番号 PART
TEL 053-460-6116
IM 技術 (S/M)
3
2
1
CAM I/F
CN7
CN9
VAL
CHANGE
COPLA
COPLA TYPE
COPLA
MULTI TYPE
MULTI
COAX8
CN8 M.CAM CN7SENS
VAL CN9
CN4 +24V
CN8 POCL
CN7CAM I/F
CAM
CN4 +24V
CN8 POCL
CN7CAM I/F
SIDE VIEW UNIT
CN11 DC24V
SV CN1
CN1 CAM_SEL
CN5 CAMOUT
CN4CAM1
CN7LIGHT1
SELECT PARTS CAMERA
LIGHT1
CAM I/F
CN7
CN9
VAL
CHANGE
COPLA
COPLA TYPE
COPLA
MULTI TYPE
MULTI
COAX8
CN8 M.CAM CN7SENS
VAL CN9
CN4 +24V
CN8 POCL
CN7CAM I/F
CAM
CN4 +24V
CN8 POCL
CN7CAM I/F
CN11 DC24V
SV CN1
CN1 CAM_SEL
CN5 CAMOUT
CN4CAM1
CN7LIGHT1
SELECT PARTS CAMERA
LIGHT1
TABLE B/D CAMERA UNIT SEL.
MULTI B
TABLE B
MULTI B
J0987 J0988
J0989
SQ169
SQ170
SQ171
SQ172
YV165
YV166
D.CAM27
MULTI B
P169
P169
P170
P171
P172
HEAD B
J0777
J0737
J0795
CN7
CN9
VAL
CHANGE
COPLA
COPLA TYPE
COPLA
MULTI TYPE
MULTI
COAX8
CN8 M.CAM CN7SENS
VAL CN9
CN4 +24V
CN8 POCL
CN7CAM I/F
CAM
MULTI B
J0987 J0988
J0989
SQ169
SQ170
YV165
P169
P170
CN11 DC24V
SV CN1
CN1 CAM_SEL
CN5 CAMOUT
CN4CAM1
CN7LIGHT1
LIGHT1
SQ171
SQ172
YV166
D.CAM27
P171
P172
HEAD B
J0777
J0737
J0795
TABLE D
MULTI D
MULTI D
MULTI D
SIDE VIEW 4 UP
SIDE VIEW 4 LOW
SIDE VIEW 4 UP
D.CAM28
HEAD D
P173
P173
P174
P175
P176
SQ173
SQ174
SQ175
SQ176
YV167
YV168
J0738
J0778
CN7
CN9
VAL
CHANGE
COPLA
COPLA TYPE
COPLA
MULTI TYPE
MULTI
COAX8
CN8 M.CAM CN7SENS
VAL CN9
CN4 +24V
CN8 POCL
CN7CAM I/F
CAM
MULTI D
P173
P174
SQ173
SQ174
YV167
CN11 DC24V
SV CN1
CN1 CAM_SEL
CN5 CAMOUT
CN4CAM1
CN7LIGHT1
LIGHT1
SIDE VIEW 4 UP
SIDE VIEW 4 LOW
SIDE VIEW 4 UP
D.CAM28
HEAD D
P175
P176
SQ175
SQ176
YV168
J0778
J0990 J0991
J0992
J0992
J0991J0990
J0797
CN8CAM3
J0738
SV D
CN9LIGHT2
CN6CAM2
J0798
LIGHT2
CN9LIGHT2
CN6CAM2
CN8CAM3
J0798
LIGHT2
SV D
CSEL D PWR
CSEL D PWRCSEL B PWR
CSEL B PWR
CN9LIGHT2
CN8CAM3
CN6CAM2
J0796
CN9LIGHT2
CN8CAM3
CN6CAM2
J0796
LIGHT2
SV B
SV B
LIGHT2
CAMOUT B
CAMOUT B CAMOUT D
CAMOUT D SIDE D
SIDE D
CN10LIGHT3
J0774
J0774
CN10LIGHT3CN10LIGHT3
J0773
CN10LIGHT3
J0773
J0702
J0702
J0704V2 CAM4
J0704V2 CAM4
SIDE B
SIDE B
J0797
BCAM3
BCAM3 D CAM3
D CAM3
D LIGHT3
D LIGHT3B LIGHT3
B LIGHT3
SIDE VIEW CAMERA 4
SIDE VIEW CAMERA 4
SIDE VIEW CAMERA 2
SIDE VIEW CAMERA 2
N0100464
N0100465
N0100464
N0100465
N0100474
N0100475
N0100475
N0100474
T01000E7
T01000E7T01000E5
T01000E5
CN45
I/O CONVEYOR -3-
SYSTEM C/R
I/O CONVEYOR -1-
SYSTEM C/R
CN40
I/O CONVEYOR -3-
CN17
CN45
I/O CONVEYOR -3-
SYSTEM C/R
I/O CONVEYOR -1-
SYSTEM C/R
CN40
I/O CONVEYOR -3-
CN18
HEAD B CAMSEL
HEAD -2-
CN45
I/O CONVEYOR -3-
SYSTEM C/R
I/O CONVEYOR -1-
CN17
HEAD B CAMSEL
HEAD -2-
VIS2 CAM4
HEAD D CAMSEL
HEAD -2-
CN45
I/O CONVEYOR -3-
SYSTEM C/R
I/O CONVEYOR -1-
CN18
VIS2 CAM4
HEAD D CAMSEL
HEAD -2-
VIS2 CAM3
See Page 13
See Page 6
See Page 8
See Page 10
See Page 13
See Page 6
See Page 8
See Page 10
See Page 6
See Page 10SeePage10
SeePage6
SeePage10
SeePage8
SeePage6
See Page 13
See Page 13
SeePage6
SeePage8
SeePage10
KMB-000-CC
NAKATSU
VIS2 CAM1
VIS2 CAM2
VIS2 CAM2
SIDE VIEW 2 LOW
SIDE VIEW 2 UP
SIDE VIEW 2 UP
SIDE VIEW 2 UP
SIDE VIEW 2 LOW
SIDE VIEW 2 UP
21
17
V2 CAM2
V2 CAM2
MULTI+COPLA UNIT
M.LIGHT COAX ASSYMULTI CAM2 BRD.ASSY
BASE CAMERA SELECTOR B
SIDE VIEW UNIT
S.V.LIGHT BRD ASSY
S.V.LIGHT BRD ASSY
BASE CAMERA SELECTOR B
MULTI CAM2 BRD.ASSY
MULTI UNIT
MULTI+SIDE VIEW CAM.ASSY
M.LIGHT COAX ASSYMULTI CAM2 BRD.ASSY
MULTI CAM.ASSY
TABLE B PARTS CAMERA SEL. TABLE D PARTS CAMERA SEL.
MULTI CAM.ASSY
M.LIGHT COAX ASSYMULTI CAM2 BRD.ASSY
MULTI+SIDE VIEW CAM.ASSY
MULTI UNIT
MULTI CAM2 BRD.ASSY
SIDE VIEW UNIT
BASE CAMERA SELECTOR D
S.V.LIGHT BRD ASSY
MULTI+COPLA+SIDE VIEW CAM.ASSY(For MU HEAD only)
MULTI+COPLA UNIT
M.LIGHT COAX ASSYMULTI CAM2 BRD.ASSY
BASE CAMERA SELECTOR D
S.V.LIGHT BRD ASSY
SIDE VIEW UNIT
YSM40R-4 INTERCONNECTION DIAGRAM
MULTI+COPLA+SIDE VIEW CAM.ASSY(For MU HEAD only)
MULTI+COPLA CAM.ASSY(For MU HEAD only) MULTI+COPLA CAM.ASSY(For MU HEAD only)
CN7
P169
MULTI CAM2 BRD.ASSY
CN4 +24V
CN8 POCL
CN7
MULTI D
P173
MULTI CAM2 BRD.ASSY
CN4 +24V
CN8 POCL
MULTI B
J0320
J0321
J0327
J0734
J0321
J0327
J0734
J0708
J0320
J0321
J0326
J0732
J0321
J0326
J0732
J0706
V1
SV B LOW
SV B UP
SV B LOW
SV B UP
SV B UP
SV B UP SV D UP
SV D UP
SV D LOW
SV D UP
SV D LOW
SV D UP
MULTI B
MULTI B
MULTI B
MULTI B
MULTI B
MULTI D
MULTI D
MULTI D
MULTI D
MULTI D
16 02 22
YASUHIRO
USUI
'16 02 24