YC8_cwd_je.pdf - 第8页
Confidential & Proprietary P A G E HEAD I/O1 BOARD ASSY P041 HEAD SERVO UNIT ASSY A04 CN3 XORG,XO T DI/DO CN6 SW1 ON OFF R1-AXIS J0506 J0507 HEAD VACUUM1 HEAD BLOW1 HEAD VACUUM2 HEAD BLOW2 SHAFT BLOW T002C000 T002C00…

Confidential & Proprietary
PAGE
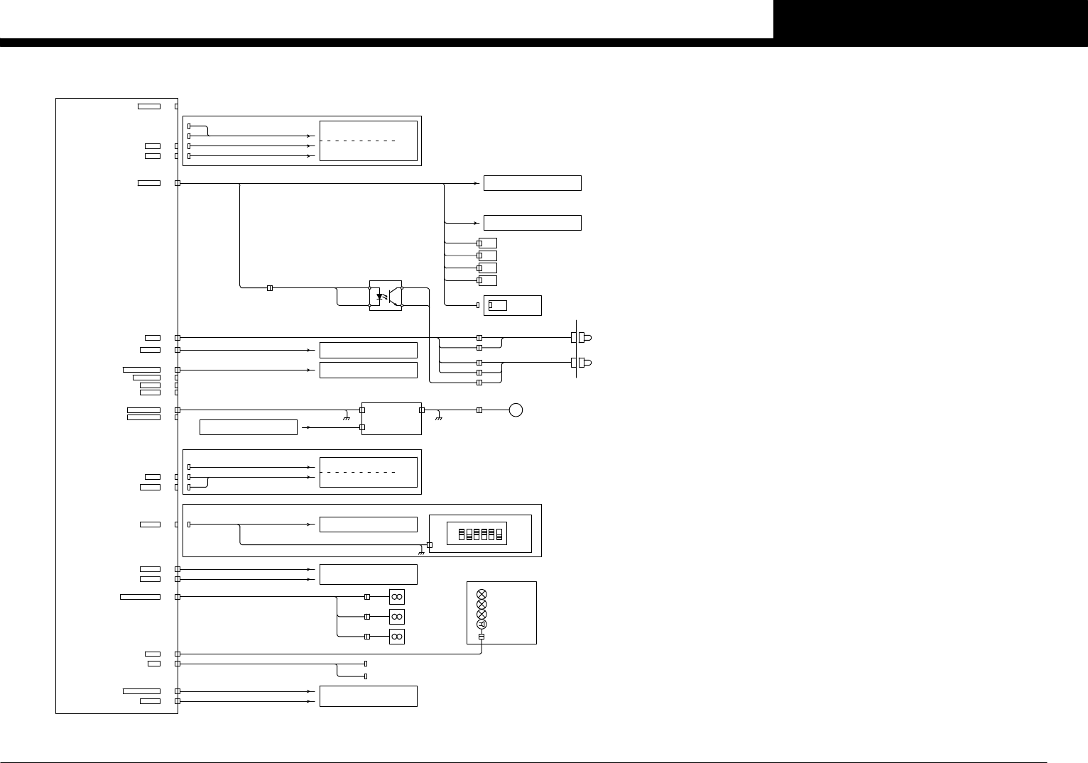
I/O CONVEYOR BOARD ASSY P025
CN21DO0,DO1
CN43+24VF3,+24VC1
CN44+24VS1
CN43
CN44
J0042
J0161
HEAD
See Page 6
I/O HEAD POWER
HEAD CAM.SEL POWER
CN36+24VF7
CN36
CN1
P023
CALIB CN1
21
OFF
ON
3 5 64
DIP SW(S1)
CALIB.BOARD ASSY
CN37+24VD1
CN38+24VD2
FIX14 FEEDER STRUCTURE
FDR PWR
See Page 9
J0053
J0054
CN37
CN38
CN39FAN LOCK ALARM
CN39 J0048
FAN1
FAN2
FAN3
FAN1
CONTROL BOX ROOM
N0100734
N0100735
N0100736
CONTROL BOX ROOM
TRANS ROOM
FAN2
FAN3
RUN(GREEN)
ERROR(YELLOW/BLUE)
ALARM(RED/WHITE)
BUZZER
HL11
HL11
SIGNAL TOWER
CN40DO13
CN40 J0221
T01000D1
T01000D0
T01000D2
T01000D6
AMF1
AMF2
T0100034
T0100035
CN41AMF
J0225CN41
J0103
CALIBRATION UNIT(OPTION)
CONTROL BOX
See Page 2
I/O A
CN32
CN33
C/V MOTOR 1
C/V MOTOR 2
CN25GATE
J0185CN25
PREV A
PREV B
PREV C
NEXT A
NEXT B
J0198
J0199
CN27+24VF5
CN27 J0028
EXT.PWR
POWER
MULTI CAMERA
CN28+24VC2,+24VC3
J0049CN28
CN29
CN30
CN31
+24VD3
+24VD4
SS FEEDER
CONTROL BOX
See Page 2
See Page 7
J0062CN32
POWER CIRCUIT
KM11A
J0047
CN2
CONVEYOR DRIVER1 P011
CN3
CV1 CN2
CN1
DCN1
CV1 CN3
J0187
J0064
CV1
M33
CONVEYOR MOTOR1 30W
□60 MAX 300rpm
See Page 12
MULTI CAMERA UNIT
CN34+24E
CN35+24VF6
CN34
CN35
J0775
See Page 10
WAFFLE TRAY,DIP STATION(OPTION)
CN34 J0775
ASF(OPTION)
WAFFLE TRAY,DIP STATION,ASF(OPTION)
NEXT
PREVIOUS
A-GATE2
PREV
NEXT
J0223
J0224
BA IN :N01007A1 / UR IN :N01007A2
BUSY OUT:T01000E4 / LR OUT:T01000E7
LE OUT :T0100031
INTERFACE PANEL
LE IN :N01007A4
UR OUT :T01000E6 / BA OUT:T01000E5
BUSY IN:N01007A0 / LR IN :N01007A3
CN24DO2,DO3
CN24 J0222 ACTIVE CHANGE
T0100027
OPERATION PANEL SEL.
See Page 8
ANC(OPTION)
ANC RELEASE
T0100026
YV006
ANC REL
PREV
KA01
5 DO
1 0V 4 COM
3 OUTJ0186
EXIT ST
SUB ST
CLAMP1
MAIN ST1
YV001
YV002
YV003
YV004
MAIN STOPPER UP
PCB CLAMP
SUB STOPPER UP
EXIT STOPPER
See Page 7
MULTI-CAM UP
5
1
3
4
T0100020
T0100022
T0100024
T0100025
MULTI CAM UNIT
J0778
J0779
CN22
CN23
CN22DO11
CN23DO12
WAFFLE TRAY,DIP STATION,ASF(OPTION)
ASF(OPTION)
CN22
CN23 J0778
WAFFLE TRAY,DIP STATION(OPTION)
See Page 10
CC.V5
5
I/O CONVEYOR -3-
YC8

Confidential & Proprietary
PAGE
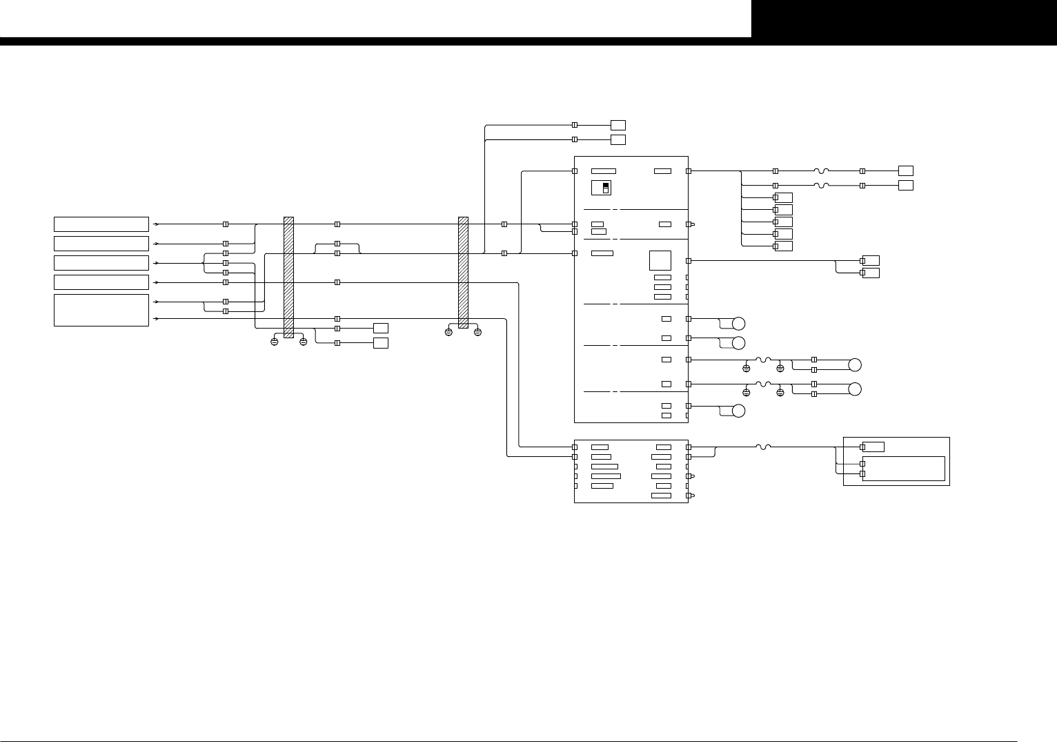
HEAD I/O1 BOARD ASSY P041
HEAD SERVO UNIT ASSY A04
CN3 XORG,XOT DI/DO CN6
SW1
ON
OFF
R1-AXIS
J0506
J0507
HEAD VACUUM1
HEAD BLOW1
HEAD VACUUM2
HEAD BLOW2
SHAFT BLOW
T002C000
T002C002
T002C001
T002C003
T002C406
YV011
YV012
YV013
YV014
YV015
SQ064
SQ065
N002D002
N002D003
HEAD I/O2 BOARD ASSY P042
CN1 POW
GOODCN18
FAN CN4
HEAD I/O3 BOARD ASSY P043
CN2 TXD/RXD AD0,AD1
AD2/DA2
AD3,DA3
DI/DO
CN7
CN8
SPARE
INTOL
CN10LASER
HEAD SERVO BRD. ASSY1 P044
M0 CN2
Z1
M1
HEAD SERVO BRD. ASSY2 P045
M0
CN4
CN2
Z2
M1
HEAD SERVO BRD. ASSY3 P046
M0
M1
CN4
CN4
CN2
CZ
R1-AXIS
J0506
M17
□42 MAX 2800rpm
□42 MAX 2800rpm
M19
□42 MAX 2800rpm
M21
M18
□42 MAX 2000rpm
□42 MAX 2000rpm
M20
R2-AXIS
J0507
CN4CAM1
CN1 CPU J-TAG
CN2 FPGA J-TAG
CN3 RS-232C
CN11 DC24V
CN5 CAMOUT CN7LIGHT1
CN6CAM2
CN9LIGHT2
CN8CAM3
CN10LIGHT3
CAMERA SELECTOR P082
J0320
CN4
J0513
J0514
LIGHT2
LIGHT3
CAM1
LIGHT1
J0505
FIDUCIAL CAMERAD.CAM1
CN1
CN2
FID1
P086
FIDUCIAL CAMERA A
FID.LIGHT BRD. ASSY
CN5
CN5 J0512 HEAD1
HEAD2
SQ066
SQ067
VACUUM SENSOR 1
VACUUM SENSOR 2
AD0
AD1
CN1
CN18
CN2
CN3
CAMOUT
KM12,XT31
POWER CIRCUIT
See Page 12
J0055
CN43
J0042
I/F BOARD SRVB
J0121
VISION BOARD CAM2
J0502
CONTROL BOX
See Page 2
H+48V
H+24V
Y1ORG
Y1OT
C+24V
SRVB1-2
SRVB2-2
POW/EMG2
SRVB1
SRVB2
CAM2
Y1ORG
Y1OT
SQ053
SQ054
Y1-AXIS ORG
Y1-AXIS OVER TRAVEL
N0100800
N0100801
C+24V-1
J0044
J0302
J0123
J0503
XORG
XOT
SQ051
SQ052
N002D000
N002D001
X-AXIS ORG
X-AXIS OVER TRAVEL
FLEXIBLE
DUCT X
J0073
J0190
J0160
J0122
J0043
FLEXIBLE
DUCT Y
J0072
I/O CONVEYOR -3-
See Page 5
CN44
I/O CONVEYOR -3-
See Page 5
CN12
I/O CONVEYOR -1-
See Page 3
J0161
J0162
H EMG HEAD EMG
H.IO
POW/EMG1
J0309
J0310
C+24V CN11
R ORG1
R ORG2
J0511
VAC1
VAC2
BLOW1
BLOW2
SH BLOW
R1
R2
R1M
R1P
R2M
R2P
R2 ORG
R1 ORG
R2-AXIS
R1-AXIS ORG
R2-AXIS ORG
Z1-AXIS 60W
Z2-AXIS 60W
R1-AXIS 60W
R2-AXIS 60W
CZ-AXIS 60W
CN6
CZ-AXIS
CC.V5
6
HEAD
YC8

Confidential & Proprietary
PAGE
MULTI CAMERA SIDE LIGHT SPEC(STANDARD)
CONTROL BOX
See Page 2
VISION BOARD CAM1
CN28
CN24
I/O CONVEYOR -3-
I/O CONVEYOR -1-
CN4
See Page 3
See Page 5
J0049
J0192
J0222
J0501
FRONT DIGITAL MULTI CAMERA
CN8 POCL
MULTI CAM.SUB ASSY
CAM1
CN4 +24V
MULTI CAM2 BRD.ASSY
P061
SQ071
SQ072
CAPTURE1 LIGHT UPEND
CAPTURE1 LIGHT LOWEND
LDC1 UPPER
LOWER
L+24V
YV005
L+24V
MULTI-CAM1 UP
T0100032
LCD1 UP
N0100830
N0100831
CC.V5
7
MULTI CAMERA UNIT
YC8