KE-3010A_KE-3010AC_KE-3020VA_KE-3020VRA-Rev12.pdf - 第192页
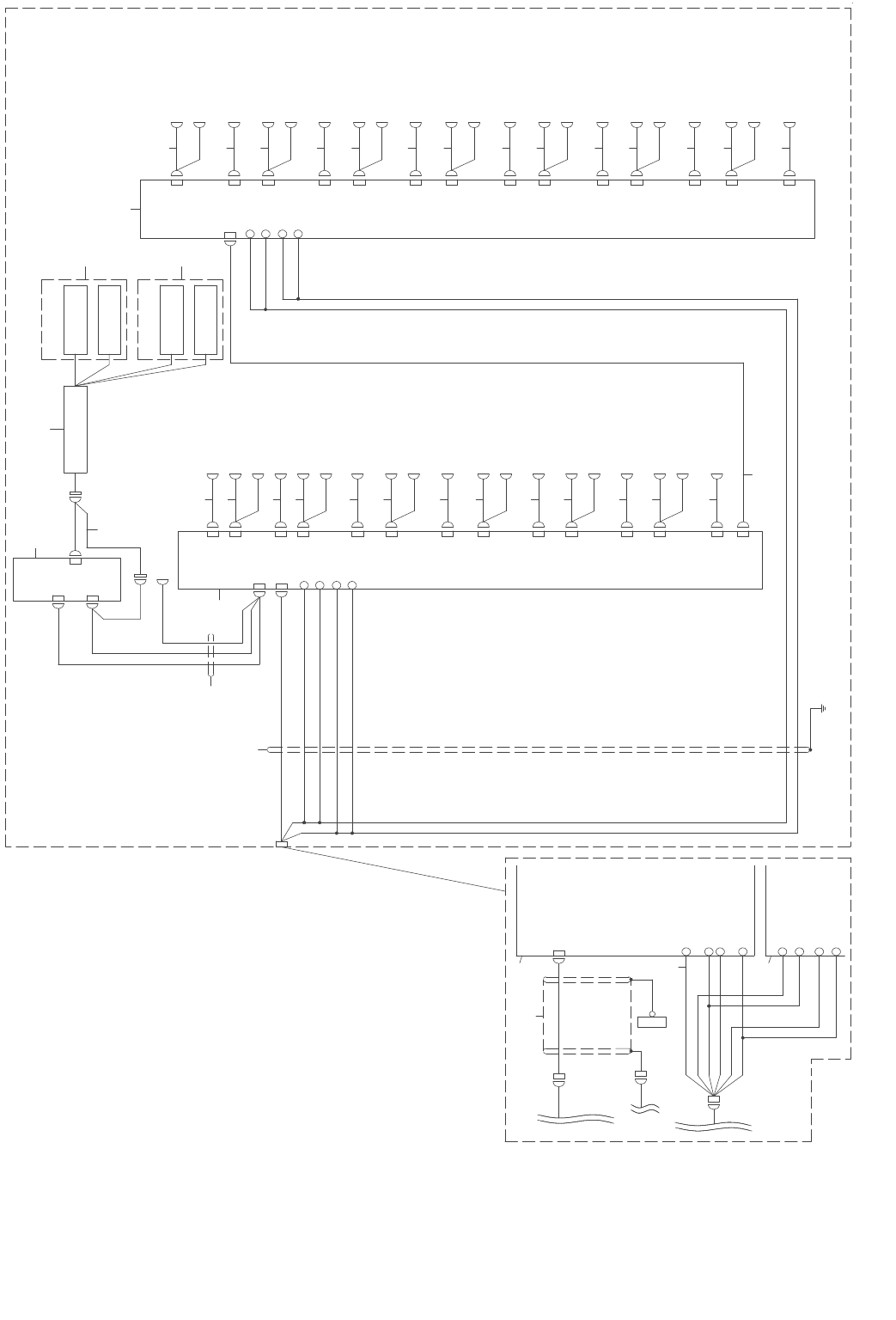
- 185 - 93. SYSTEM DIAGRAM(9) SYSTEM DIAGRA M(9) 㹁㹌㸯㸴 㹁㹌㸱㸷ࠉ㹄㹐㹍 㹌㹒ࠉ㸱㸷ࠉ㸦㹐㹃㸿㹐 ࠉ㸰㸧 㹁㹌㸱㸶ࠉ㹄㹐㹍 㹌㹒ࠉ㸱㸶ࠉ㸦㹐㹃㸿㹐 ࠉ㸱㸧 㹁㹌㸯㸳 㹁㹌㸱㸵ࠉ㹄㹐㹍 㹌㹒ࠉ㸱㸵ࠉ㸦㹐㹃㸿㹐 ࠉ㸲㸧 㹁㹌㸯㸲 㹁㹌㸱㸱ࠉ㹄㹐㹍 㹌㹒ࠉ㸱㸱ࠉ㸦㹐㹃㸿㹐 ࠉ㸶㸧 㹁㹌㸱㸰ࠉ㹄㹐㹍 㹌㹒ࠉ㸱㸰ࠉ㸦㹐㹃㸿㹐 ࠉ㸷㸧 㹁㹌㸯㸱 㹁㹌㸱㸯ࠉ㹄 㹐㹍㹌㹒 ࠉ㸱㸯ࠉ㸦 㹐㹃㸿㹐 ࠉ㸯㸮…

- 184 -
NOTE( 注記 ) #01....FOR EN(3010A) EN(3010 A)用
#02....FOR EN(3020VA,3020VRA) EN(3020 VA,3020 VRA)用
REF.NO NOTE PART NO D E S C R I P T I O N
品 名
Qty
1 HK-0651200-80 CONNECTOR
コネクタ
1
2 400-73738 RFID LAN CABLE (4.5M) ASM
RFID LANケーブル(4.5M)組
2
3 400-73033 SWITCHING HUB
スイッチングハブ
1
4 401-23242 CPU BOARD
CPUボード
2
5 401-02825 COPLA CPU LAN CABLE ASM
コプラLANケーブル組
1
6 400-72814 MPC POWER CABLE ASM
MPC電源ケーブル組
1
7 401-13663 RFID PWR CABLE ASM
RFID電源ケーブル組
1
8 401-76606 LAN CABLE ASM
LANケーブル組
1
9 401-69048 MPC-CAN
MPC−CAN
1
10 400-03305 SHIELDING TUBE
シールディングチューブ
1
11 401-49489 POWER SUPPLY UNIT 10 ASM
電源ユニット10組
1
12
#01
401-49490 POWER SUPPLY UNIT 10 (EN) ASM
電源ユニット10(EN)組
1
13 401-49556 POWER SUPPLY UNIT 20 ASM
電源ユニット20組
1
14
#02
401-49559 POWER SUPPLY UNIT 20(EN) ASM
電源ユニット20(EN)組
1
15 400-73740 RFID CONTROL BOX FG CABLE ASM
RFID コントロールボックスFGケーブル組
1
16 401-67791 MPC CAN RLY CABLE ASM
MPC CAN RLYケーブル組
1
17 401-13666 RFID BRANCH3 CBL ASM
RFIDブランチ3ケーブル組
1
18 401-13667 RFID BRANCH4 CBL ASM
RFIDブランチ4ケーブル組
1
19 400-47560 FEEDER PCB ASM
フィーダ基板組
1
20 400-47481 FEEDER IF RELAY(F) CABLE ASM
フィーダIF中継ケーブル(F)組
1
21 401-67784 FEEDER IF RELAY-03 CABLE ASM
フィーダIF RELAY−03ケーブル組
1
22 401-13687 ELEC BANK FG WIRE ASM
電動バンクFGワイヤ組
1
23 401-46392 E-FDR IF F CABLE ASM
E−FDR IF Fケーブル組
1
24 401-11734 ELEC BANK RELAY WIRE ASM
電動バンク中継ワイヤ組
1
25 401-09983 ETF(F) PWR CABLE ASM
ETF 電源ケーブルF組
1
26 401-09984 ETF(R) PWR CABLE ASM
ETF 電源ケーブルR組
1
27 401-14533 ETF_POWER_ASM
ETF電源組
1
28 400-47482 FEEDER IF RELAY(R) CABLE ASM
フィーダIF中継ケーブル(R)組
1
29 401-67785 FEEDER IF RELAY-04 CABLE ASM
フィーダIF RELAY−04ケーブル組
1
30 401-46393 E-FDR IF R CABLE ASM
E−FDR IF Rケーブル組
1
31 401-69045 BANK ID PCB ASM
バンクID基板組
1
32 401-67786 EF CP INPUT CABLE ASM
EF CP入力ケーブル組
1
33 401-67787 CAN RLY BANK CABLE ASM
CAN中継バンクケーブル組
1
34 401-92745 ELEC BANK IF CABLE ASM IFS V2
電動バンクIFケーブル組IFS V2ケーブル組
1
35 400-84841 EF ARRANGE CBL 1 BLACKET ASM
EF ARRANGEケーブル1ブラケット
1
36 401-87551 ELEC BANK 10 PCB ASM V2
電動バンク10基板組 V2
1
37 400-84840 ELEC BANK TOROLY FG WIRE ASM
電動バンクトロリーFGワイヤー組
1

- 185 -
93.SYSTEM DIAGRAM(9)
SYSTEM DIAGRAM(9)
㹁㹌㸯㸴
㹁㹌㸱㸷ࠉ㹄㹐㹍㹌㹒ࠉ㸱㸷ࠉ㸦㹐㹃㸿㹐ࠉ㸰㸧
㹁㹌㸱㸶ࠉ㹄㹐㹍㹌㹒ࠉ㸱㸶ࠉ㸦㹐㹃㸿㹐ࠉ㸱㸧
㹁㹌㸯㸳
㹁㹌㸱㸵ࠉ㹄㹐㹍㹌㹒ࠉ㸱㸵ࠉ㸦㹐㹃㸿㹐ࠉ㸲㸧
㹁㹌㸯㸲
㹁㹌㸱㸱ࠉ㹄㹐㹍㹌㹒ࠉ㸱㸱ࠉ㸦㹐㹃㸿㹐ࠉ㸶㸧
㹁㹌㸱㸰ࠉ㹄㹐㹍㹌㹒ࠉ㸱㸰ࠉ㸦㹐㹃㸿㹐ࠉ㸷㸧
㹁㹌㸯㸱 㹁㹌㸱㸯ࠉ㹄㹐㹍㹌㹒ࠉ㸱㸯ࠉ㸦㹐㹃㸿㹐ࠉ㸯㸮㸧
㹁㹌㸯㸰
㹁㹌㸰㸵ࠉ㹄㹐㹍㹌㹒ࠉ㸰㸵ࠉ㸦㹐㹃㸿㹐ࠉ㸯㸲㸧
㹁㹌㸰㸴ࠉ㹄㹐㹍㹌㹒ࠉ㸰㸴ࠉ㸦㹐㹃㸿㹐ࠉ㸯㸳㸧
㹁㹌㸯㸯
㹁㹌㸰㸳ࠉ㹄㹐㹍㹌㹒ࠉ㸰㸳ࠉ㸦㹐㹃㸿㹐ࠉ㸯㸴㸧
㹁㹌㸯㸮
㹁㹌㸰㸯ࠉ㹄㹐㹍㹌㹒ࠉ㸰㸯ࠉ㸦㹐㹃㸿㹐ࠉ㸰㸮㸧
㹁㹌㸰㸮ࠉ㹄㹐㹍㹌㹒ࠉ㸰㸮ࠉ㸦㹐㹃㸿㹐ࠉ㸰㸯㸧
㹁㹌㸷
㹁㹌㸯㸷ࠉ㹄㹐㹍㹌㹒ࠉ㸯㸷ࠉ㸦㹐㹃㸿㹐ࠉ㸰㸰㸧
㹁㹌㸶
㹁㹌㸯㸳ࠉ㹄㹐㹍㹌㹒ࠉ㸯㸳ࠉ㸦㹐㹃㸿㹐ࠉ㸰㸴㸧
㹁㹌㸯㸲ࠉ㹄㹐㹍㹌㹒ࠉ㸯㸲ࠉ㸦㹐㹃㸿㹐ࠉ㸰㸵㸧
㹁㹌㸵
㹁㹌㸯㸱ࠉ㹄㹐㹍㹌㹒ࠉ㸯㸱ࠉ㸦㹐㹃㸿㹐ࠉ㸰㸶㸧
㹁㹌㸴
㹁㹌㸷ࠉ㹄㹐㹍㹌㹒ࠉ㸷ࠉ㸦㹐㹃㸿㹐ࠉ㸱㸰㸧
㹁㹌㸶ࠉ㹄㹐㹍㹌㹒ࠉ㸶ࠉ㸦㹐㹃㸿㹐ࠉ㸱㸱㸧
㹁㹌㸳
㹁㹌㸵ࠉ㹄㹐㹍㹌㹒ࠉ㸵ࠉ㸦㹐㹃㸿㹐ࠉ㸱㸲㸧
㹁㹌㸲
㹁㹌㸱ࠉ㹄㹐㹍㹌㹒ࠉ㸱ࠉ㸦㹐㹃㸿㹐ࠉ㸱㸶㸧
㹁㹌㸰ࠉ㹄㹐㹍㹌㹒ࠉ㸰ࠉ㸦㹐㹃㸿㹐ࠉ㸱㸷㸧
㹁㹌㸱
㹁㹌㸯ࠉ㹄㹐㹍㹌㹒ࠉ㸯ࠉ㸦㹐㹃㸿㹐ࠉ㸲㸮㸧
㹃㹊㹃㹁ࠉ㹀㸿㹌㹉
㹊㹍㹕ࠉ㹑㹇㹂㹃
㹎㹁㹀ࠉ㸿㹑㹋
㹁㹌㸯㸴
㹁㹌㸲㸮ࠉ㹄㹐㹍㹌㹒ࠉ㸲㸮ࠉ㸦㹐㹃㸿㹐ࠉ㸯㸧
㹁㹌㸱㸴ࠉ㹄㹐㹍㹌㹒ࠉ㸱㸴ࠉ㸦㹐㹃㸿㹐ࠉ㸳㸧
㹁㹌㸯㸳
㹁㹌㸱㸳ࠉ㹄㹐㹍㹌㹒ࠉ㸱㸳ࠉ㸦㹐㹃㸿㹐ࠉ㸴㸧
㹁㹌㸯㸲
㹁㹌㸱㸲ࠉ㹄㹐㹍㹌㹒ࠉ㸱㸲ࠉ㸦㹐㹃㸿㹐ࠉ㸵㸧
㹁㹌㸱㸮ࠉ㹄㹐㹍㹌㹒ࠉ㸱㸮ࠉ㸦㹐㹃㸿㹐ࠉ㸯㸯㸧
㹁㹌㸯㸱
㹁㹌㸰㸷ࠉ㹄㹐㹍㹌㹒ࠉ㸰㸷ࠉ㸦㹐㹃㸿㹐ࠉ㸯㸰㸧
㹁㹌㸯㸰
㹁㹌㸰㸶ࠉ㹄㹐㹍㹌㹒ࠉ㸰㸶ࠉ㸦㹐㹃㸿㹐ࠉ㸯㸱㸧
㹁㹌㸰㸲ࠉ㹄㹐㹍㹌㹒ࠉ㸰㸲ࠉ㸦㹐㹃㸿㹐ࠉ㸯㸵㸧
㹁㹌㸯㸮
㹁㹌㸰㸱ࠉ㹄㹐㹍㹌㹒ࠉ㸰㸱ࠉ㸦㹐㹃㸿㹐ࠉ㸯㸶㸧
㹁㹌㸷
㹁㹌㸰㸰ࠉ㹄㹐㹍㹌㹒ࠉ㸰㸰ࠉ㸦㹐㹃㸿㹐ࠉ㸯㸷㸧
㹁㹌㸯㸶ࠉ㹄㹐㹍㹌㹒ࠉ㸯㸶ࠉ㸦㹐㹃㸿㹐ࠉ㸰㸱㸧
㹁㹌㸶
㹁㹌㸯㸵ࠉ㹄㹐㹍㹌㹒ࠉ㸯㸵ࠉ㸦㹐㹃㸿㹐ࠉ㸰㸲㸧
㹁㹌㸵
㹁㹌㸯㸴ࠉ㹄㹐㹍㹌㹒ࠉ㸯㸴ࠉ㸦㹐㹃㸿㹐ࠉ㸰㸳㸧
㹁㹌㸯㸰ࠉ㹄㹐㹍㹌㹒ࠉ㸯㸰ࠉ㸦㹐㹃㸿㹐ࠉ㸰㸷㸧
㹁㹌㸴
㹁㹌㸯㸯ࠉ㹄㹐㹍㹌㹒ࠉ㸯㸯ࠉ㸦㹐㹃㸿㹐ࠉ㸱㸮㸧
㹁㹌㸳
㹁㹌㸯㸮ࠉ㹄㹐㹍㹌㹒ࠉ㸯㸮ࠉ㸦㹐㹃㸿㹐ࠉ㸱㸯㸧
㹁㹌㸴ࠉ㹄㹐㹍㹌㹒ࠉ㸴ࠉ㸦㹐㹃㸿㹐ࠉ㸱㸳㸧
㹁㹌㸲
㹁㹌㸳ࠉ㹄㹐㹍㹌㹒ࠉ㸳ࠉ㸦㹐㹃㸿㹐ࠉ㸱㸴㸧
㹁㹌㸱
㹁㹌㸲ࠉ㹄㹐㹍㹌㹒ࠉ㸲ࠉ㸦㹐㹃㸿㹐ࠉ㸱㸵㸧
㹒㹀㸰
㹒㹀㸯
㹒㹀㸲
㹒㹀㸱
㹁㹌㸯
㹒㹀㸰
㹒㹀㸯
㹒㹀㸲
㹒㹀㸱
㹃㹊㹃㹁ࠉ㹀㸿㹌㹉
㹓㹎ࠉ㹑㹇㹂㹃
㹎㹁㹀ࠉ㸿㹑㹋
㹁㹌㸯㸯
㹁㹌㸯
㹃ࠉ㹀㸿㹌㹉
㸯
㸳
㸴 㸵 㸶 㸷 㸯㸮 㸯㸯 㸯㸰 㸯㸱 㸯㸲 㸯㸳 㸯㸴 㸯㸵 㸯㸶
㸯㸷
㸰㸯
㸰㸰 㸰㸱 㸰㸲 㸰㸳 㸰㸴 㸰㸵 㸰㸶 㸰㸷 㸱㸮 㸱㸯 㸱㸰 㸱㸱 㸱㸲 㸱㸳
㹃ࠉ㹀㸿㹌㹉ࠉ㹓㹌㹇㹒ࠉ㸦㹐㹄ࠉ㹒㹐㹍㹊㹊㹃㹗㸧
㹓㹎ࠉ㹁㹌㸯 㹁㹌㸯
㹃㸫㹀㸿㹌㹉
㹄㹅
㹁㹌㸱㸳㸯
㹁㹌㸱㸵㸮㹃㹀㹄㸱㸵㸮
㹁㹌㸱㸳㸱
㹃ࠉ㹀㸿㹌㹉ࠉ㹓㹌㹇㹒ࠉ㸦㹐㹄ࠉ㹄㹇㹖㹃㹂㸧
㹃㹊㹃㹁ࠉ㹀㸿㹌㹉ࠉ
㹓㹎ࠉ㹑㹇㹂㹃ࠉ
㹎㹁㹀ࠉ㸿㹑㹋
㸲㸮㸯㸵㸷㸰㸰㸲
㹃㹊㹃㹁ࠉ㹀㸿㹌㹉ࠉ
㹊㹍㹕ࠉ㹑㹇㹂㹃ࠉ
㹎㹁㹀ࠉ㸿㹑㹋
㸲㸮㸯㸵㸷㸰㸰㸶
㹒㹀㸱
㹒㹀㸲
㹒㹀㸯
㹒㹀㸰
㹒㹀㸱
㹒㹀㸲
㹒㹀㸯
㹒㹀㸰
㸱㸴
㸱㸴
㸱
㸲
㸰
㹁㹌㸰
㹁㹌㸯
㹀㸿㹌㹉ࠉ㹇㹂ࠉ
㹎㹁㹀ࠉ㸦㹐㹄㸧ࠉ
㸿㹑㹋
㹄㹇㹀㹃㹐ࠉ㹑㹃㹌㹑㹍㹐ࠉ㸿㹋㹎ࠉ㸿㹑㹋
㹁㹌㸷
㸩㸰㸲㹔
㹃㹋㹇㹒ࠉ㹄
㹄㹊㹍㸿㹒ࠉ㹑㹃㹌㹑
㹐㹄ࠉ㹄㹊㹍㸿㹒ࠉ㹑㹃㹌㹑㹍㹐
㸦㹃㹫㹧㹲㹲㹣㹰㸧
㹄㹇㹀㹃㹐ࠉ㹑㹃㹌㹑㹍㹐
㹐㹄ࠉ㹄㹊㹍㸿㹒ࠉ㹑㹃㹌㹑㹍㹐
㸦㹐㹣㹡㹣㹧㹴㹣㹰㸧
㹐㹄ࠉ㹄㹊㹍㸿㹒ࠉ㹑㹃㹌㹑㹍㹐
㸦㹃㹫㹧㹲㹲㹣㹰㸧
㹄㹇㹀㹃㹐ࠉ㹑㹃㹌㹑㹍㹐
㹐㹄ࠉ㹄㹊㹍㸿㹒ࠉ㹑㹃㹌㹑㹍㹐
㸦㹐㹣㹡㹣㹧㹴㹣㹰㸧
㸱㸵
㸱㸶
㸰㸯㸳
㹄㹅
㸰㸮
㹁㹌㸯㸵

- 186 -
REF.NO NOTE PART NO D E S C R I P T I O N
品 名
Qty
1 401-73404 BANK CABLE(IFS-NX)ASM
バンクケーブル(IFS−NX)組
1
2 401-69473 BANK ID PCB (RF) ASM
バンクID基板(RF)組
1
3 401-81789 FIBER SENSOR RLY CABLE ASM
ファイバーセンサリレーケーブル組
1
4 401-81732 FIBER SENSOR AMP ASM
ファイバーセンサアンプ組
1
5 401-79224 ELEC BANK UP_SIDE PCB ASM
電動バンク UP_SIDE基板組
1
6 401-69022 BANK CABLE (4- UP CN3) ASM
バンク ケーブル組
1
7 401-69023 BANK CABLE (5_6- UP CN4) ASM
バンク ケーブル組
1
8 401-69024 BANK CABLE (10- UP CN5) ASM
バンク ケーブル組
1
9 401-69025 BANK CABLE (11_12- UP CN6) ASM
バンク ケーブル組
1
10 401-69026 BANK CABLE (16- UP CN7) ASM
バンク ケーブル組
1
11 401-69027 BANK CABLE (17_18- UP CN8) ASM
バンク ケーブル組
1
12 401-69028 BANK CABLE (22- UP CN9) ASM
バンク ケーブル組
1
13 401-69029 BANK CABLE (23_24- UP CN10) ASM
バンク ケーブル組
1
14 401-69030 BANK CABLE (28- UP CN12) ASM
バンク ケーブル組
1
15 401-69031 BANK CABLE (29_30- UP CN13) ASM
バンク ケーブル組
1
16 401-69032 BANK CABLE (34- UP CN14) ASM
バンク ケーブル組
1
17 401-69033 BANK CABLE (35_36- UP CN15) ASM
バンク ケーブル組
1
18 401-69034 BANK CABLE (40- UP CN16) ASM
バンク ケーブル組
1
19 401-69003 CAN JAMPER CABLE ASM
CANジャンパーケーブル組
1
20 401-69035 ELEC BANK IF CABLE ASM
電動バンクIFケーブル組
1
21 401-79228 GX-10 E BANK LOW_SIDE PCB ASM
GX−10 電動バンク LOW_SIDE基板組
1
22 401-69005 BANK CABLE (1_2 - LOW CN3) ASM
バンク ケーブル組
1
23 401-69006 BANK CABLE (3 - LOW CN4) ASM
バンク ケーブル組
1
24 401-69010 BANK CABLE (7_8 - LOW CN5) ASM
バンク ケーブル組
1
25 401-69011 BANK CABLE (9 - LOW CN6) ASM
バンク ケーブル組
1
26 401-69012 BANK CABLE (13_14 - LOW CN7) ASM
バンク ケーブル組
1
27 401-69013 BANK CABLE (15 - LOW CN8) ASM
バンク ケーブル組
1
28 401-69014 BANK CABLE (19_20 - LOW CN9) ASM
バンク ケーブル組
1
29 401-69015 BANK CABLE (21 - LOW CN10) ASM
バンク ケーブル組
1
30 401-69016 BANK CABLE (25_26 - LOW CN11)ASM
バンク ケーブル組
1
31 401-69017 BANK CABLE (27 - LOW CN12) ASM
バンク ケーブル組
1
32 401-69018 BANK CABLE (31_32- LOW CN13) ASM
バンク ケーブル組
1
33 401-69019 BANK CABLE (33- LOW CN14) ASM
バンク ケーブル組
1
34 401-69020 BANK CABLE (37_38- LOW CN15) ASM
バンク ケーブル組
1
35 401-69021 BANK CABLE (39- LOW CN16) ASM
バンク ケーブル組
1
36 401-81730 FIBER SENSOR
ファイバーセンサ
2
37 401-85185 ELEC BANK CABLE ASM (RF FIX)
電動バンクケーブル組 (RF FIX)
1
38 401-85186 ELEC BANK PWR CABLE ASM (RF FIX)
電動バンク電源ケーブル組 (RF FIX)
1