00196193-0102_DC_SIPLACE-X_DE EN.pdf - 第277页
3 - 19 03072079-010301LD4 Einschub BoxPC (X4I) Unit Box-PC (X4I) Einschub Box-PC X4I 03072079-010301LD4 1 23.09.2008 Tekin Wollgarten W. Unit Box-PC X4I Date Drawn Checked Standards Name Modification Sheet of 2 1 6 5 4 3…

3 - 18
03058133-010101LD3 Achseinschub A364 Verdrahtung - neu
A364 axis unit wiring - new
Achseinschub A364 Verdrahtung - neu
03058133-010101LD3
1
A364 axis unit wiring - new
16.04.07 QianxECP403175
Orig. Repl. by.Repl. f.
W
e
i
t
e
r
g
a
b
e
s
o
w
i
e
V
e
r
v
i
e
l
f
ä
l
t
i
g
u
n
g
d
i
e
s
e
r
U
n
t
e
r
l
a
g
e
,
V
e
r
w
e
r
t
u
n
g
u
n
d
M
i
t
t
e
i
l
u
n
g
i
h
r
e
s
I
n
h
a
l
t
s
n
i
c
h
t
g
e
s
t
a
t
t
e
t
,
s
o
w
e
i
t
n
i
c
h
t
a
u
s
d
r
ü
c
k
l
i
c
h
z
u
g
e
s
t
a
n
d
e
n
.
Z
u
w
i
d
e
r
h
a
n
d
l
u
n
g
e
n
v
e
r
p
f
l
i
c
h
t
e
n
z
u
S
c
h
a
d
e
n
e
r
s
a
t
z
.
A
l
l
e
R
e
c
h
t
e
v
o
r
b
e
h
a
l
t
e
n
,
i
n
s
b
e
s
o
n
d
e
r
e
f
ü
r
d
e
n
F
a
l
l
d
e
r
P
a
t
e
n
t
e
r
t
e
i
l
u
n
g
o
d
e
r
G
M
-
E
i
n
t
r
a
g
u
n
g
.
P
r
o
p
r
i
e
t
a
r
y
d
a
t
a
,
c
o
m
p
a
n
y
c
o
n
f
i
d
e
n
t
i
a
l
.
A
l
l
r
i
g
h
t
s
r
e
s
e
r
v
e
d
.
C
o
n
f
i
e
a
t
i
t
r
e
d
e
s
e
c
r
e
t
d
'
e
n
t
r
e
p
r
i
s
e
.
T
o
u
s
d
r
o
i
t
s
r
e
s
e
r
v
e
s
.
C
o
m
u
n
i
c
a
d
o
c
o
m
o
s
e
g
r
e
d
o
e
m
p
r
e
s
a
r
i
a
l
.
R
e
s
e
r
v
a
d
o
s
t
o
d
o
s
o
s
d
i
r
e
i
t
o
s
.
C
o
n
f
i
a
d
o
c
o
m
o
s
e
c
r
e
t
e
i
n
d
u
s
t
r
i
a
l
.
N
o
s
r
e
s
e
r
v
a
m
o
s
t
o
d
o
s
l
o
s
d
e
r
e
c
h
o
s
.
21 786543
21 786543
A
B
C
D
E
F
A
B
C
D
E
F
Date
Author
Checked
StandardName
ModificationStat. Date
Sheet
Designer 9
Item name / Benennung
of
Document No. /
Dokumentennummer:
Copyright ©
ASM AS
SIPLACE X-Series
X
0
8
_
3
X
1
1
_
3
X
1
2
_
3
X
0
3
_
3
X
0
4
_
3
X
0
9
_
3
X
1
0
_
3
A1 (sq)
Backplane Axis Unit
DP2-Motor
DP1-Motor
Z1-Motor
S/Z2-Motor
1
X61
1
2
X23
1
6
KEY
nc
nc
nc
5
2
3
4
2x1,5mm²
50
± 5
50
± 5
1
2
1
2
ÖLFLEX
®
150 QUATTRO (UL/CSA/HAR)
20 ± 5
Der Pfeil zeigt immer in die linke obere Ecke des Beschriftungsfeldes.
Angaben über Aufdruck und Beschaffenheit der Beschriftung siehe
aktuelle TBL (Technischen Bestell- und Lieferbedingungen).
The arrow always points to the upper left corner of the inscription label.
For details concerning the inscription and design of the labels,
please refer to the current TCOD (Technical Conditions of Orders and Deliveries) .
GNYE (UL), 6,0mm²
Sperrkantscheibe / serrated lock washer
Kabelschuhring M4 / Ring-type cable lug M4
Kontaktscheibe M4 / Contact washer M4
Schraube M4 / Bolt M4
Mutter M4
DIN439
/ Nut M4 DIN439
Seitenteil rechts / Side plate right
Mutter M4 DIN439 / Nut M4 DIN439
Erdungsanschlüsse nach
Bauvorschrift 90010850-XXXXXXBD4.
Grounding terminals according to
design requirement 90010850-XXXXXXBD4.
X
4
1
_
1
X
0
7
_
3
X
4
2
_
1
+24V
GND 24V
X1we
X2we
A3
Lüftereinheit unten
Fan unit bottom
03013969
A2
Lüftereinheit mitte
Fan unit center
03010613
3
2
1
3
2
1
+24V
GND 24V
X41
1
2
Vin+
Vin-
-15V
+15V
PowerS"+"
PowerZ/DP"+"
X42
1
2
X43
2
1
X44
2
1
GND 15V
GY (UL), 4mm²
BK (UL), 4mm²
BK (UL), 4mm²
GY (UL), 4mm²
X45
1
2
3
4
X46
1
2
3
4
5
X47
1
2
3
PowerFail
PFailAU
SteuerungEin
PGND
DP2-Motor
DP1-Motor
Z1-Motor
S/Z2-Motor
X40
1
2
5
PowerX/Y+
PowerX/Y-

3 - 19
03072079-010301LD4 Einschub BoxPC (X4I)
Unit Box-PC (X4I)
Einschub Box-PC X4I
03072079-010301LD4
1
23.09.2008
Tekin
Wollgarten W.
Unit Box-PC X4I
Date
Drawn
Checked
StandardsNameModification
Sheet
of
21 6543
A
B
C
D
Date
Designer 9
21 6543
A4
Document No. / Dokumentennummer:
Stat.
W
e
i
t
e
r
g
a
b
e
s
o
w
i
e
V
e
r
v
i
e
l
f
ä
l
t
i
g
u
n
g
d
i
e
s
e
r
U
n
t
e
r
l
a
g
e
,
V
e
r
w
e
r
t
u
n
g
u
n
d
M
i
t
t
e
i
l
u
n
g
i
h
r
e
s
I
n
h
a
l
t
s
n
i
c
h
t
g
e
s
t
a
t
t
e
t
,
s
o
w
e
i
t
n
i
c
h
t
a
u
s
d
r
ü
c
k
l
i
c
h
z
u
g
e
s
t
a
n
d
e
n
.
Z
u
w
i
d
e
r
h
a
n
d
l
u
n
g
e
n
v
e
r
p
f
l
i
c
h
t
e
n
z
u
S
c
h
a
d
e
n
e
r
s
a
t
z
.
A
l
l
e
R
e
c
h
t
e
v
o
r
b
e
h
a
l
t
e
n
,
i
n
s
b
e
s
o
n
d
e
r
e
f
ü
r
d
e
n
F
a
l
l
d
e
r
P
a
t
e
n
t
e
r
t
e
i
l
u
n
g
o
d
e
r
G
M
-
E
i
n
t
r
a
g
u
n
g
.
P
r
o
p
r
i
e
t
a
r
y
d
a
t
a
,
c
o
m
p
a
n
y
c
o
n
f
i
d
e
n
t
i
a
l
.
A
l
l
r
i
g
h
t
s
r
e
s
e
r
v
e
d
.
C
o
n
f
i
e
a
t
i
t
r
e
d
e
s
e
c
r
e
t
d
'
e
n
t
r
e
p
r
i
s
e
.
T
o
u
s
d
r
o
i
t
s
r
e
s
e
r
v
e
s
.
C
o
m
u
n
i
c
a
d
o
c
o
m
o
s
e
g
r
e
d
o
e
m
p
r
e
s
a
r
i
a
l
.
R
e
s
e
r
v
a
d
o
s
t
o
d
o
s
o
s
d
i
r
e
i
t
o
s
.
C
o
n
f
i
a
d
o
c
o
m
o
s
e
c
r
e
t
e
i
n
d
u
s
t
r
i
a
l
.
N
o
s
r
e
s
e
r
v
a
m
o
s
t
o
d
o
s
l
o
s
d
e
r
e
c
h
o
s
.
Item name / Benennung
Copyright ©
ASM Assembly Systems
GmbH & Co. KG
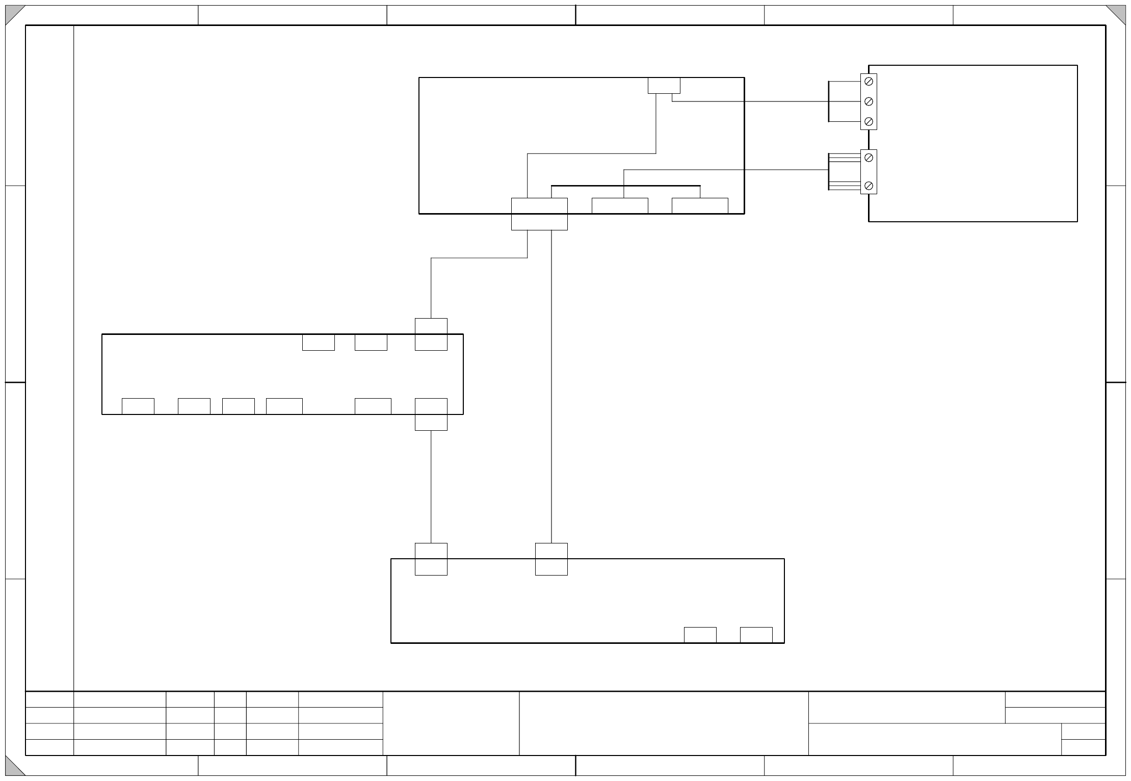
1
Power
Computer 1
0307 1371 (pc)
Line computer
Video multiplexer splitter
0305 7965 (pv)
USB-0
LAN 2
VGA
X1pv
X1pv
X5pvX4pv
V
G
A
0
3
0
5
1
7
4
7
X1pc
X1pc
X6pc
USB-2
X8pc
USB-4
USB-5
DC/DC converter
0304 8511
Distributor voltages BoxPC
0307 2178
(rz)
X4rz
X6pv
X7pc X9pc
X10pc X11pc
RS232
X4pc
X4pc
X3rz
X4rz
0307 2177-W1
Power
-
+
WH
OG
-
Input
(48V DC)
PE
WH
VT
+
GNYE
Output
(24V DC)
Monitor 1 Monitor 2
Power supply
Powervideo in
X6pv
X5rz
Power
pc 3D-sensor
0
3
0
7
2
1
7
7
-
W
2
P
o
w
e
r
X10rz
Power
hood fans
LAN 1
X5pc

3 - 20
03072178-010401LD4 Verteiler Spannungen BoxPC (X4I)
Distributor voltages, BoxPC (X4I)
Verteiler Spannungen BoxPC (X4I)
03072178-010401LD4
23.09.2008 Tekin E
1
Wollgarten W.
Distributor voltages BoxPC (X4I)
20.02.2009
RS02 Add lengths 29.09.08 Tekin
RS03 X5rz : Change contacts 29.09.08 Tekin
US02 Wiring optimized 28.11.08 Tekin
RS04 404046 20.02.09 Tekin
P
r
o
p
r
i
e
t
a
r
y
d
a
t
a
,
c
o
m
p
a
n
y
c
o
n
f
i
d
e
n
t
i
a
l
.
A
l
l
r
i
g
h
t
s
r
e
s
e
r
v
e
d
.
C
o
n
f
i
e
a
t
i
t
r
e
d
e
s
e
c
r
e
t
d
'
e
n
t
r
e
p
r
i
s
e
.
T
o
u
s
d
r
o
i
t
s
r
e
s
e
r
v
e
s
.
C
o
m
u
n
i
c
a
d
o
c
o
m
o
s
e
g
r
e
d
o
e
m
p
r
e
s
a
r
i
a
l
.
R
e
s
e
r
v
a
d
o
s
t
o
d
o
s
o
s
d
i
r
e
i
t
o
s
.
C
o
n
f
i
a
d
o
c
o
m
o
s
e
c
r
e
t
e
i
n
d
u
s
t
r
i
a
l
.
N
o
s
r
e
s
e
r
v
a
m
o
s
t
o
d
o
s
l
o
s
d
e
r
e
c
h
o
s
.
Maßstab Format A4
Date
Drawn
Checked
Standards
Name
Modification / ECO No.
Sheet
of
Date
(Document -No. / Unterlagen-Nr. (FS RS US UA SP F)
Item name / Benennung
NameStat.
W
e
i
t
e
r
g
a
b
e
s
o
w
i
e
V
e
r
v
i
e
l
f
ä
l
t
i
g
u
n
g
d
i
e
s
e
r
U
n
t
e
r
l
a
g
e
,
V
e
r
w
e
r
t
u
n
g
u
n
d
M
i
t
t
e
i
l
u
n
g
i
h
r
e
s
I
n
h
a
l
t
s
n
i
c
h
t
g
e
s
t
a
t
t
e
t
,
s
o
w
e
i
t
n
i
c
h
t
a
u
s
d
r
ü
c
k
l
i
c
h
z
u
g
e
s
t
a
n
d
e
n
.
Z
u
w
i
d
e
r
h
a
n
d
l
u
n
g
e
n
v
e
r
p
f
l
i
c
h
t
e
n
z
u
S
c
h
a
d
e
n
e
r
s
a
t
z
.
A
l
l
e
R
e
c
h
t
e
v
o
r
b
e
h
a
l
t
e
n
,
i
n
s
b
e
s
o
n
d
e
r
e
f
ü
r
d
e
n
F
a
l
l
d
e
r
P
a
t
e
n
t
e
r
t
e
i
l
u
n
g
o
d
e
r
G
M
-
E
i
n
t
r
a
g
u
n
g
.
Designer 9
All dimensions are in mm
alle Masse in mm
Copyright ©
ASM Assembly Systems
GmbH & Co. KG
1
X4rz
VT (UL) / 1,5mm²
WH (UL) / 1,5mm²
GNYE (UL) / 1,5mm²
2
OG (UL) / 1,5mm²
1
4
3
WH (UL) / 1,5mm²
WH (UL) / 0,75mm²
+24V
GND24V
+24V
GND24V
330
±15
input
DC-/DC Converter
Lambda
5
6
Spare
X3rz
2
1
3
Vin-
Vin+
PE
200
±15
output
DC-/DC Converter
Lambda
Female
Female
X5rz
X4rz
X3rz
X5rz
3
4
+24V
GND24V
1
2
Spare
Spare
OG (UL) / 1,5mm²
WH (UL) / 1,5mm²
Female
G
N
Y
E
(
U
L
)
/
0
,
7
5
m
m
²
PE
X10rz
1
2
+24V
GND24V
OG (UL) / 1,0mm²
WH (UL) / 1,0mm²
Mini
Mate-N-Lok
Female
X10rz
l
=
1
0
0
m
m
OG (UL) / 0,75mm²