BulkFeeder_Instruction_Rev4.0_C.pdf - 第26页
20 后部皮带轮 1 周) 传送轮轴 螺纹 部垫圈变形) ● A-10 请与本公司联系。(更 换(垫圈)/调整) ● ● ● (2)-4-3 传 送 带 扭 矩 正常 棘轮进给不良。 ● A-11 请与本公司联系。(棘 轮进给量调整) ● ● ● (2)-4 -4 传送带扭矩 小 传送轮轴(R) 螺钉松动。 ●● - 调整( ・ 轨道 传送带支 架) ● ● ● (2)-5 零 件 用完 - - ● - 部品的补充 ● ● ● (3) …

19
(2)-2-6 传送带沾污 -
● A-13 清洁(传送带、清洁绒
圈)
● ● ●
(2)-2-7 异物混入(焊
锡渣滓等、毛发、其它
异物、元件的大小)
-
● ● A-1 清除异物,清除不良元
件,通知本公司。
● ● ●
焊锡粉 ● ● A-1 清洁 ● ● ●
油雾(鼓风时) ● ● 清洁 ● ● ●
来自零件的油
(特别是螺孔)
● ● 清洁 ● ● ●
(2)-3-1 传 送 通 道 沾
污
树脂的粘着物
(纤维带等)
● ● - 请与本公司联系。(更
换)
● ● ●
焊锡不良 ● ● -
清除并与售后服务部
门联系
● ● ●
规格尺寸外 ● ● -
清除并与售后服务部
门联系
● ● ●
(2)-3-2 元件不良
形状不良 ● ● -
清除并与售后服务部
门联系
● ● ●
滚筒内的搅拌
小
● -
请与本公司 联系。(旋
转滚筒的更换/调整)
● ● ●
副室滑槽板/
副室左板的滑
动不良
● -
请与本公司联系。(更
换/抛光加工)
● ● ●
副室右板尖端
部卡住
● -
请与本公司联系。(更
换(副室右板)
● ● ●
(2)-3-3 供給量不足
旋转滚筒不转 ● -
请与本公司联系。(调
整/更换)
● ● ●
(2)-3-4 异物混入(焊
锡渣滓等、毛发、其它
异物、元件大小)
- ● ● A-1
清除异物、不良元件要
清除,请与本公司联
系。
● ● ●
(2)-3-5 槽宽不良 - ● -
请与本公司联系。(调
整槽宽)
0.6(0/-0.03) 0.95(0/-0.03) 0.95(0/-0.03)
吸附错误
多(根据贴
片机的生
产管理信
息,吸附错
误·识别错
误较多时)
(2)-3-6 在 尖 端 元 件
堵塞
尖端部的槽宽
大
● A-9
请与本公司联系。(调
整/更换)
● ● ●
(2)-3 在 滚
筒部卡住
滚筒和轨道或
者螺旋槽左右
接合偏离
● -
请与本公司联系。(调
校槽)
● ● ●
(1)吸附位
置有元件
(2)-3-7在接缝堵塞
滚筒和轨道或
者螺旋槽高度
接合偏离
● -
请与本公司联系。(调
校槽)
● ● ●
(2)-4 传 送
带
(2)-4-1 传送带破损、
损伤
- ● -
请与本公司联系。(更
换(传送带)
● ● ●
进给
不良
P.P 台和传送带
支架夹住
● -
请与本公司联系。(修
正(传送带支架位置)
● ● ●
(8mm 进给:
顶出
后皮带轮和轨
道夹住
● -
请与本公司联系。(调
整(轨道)
● ● ●
杆10次顶
出
(2)-4-2 传 送 带 扭 矩
大
轨道外罩C/R
和支架夹住
● ● 9-2
调整(
・
轨道 传送带支
架)
● ● ●

20
后部皮带轮
1 周)
传送轮轴 螺纹
部垫圈变形)
● A-10
请与本公司联系。(更
换(垫圈)/调整)
● ● ●
(2)-4-3 传 送 带 扭 矩
正常
棘轮进给不良。 ●
A-11
请与本公司联系。(棘
轮进给量调整)
● ● ●
(2)-4-4 传送带扭矩
小
传送轮轴(R)
螺钉松动。
●● -
调整(
・
轨道 传送带支
架)
● ● ●
(2)-5 零 件
用完
- - ● - 部品的补充 ● ● ●
(3)-1-1 异物混入
P.P 遮挡器
- ● ● ● ● ●
(3)其它 ( 3 )- 1
P.P 遮挡器
的动作不良
(3)-1-2 异物混入
元件压力解除机构部
- ● ●
A-3 除去异物
- - 油雾(鼓风时) ● ● - 清洁 ● ●
- - 油脂等污垢 ● ● 清洁 ● ●
- -
树脂的粘着物
(纤维带等)
● 9-4 更换(接头盒) ● ●
接头盒中有元件附着
- -
防静电涂层的
剥落
● ● 更换(接头盒) ● ●
- - 油雾(鼓风时) ● ● 清洁 ● ●
- - 油脂等污垢 ● ● - 清洁 ● ●
- -
树脂的粘着物
(纤维带等)
●
请与本公司联
系。(更换滚筒
式卸料管)
● ●
滚筒式卸料管元件附着
- -
防静电涂层的
剥落
●
请与本公司联
系。(更换滚筒
式卸料管)
● ●
- - 油雾(鼓风时) ● ● - 清洁 ● ●
- - 油脂等污垢 ● ● 清洁 ● ●
- -
树脂的粘着物
(纤维带等)
● 9-3
更换(滚筒外
罩)
● ●
滚筒外罩元件附着
- - 损伤
● ●
请与本公司联
系。(更换滚筒
外罩)
● ●
底座和辅助底座之间有
元件
-
-
-
●
A-15
请除去已经掉
进去的元件。
●
●
供料器中有元件洒落
- - -
● A-16
请除去已经掉
进去的元件。 ● ●
增加对滚筒内的元件供
给量
(滚筒锁定的原因)
-
-
-
●
A-1
清洁
●
●

21
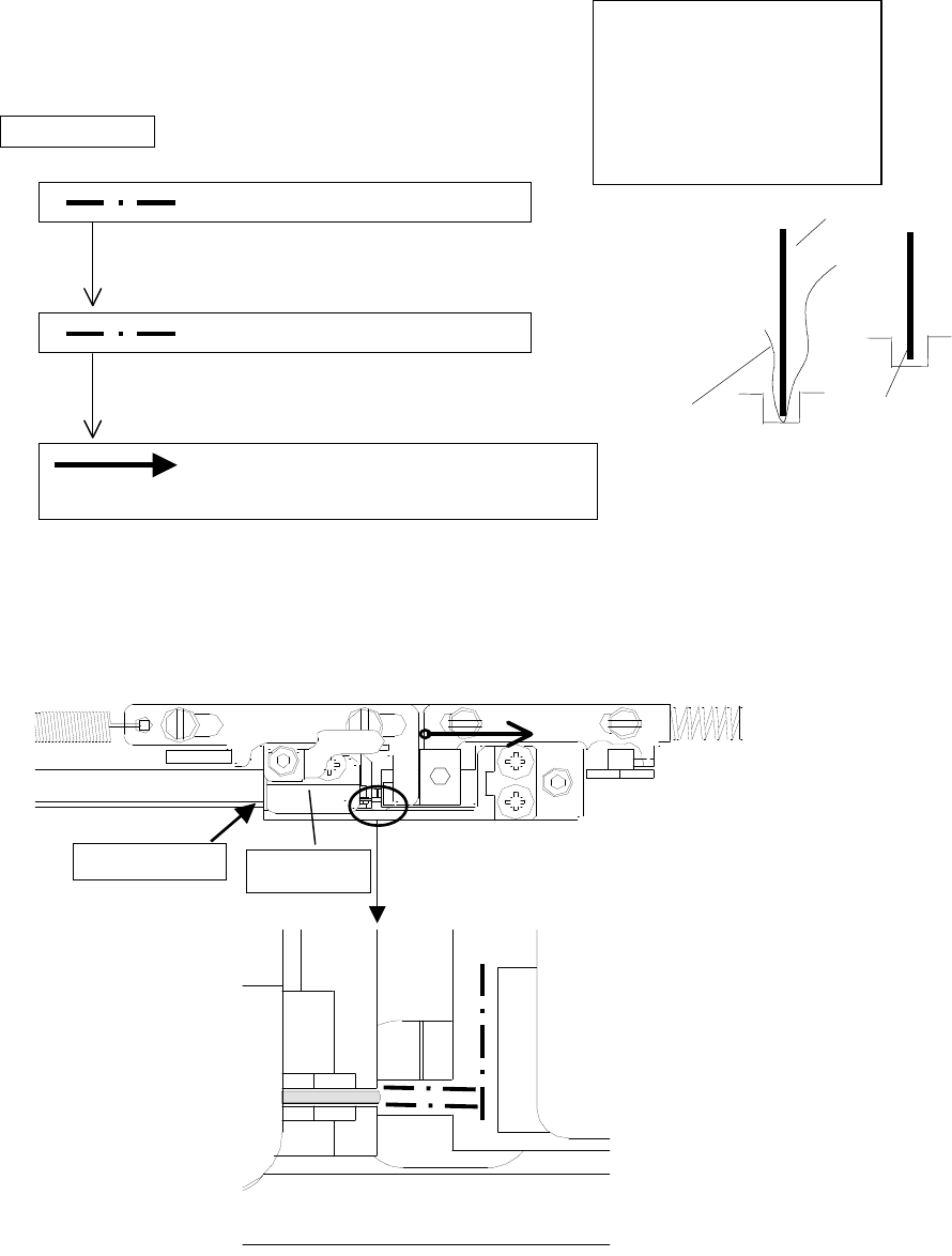
8.详细说明
A-1 传送通道的清洁
<P.P 台部位的清洁Ⅰ>
主要作业步骤
用酒精清洁
※请参照右图。
擦干
(为了改善零件的滑动情况)
请使用除尘专用气枪清洁
(为了除去灰尘)
要点
在将①向→方向按压的状态下进行作业更有效。
※在 P.P 外罩内堵塞了羽毛等脏东西无法取出时,请按照下面的<P.P 台部位的清洁(Ⅱ)>进行作
业。
沾有酒精的
布
牙签等
或者
沾有酒精的牙签等
※建议进行轻度干燥、
擦拭。
鼓风
(吸附部位扩大图)
P.P 外罩
必要工具:六角扳手(1.5)
十字形螺丝刀(No.1)
其它:酒精
布等
牙签等