BulkFeeder_Instruction_Rev4.0_C.pdf - 第38页
32 A-10 后皮带轮轴螺纹部位的垫圈变形 因垫圈变形而使传送带的扭矩变大时,需要进行垫圈的更换和传送带的扭矩调整,请与本公司联 系。 A-11 棘轮进给量的确认 <确认方法> 请确认在传送带拉力正常状态下传送 8mm(10 次顶出前皮带轮转 1 周)。 也可以通过操作杆传送确认,但由于棘轮的越程会造成进给量不良,所以实际安装在底座上时请 也进行确认。 故障表现 传送不足:因零件传送不良造成的吸附问题。 过度传送:因工作时…

31
A-9 尖端部位槽的宽度大
<零件堵塞的原理>
发生以上现象时,需要进行槽宽度的调整或者零件的更换,请与本公司联系。
零件堵塞
尖端部位
滚筒
详细

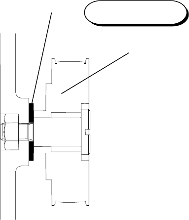
32
A-10 后皮带轮轴螺纹部位的垫圈变形
因垫圈变形而使传送带的扭矩变大时,需要进行垫圈的更换和传送带的扭矩调整,请与本公司联
系。
A-11 棘轮进给量的确认
<确认方法>
请确认在传送带拉力正常状态下传送 8mm(10 次顶出前皮带轮转 1 周)。
也可以通过操作杆传送确认,但由于棘轮的越程会造成进给量不良,所以实际安装在底座上时请
也进行确认。
故障表现
传送不足:因零件传送不良造成的吸附问题。
过度传送:因工作时间不良造成的吸附问题。
垫圈
皮带轮(前侧)
无变形

33
A-12 清洁绒圈的清扫
步骤
(a)拧掉全部传送带外罩的固定螺钉,取下轨道外罩。
请将底座反面的一处固定螺钉也拧开。
(b)除去附着在清洁绒圈上的脏物。
(c)安装传送带外罩后再拧紧固定螺钉。
A-13 传送带的清扫
步骤
(a)与上述清洁绒圈的清扫步骤相同,拧掉全部传送带外罩的固定螺钉,取下轨道外罩。
(b)用沾有酒精且很难吸附纤维、灰尘等的布,夹住传送带反复清扫传送带。
(c)与(b)同样进行清扫传送带,之后擦干。
(d)安装传送带外罩后拧紧固定螺钉。
注意
传送带上绒圈的纤维、灰尘等会造成吸附率降低。
必要工具:十字形螺丝刀(No.1)
传送带外罩
清洁绒圈
固定螺钉
传送带
请将该部分背面的固定螺丝
(+)拧下来。
必要工具:十字形螺丝刀(No.1)
其它:酒精、布等