NPM-D3A 电路图.pdf - 第212页
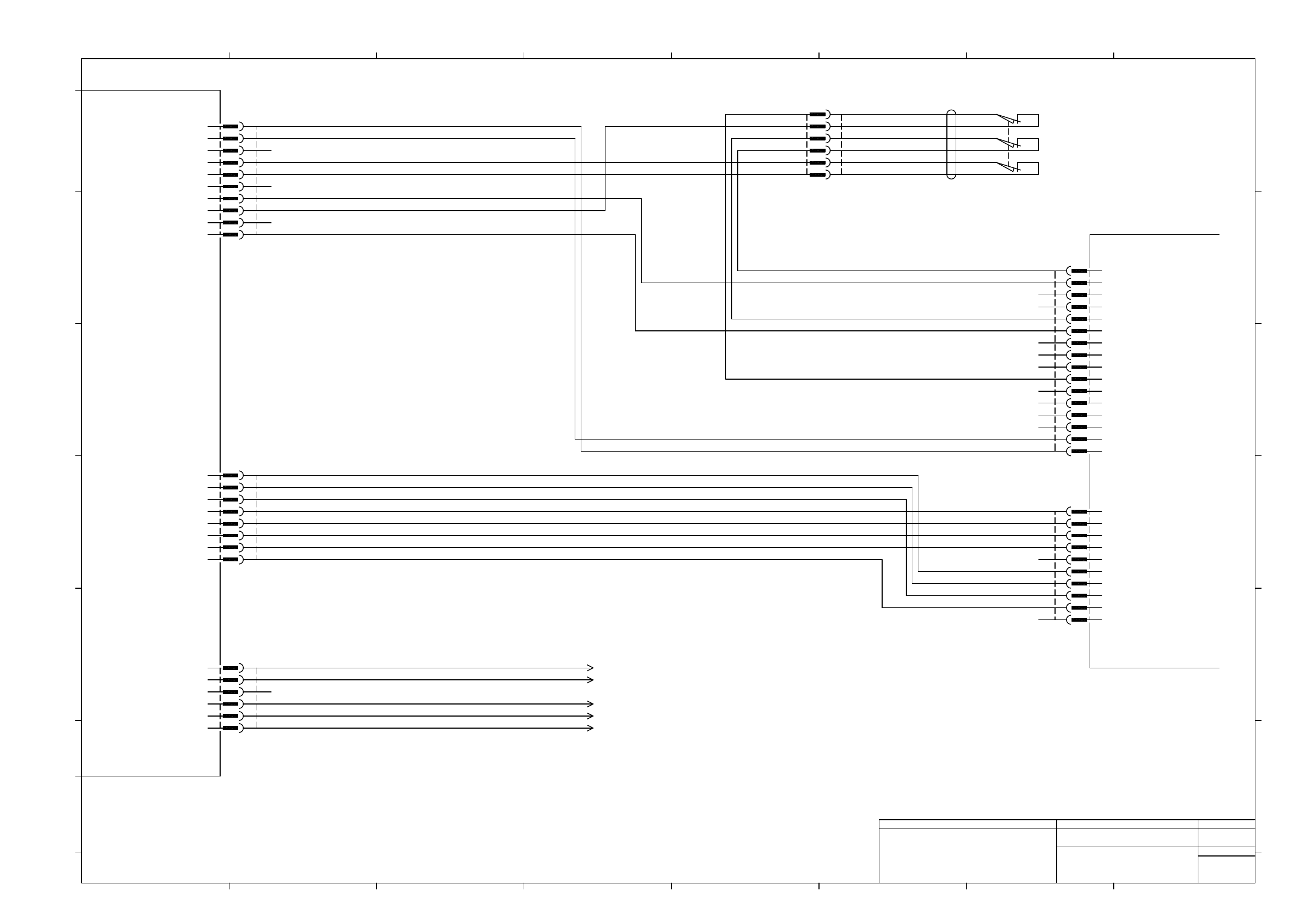
WH N610102161AA UL10368 AWG#26(0.13mm2) WH UL10368 AWG#26(0.13mm2) WH UL10368 AWG#26(0.13mm2) WH UL10368 AWG#26(0.13mm2) WH UL10368 AWG#26(0.13mm2) WH UL10368 AWG#26(0.13mm2) CN10 1 2 3 4 5 6 RXD+ RXD- TXD+ TXD- EMG PV24…

51021-0400
MOLEX
4
3
2
1
51021-0300
MOLEX
3
2
1
6
5
4
1
2
3
CN1
54984-0619
MOLEX
51021-0400
MOLEX
4
3
2
1
51021-0300
MOLEX
3
2
1
6
5
4
1
2
3
CN2
54984-0619
MOLEX
51021-0400
MOLEX
4
3
2
1
51021-0300
MOLEX
3
2
1
6
5
4
1
2
3
CN3
54984-0619
MOLEX
51021-0400
MOLEX
4
3
2
1
51021-0300
MOLEX
3
2
1
6
5
4
1
2
3
CN4
54984-0619
MOLEX
51021-0400
MOLEX
4
3
2
1
51021-0300
MOLEX
3
2
1
6
5
4
1
2
3
CN5
54984-0619
MOLEX
WH
N610102155AA
UL10368 AWG#26(0.13mm2)
WH
UL10368 AWG#26(0.13mm2)
WH
UL10368 AWG#26(0.13mm2)
WH
UL10368 AWG#26(0.13mm2)
WH
UL10368 AWG#26(0.13mm2)
WH
UL10368 AWG#26(0.13mm2)
WH
N610102156AA
UL10368 AWG#26(0.13mm2)
WH UL10368 AWG#26(0.13mm2)
WH UL10368 AWG#26(0.13mm2)
WH UL10368 AWG#26(0.13mm2)
WH UL10368 AWG#26(0.13mm2)
WH UL10368 AWG#26(0.13mm2)
WH
N610102157AA
UL10368 AWG#26(0.13mm2)
WH UL10368 AWG#26(0.13mm2)
WH UL10368 AWG#26(0.13mm2)
WH UL10368 AWG#26(0.13mm2)
WH
UL10368 AWG#26(0.13mm2)
WH
UL10368 AWG#26(0.13mm2)
WH
N610102158AA
UL10368 AWG#26(0.13mm2)
WH
UL10368 AWG#26(0.13mm2)
WH
N610102159AA
UL10368 AWG#26(0.13mm2)
WH
UL10368 AWG#26(0.13mm2)
1
2
3
4
5
6
51021-0700
CN1PNF
MOLEX
7
CN1
1
2
3
4
5
6
7
+24V
+24V
COMREQ
GND
RS485+
RS485-
FDSEL
1
2
3
4
5
6
51021-0700
CN2PNF
MOLEX
7
CN2
1
2
3
4
5
6
7
+24V
+24V
ERROR
GND
N.C
N.C
EMG
1
2
3
4
5
6
51021-0700
CN3PNF
MOLEX
7
CN3
1
2
3
4
5
6
7
+24V
+24V
BUSY
GND
N.C
N.C
HEAD-ILK
CN4
1
2
3
4
+24V
+24V
N.C
GND
51021-0400
CN4PNF
MOLEX
4
3
2
1
CN5
1
2
3
4
+24V
+24V
N.C
GND
51021-0400
CN5PNF
MOLEX
4
3
2
1
PNF0AL-AA
Name
Drawing No.
Loc. No.
F4K1020-05A
1
2 3 4 5 6 7 8
A
B
C
D
E
F
1 2 3 4 5 6 7 8
A
B
C
D
E
F
Page. No.
MULTIFUNCTIONAL TRANSFER UNIT(CABLE)
(M/C to PNF0AL wiring)
N610102174+002AA

WH
N610102161AA
UL10368 AWG#26(0.13mm2)
WH UL10368 AWG#26(0.13mm2)
WH UL10368 AWG#26(0.13mm2)
WH UL10368 AWG#26(0.13mm2)
WH UL10368 AWG#26(0.13mm2)
WH UL10368 AWG#26(0.13mm2)
CN10
1
2
3
4
5
6
RXD+
RXD-
TXD+
TXD-
EMG
PV24
CN4
1
2
3
4
5
6
7
8
9
10
11
12
PV24
COMREQ
PV24
BUSY
PV24
ERROR
PV24
PV24
PV24
CN6
1
2
3
PV24
FDSEL
GND
MC02CX
XHP-9
CN6PNF
JST
4
3
2
1
8
7
6
5
9
6
5
XHP-6
CN7PNF
JST
4
3
2
1
1
2
3
4
51021-0800
CN8PNF
MOLEX
5
6
7
8
WH
UL10368 AWG#26(0.13mm2)
WH UL10368 AWG#26(0.13mm2)
GN/WH (0.2mm2-3P)
N610102162AA
U-TKVV AWG24-3P
GN
RD/WH
RD
BK/WH
BK
WH
N610102160AA
UL#24 80/300-0.2mm2
WH UL#24 80/300-0.2mm2
WH UL#24 80/300-0.2mm2
WH UL#24 80/300-0.2mm2
WH UL#24 80/300-0.2mm2
WH UL#24 80/300-0.2mm2
WH UL#24 80/300-0.2mm2
WH UL#24 80/300-0.2mm2
WH UL#24 80/300-0.2mm2
CN7
1
2
3
PV24
HEAD-ILK
GND
CN1
1
2
3
4
5
6
7
8
9
10
11
12
PV24M
PV24M
PV24M
YILK
ZILK
VILK
PV24
PV24
PV24
PV24
PV24
PV24
PNF0AL-AA
CN7
1
2
3
4
5
6
CN6
1
2
3
4
5
6
7
8
9
+24V-OUT
+24V-OUT
+24V-OUT
GND
GND
GND
GND
+24V-OUT
+24V-OUT
CN8
1
2
3
4
5
6
7
8
PV24
CONREQ
ERROR
BUSY
HEAD-ILK
GND
FDSEL
GND
3
2
IL-GM-6S-S3C2
CN10MC0
JAE
1
4
5
6
1
IL-GM-3S-S3C2
CN6MC0
JAE
2
3
1
IL-GM-3S-S3C2
CN7MC0
JAE
2
3
3
2
IL-GM-12S-S3C2
CN1MC0
JAE
1
4
5
6
9
8
7
10
11
12
3
2
IL-GM-12S-S3C2
CN4MC0
JAE
1
4
5
6
TXD+
TXD-
RXD+
RXD-
EMG
GND
9
8
7
10
11
12
Name
Drawing No.
Loc. No.
F4K1020-05A
1
2 3 4 5 6 7 8
A
B
C
D
E
F
1 2 3 4 5 6 7 8
A
B
C
D
E
F
Page. No.
MULTIFUNCTIONAL TRANSFER UNIT(CABLE)
(PNF0AL to MC02 wiring)
N610102174+003AA

WH
N610102165AA
UL10368 AWG#26(0.13mm2)
WH UL10368 AWG#26(0.13mm2)
WH UL10368 AWG#26(0.13mm2)
WH UL10368 AWG#26(0.13mm2)
CN2
1
2
3
4
5
6
7
8
9
10
+24V
+24V
+24V
RLY-ON+
N.C
+24V-OUT
+24V-OUT
+24V-OUT
RLY-ON-
N.C
G9SC-400-CNP4E
WH UL10368 AWG#26(0.13mm2)
WH
N610102163AA
UL#24 80/300-0.2mm2
WH
UL#24 80/300-0.2mm2
WH
UL#24 80/300-0.2mm2
WH UL#24 80/300-0.2mm2
WH UL#24 80/300-0.2mm2
WH UL#24 80/300-0.2mm2
WH UL#24 80/300-0.2mm2
WH UL#24 80/300-0.2mm2
CN1
1
2
3
4
5
6
7
8
9
10
11
12
13
14
15
16
T22
T12/T31
N.C
N.C
T21
T32
N.C
N.C
COM
T11
POWER
CH1
CH2
OUTPUT
A2(GND)
A1(+24V)
PNF0AL-AA
CN11
1
2
3
4
5
6
CN9
1
2
3
4
5
6
7
8
9
10
+24V-OUT
+24V-OUT
+24V-OUT
+24V
+24V
+24V
RLY-ON+
RLY-ON-
CN10
1
2
3
4
5
6
7
8
+24V
GND
N.C
CVR+
CVR-
N.C
RES+
RES+1
RES+2
RES-
+24V
SF-RES
N.C
CVR-ON
RLY-ON
GND
WH
N610102164AB
UL#24 80/300-0.2mm2
WH
UL#24 80/300-0.2mm2
BU UL#24 80/300-0.2mm2
BU UL#24 80/300-0.2mm2
WH UL#24 80/300-0.2mm2
BU
UL#24 80/300-0.2mm2
WH UL#24 80/300-0.2mm2
-S301
HS6B-03B01-TK2227-600
N610055818AB
BU
BU/WH
BN
BN/WH
OG
OG/WH
IDEC
177901-1
S301R
AMP
6
5
4
3
2
1
177909-1
S301P
AMP
1
2
3
4
5
6
9
5
6
7
8
1
2
3
4
XHP-10
CN9PNF
JST
5
6
7
8
1
2
3
4
XHP-8
CN10PNF
JST
6
5
51021-0600
CN11PNF
MOLEX
4
3
2
1
10
10
9
8
7
6
5
4
3
2
XHP-10
CN2G9S
JST
1
15
16
11
12
13
14
PS-D4C16-CA3-10
CN1G9S
JAE
1
2
3
4
5
6
7
8
9
10
BU
UL#24 80/300-0.2mm2
BU
UL#24 80/300-0.2mm2
BU
UL#24 80/300-0.2mm2
Safety cover SW
Name
Drawing No.
Loc. No.
F4K1020-05A
1
2 3 4 5 6 7 8
A
B
C
D
E
F
1 2 3 4 5 6 7 8
A
B
C
D
E
F
Page. No.
MULTIFUNCTIONAL TRANSFER UNIT(CABLE)
(DOORSW,SFRELAY wiring)
N610102174+004AB