YS24X(DS)_KKT_e.pdf - 第13页
Confidential & Proprietary P A G E FDR DO2 FDR DI1 FDR DO1 FDR DO0 J07 97 DIP SW(S1) CN3 7 CN3 8 CN3 7 DO CN3 8 DI J10 01 J10 02 J10 03 ・ ・ ・ CN33 F1 CN40 F1 CN36 F1 OFF ON ・Bul k casset te feed ers ・Mul ti-stick fee…

Confidential & Proprietary
PAGE
A10
KEYBOARD
A12
MOUSE
LCD1
DC12V IN
VGA SERIAL
RS232C F
FRONT SIDE
MOUSE
A12
LCD1LCD2
AC100V IN
VGA VGA
A11
KEYBOARD
A13
MOUSE
MS2
KB2 KEYBOARD
A10
MS1
KB1
AC100V IN
EX
KEY
MS
J0258
I/O CONVEYOR BOARD
See Page 4
CN20
POWER CIRCUIT
CN24
I/O CONVEYOR BOARD
See Page 5
CONTROL BOX
See Page 2
VGA
KEY
MOUSE
CN18
I/O CONVEYOR BOARD
See Page 4
POWER CIRCUIT
FRONT OPERATION SWITCHESREAR OPERATION SWITCHES
FRONT SIDEREAR SIDE
MS2
RS2
EX
CRT1
KB1
MS1
RS1
CRT2
KB2
RS PC CRT PC KB/MS PC
SWITCHER BOARD ASSY P031
FRONT & REAR LCD(STANDARD)
J0186
QF23.XT21(AC100V)
QF23.XT21(AC100V)
J0040
J0039
J0257
J0256
J0251
J0259
J0262 J0261
See Page 15
See Page 15
J0260
J0201
J0184
LCD 1LCD 2
J0252J0253
LCD 1
FRONT OPERATION SWITCHES
KEY
MS
J0258
KB1
MS1
EX
KB2
MS2
FRONT & REAR LCD TOUCH PANEL (OPTION)
CRT2
KB2
MS2
RS2
EX
CRT1
KB1
MS1
RS1
RS PC CRT PC KB/MS PC
SWITCHER BOARD ASSY P031
J0265
LCD+12V
J0264
J0268
J0263
RS PC
LCD 1
LCD+12V
J0252
J0260 J0259
J0253
RS2 RS1
KB F
MS F
KB R
MS R
KB F
MS F
KEYBOARD
A11
MOUSE
A13
LCD2
DC12V IN
SERIAL VGA
RS232C R
VGA
KEY
MOUSE
EXT.PWR
I/O CONVEYOR BOARD
See Page 4
CN18
I/O CONVEYOR BOARD
See Page 5
CN24
CONTROL BOX
See Page 2
SERIAL1
I/O CONVEYOR BOARD
See Page 4
REAR SIDE
CN20
J0186
J0201
J0184
J0041
J0257
J0256
J0267
J0251
LCD 2
J0266
J0269
LCD 2
KB R
MS R
REAR OPERATION SWITCHES
10
OPERATION PANEL SEL.
YS24X(DS)

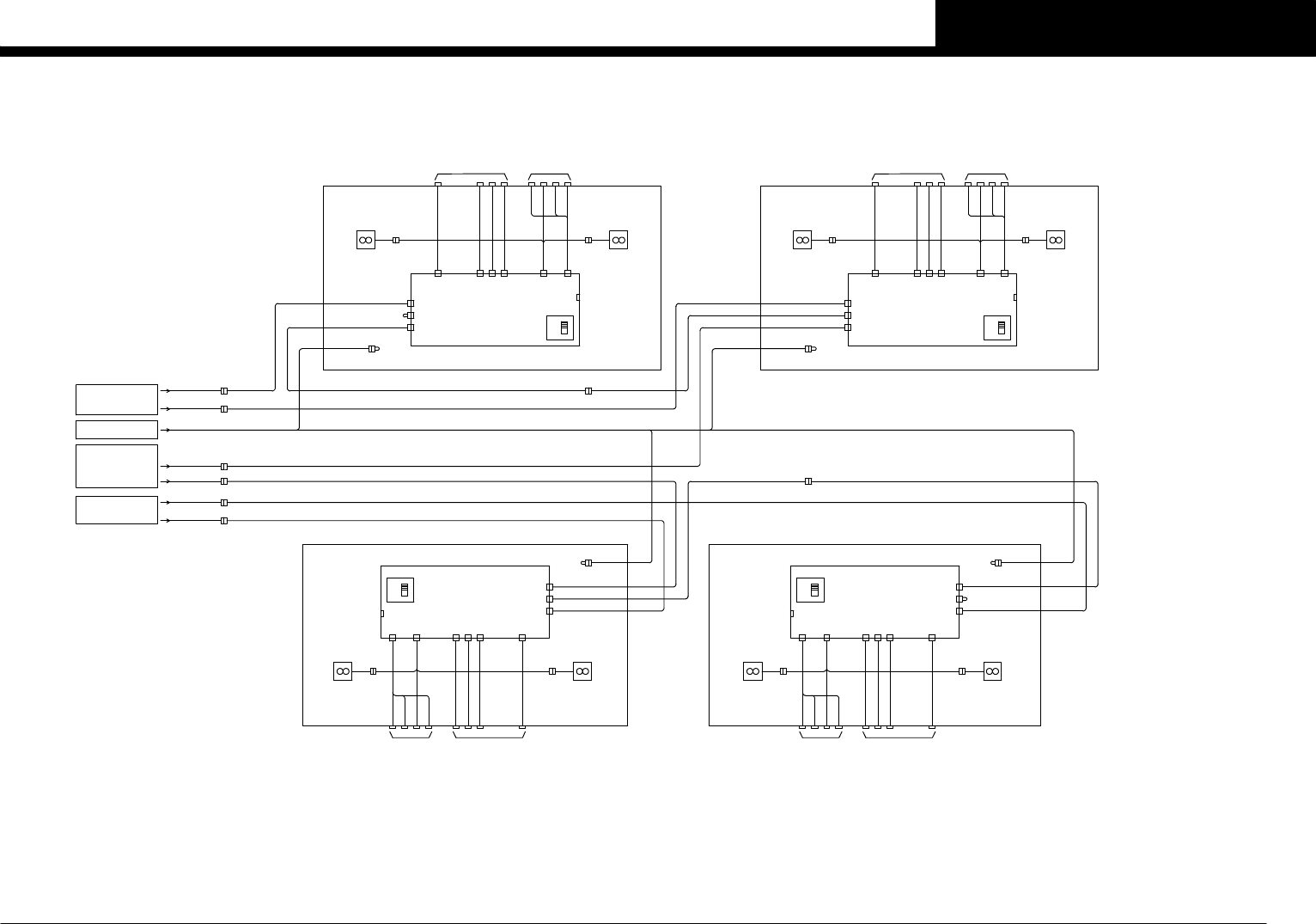
Confidential & Proprietary
PAGE
FDR DO2
FDR DI1
FDR DO1
FDR DO0
J0797
DIP SW(S1)
CN37
CN38
CN37 DO
CN38 DI
J1001
J1002
J1003
・・・
CN33 F1
CN40 F1
CN36 F1
OFF
ON
・Bulk cassette feeders
・Multi-stick feeders
・High-speed stick feeders
・High-speed stack stick feeders
・QFP recovery conveyor
CN33
CN40
CN36
FDR CTRL BOARD ASSY P103
CN1
CN2
CN3
CN24
J1024
・24 SS feeders
CN30
CN31
FDR PWR R1
FDR PWR R2
J0773
J0774
I/O CONVEYOR BOARD
See Page 5
J0754
J0753
FAN A N FAN B N
FIX24 FRONT-1 FEEDER FIX24 FRONT-2 FEEDER
FDR DO2
FDR DI1
FDR DO1
FDR DO0
CN37
CN38
CN37 DO
CN38 DI
・・・
J0108
CN33 F2
CN36 F2
J0802
J0798
J1031
J1032
J1033
・Bulk cassette feeders
・Multi-stick feeders
・High-speed stick feeders
・High-speed stack stick feeders
・QFP recovery conveyor
DIP SW(S1)
OFF
ON CN33
CN40
CN36
FDR CTRL BOARD ASSY P104
J1054
CN24
CN1
CN2
CN3
・24 SS feeders
FAN A N FAN B N
CN36 R1
FDR DO2
FDR DI1CN38 DI
FDR DO1
FDR DO0CN37 DO
・・・
CN38
CN37
・QFP recovery conveyor
・High-speed stack stick feeders
・High-speed stick feeders
・Multi-stick feeders
・Bulk cassette feeders
DIP SW(S1)
OFF
ON
CN36
CN40
CN33
CN40 R1
CN33 R1
J1061
J1062
J1063
FDR CTRL BOARD ASSY P105
J1084
・24 SS feeders
CN3
CN2
CN1
CN24
FAN B N
FDR DO2
FDR DI1CN38 DI
FDR DO1
FDR DO0CN37 DO
・・・
CN38
CN37
・QFP recovery conveyor
・High-speed stack stick feeders
・High-speed stick feeders
・Multi-stick feeders
・Bulk cassette feeders
DIP SW(S1)
OFF
ON
J0109
CN36 R2
CN33 R2
J1091
J1092
J1093
CN36
CN40
CN33
FDR CTRL BOARD ASSY P106
・24 SS feeders
J1114
CN24
CN3
CN2
CN1
FAN B N
FIX24 REAR-2 FEEDER
CN11
J0161
J0113J0106
CN38
CN37
J0104
FDR PWR F2
FDR PWR F1
J0772
J0771
I/O CONVEYOR BOARD
See Page 5
I/O B
J0110
J0752
J0751
J0105
I/O C
J0111
CONTROL BOX
See Page 2
INTERFACE BOARD 1 I/O C
INTERFACE BOARD 1 I/O B
J0174 J0175
J0176
I/O CONVEYOR BOARD
See Page 3
FAN A NFAN A N
FIX24 REAR-1 FEEDER
N0108D07N0108D06N0108807N0108806
I/O B
J0177
I/O C
FAN A R1FAN B R1FAN A R2FAN B R2
FAN B F1FAN A F1 FAN B F2FAN A F2
CN40
CN40
J0107J0114
F2 FDR EMG
FDR EMG
F1 FDR EMG
R2 FDR EMG R1 FDR EMG
FDR EMG
FDR EMG FDR EMG
J0804
J0800
J0803
J0801
J0799
CN41 CN41
CN41CN41
N0110806N0110807N0110D06N0110D07
11
FIX24 FEEDER STRUCTURE
YS24X(DS)

Confidential & Proprietary
PAGE
FDR DO2
FDR DI1
FDR DO1
FDR DO0 J0801
J0797
DIP SW(S1)
CN37
CN38
CN37 DO
CN38 DI
J1001
J1002
J1003
・・・
OFF
ON
・Bulk cassette feeders
・Multi-stick feeders
・High-speed stick feeders
・High-speed stack stick feeders
・QFP recovery conveyor
CN1
CN2
CN3
CN24
J1024
CN36
CN39
CN36
CN39
CN33
CN33 J0781
J0783
CUNET
PWR PWR F1
CUNET F1
J0782
J0784
I/O
I/O
EMG
FES DI
FES DO
FDR PWR FDR PWR F1
F1 FES DO
F1 FDR EMG
I/O B
I/O B
・24 SS feeders
CN41
CN41RS232C
FDR DO2
FDR DI1
FDR DO1
FDR DO0
DIP SW(S1)
CN37
CN38
CN37 DO
CN38 DI
・・・
OFF
ON
・Bulk cassette feeders
・Multi-stick feeders
・High-speed stick feeders
・High-speed stack stick feeders
・QFP recovery conveyor
CN1
CN2
CN3
CN24
CN36
CN39
CN36
CN39
CN33
CN33
CUNET
PWR
・24 SS feeders
CN41
CN41RS232C
CUNET F2
PWR F2
J0785 J0786
J0787 J0788
J1031
J1032
J1033
J1054
J0802
J0798
FDR PWR
FES DO
FES DI
CN22
CN11
EMG
I/O
CUNET
CN33
CN39
CN36
PWR
CN36
CN39
CN33
CN41
CN41 RS232C
RS232C
DIP SW(S1)
OFF
ON
J0789J0790
J0792 J0791
PWR R1
CUNET R1
R1 FDR EMG
R1 FES DO
FDR PWR R1
I/O
I/O C
I/O C
I/O
EMG
FES DI
FES DO
FDR PWR
I/O B
F2 FDR EMG
F2 FES DO
FDR PWR F2
I/O
J0108
FDR PWR
FES DO
FES DI
EMG
I/O
CUNET
CN33
CN39
CN36
PWR
CN36
CN39
CN33
CN41
CN41 RS232C
RS232C
DIP SW(S1)
OFF
ON
I/O C
J0796
J0794
I/O
J0109
FDR PWR R2
R2 FES DO
R2 FDR EMG
CUNET R2
PWR R2
J0106
FES24 REAR-1 FEEDER
FES24 FRONT-2 FEEDERFES24 FRONT-1 FEEDER
FDR CTRL BOARD ASSY P103 FDR CTRL BOARD ASSY P104
FDR CTRL BOARD ASSY P105FDR CTRL BOARD ASSY P106
J0795
J0105
J0104
CONTROL BOX
See Page 2
See Page 5
I/O CONVEYOR BOARD
INTERFACE BOARD 1 I/O C
INTERFACE BOARD 1 I/O B
FAN B N FAN A N FAN B N FAN A N
FAN A N
RS232C
CN22
CN37
CN11
I/O CONVEYOR BOARD
See Page 5
FAN B NFAN A N FAN B N
RS232C
CN5
I/O CONVEYOR BOARD
See Page 3
CN22
CN11
I/O CONVEYOR BOARD
See Page 5
CN5
I/O CONVEYOR BOARD
See Page 3
CN38
I/O CONVEYOR BOARD
See Page 3
CN6
CN30
CN22
CN11
See Page 5
I/O CONVEYOR BOARD
I/O CONVEYOR BOARD
See Page 3
CN6
CN31
J0161
J0757
J0755
J0751
J0161
J0757
J0755
J0752
J0753
J0755
J0758
J0161
N0108806 N0108807 N0108D06 N0108D07
J0754
J0755
J0758
J0161
J0107
J1135 J1134J1136J1137
J1131J1130
FAN B F1FAN A F1 FAN A F2 FAN B F2
FAN A R1FAN A R2FAN B R2 FAN B R1
R1 FES DIR2 FES DI
F1 FES DI F2 FES DI
J0793
FDR DO2
FDR DI1CN38 DI
FDR DO1
FDR DO0CN37 DO
CN38
CN37
J0803
J0799
・24 SS feeders
CN1
CN2
CN3
CN24
・・・
J1061
J1062
J1063
J1084
・24 SS feeders
CN1
CN2
CN3
CN24
・・・
J1091
J1092
J1093
J1114
・Bulk cassette feeders
・QFP recovery conveyor
・High-speed stack stick feeders
・High-speed stick feeders
・Multi-stick feeders
FDR DO2
FDR DI1CN38 DI
FDR DO1
FDR DO0CN37 DO
CN38
CN37
・Bulk cassette feeders
・QFP recovery conveyor
・High-speed stack stick feeders
・High-speed stick feeders
・Multi-stick feeders
J0800
J0804
J1132 J1133
N0110D06N0110D07 N0110807 N0110806
FES24 REAR-2 FEEDER
12
FES24 FEEDER STRUCTURE
YS24X(DS)