00197790-01.pdf - 第21页
Installation Guide Ausgabe 08/2014 Edition 21

Installation Guide Ausgabe 08/2014 Edition
20
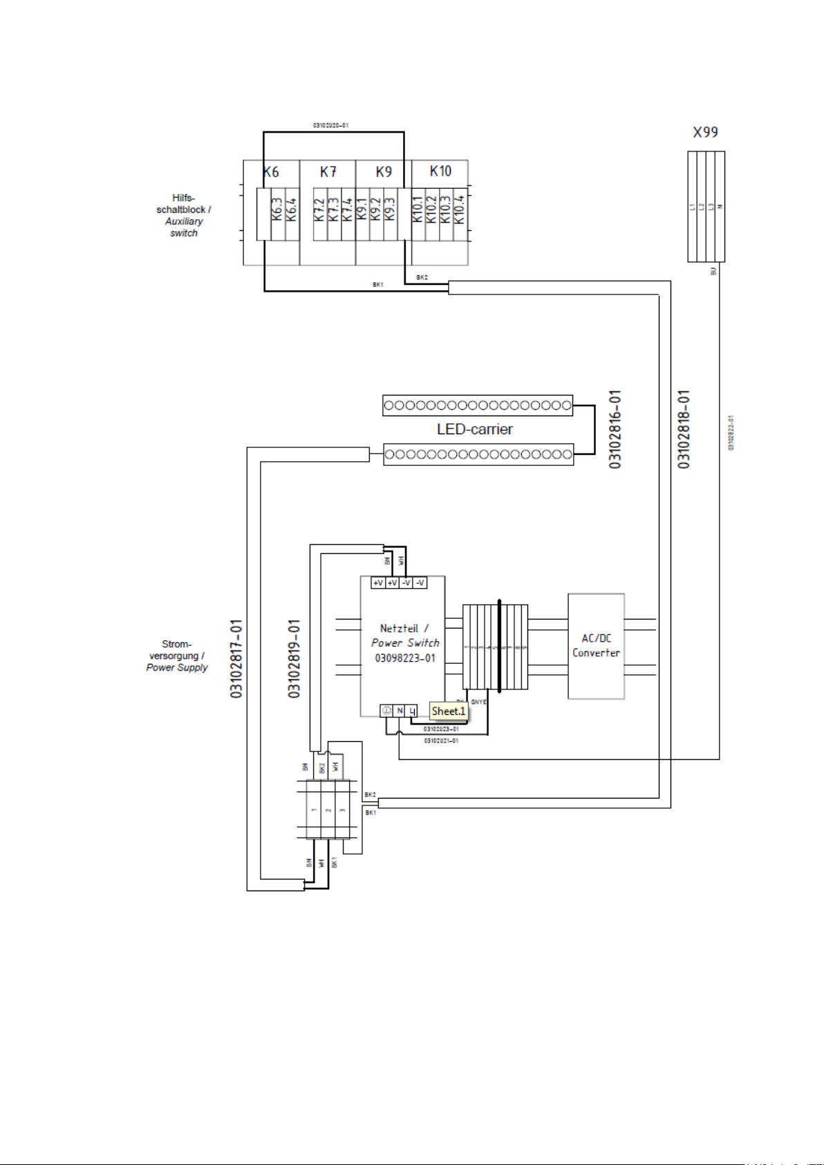
3.2 Wiring diagram

Installation Guide Ausgabe 08/2014 Edition
21

Item-no. / Artikel-Nr.: 00197790-01
ASM Assembly Systems GmbH & Co. KG
Rupert-Mayer-Straße 44
81379 München
Deutschland
www.siplace.com