YSi-X_HD_cwd_je.pdf - 第13页
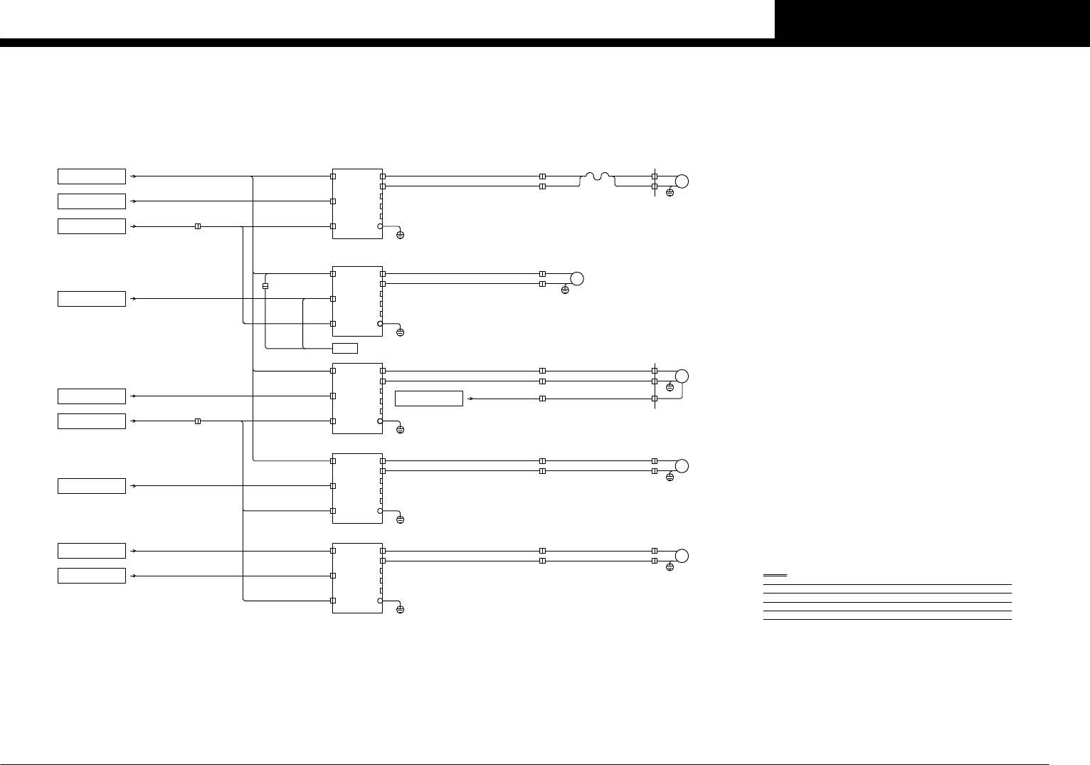
Confidential & Proprietary P A GE J0207 STO A J0163 J0136 J0158 J0131 J0129 J0016 R4 LX-AXI S RESIST OR RS2A03A0 BL4 RS2A03A0 BA4 A08 A07 A06 CN4(STO ) CN4(STO ) CN4(STO ) LX-AXIS 400W LY CN4 LX EN1 LX-CNB M06 HZ-CNB…

Confidential & Proprietary
PAGE
POWER CIRCUIT -2-
CN1
REMOTE IF BOARD 1
I/O CONVEYOR -1-
XT31
STO
J0207
STO A
RS2A03A0BL4
CN4(STO)
J0010
RGST YT
YT-CNA
J0083
A02
R1
J0201
YT-AXIS 750W
J0151
J0124J0121
YT-CNB
YTM
YTP
YT EN1
YT-AXIS SERVO AMP
YT CN1
YT CN4
M01
EN2
PE
CNB
EN1CN1
CNA
CN3
CN2
POWER CIRCUIT -2-
POWER CIRCUIT -2-
POWER CIRCUIT -2-
XT31
XT31
XT31
I/O CONVEYOR -1-
STO
J0261
J0140
J0167
WM
WP
MSP
MSM
MSP MSP
MSM MSM
PANEL
J0238
J0161
J0134
J0208
STO B
J0201
KA13
WBKWBK
WM
WP
WBK
WM
WP
XTM
XTP
XTM
XTP
J0166
J0139
XT-AXIS 400W
XTM
XTP
M02
W-AXIS 100W
WM
WP
WBK
M03
CN4(STO)
CN4(STO)
CN4(STO)
J0239
MS-AXIS 100W
M04
J0013
J0012
J0011
RGST XT
XT-CNA
W-CNA
MS-CNA
RS2A03A0BL4
J0086
J0085
J0084
A03
A04
A05
I/O CONVEYOR -2-
J0154
J0153
J0256
J0127
J0126
MS-CNB
W-CNB
MS-AXIS SERVO AMP
MS CN1 MS EN1
EN2
PE
CNB
EN1CN1
CNA
CN3
CN2
W-AXIS SERVO AMP
W CN4
W EN1W CN1
EN2
PE
CNB
EN1
CN1
CNA
CN3
CN2
XT-AXIS RESISTOR
J0152
J0125
XT-CNB
XT CN4
XT-AXIS SERVO AMP
XT CN1 XT EN1
EN2
PE
CNB
EN1
CN1
CNA
CN3
CN2
XT-AXIS
YT-AXIS
YT-AXIS RESISTOR1
YT-AXIS RESISTOR2
R2
R3
RS2A01A0BL4
RS2A01A0BL4
□40 MAX 300rpm
□42 MAX 625rpm
MSP
MSM
MSP MSP
MSM MSM
MS-AXIS 100W
M04
J0154
J0127
□42 MAX 625rpm
J0141
J0168
L->R
MS CN4
□80 MAX 4500rpm
□80 MAX 4500rpm
MS-AXIS
MSP
MSM
MS-AXIS
J0161
J0134
See Page 8
See Page 5
See Page 11
See Page 5
See Page 5
See Page 11
See Page 5
See Page 12
E14
CC.V0
9
SERVO AMP -1-
YSi-X HD/HB

Confidential & Proprietary
PAGE
J0207
STO A
J0163
J0136
J0158
J0131
J0129
J0016
R4
LX-AXIS RESISTOR
RS2A03A0BL4
RS2A03A0BA4 A08
A07
A06
CN4(STO)
CN4(STO)
CN4(STO)
LX-AXIS 400W
LY CN4
LX EN1
LX-CNB
M06
HZ-CNB
HZ EN1
LX CN4
HZ CN4
HZ-CNA
XT31
POWER CIRCUIT -2-
HZ CN1
HZ-AXIS SERVO AMP
LX-CNA
LX CN1
LX-AXIS SERVO AMP
EN2
PE
CNB
EN1
CN1
CNA
CN3
CN2
PE
RGST LX
EN2
PE
CNB
EN1
CN1
CNA
CN3
CN2
J0088
J0156
PE
XT31
J0015
POWER CIRCUIT -2-
STO
I/O CONVEYOR -1-
J0201
LY-CNA
J0087
J0155
J0128
LY-CNB
LY EN1LY CN1
LY-AXIS SERVO AMP
EN2
PE
CNB
EN1CN1
CNA
CN3
CN2
XT31
J0014
J0122
CN5
REMOTE IF BOARD 1
POWER CIRCUIT -2-
RS2A03A0BA4
J0089
J0164
J0137
J0160
J0133
J0162
J0135
J0157
J0130
J0018
J0019
CN4(STO)
CN4(STO)
HL CN4
HL-CNA
HL CN1
HS CN4
HS-CNA
HS CN1
HL-CNB
HL EN1
J0091
HS-CNB
HS EN1
HL-AXIS SERVO AMP
XT31
POWER CIRCUIT -2-
EN2
PE
CNB
EN1CN1
CNA
CN3
CN2
HS-AXIS SERVO AMP
EN2
PE
CNB
EN1
CN1
CNA
CN3
CN2
XT31
POWER CIRCUIT -2-
RS2A01A0BL4
RS2A01A8BL4
A09
A10
J0090
REMOTE IF BOARD 2
CN1
STO B
J0208
STO
I/O CONVEYOR -1-
J0201
□80 MAX 4500rpm
J0123
J0258
I/O CONVEYOR -2-
J0257
KA14
See Page 8
See Page 5
See Page 11
See Page 5
See Page 5
See Page 11
See Page 5
See Page 8
See Page 5
See Page 12
Notes
YSi-X has different camera variation.
Choose the interconnection diagram by camera type.
The details of camera type are as follows.
HZM
HZP
LYM
LYP
LXM
LXP
HSM
HSP
HZBK
HLM
HLP
M07
HZ-AXIS 400W
PANEL
LYM
LYP
LYM
LYP
LY-AXIS 400W
M05
HL-AXIS 100W
HLM
HLP
HS-AXIS 200W
HSM
HSP
M08
M09
□42 MAX 250rpm
□42 MAX 4500rpm
□60 MAX 3600rpm
□80 MAX 6000rpm
PANEL
HZP
HZM
HZP
HZM
HZBK HZBK
LX-AXIS
J0244
TYPE HB:Direct conversion panel method Long service life type
TYPE HD:FOS flat panel system High speed type
CC.V0
10
SERVO AMP -2-
YSi-X HD/HB

Confidential & Proprietary
PAGE
J0052
J0234CN5
CN5DI11
J0214CN6
CN6DI2
J0215CN7
CN7DI12
HEAD
HZ/HS SENSOR
MS SENSOR
MS LINE SENSOR
N01003B1
AIR
SP11
AIR PRESSURE
P
J0182CN12
CN12EMG1
XT OT
XT ORGXT SENXT SENXT SEN
KA10 0V
KA10 S44
KA12 S24
KA11 S14
KA12 24
KA12 23
KA12 12
KA12 11
KA11 24
KA11 23
KA11 12
KA11 11
KA10 12
KA10 11
KA10 24
KA10 23
KA12 63
KA11 64
KA12 53
KA11 54
KA12 64
KA11 63
KA12 54
KA11 53
J0198
POWER CIRCUIT -1-
CV DRIVER CN1
QF42
KA10
64
63
44
43
24
23
53
54
34
33
12
11
1 0
J0193
J0301
J0302 X-RAY INT2
X-RAY INT1 HEAD
J0316
J0195
KA12 0V
KA11 0V 01
11
12
33
34
54
53
23
24
43
44
63
64
01
11
12
33
34
54
53
23
24
43
44
63
64
KA11
KA12
J0317
J0196
REAR SIDE
R.COVER1
R.COVER2
J0204
J0189
STO
HWGOFF
J0201 SERVO AMP-1-
STO
F.COVER1
F.COVER1 DI
SQ103
X-RAY SAFETY KEY
KEY
J0205
KEY EMG
J0191
KEY DI
CN4
CN4DI19
CN3DI21,DO9
J0212
F.COVER2
F.COVER2 DI
J0008
J0197KM12 X1
CONTROL BOX
J0192
J0194
KM12 S44
XT31
J0186
J0206
J0200
KM13
KM13 +24VC3
KM13 0V
KM13 X1
KM13 S24
KM13 S14
KM13 D4
KM13 D3
KM13 D2
KM13 D1
KM13 T42
KM13 T41
KM13 T33
KM13 T32
KM13 T31
KM13 T22
KM13 T12
KM13 T21
KM13 T11
KM12
KM12 0V
KM12 +24VC2
KM12 L1
KM12 S24
KM12 S14
KM12 D4
KM12 D3
KM12 D2
KM12 D1
KM12 T33
KM12 T32
KM12 T31
KM12 T22
KM12 T21
KM12 T12
KM12 T11
X2
X1
L1
S54
S44
S24
S14
T42
T41
Y1
D4
D3
D2
D1
T33
T32
T31
T22
T21
AC
DC
LOGIC
A1
A2
T11
T12
X2
X1
L1
S54
S44
S24
S14
T42
T41
Y1
D4
D3
D2
D1
T33
T32
T31
T22
T21
AC
DC
LOGIC
A1
A2
T11
T12
POWER CIRCUIT -2-
J0219
J0190
I/O CONVEYOR -2-
CN28
XT41
QF41 POWER CIRCUIT -1-
J0181CN11
CN11EMG2
CN2DI20,DO8
I/O CONVEYOR BOARD ASSY P021
J0111CV CN14
COM
REMOTE IF BOARD 1
CN2CN14
J0183
CN13CONTACTOR
CN13
3 5 6
ON
OFF
1 2
DIP SW(S1)
43 5 6
ON
OFF
1 2
DIP SW(S1)
4
CN1DC24V IN
CN1
J0238 J0239
YT-AXIS XT-AXIS
CN8
CN8DI13
J0223CN9
CN9DI14
CN10DI15
PARTS CHECK2
N0100350
N0100351
PARTS CHECK1
PARTS CHK1
PARTS CHK2
J0209
SQ091
SQ092
J0238 PARTS CHKPARTS CHK
YT-AXIS
PARTS CHK
J0210
J0211
CN41
I/O CONVEYOR -3-
L SHUT.DI
L SHUT.
LOGIC
SQ107
L.NON-CONTACT SHUTTER SW
LOGIC
F.NON-CONTACT COVER SW2
SQ104
LOGIC
F.NON-CONTACT COVER SW1
SQ102
J0051
C/R GOOD
J0054
HL SENSOR
SB31
FRONT SIDE
FRONT EMG SW
J0202
EMG SW2
J0188
EMG SW1
EMG SW3
R.COVER3
SQ101
REAR COVER SW
R SHUT.DI
R SHUT.
LOGIC
SQ106
R.NON-CONTACT SHUTTER SW
J0199
R.COVER
R.COVER DI
R.NON-CONTACT COVER SW
SQ105
LOGIC
J0187
KM10 +24VB3
W53
V53
U53
W52
V52
U52
+24VB2A KM11 0V
KM10 44
KM10 54 KM10 53
KM10 43
KM10 T32
KM10 T31
KM10 T22
KM10 T21
KM10 T12
KM10 0V
KM10 T11
KM10 33
KM10 23
KM10 13
KM10 24
KM10 14
T21
S10
62 61
54 53
44 43
CH2 CH1
K1K2
T22
T31
T32
13
23
3334
24
14
KM10
AC
DC
LOGIC
A1
A2
T11
T12
J0007
SERVO ON1
CN10
J0242
SQ004
SQ003
N0100381
N0100380
XT-AXIS OVER TRAVEL
XT-AXIS ORIGIN
T21-T22
T11-T12
J0264
J0265
J0266
J0267
See Page 15
See Page 3-4
See Page 9
See Page 8
See Page 12
See Page 5
See Page 3-4
See Page 15
See Page 13-14
See Page 8
01
11
12
33
34
54
53
23
24
43
44
63
64
KA16
KA16 1
KA16 23
KA16 24
KA16 63
KA16 64
KA16 0
KA16 53
KA16 54
KA16 EMG
A1 A2
1/L1
3/L2
5/L3
2/T1
4/T2
6/T3
21 22
13 14
53 54
61 62
73 74
83 84
NF11
POWER CIRCUIT -1-
See Page 3-4
KM11
KM11 13
READY OUT
KM11 14
READY OUT1
KM11A 62KM11A 61
CC.V0
11
I/O CONVEYOR -1-
YSi-X HD/HB