YSi-X_HD_cwd_je.pdf - 第16页
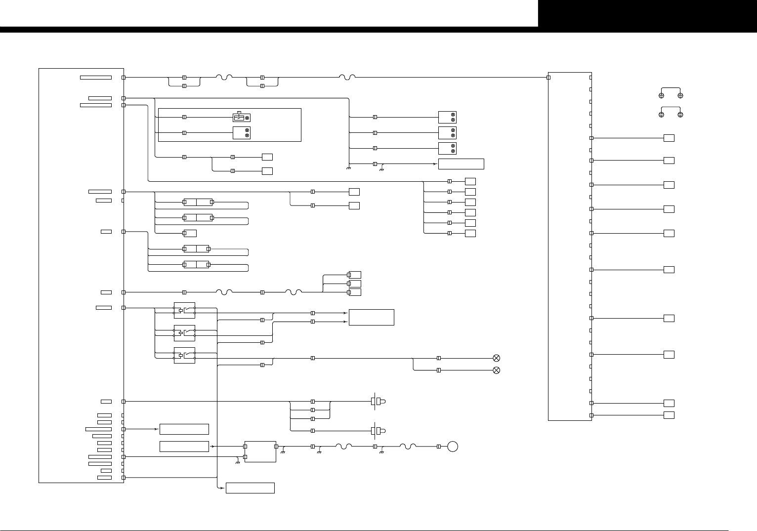
Confidential & Proprietary P A GE I/O CONVEYOR BOARD ASSY P021 +24VD2 CN38 +24VD1 CN37 CN36 +24VF7 J0221 BUZZER T01000 D6 T01000 D1 ALARM( RED/WHITE) T01000 D0 T01000 D2 ERROR( YELLOW/BLUE ) RUN(GR EEN) HL11 HL11 CN4…

Confidential & Proprietary
PAGE
SQ009
J0239
YV003
YV002
YV001
T01000C2
T01000C1
T01000C0
PCB BACKUP
SIDE CLAMP
PCB CLAMP
PCB BACKUP
SIDE CLAMP
PCB CLAMP
J0251
C.VALVE
CN23DO12
CN23
C.VALVE
CN21DO0,DO1
J0249
CN22DO11
CN22
R LOCK DO
YV008
LOCK
R UNLOCK DO
T0100050 T0100051
UNLOCK
J0250CN20
OPE.PANEL R CN20
SQ071
SQ070
FRONT COVER UNLOCK
N0100283
FRONT COVER LOCK
N0100282
F UNLOCK DI
F LOCK DI
J0282
F LOCK SEN
J0309
J0285
J0284
J0283
T0100044
T0100043
T0100042
N0100281
X-RAY LAMP
X-RAY LAMP LEFT(RED)
X-RAY LAMP RIGHT(RED)
X-RAY LAMP REAR(RED)
EL04
EL03
EL02
HEAD
LAMP LEFT
LAMP RIGHT
LAMP REAR
XRAY LAMP
R.TERMINAL BOARD CN19
J0280
J0281
T0100041
X-RAY LAMP FRONT(RED)
EL01
F.OPERATION PANEL
N0100280/T0100040
SB01READY
READY(WHITE)
J0217CN18
OPE.PANEL F CN18
J0117 J0238
CV MOTOR
CONVEYOR MOTOR 30W
□60 MAX 300rpm
CV MOTOR
J0239
CV MOTOR
DCN2
CN2
DCN3
CN1
DCN1
CN3KA10
POWER CIRCUIT -1-
I/O CONVEYOR -1-
KM13
KM12J0219
CN31+24VD4
CN30+24VD3
SS FEEDER CN29
CN28
CN28+24VC2,+24VC3
CN27+24VF5
+24VS2 CN26
J0116CN32
CN32C/V MOTOR 1
J0255CN35
CN35+24VF6
+24E CN34
CN33C/V MOTOR 2
N01002C7
W-AXIS ORIGIN
I/O CONVEYOR BOARD ASSY P021
TERMINAL BOARD ASSY P022
J0239
TERMINAL1
TERMINAL2
TCN13
J0216
TERMINAL1
TERMINAL2
CN30
CN29
CN28
CN27
CN26
CN25
CN24
CN23
CN22
CN21
CN20
CN19
CN18
CN17
CN16
CN15
CN14
CN13
CN12
CN11
CN10
CN9
CN8
CN7
CN6
CN5
CN4
CN3
CN2
TCN1CN17
F.TERMINAL BOARD CN17 TCN1
J0095
J0094
W2-FLEX DUCT
W1-FLEX DUCT
SQ021
PCB CHECK POSITION 1TCN7
N01002F1/T01000E0
J0238
J0238
M10
YT-AXIS XT-AXIS
YT-AXIS XT-AXIS
YT-AXIS XT-AXIS
CN19 J0248
YV004
UP DOWN
T01000B1T01000B0
UP DOWN
YV005
T01000B2 T01000B3
F LOCK DO F UNLOCK DO
UNLOCKLOCK
MS ONMS ON
YV006
J0293
J0292
J0291
J0290
BA IN :N0100321 / BUSY OUT:T01000E4
BA OUT :T01000E5 / NG OUT :T01000E7
BUSY IN:N0100320 / OK OUT :T01000E6
PREVIOUS
NEXT
PREV
INTERFACE PANEL
NEXT
INTERFACE PANEL
NEXT INTERFACE
PREVIOUS INTERFACE
J0218CN25
CN25GATE
NEXT C
NEXT A
NEXT B
PREV A
LAMP
REAR LED LIGHT(WHITE)
LAMP R
SERVO AMP
HZ BK
W BK
LAMP+24V
LAMP 0V
LAMP
HZBK 0V
WBK 0V
HZBK
WBK
KA14+24VF6
KA13+24VF6
KA15
KA14
KA13
J0262
J0252 3
41
5
3
41
5
3
41
5
W BRAKE
WBK+24V
HZ BRAKE
HZBK+24V
J0256
J0257
CN24
CN24DO2,DO3
J0263
FRONT LED LIGHT(WHITE)
LAMP F
HL12
HL13
R LOCK DI
R UNLOCK DI
REAR COVER LOCK
REAR COVER UNLOCK
SQ073
SQ072
N0100290
N0100291
J0052,54
PCB BACK UP CHECK DOWN 1
SQ025
N01002C6
PCB BACK UP CHECK DOWN 2
PCB BACK UP CHECK UP 2
PCB BACK UP CHECK UP 1
SQ027
SQ026
SQ024
N01002C2
N01002C3
N01002C5
SQ084
SQ083
SQ082
SQ081
SHUTTER R UP
SHUTTER R DOWN
SHUTTER L UP
SHUTTER L DOWN
S.R UP
S.R DOWN
S.L UP
S.L DOWN
S.R SAFE
S.L SAFE
SQ085
SQ086
SHUTTER R SAFE
SHUTTER L SAFE
N01002D0
N01002D1
N01002D2
N01002D3
N01002D4
N01002D5
PCB CLAMP DOWN 1
N01002F4
SQ028
TCN25
S.R UP S.R DOWN
S.L UP S.L DOWN
KA13 0V
KA14 0V
KA15 0V
T0100052 T0100053
T0100054
CONVEYOR MOTOR DRIVER P011
YV007
TCN30
TCN22
TCN18
TCN9
PCB CLAMP DOWN 2
N01002F5
SQ029
TCN29
SQ023
PCB CHECK POSITION 3
N01002F3
TCN15
SQ022
PCB CHECK POSITION 2
N01002F2
TCN11
I/O CONVEYOR -3-CN36
See Page 9-10
See Page 15
See Page 11
See Page 3-4
See Page 13-14
LAMP
KA15+24VF7
CC.V0
12
I/O CONVEYOR -2-
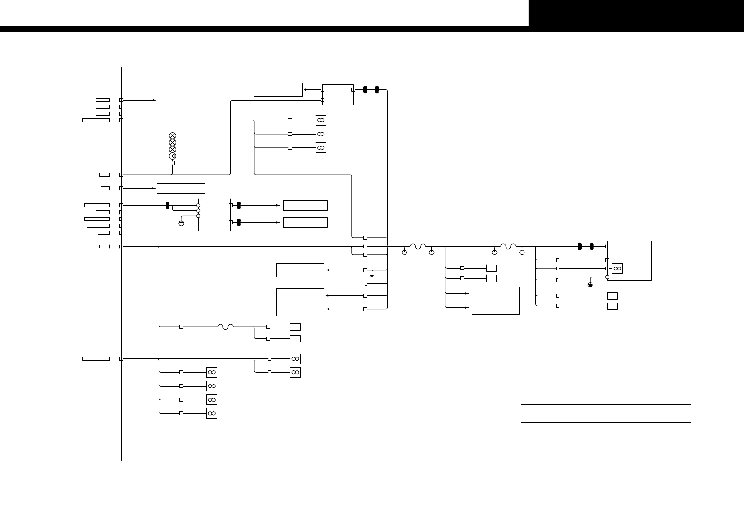
YSi-X HD/HB

Confidential & Proprietary
PAGE
I/O CONVEYOR BOARD ASSY P021
+24VD2 CN38
+24VD1 CN37
CN36+24VF7
J0221
BUZZER
T01000D6
T01000D1
ALARM(RED/WHITE)
T01000D0
T01000D2
ERROR(YELLOW/BLUE)
RUN(GREEN)
HL11
HL11
CN40
CN40DO13
CN49
CN49
FAN LOCK ALARM
J0220
SERVO AMP RIGHT 1
SERVO AMP RIGHT 2
N01003F6
N01003F5
LEFT SIDE PANEL 1
LEFT SIDE PANEL 2
N01003F3
N01003F4
FG
0V
+24V
J0102
HEAD
E05
J0511
J0184CN48
J0222
CN48
EMG3
CN47
BRAKE
C/V MOTOR 3
CN46
CN45
+24VF4,+24VB6
CN44+24VS1
LASER HEAD
HEAD
LASER GND
LASER 24V
LASER CONTROLLER
CN43
CN43+24VC1,+24VF3
J0235CN39
CN39FAN LOCK ALARM
FAN7FAN7
FAN8 FAN8
FAN9FAN9
FAN10 FAN10
E06
BASE REAR BOTTOM COVER
BASE REAR LEFT
N01002B6
N01002B5
FAN3
FAN2
FAN1
FAN2
FAN3
CN41AMF
I/O CONVEYOR -1-CN41 J0209
PARTS CHK
FAN5
FAN6
FAN5
FAN6
N01003F0
N01003F1
UPPER COVER 2
UPPER COVER 1
E07
CONTROL BOXJ0274
USB
USB2
A22
CN36 J0255 CN35 I/O CONVEYOR -2-
CAM2
VISION BOARD
CAMINCAMOUT
DC24V
P040
1TURN 1TURN
1TURN
SQ005
N01003E2
LY-AXIS ORIGIN
SQ006
N01003E4
LY-AXIS OVER TRAVEL
A23
J0100
DiGiTAL OUTPUT
CAM2
SENSOR PWR
FPS PWR
LY-AXIS
CDTE PWR
E12E11
LY ORG
LY OT
PANEL
FAN4
LY OT
CDTE PWR
LY ORG
CAM PWR
LX-AXIS
E10E09
FAN4
LY SEN
LX SEN
J0065
CAM PWR
See Page 12
See Page 11
See Page 15
See Page 8
See Page 8
FP Detector
CAM2
SQ002
SQ001
N01003E6
N01003E3
YT-AXIS OVER TRAVEL
YT OT
YT ORGYT SEN
J0238
YT-AXIS
J0056
DC5V
DC12VPOWER CIRCUIT -1-
DC-5V
CDTE PWR
CAM PWR
J0077
See Page 3
LYP
LX ORGLX ORG
LX OTLX OT
PANEL
SQ008
SQ007
N01003B7
N01003E0
LX-AXIS OVER TRAVEL
LX-AXIS ORIGIN
LYM
See Page 10
SERVO AMP -2-
LYP
LYM
See Page 10
SERVO AMP -2-
YT-AXIS ORIGIN
LYP
LYM
J0128
J0155
J0244
J0502 CAM2
REPEATER ASSY
Notes
YSi-X has different camera variation.
Choose the interconnection diagram by camera type.
The details of camera type are as follows.
CAM2
J0514
TYPE HB:Direct conversion panel method Long service life type
TYPE HD:FOS flat panel system High speed type
CC.V0
13
I/O CONVEYOR -3- TYPE HD
YSi-X HD/HB

Confidential & Proprietary
PAGE
I/O CONVEYOR BOARD ASSY P021
CDTE FANJ0286
J0057
+24VD2 CN38
+24VD1 CN37
CN36+24VF7
J0221
BUZZER
T01000D6
T01000D1
ALARM(RED/WHITE)
T01000D0
T01000D2
ERROR(YELLOW/BLUE)
RUN(GREEN)
HL11
HL11
CN40
CN40DO13
CN49
CN49
FAN LOCK ALARM
J0220
SERVO AMP RIGHT 1
SERVO AMP RIGHT 2
N01003F6
N01003F5
LEFT SIDE PANEL 1
LEFT SIDE PANEL 2
N01003F3
N01003F4
PANEL
FAN4
FAN4 FAN4
FAN4
CDTE PWR
CdTe PWR
N01002B7
CDTE FAN
CDTE PWRCDTE PWR
CdTe DEVICE
CAM2
CdTE CAM
CDTE PWR
LX SEN
LY SEN
FG
0V
+24V
J0102
HEAD
E05
J0511
J0184CN48
J0222
CN48
EMG3
CN47
BRAKE
C/V MOTOR 3
CN46
CN45
+24VF4,+24VB6
CN44+24VS1
LASER HEAD
HEAD
LASER GND
LASER 24V
LASER CONTROLLER
CN43
CN43+24VC1,+24VF3
J0235CN39
CN39FAN LOCK ALARM
LX-AXIS LY-AXIS
FAN7FAN7
FAN8 FAN8
FAN9FAN9
FAN10 FAN10
SQ005
N01003E2
LY-AXIS ORIGIN
SQ006
N01003E4
LY-AXIS OVER TRAVELLY OTLY OT
LY ORG LY ORG
A21
J0100
E06
BASE REAR BOTTOM COVER
BASE REAR LEFT
CONTROL BOX
N01002B6
N01002B5
N01002B4
FAN3
FAN2
FAN1 FAN1
FAN2
FAN3
CN41AMF
I/O CONVEYOR -1-CN41 J0209
PARTS CHK
FAN5
FAN6
FAN5
FAN6
N01003F0
N01003F1
UPPER COVER 2
UPPER COVER 1
E07
CONTROL BOXJ0274
USB
USB2
A22
CN36 J0255 CN35 I/O CONVEYOR -2-
CAM2
VISION BOARD
CAMINCAMOUT
DC24V
P040
E09 E10
1TURN 1TURN
1TURN
See Page 12
See Page 8
See Page 11
See Page 15
See Page 8
CAM2
SQ002
SQ001
N01003E6
N01003E3
YT-AXIS OVER TRAVEL
YT OT
YT ORGYT SEN
J0238
YT-AXIS
LYP
LYM
See Page 10
SERVO AMP -2-
YT-AXIS ORIGIN
J0056
DC5V
DC12VPOWER CIRCUIT -1-
See Page 4
J0128
LYP
LYM
J0155
LX ORGLX ORG
LX OTLX OT
PANEL
SQ008
SQ007
N01003B7
N01003E0
LX-AXIS OVER TRAVEL
LX-AXIS ORIGIN
LYP
LYM
See Page 10
SERVO AMP -2-
J0244
CAM PWR
REPEATER ASSY
J0502
CAM2
CAM PWR
E11 E12
Notes
YSi-X has different camera variation.
Choose the interconnection diagram by camera type.
The details of camera type are as follows.
TYPE HB:Direct conversion panel method Long service life type
TYPE HD:FOS flat panel system High speed type
CC.V0
14
I/O CONVEYOR -3- TYPE HB
YSi-X HD/HB