SMX-1000 使用说明书(C).pdf - 第137页
9 125 / / PC PC PC PC LIVE LIVE PC X PC X X X X X 2

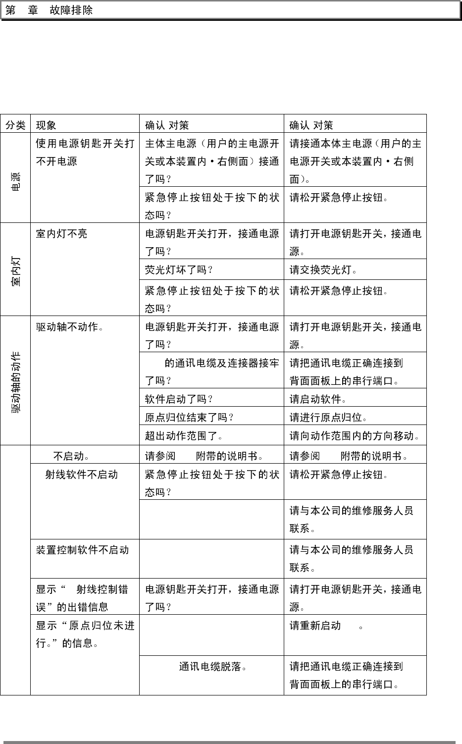
9
124
9. 故障排除
故障排除故障排除
故障排除
/ /
PC
PC
PC PC PC
X
X
PC
PC
RS232 PC

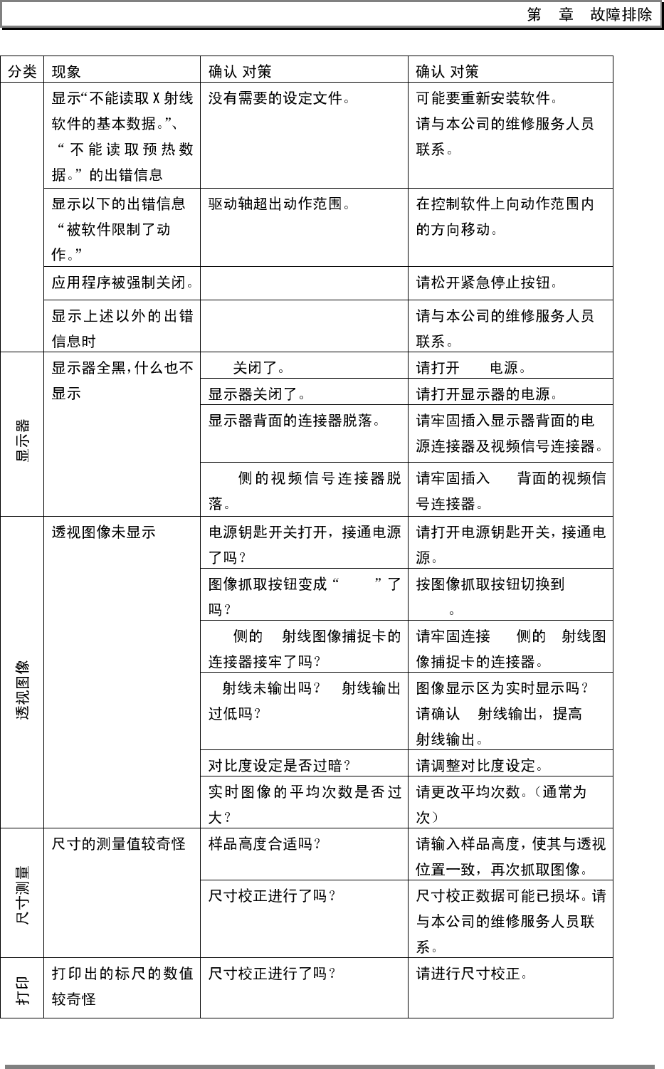
9
125
/ /
PC PC
PC
PC
LIVE
LIVE
PC X
PC X
X X
X X
2

9
126
/ /
PC
PC