Detailed Circuit Diagrams Folder SIPLACE X-series from serial number B-323.pdf - 第121页
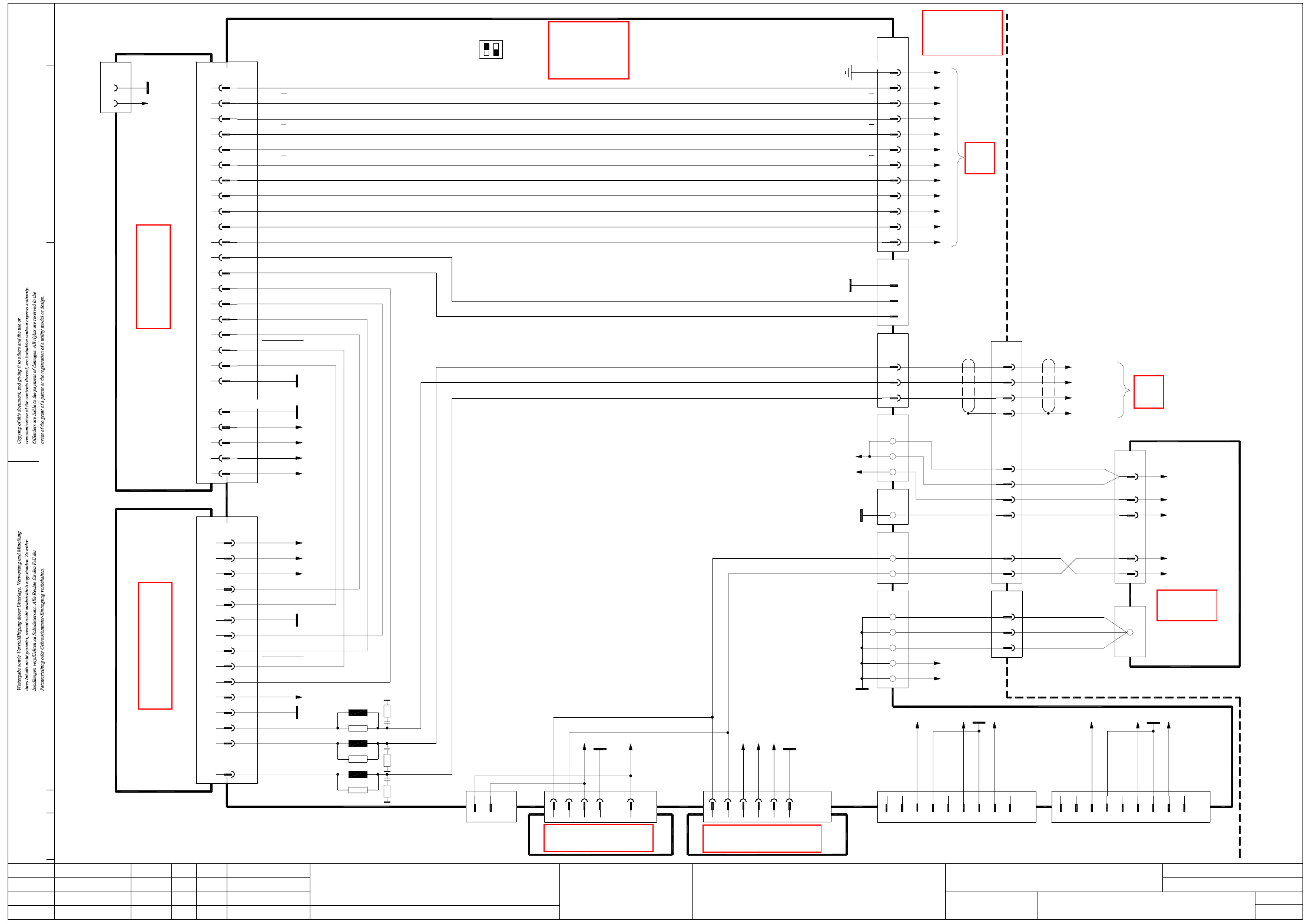
2 - 66 Z02_61 2X4-020 101LD3 Z axis, 6/12-segm ent C &P head, gantry 2, SI PLACE X4 (sh. 1 of 2) 8 T 00321220 Key 6 8 7 Key 5 4 Z motor V Z motor W X3bs 2 3 1 BK RD Z motor 03014578 BK RD 1 2 5 6 M Not u sed n.u. n.u…

2 - 65
Z02_20X4-020101LD3 Z axis, 20-segment C&P head, gantry 2, SIPLACE X4 (sh. 2 of 2)
Document st.
Product st.
Function st.
1. Hi
Hi1.
Hi2.
Z02_20X4-020101LD3
10.07.06
10.07.06
10.07.06
11.01.2005
Copyright reserved
SIEMENS AG
OFF
ON
S1
12
26-pole
25
12
10
19
18
22
24
21
X1tp /
Axis unit
03039648 (sq)
Backplane
1,4,7,17,20,23,26
PE
(S1.2 n.u.)
11
A/D22; B/E22,24,25; C20,25
C23
B/E18
C12
C13
A25
A24
E25
D22
D23
X21_2sq
E24
X2sa
C16
D16; E17
D17
D24
E19
D25
A/C/E3,4,7,8,11
E16
B/D1,2,5,6,9-11
Gantries 2 and 3
03042047
X04_2sq
A/C32
A/C30
C26; A/C28
C10
C18; A/C20
C14
C12
A12
A8
C8
A/C2
C4
A4
X1sq
ModifiedStatus Date
CAD file : Z02_20X4-020101LD3_SH02.DWG
Orig./Repl.f./Repl.byStand.Name
Check.
Mat. no. :
Author Hi
Date
Sh.
Sh.
SIPLACE X-Series
2
2
Z axis, 20-segment Collect&Place head
X24ba
Sheet 1
03009794
X04_3sq
+5V
Z sensor stop
OPTO_GND
Track A
Track A
Track B
Track B
Track N
Track N
C22 +15V
Z motor_U
Z motor_V
Z motor_W
Screen
SIPLACE X4
Axis unit
X44:1
X43:1
GY
GY
Z sensor stop
+5V
X3sa
X21_3sq
GND
AGND
-15V
+15V_Servo
+5V
X4sa
C1
C5
AGND End signal
03036027 (sa)
Axis card A364, gantry 2 SDS60/3Z1 servo amplifier
03002141 (sq)
Track A
Track A
Track B
Track B
Track N
Track N
OPTO_GND
UB_Power_OK
Inom_W
Inom_U
+15V_Servo
-15V_Servo
Servo_Ready
AGND
Inom_W
Inom_U
Servo_Enable
+40V_Z/DP
UB_Power_OK
+150V_Star
Phase_V
Phase_U
Phase_W
Gantry 2
D18
Servo_Enable
Servo_Ready
I²t
PGND
C22; A/C24
C16 I²t
41
42
43
44
X21 03009783
1
2
3
X3ty /
03044424-W3
BK
RD
BN
BK
RD
BN
Phase_U
Phase_V
Phase_W
D22
+15V_Servo
-15V_Servo
+5V
+15V
-15V
D10,18
D30
Z28
Z20;D22
Z4; D6
D30
D10
Z28
Z16;D18
DC/DC converter 5V/±15V
00353449
DC/DC converter ±15V
00353450
X49sq
X51sq
X50sq
PGND
Z4,8,20
Z8,16
GND
AGND
PGND
+40V_Z/DP
+150V_Star
R2
L1
R5
L2
R6
L3
X04_1sq
WH
GN
BN
BK
Sheet 1
X14ba
D6
-15V
+15V
2
1
8
X30_1sq
1
3
2
4
5
6
7
Powerfail_24VDC
PA1_CAN_L
GND
PA1_CAN_H
9
n.u.
n.u.
n.u.
n.u.
9
n.u.
1
5
n.u.
n.u.
7
8
6
n.u.
3
4
2
X30_2sq
PA2_CAN_H
PA2_CAN_L
Powerfail_24VDC
GND
2
X45sq
1
3
X40sq
4
2
X46sq
1
5
4
X41sq
3
2
1
X22
1
2
3
GY
GY
GY 10+11
8+9
6+7
03009807
3 (W1)
4 (W1)
23
25GY
BK
Vin-
Vin+
4 (W1)
3 (W1)
16WH 2 (W1)
11
14
13BN
BN
VT
1 (W2)
2 (W2)
1 (W1)
03009786
7
4
1
X13
9
6
Vin(+)Axis
Vin(-)Axis
X12
0V
1 (W2)
2 (W2)
1 (W1)
2 (W1)
N40V
P40V
+150V_Star
12-pole
Power supply
00354626
See page 5-57
See page 5-55
See page 4-17
See page 3-7
See page 5-12
See page 5-13
See page 4-7

2 - 66
Z02_612X4-020101LD3 Z axis, 6/12-segment C&P head, gantry 2, SIPLACE X4 (sh. 1 of 2)
8
T
00321220
Key
6
8
7
Key
5
4
Z motor V
Z motor W
X3bs
2
3
1
BK
RD
Z motor 03014578
BK
RD
1
2
5
6
M
Not used
n.u.
n.u.
n.u.
n.u.
n.u.
n.u.
n.u.
n.u.
n.u.
n.u.
n.u.
n.u.
n.u.
n.u.
n.u.
16
17
18
19
20
16
17
VCC
"Z axis top"
n.u.
Sensor stop
Reference point
Forced air valve
X6bs:1
n.u.
14
13
12
14
13
HI
12
10
11
9
10
11
9
DLM-X head adapter
DP motor U
DP motor W
DP motor V
Z motor W2
Z motor W1
Z motor U2
Z motor U1
102,104
Z motor W
X8bc:3,4
Z motor U
105
97
95
103
X22bc/J3
X8bc:2
X8bc:5
106
100
03019066 (bq)
PE
n.u.
n.u.
n.u.
n.u.
AGND
Z motor W
5
7
6
4
3
5
7
6
4
3
03004333-W1
1
2
X14bq X1bs
1
2
00330648 (bs)
37
WH
Interference suppression board
Z tachom.+ 9WH
VCC +5V8
AGND
GND
ENABLE
Key
5
6
4
2
3
1
+15V
X11bs
9
10
+15V
GND
00321524
Light barrier
Output
+15V
2
AGND
GND
5
7
6
4
3
Z tachom.-
X10bs
1
10 BU
AGND
GND
00347297
"Z axis top"
Light barrier
BU
4
2
3
4
X13bs
1
2K2
10
9
8
Key
GY Track B
00321221
WH1GND
AGND0R
2K2
R62
4
6
5 GN
3
2
BN
0R
X4bs
8
7
Key
GND
Track A
Track N
Incremental
Output
SP6-12 intermediate distributor board, digital
Z motor V Z motor V199 Z motor V88
E_LIS_Z_UNTEN_SP
GND
DP tachom. -
DP tachom. +
DP track N
DP track N
DP track B
DP track B
DP track A
X8bc:29
X8bc:33
X8bc:26
X8bc:30
VCC
15
21
83, 85
19
25
VCC
X8bc:24
X8bc:27
X8bc:23
27
23
29
GND
GND
n.u.
"Z axis bottom"
Light barrier
Z clamping
Z motor V2
60
X13bc:49
X8bc:15
139
81
101
E_LIS_Z_OBEN_SP
Sensor stop
n.u.
Light barrier
"Z axis top"
DG
2
SV1
1
GND1515
X2bs:22
n.u.
GND
GND
n.u.
DP track N
DP track N
DP track A
DP track B
DP track B
25
26
24
22
23
21
25
26
24
22
23
21
18
19
20
CS_A*
Z track A
137
33
H5 green
VCC
LZUS
VCC
X9bq:19
PE
DP track A
Z tachom.+
Z tachom.-
Z track N
Z track N
Z track B
Z track B
39Z track N
Z track B
Z track B
Z track N
35
37
41
+15V
X8bc:32
-15V
88, 90
43
+15V
87, 89
45
17
-15V
GND
3
Z track A38 38
RESET)
"Z axis bottom"
(Light barrier
LO-RESET
Z track A
AGND
03004333-W2
1
2
TP
X13bq
13
40
39
X2bs
13
40
39
2
Track A
GND
Z track B
Z track B
VCC
Z track N
Z track N
Z tachom.+
Z tachom.-
-15V
+15V
DP track A
3232
35
37
36
34
33
35
37
36
34
33
31
30
28
29
27
31
30
28
29
27
11
Track N
13
14
10
Track B
5
Track B
Track B
Track N
Track N
Ω6x470
n.u.
+5V
9
10
8
6
7
YE
angular position encoder
+5VVCC 7
GND
Z-axis track signals
Test plug
Track A
Track A
AGND
+15V 25
1, 10, 34
28
34-pole
PE
+24V
X6ba
19
15
22
16, 31
7
GND
-15V
+5V
Z sensor stop
+15V25
34-pole
+24V
1, 10, 34
X6bc
PE
28
Z sensor stop
+5V
-15V
GND16, 31
19
22
15
7
Gantry 2 or 4
03010622 (ba)
Cable carrier interface
Cable carrier interface
GN
WH
43
X21
42
GN
WH
03009783
Z1 motor
Z motor V
Z motor U
2
1
X14ba
Z1/DP1 motor
03038087
Carrier cable 7, 2GE
2
3
5
4
1,8,9,10,34
34-pole
PE
X7ba
Z motor V
Z motor U
3
5
4
2
34-pole
PE1,8,9,10,34
X7bc
LOGIC
"Z axis bottom"
VCC
R61
VCC
R60
R59
X1bs:32
X1bs:33
X1bs:35
X1bs:36
X1bs:39
X1bs:38
GND
VCC
LSM 3
E_LIS_Z_
OBEN_SP
H6 green
VCC
LSVZ
LSVA
GND
LZOS
LSZD
7
8
6
4
5
31 Z track AZ track A
Z track A
LO-RESET
E_LIS_Z_
UNTEN_SP
Document st.
Product st.
Function st.
1. Hi
Hi1.
Hi2.
Z02_612X4-020101LD3
10.07.06
10.07.06
10.07.06
11.01.2005
Copyright reserved
SIEMENS AG
Gantry 2
SIPLACE X4
Gantry 2
03000901 (bc)
Head interface
X13bc:48
PE
Key
BU
RD
PK
OG
WH
03046225 (qa)
Main distributor
+24V
0V
+5V
+15V
-15V
n.u. 13
X1qa
n.u. 14
Z sensor stop
Z track A
Z track A
Z track B
Z track B
Z track N
Z track N
Sheet 2
8
+5V 12
11
OPTO_GND 10
9
6
5
2
3
1 WH (W1) +24V1
n.u.
BN
GN
41
6
5
2
3
2
(W2)
(W2)
(W1)
(W1)
GND4
5 +5V
3
2
+15V
-15V
n.u.13
Cable carrier interface
X6qa
Voltage
03009788
X50ba
14 n.u.
Z track N8
Z sensor stop
Z track N
12
11
+5V
10
9
GND
Z track A
Z track A
Z track B
Z track B
6
5
2
3
PE
32 Z track A32
Carrier cable 6, 2GE
03038086
S/Z2 motor
33
Z track A33
26
30
29
27
24
23
Z track N26
Z track B
Z track B
Z track N
29
30
27
Z tachom.+
Z tachom.-
24
23
03044424-W3
BN
RD
BK
Phase_W BN3
Sheet 2
6
Backplane
Axis unit
03039648 (sq)
X1tp /
1,4,7,17,20,23,26
X04_1sq
26-pole
GND
X21_4sq10-pole
1,4
5
03042047
Axis unit, gantries 2 and 3
Sheet 2
X3ty /
X04_3sq
Phase_V 2
Phase_U 1
RD
BK
BNBN44 Z motor W3 6 Z motor W6
1,4,7,17,20,23,26
03009794
Actual value
Z1 axis
Z tachom.+1
26-pole
Z tachom.-
X24ba
3, 4
2
PE
X141
BK
41 BK 4 PE
GND GND16, 31 16, 31
19
28
25
22
+15V
+24V
-15V
+5V +5V
+24V
+15V
-15V
25
28
19
22
ModifiedStatus Date
CAD file : Z02_612X4-020101LD3_SH01.DWG
Orig./Repl.f./Repl.byStand.Name
Check.
Mat. no. :
Author Hi
Date
Sh.
Sh.
SIPLACE X-Series
1
2
Z axis, 6/12-segment Collect&Place head
See page 5-42
See page 4-7
See page 5-28
See page 5-46
See page 5-7
See page 5-57
See page 4-9

2 - 67
Z02_612X4-020101LD3 Z axis, 6/12-segment C&P head, gantry 2, SIPLACE X4 (sh. 2 of 2)
GND
AGND
-15V
+15V_Servo
+5V
X4sa
C1
C5
AGND End signal
03036027 (sa)
Axis card A364, gantry 2 SDS60/3Z1 servo amplifier
03002141 (sq)
Track A
Track A
Track B
Track B
Track N
Track N
OPTO_GND
UB_Power_OK
Inom_W
Inom_U
+15V_Servo
-15V_Servo
Servo_Ready
AGND
Inom_W
Inom_U
Servo_Enable
+40V_Z/DP
UB_Power_OK
+150V_Star
Phase_V
Phase_U
Phase_W
Gantry 2
D18
C15
Servo_Enable
Servo_Ready
I²t
PGND
C22; A/C24
C16 I²t
41
42
43
44
X21 03009783
1
2
3
X3ty /
03044424-W3
BK
RD
BN
BK
RD
BN
Phase_U
Phase_V
Phase_W
D22
+15V_Servo
-15V_Servo
+5V
+15V
-15V
D10,18
D30
Z28
Z20;D22
Z4; D6
D30
D10
Z28
Z16;D18
D6
-15V
+15V
2
1
8
X30_1sq
1
3
2
4
5
6
7
Powerfail_24VDC
PA1_CAN_L
GND
PA1_CAN_H
9
n.u.
n.u.
n.u.
n.u.
9
n.u.
1
5
n.u.
n.u.
7
8
6
n.u.
3
4
2
X30_2sq
PA2_CAN_H
PA2_CAN_L
Powerfail_24VDC
GND
2
X45sq
1
3
X40sq
4
2
X46sq
1
5
4
X41sq
3
2
1
X22
1
2
3
GY
GY
GY 10+11
8+9
6+7
03009807
3 (W1)
4 (W1)
23
25GY
BK
Vin-
Vin+
4 (W1)
3 (W1)
16WH 2 (W1)
11
14
13BN
BN
VT
1 (W2)
2 (W2)
1 (W1)
03009786
7
4
1
X13
9
6
Vin(+)Axis
Vin(-)Axis
X12
0V
1 (W2)
2 (W2)
1 (W1)
2 (W1)
N40V
P40V
+150V_Star
12-pole
Power supply
00354626
ModifiedStatus Date
CAD file : Z02_612X4-020101LD3_SH02.DWG
Orig./Repl.f./Repl.byStand.Name
Check.
Mat. no. :
Author Hi
Date
Sh.
Sh.
SIPLACE X-Series
2
2
Z axis, 6/12-segment Collect&Place head
DC/DC converter 5V/±15V
00353449
DC/DC converter ±15V
00353450
X49sq
X51sq
X50sq
PGND
Z4,8,20
Z8,16
GND
AGND
PGND
+40V_Z/DP
+150V_Star
R2
L1
R5
L2
R6
L3
X04_1sq
WH
GN
BN
BK
Sheet 1
X14ba
Document st.
Product st.
Function st.
1. Hi
Hi1.
Hi2.
Z02_612X4-020101LD3
10.07.06
10.07.06
10.07.06
11.01.2005
Copyright reserved
SIEMENS AG
OFF
ON
S1
12
26-pole
6
12
13
14
10
9
8
3
5
2
X1tp /
Axis unit
03039648 (sq)
Backplane
1,4,7,17,20,23,26
PE
(S1.2 n.u.)
11
A/D22; B/E22,24,25; C20,25
C23
B/E18
C12
C13
E13
D13
E15
D14
E14
X21_3sq
D15
X3sa
C16
D16; E17
D17
D24
E19
D19
D25
A/C/E3,4,7,8,11
E16
B/D1,2,5,6,9-11
Gantries 2 and 3
03042047
X04_2sq
A/C32
A/C30
C26; A/C28
C10
C18; A/C20
C14
C12
A12
A8
C8
A/C2
C4
A4
X1sq
X24ba
Sheet 1
03009794
X04_3sq
X21_4sq
1,4
5
6
10-pole
GND
+5V
n.u.
n.u.
n.u.
n.u.
n.u.
OPTO_GND
Track A
Track A
Track B
Track B
Track N
Track N
C22 +15V
E23
D23
Z motor_U
Z motor_V
Z motor_W
Screen
SIPLACE X4
Axis unit
X44:1
X43:1
GY
GY
n.u.
+5V
n.u.
n.u.
n.u.
n.u.
See page 5-57
See page 5-55
See page 4-17
See page 3-7
See page 5-12
See page 5-13
See page 4-7