Detailed Circuit Diagrams Folder SIPLACE X-series from serial number B-323.pdf - 第214页
3 - 2 0035462 6-130 101LD4 Power su pply (sh . 2 of 7 ) 21.05.2002 Tekin Tek FS13 401314 FS11 401107 Tek FS12 402176 Tek 13.02.06 02.06.04 11.01.06 Strom versorgung Power Supply 00354626-130 101LD4 7 Kl e i n H . SIPLACE…

3 - 1
3 Circuit diagrams
00354626-130101LD4 Power supply (sh. 1 of 7)
21.05.2002
Tekin
Tek
FS13
401314
FS11
401107
Tek
FS12
402176
Tek
13.02.06
02.06.04
11.01.06
Stromversorgung
Power Supply
00354626-130101LD4
7
Klein H.
SIPLACE X-Series
Date
Drawn
Checked
StandardsNameModification
Sheet
of
21 6543
A
B
C
D
Date
Designer 9
21 6543
A4
Document No. / Dokumentennummer:
Item name / Benennung
Copyright reserved
SIEMENS AG
A&D
Stat.
W
e
i
t
e
r
g
a
b
e
s
o
w
i
e
V
e
r
v
i
e
l
f
ä
l
t
i
g
u
n
g
d
i
e
s
e
r
U
n
t
e
r
l
a
g
e
,
V
e
r
w
e
r
t
u
n
g
u
n
d
M
i
t
t
e
i
l
u
n
g
i
h
r
e
s
I
n
h
a
l
t
s
n
i
c
h
t
g
e
s
t
a
t
t
e
t
,
s
o
w
e
i
t
n
i
c
h
t
a
u
s
d
r
ü
c
k
l
i
c
h
z
u
g
e
s
t
a
n
d
e
n
.
Z
u
w
i
d
e
r
h
a
n
d
l
u
n
g
e
n
v
e
r
p
f
l
i
c
h
t
e
n
z
u
S
c
h
a
d
e
n
e
r
s
a
t
z
.
A
l
l
e
R
e
c
h
t
e
v
o
r
b
e
h
a
l
t
e
n
,
i
n
s
b
e
s
o
n
d
e
r
e
f
ü
r
d
e
n
F
a
l
l
d
e
r
P
a
t
e
n
t
e
r
t
e
i
l
u
n
g
o
d
e
r
G
M
-
E
i
n
t
r
a
g
u
n
g
.
P
r
o
p
r
i
e
t
a
r
y
d
a
t
a
,
c
o
m
p
a
n
y
c
o
n
f
i
d
e
n
t
i
a
l
.
A
l
l
r
i
g
h
t
s
r
e
s
e
r
v
e
d
.
C
o
n
f
i
e
a
t
i
t
r
e
d
e
s
e
c
r
e
t
d
'
e
n
t
r
e
p
r
i
s
e
.
T
o
u
s
d
r
o
i
t
s
r
e
s
e
r
v
e
s
.
C
o
m
u
n
i
c
a
d
o
c
o
m
o
s
e
g
r
e
d
o
e
m
p
r
e
s
a
r
i
a
l
.
R
e
s
e
r
v
a
d
o
s
t
o
d
o
s
o
s
d
i
r
e
i
t
o
s
.
C
o
n
f
i
a
d
o
c
o
m
o
s
e
c
r
e
t
e
i
n
d
u
s
t
r
i
a
l
.
N
o
s
r
e
s
e
r
v
a
m
o
s
t
o
d
o
s
l
o
s
d
e
r
e
c
h
o
s
.
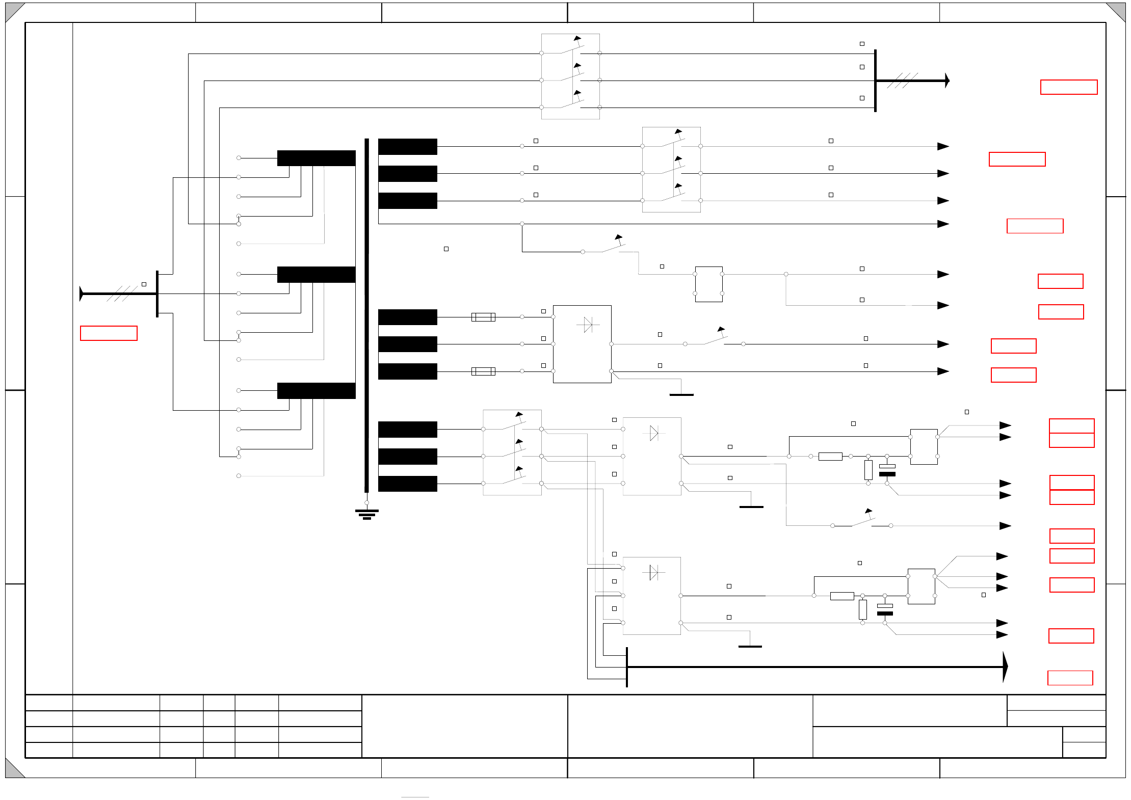
A
B
C
D
L1
L2
L3
N
PE
PE
N
PE
F1
A1(+)
A2(-)
1
3
5
2
4
6
K1.1
2
SZ1(-)
2
1
I>
I>
I>
SZ1(+)
6A
Q2
K1
6
2,5
2,5
2,5
6 br
6
6
6
6
1,5
1,5
1,5
1,5 1,5 1,5
4
6
2
2
2
3
2
4
1
1
1
2
1
3
1
4
3
1
3
2
3
3
3
4
4
1
4
2
4
3
4
4
6 br
6 br 6 br
6 br
6 br
6 br
1
6
X101
X102
1
0
W
0,75
0,75
0,75
0,75
0,750,75
8
,
2
W
8
,
2
W
8
,
2
W
8
,
2
W
8
,
2
W
8
,
2
W
2
5
W
2
5
W
2
5
W
2
5
W
X100
Z1
2
5
W
2
5
W
4
5
1
N
4
0
0
7
680 W
BTS117
4k7 W
16V
3,9V
3
2
1
L1
L2
L3
L1
L2
L3
L1
L2
L3
L1'
L2'
L3'
T1
T2
T3
L1
L2
L3
T1
T2
T3
F1
X1
X3 X5
PCB1
X2
PCB1
PCB1 PCB1
L20
F23
3 xT6,3A
F22
F21
1
Q1
MPG MainGroundingPoint (frame)
RPG RackGroundingPoint
Frame
MGP
Three-phase power plug
Service socket
RGP
RGP
(Sheet 7)
Line filter
Main power switch
Power switch
main contactor
Contactor relay block (NC)
TransfPrim
(Sheet 2)
(Sheet 2/5)
(Sheet 2)
Inrush current limiter - transformer

3 - 2
00354626-130101LD4 Power supply (sh. 2 of 7)
21.05.2002
Tekin
Tek
FS13
401314
FS11
401107
Tek
FS12
402176
Tek
13.02.06
02.06.04
11.01.06
Stromversorgung
Power Supply
00354626-130101LD4
7
Klein H.
SIPLACE X-Series
Date
Drawn
Checked
StandardsNameModification
Sheet
of
21 6543
A
B
C
D
Date
Designer 9
21 6543
A4
Document No. / Dokumentennummer:
Item name / Benennung
Copyright reserved
SIEMENS AG
A&D
Stat.
W
e
i
t
e
r
g
a
b
e
s
o
w
i
e
V
e
r
v
i
e
l
f
ä
l
t
i
g
u
n
g
d
i
e
s
e
r
U
n
t
e
r
l
a
g
e
,
V
e
r
w
e
r
t
u
n
g
u
n
d
M
i
t
t
e
i
l
u
n
g
i
h
r
e
s
I
n
h
a
l
t
s
n
i
c
h
t
g
e
s
t
a
t
t
e
t
,
s
o
w
e
i
t
n
i
c
h
t
a
u
s
d
r
ü
c
k
l
i
c
h
z
u
g
e
s
t
a
n
d
e
n
.
Z
u
w
i
d
e
r
h
a
n
d
l
u
n
g
e
n
v
e
r
p
f
l
i
c
h
t
e
n
z
u
S
c
h
a
d
e
n
e
r
s
a
t
z
.
A
l
l
e
R
e
c
h
t
e
v
o
r
b
e
h
a
l
t
e
n
,
i
n
s
b
e
s
o
n
d
e
r
e
f
ü
r
d
e
n
F
a
l
l
d
e
r
P
a
t
e
n
t
e
r
t
e
i
l
u
n
g
o
d
e
r
G
M
-
E
i
n
t
r
a
g
u
n
g
.
P
r
o
p
r
i
e
t
a
r
y
d
a
t
a
,
c
o
m
p
a
n
y
c
o
n
f
i
d
e
n
t
i
a
l
.
A
l
l
r
i
g
h
t
s
r
e
s
e
r
v
e
d
.
C
o
n
f
i
e
a
t
i
t
r
e
d
e
s
e
c
r
e
t
d
'
e
n
t
r
e
p
r
i
s
e
.
T
o
u
s
d
r
o
i
t
s
r
e
s
e
r
v
e
s
.
C
o
m
u
n
i
c
a
d
o
c
o
m
o
s
e
g
r
e
d
o
e
m
p
r
e
s
a
r
i
a
l
.
R
e
s
e
r
v
a
d
o
s
t
o
d
o
s
o
s
d
i
r
e
i
t
o
s
.
C
o
n
f
i
a
d
o
c
o
m
o
s
e
c
r
e
t
e
i
n
d
u
s
t
r
i
a
l
.
N
o
s
r
e
s
e
r
v
a
m
o
s
t
o
d
o
s
l
o
s
d
e
r
e
c
h
o
s
.
A
B
C
D
415V
400V
380V
F4
U_XY
V_XY
W_XY
BusVoltageS(+)
D10A
177V
D32A
T1
F5
4
4
2,5
2,5
6
6
6
BusVoltageS_R
1,5
2,5
204V
230V
415V
400V
380V
204V
230V
415V
400V
380V
204V
230V
~
~
~
+
-
SZ1(+)
SZ1(-)
1A
23,8V
U8
F11
1,5
1,5
1,5
0,75
0,75
1,5
2U1
6
6
62V1
2W1
2N
3U1
3V1
3W1
4U1
4V1
4W1
1,5
F7
6A
4
4
39,4V
2,5
+
GND_P
~
~
~-
Vin(+)
Vin(-)
+
47 000µF
U7
C1
4
2,5
R1
2,5
22kW
-
~
~
U6
GND_P
2,5
6A
F12
Vin(+)ill
R2
T1A
T1A
F111
F112
F10
16A
4
4
1
3
5
1
3
5
1
3
5
2
4
6
2
4
6
2
4
6
2,5
+
~
~
~-
Vin(+)axis
Vin(-)axis
+
47 000µF
U70
C2
2,5
R3
2,5
22kW
-
~
~
U60
GND_P
2,5
R4
4,7W
AC_Vin
-
~
~
U3
+
X4
PCB1
47
46
4
4
4
2
Earthing clip
Transf. 1
(Sheet 1)
TransfPrim
(Sheet4)
(Sheet 7)
(Sheet 4)
(Sheet 7)
(Sheet 4)
(Sheet 7)
(Sheet 4)
(Sheet 7)
(Sheet 7)
(Sheet 1)
(Sheet 1/5)
(Sheet 5)
Star point
(Sheet 5)
(Sheet 3)
On-board power
supply system
(Sheet 5)
(Sheet 4)
(Sheet 7)

3 - 3
00354626-130101LD4 Power supply (sh. 3 of 7)
21.05.2002
Tekin
Tek
FS13
401314
FS11
401107
Tek
FS12
402176
Tek
13.02.06
02.06.04
11.01.06
Stromversorgung
Power Supply
00354626-130101LD4
7
Klein H.
SIPLACE X-Series
Date
Drawn
Checked
StandardsNameModification
Sheet
of
21 6543
A
B
C
D
Date
Designer 9
21 6543
A4
Document No. / Dokumentennummer:
Item name / Benennung
Copyright reserved
SIEMENS AG
A&D
Stat.
W
e
i
t
e
r
g
a
b
e
s
o
w
i
e
V
e
r
v
i
e
l
f
ä
l
t
i
g
u
n
g
d
i
e
s
e
r
U
n
t
e
r
l
a
g
e
,
V
e
r
w
e
r
t
u
n
g
u
n
d
M
i
t
t
e
i
l
u
n
g
i
h
r
e
s
I
n
h
a
l
t
s
n
i
c
h
t
g
e
s
t
a
t
t
e
t
,
s
o
w
e
i
t
n
i
c
h
t
a
u
s
d
r
ü
c
k
l
i
c
h
z
u
g
e
s
t
a
n
d
e
n
.
Z
u
w
i
d
e
r
h
a
n
d
l
u
n
g
e
n
v
e
r
p
f
l
i
c
h
t
e
n
z
u
S
c
h
a
d
e
n
e
r
s
a
t
z
.
A
l
l
e
R
e
c
h
t
e
v
o
r
b
e
h
a
l
t
e
n
,
i
n
s
b
e
s
o
n
d
e
r
e
f
ü
r
d
e
n
F
a
l
l
d
e
r
P
a
t
e
n
t
e
r
t
e
i
l
u
n
g
o
d
e
r
G
M
-
E
i
n
t
r
a
g
u
n
g
.
P
r
o
p
r
i
e
t
a
r
y
d
a
t
a
,
c
o
m
p
a
n
y
c
o
n
f
i
d
e
n
t
i
a
l
.
A
l
l
r
i
g
h
t
s
r
e
s
e
r
v
e
d
.
C
o
n
f
i
e
a
t
i
t
r
e
d
e
s
e
c
r
e
t
d
'
e
n
t
r
e
p
r
i
s
e
.
T
o
u
s
d
r
o
i
t
s
r
e
s
e
r
v
e
s
.
C
o
m
u
n
i
c
a
d
o
c
o
m
o
s
e
g
r
e
d
o
e
m
p
r
e
s
a
r
i
a
l
.
R
e
s
e
r
v
a
d
o
s
t
o
d
o
s
o
s
d
i
r
e
i
t
o
s
.
C
o
n
f
i
a
d
o
c
o
m
o
s
e
c
r
e
t
e
i
n
d
u
s
t
r
i
a
l
.
N
o
s
r
e
s
e
r
v
a
m
o
s
t
o
d
o
s
l
o
s
d
e
r
e
c
h
o
s
.
A
B
C
D
~
~
~
+
-
~
~
~
+
-
6A
10A
23,8V
28V
T2
U4
U5
F6
F8
4
2,5
2,5
2,5
1,5
1,5
1,5
1,5
1,5
1,5
1,5
12
K1.2
1,5
1,5
1,5
1,5
230V
2U1
2V1
2W1
3U1
3V1
3W1
GND_P
D32A
36V
4U1
4V1
4W1
4
4
4
1U1
1V1
1W1
U
V
W
~
~
~
+
-
U9
~
~
~
+
-
3A
19,7V
U10 F13
1,5
1,5
1,5
1,5
1,5
1,5
5U1
5V1
5W1 1,5
GND_P
4
4
4
4
4
4
4
4
4
4
6
2
3
5
1
F61
T10A
F62
T10A
F81
T10A
F82
T10A
F131
T4A
F132
T4A
F2
~
~
~
+
-
6A
18,7V
U11 F14
1,5
1,5
1,5
1,5
1,5
1,5
6U1
6V1
6W1 1,5
GND_P
F141
T6,3A
F142
T6,3A
X20-9
V
X20-9
3
Transf. 2
Earthing clip
On-board power
supply system
(Sheet 2/4)
BusVoltageZ/DP(-)
(Sheet 7)
(Sheet 6/7)
(Sheet 7)
VoltageConveyor(-)
VoltageConveyor(+)
(Sheet 7)
(Sheet 5)
BusVoltageZ/DP_R
BusVoltageZ/DP(+)
Fan-Y-Motor(+)
(Sheet 7)
Fan-Y-Motor(-)
(Sheet 7)
VoltageMonitor(-)
VoltageMonitor(+)
Varistor term.
(Sheet 7)
Component feeder table