Detailed Circuit Diagrams Folder SIPLACE X-series from serial number B-323.pdf - 第24页
1 - 1 1 9001013 4-010 601LD3 SIPLACE X3 basic module (sh. 4 of 7) Orig. Repl. by. Repl. f. W e i t e r g a b e s o w i e V e r v i e l f ä l t i g u n g d i e s e r U n t e r l a g e , V e r w e r t u n g u n d M i t t e…

1 - 10
90010134-010601LD3 SIPLACE X3 basic module (sh. 3 of 7)
Orig. Repl. by.Repl. f.
W
e
i
t
e
r
g
a
b
e
s
o
w
i
e
V
e
r
v
i
e
l
f
ä
l
t
i
g
u
n
g
d
i
e
s
e
r
U
n
t
e
r
l
a
g
e
,
V
e
r
w
e
r
t
u
n
g
u
n
d
M
i
t
t
e
i
l
u
n
g
i
h
r
e
s
I
n
h
a
l
t
s
n
i
c
h
t
g
e
s
t
a
t
t
e
t
,
s
o
w
e
i
t
n
i
c
h
t
a
u
s
d
r
ü
c
k
l
i
c
h
z
u
g
e
s
t
a
n
d
e
n
.
Z
u
w
i
d
e
r
h
a
n
d
l
u
n
g
e
n
v
e
r
p
f
l
i
c
h
t
e
n
z
u
S
c
h
a
d
e
n
e
r
s
a
t
z
.
A
l
l
e
R
e
c
h
t
e
v
o
r
b
e
h
a
l
t
e
n
,
i
n
s
b
e
s
o
n
d
e
r
e
f
ü
r
d
e
n
F
a
l
l
d
e
r
P
a
t
e
n
t
e
r
t
e
i
l
u
n
g
o
d
e
r
G
M
-
E
i
n
t
r
a
g
u
n
g
.
P
r
o
p
r
i
e
t
a
r
y
d
a
t
a
,
c
o
m
p
a
n
y
c
o
n
f
i
d
e
n
t
i
a
l
.
A
l
l
r
i
g
h
t
s
r
e
s
e
r
v
e
d
.
C
o
n
f
i
e
a
t
i
t
r
e
d
e
s
e
c
r
e
t
d
'
e
n
t
r
e
p
r
i
s
e
.
T
o
u
s
d
r
o
i
t
s
r
e
s
e
r
v
e
s
.
C
o
m
u
n
i
c
a
d
o
c
o
m
o
s
e
g
r
e
d
o
e
m
p
r
e
s
a
r
i
a
l
.
R
e
s
e
r
v
a
d
o
s
t
o
d
o
s
o
s
d
i
r
e
i
t
o
s
.
C
o
n
f
i
a
d
o
c
o
m
o
s
e
c
r
e
t
e
i
n
d
u
s
t
r
i
a
l
.
N
o
s
r
e
s
e
r
v
a
m
o
s
t
o
d
o
s
l
o
s
d
e
r
e
c
h
o
s
.
21 786543
21 786543
A
B
C
D
E
F
A
B
C
D
E
F
Date
Drawn
Checked
StandardName
ModificationStat. Date
Sheet
Designer 9
Item name / Benennung
of
Document No. /
Dokumentennummer:
Copyright reserved
SIEMENS AG
14.11.2001
Tekin
Tekin
SIPLACE X3 basic module
90010134-010601LD3
7
Tekin
Tekin
Tekin
21.06.06
01.09.05
27.07.05
402559
402006
401892
RS06
RS05
RS04
X72raX71ra
Power supply
X13ra X14ra
H
o
o
d
1
H
o
o
d
4
X51 X54
X11ra X12ra
X64
E
x
t
e
n
s
i
o
n
,
E
x
t
e
n
s
i
o
n
k
i
t
P
C
B
i
n
p
u
t
l
e
f
t
E
x
t
e
n
s
i
o
n
k
i
t
P
C
B
i
n
p
u
t
(
r
i
g
h
t
-
h
a
n
d
s
i
d
e
)
X13ra X14raX11ra X12ra
X17raX20ra
P
n
e
u
m
.
s
y
s
t
e
m
M
a
i
n
v
a
l
v
e
X59
X21ra
S
a
f
e
t
y
v
a
l
v
e
X60
X20ra X21ra X17ra X18ra
X18ra
X19ra
X19ra
X112 X113
X22ra X23ra X24ra
X142 X143
X22ra X23ra X24ra
X73ra X74ra
X51 X54X61 X64 X59 X60
Dock.unit 1 Dock.unit 4
Vision DC distributor (rc)
0300 5920
X
6
r
c
X
3
r
d
X2rd
CAN
X10ra
X4rc
Vision Control unit (rd)
00363 961
0300 4149
X
6
r
c
X
3
r
d
03006597
X5rc
X
2
7
p
z
X
2
7
p
z
B
a
c
k
p
l
a
n
e
C
U
X10ra
F
a
n
/
t
e
m
p
e
r
a
t
u
r
e
m
o
n
i
t
o
r
i
n
g
0
3
0
0
3
4
3
7
Illumination
X3rc
Computer Unit
X2knX2fn
X15ra
E
x
t
e
n
s
i
o
n
k
i
t
P
C
B
i
n
p
u
t
(
l
e
f
t
-
h
a
n
d
s
i
d
e
)
X61
X15ra
X1rk
Dock.unit 1 Dock.unit 1 Dock.unit 4 Dock.unit 4
Sub distributor
0304 6226 (ra)
X4raX3ra X5ra X6ra
X3ra
0
3
0
0
2
5
0
6
-
W
5
X18
Illumination
0
3
0
0
2
5
3
7
0
3
0
0
2
5
3
8
0
3
0
0
2
5
3
9
0
3
0
0
2
5
4
0
0
3
0
0
2
5
4
4
0
3
0
0
2
5
4
5
E
x
t
e
n
s
i
o
n
h
o
o
d
1
E
x
t
e
n
s
i
o
n
h
o
o
d
4
P
n
e
u
m
.
s
y
s
t
e
m
m
a
i
n
v
a
l
v
e
T
a
i
p
c
u
t
t
e
r
m
a
i
n
v
a
l
v
e
0
3
0
2
0
4
1
0
0
3
0
2
0
6
8
7
0
3
0
2
0
4
0
9
0
3
0
2
0
4
0
9
3
C
O
s
i
g
n
a
l
i
n
g
1
0
3
0
0
2
5
4
1
C
O
s
a
f
a
t
y
1
0
3
0
0
2
5
4
1
C
o
n
t
r
o
l
d
o
c
k
.
u
n
i
t
1
0
3
0
1
7
4
4
6
C
O
s
i
g
n
a
l
i
n
g
4
0
3
0
0
2
5
4
6
C
O
s
a
f
a
t
y
4
0
3
0
0
2
5
4
7
C
o
n
t
r
o
l
d
o
c
k
.
u
n
i
t
4
0
3
0
1
7
4
4
9
P
o
w
e
r
s
u
p
p
l
y
1
-
w
i
r
e
C
A
T
5
d
i
s
t
r
i
b
u
t
o
r
0
3
0
0
9
8
3
9
E
x
t
e
n
s
i
o
n
,
E
x
t
e
n
s
i
o
n
k
i
t
P
C
B
i
n
p
u
t
r
i
g
h
t
X4rd X5rd
IC camera, stationary
FC Camera, stationary
0300 9755
Camerabus IC camera 1
0300 9756
Camerabus FC camera 1
H
o
t
l
i
n
k
c
a
r
d
C
A
M
3
C
A
M
2
X
2
p
r
X
3
p
r
X
2
p
r
X
3
p
r
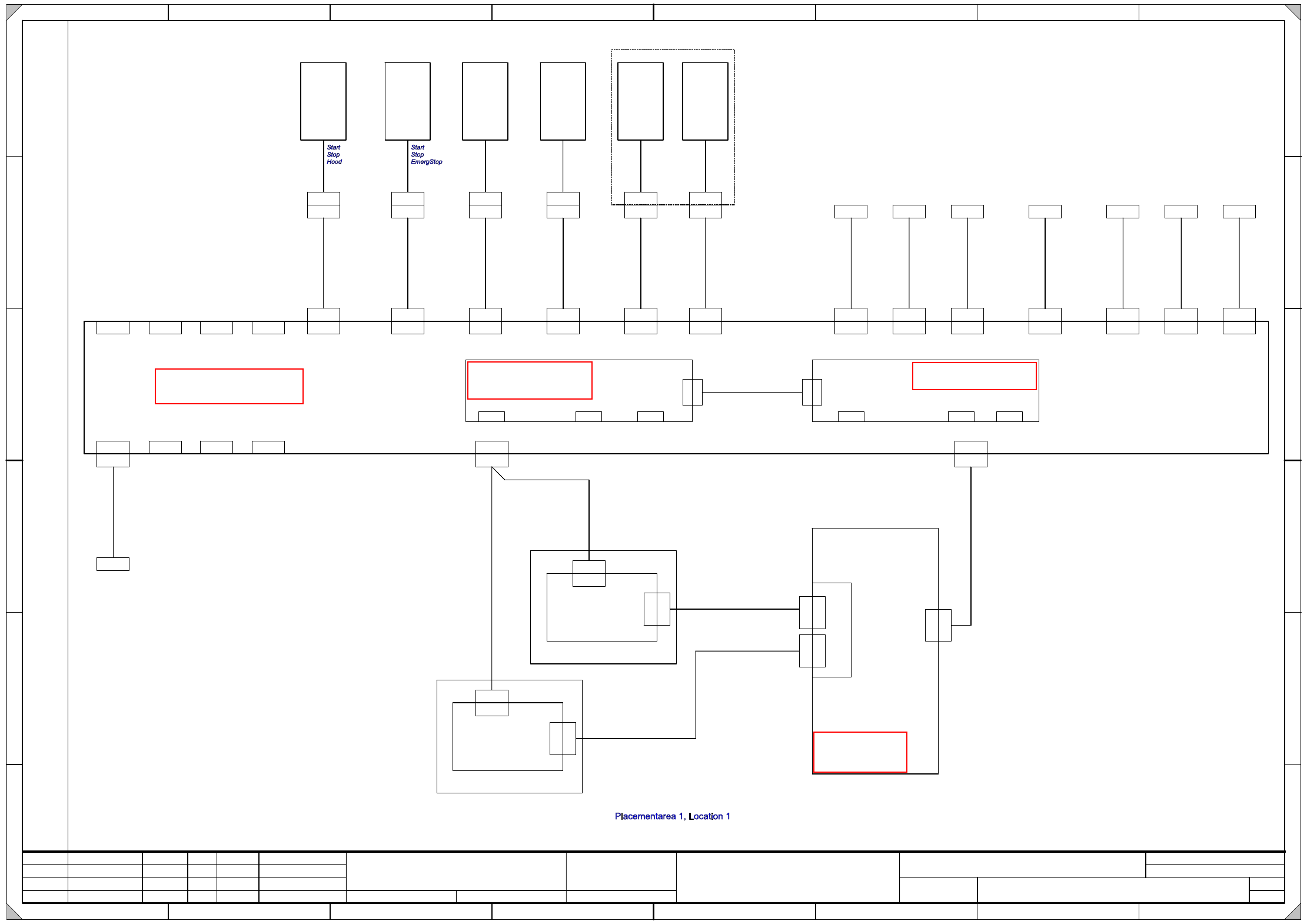
Placement area 1
X
3
d
m
X
3
a
m
X
3
d
m
X
3
a
m
0304 8274
X4am
X4am
X4dm
X4dm
P
o
w
e
r
c
a
m
e
r
a
s
0
3
0
4
5
4
5
4
-
W
1
Board/Vision
LED driver VLT33
0303 9244 (am)
Platine/Vision
LED driver VLT33
0303 9244 (dm)
P
o
w
e
r
c
a
m
e
r
a
s
0
3
0
4
5
4
5
4
-
W
2
X9ra
X9ra
Power vision
See page 3-19
See page 3-15
See page 5-39
See page 5-22

1 - 11
90010134-010601LD3 SIPLACE X3 basic module (sh. 4 of 7)
Orig. Repl. by.Repl. f.
W
e
i
t
e
r
g
a
b
e
s
o
w
i
e
V
e
r
v
i
e
l
f
ä
l
t
i
g
u
n
g
d
i
e
s
e
r
U
n
t
e
r
l
a
g
e
,
V
e
r
w
e
r
t
u
n
g
u
n
d
M
i
t
t
e
i
l
u
n
g
i
h
r
e
s
I
n
h
a
l
t
s
n
i
c
h
t
g
e
s
t
a
t
t
e
t
,
s
o
w
e
i
t
n
i
c
h
t
a
u
s
d
r
ü
c
k
l
i
c
h
z
u
g
e
s
t
a
n
d
e
n
.
Z
u
w
i
d
e
r
h
a
n
d
l
u
n
g
e
n
v
e
r
p
f
l
i
c
h
t
e
n
z
u
S
c
h
a
d
e
n
e
r
s
a
t
z
.
A
l
l
e
R
e
c
h
t
e
v
o
r
b
e
h
a
l
t
e
n
,
i
n
s
b
e
s
o
n
d
e
r
e
f
ü
r
d
e
n
F
a
l
l
d
e
r
P
a
t
e
n
t
e
r
t
e
i
l
u
n
g
o
d
e
r
G
M
-
E
i
n
t
r
a
g
u
n
g
.
P
r
o
p
r
i
e
t
a
r
y
d
a
t
a
,
c
o
m
p
a
n
y
c
o
n
f
i
d
e
n
t
i
a
l
.
A
l
l
r
i
g
h
t
s
r
e
s
e
r
v
e
d
.
C
o
n
f
i
e
a
t
i
t
r
e
d
e
s
e
c
r
e
t
d
'
e
n
t
r
e
p
r
i
s
e
.
T
o
u
s
d
r
o
i
t
s
r
e
s
e
r
v
e
s
.
C
o
m
u
n
i
c
a
d
o
c
o
m
o
s
e
g
r
e
d
o
e
m
p
r
e
s
a
r
i
a
l
.
R
e
s
e
r
v
a
d
o
s
t
o
d
o
s
o
s
d
i
r
e
i
t
o
s
.
C
o
n
f
i
a
d
o
c
o
m
o
s
e
c
r
e
t
e
i
n
d
u
s
t
r
i
a
l
.
N
o
s
r
e
s
e
r
v
a
m
o
s
t
o
d
o
s
l
o
s
d
e
r
e
c
h
o
s
.
21 786543
21 786543
A
B
C
D
E
F
A
B
C
D
E
F
Date
Drawn
Checked
StandardName
ModificationStat. Date
Sheet
Designer 9
Item name / Benennung
of
Document No. /
Dokumentennummer:
Copyright reserved
SIEMENS AG
14.11.2001
Tekin
Tekin
SIPLACE X3 basic module
90010134-010601LD3
7
Tekin
Tekin
Tekin
21.06.06
01.09.05
27.07.05
402559
402006
401892
RS06
RS05
RS04
Vision control
00363 961 (qd)
CAN
X2qd
X2qd
Docking unit 2 Docking unit 1
X125X126
CAN INCAN OUT
X115X116
CAN INCAN OUT
CAN
P
C
B
c
o
n
t
r
o
l
X22ao
X22ao
CAN I/O-module 00355 051 (qb)
0301 0050
CAN
0
3
0
1
0
0
5
1
X2rd
X145
CAN IN
So
Axis unit
0304 2047
X
3
0
_
2
s
q
C
A
N
Docking unit 3
X136
CAN OUT
X40ca
CAN
X2rd
CAN
Vision control
00363 961 (rd)
Docking unit 4
(ca)
Cable carrier interface
0301 0612
P3
0
3
0
1
0
0
5
4
Computer unit
X135
CAN IN
X
6
8
Ambient pressure sensor
Pneumatic unit
P
l
a
c
e
m
e
n
t
a
r
e
a
2
P
l
a
c
e
m
e
n
t
a
r
e
a
1
CAN bus wiring
wireno. wiring Sub-D- PIN
1 "1-Wire" 1
2 GND 6
3 CAN_L 2
4 CAN_H 7
5 GND 3
6 RESET 8
7 PowerFail 4
8 free 9
9 CAN_INT 5
C
A
N
X
3
0
_
2
s
q
X
3
0
_
1
s
q
X
3
0
_
1
s
q
X
3
0
_
2
t
q
X
3
0
_
1
t
q
X146
CAN OUT
CAN I/O module 00355 051 (rb)
X40aa
(aa)
Cable carrier interface
0301 0612
P1
0301 0059
X40ca
X40ba
0301 0053
X40aa
X1rb
X1qb
4
X6qf
X6qf
X15qa
X15qa
CAN
X2qf
Interface 1-Wire CAT5 (qf)
0304 1578
Main distributor 0304 6225 (qa)
X
5
q
k
X
5
q
k
0
3
0
4
1
6
2
6
P
a
t
c
h
c
a
b
l
e
3
m
1-Wire CAT5 Distributor
0304 0219 (qk)
X
3
q
k
X
3
q
k
X4qk
X2qk
X2qk
X4qk
X1qk
X1qk
X1gq
0
3
0
4
1
6
2
7
P
a
t
c
h
c
a
b
l
e
3
m
0
3
0
0
9
8
2
6
P
o
w
e
r
to 1-wire hub CAT5
X1hq
0
3
0
4
1
6
2
8
P
a
t
c
h
c
a
b
l
e
3
m
to 1-wire hub CAT5
X
5
r
k
X
5
r
k
1-Wire CAT5 Distributor
0304 0219 (rk)
X6rf
X6rf
X2rk
X4rk
X1kq
X2rk
0
3
0
4
1
6
2
8
P
a
t
c
h
c
a
b
l
e
3
m
X15ra
X15ra
X1rk
X1rk
0
3
0
0
9
8
3
9
X
3
r
k
X
3
r
k
X4rk
0304 1626
Patch cable 3m
0304 8274
X
7
p
n
X
6
p
n
X
7
p
n
C
A
N
c
a
r
d
X
6
p
n
C
A
N
b
u
s
1
C
A
N
b
u
s
2
P
o
w
e
r
CAN
0304 1578
Interface 1-Wire CAT5 (rf)
X2rf
Sub distributor 0304 6226 (ra)
X1fq
0
3
0
4
1
6
2
7
P
a
t
c
h
c
a
b
l
e
3
m
to 1-wire hub CAT5
to 1-wire hub CAT5
So
So
So
So
So
So
SoSo
So So
So
So PinPin
Pin PinSoSo
So
So
C
A
N
2/3
X
3
0
_
2
t
q
X
3
0
_
1
t
q
C
A
N
0301 0052
X30_1sq
Pin
120 Ohm
Terminator resistor
0302 7646
X1
X
1
h
e
0
3
0
4
1
6
2
9
P
a
t
c
h
c
a
b
l
e
3
m
0
3
0
4
1
6
2
9
P
a
t
c
h
c
a
b
l
e
3
m
n. u.
X40da
CAN
(da)
Cable carrier interface
0301 0622
P4
X4he
CAN In
X5he
X
2
h
e
X
1
h
e
1-Wire CAT5 gantry
0304 2214 (fe)
CAN In
X5fe
X4fe
X
2
f
e
X
1
f
e
X
1
f
e
X4ke
CAN In
X40da
So
X5ke
X
2
k
e
X
1
k
e
X
2
k
e
Switch pos.: bottom
X
2
f
e
1-Wire CAT5 gantry
0304 2214 (he)
Switch pos.: top
1-Wire CAT5 gantry
0304 2214 (ke)
Switch pos.: top
0
3
0
4
2
3
4
7
1
-
w
i
r
e
b
r
i
d
g
e
Axis unit 1/4
0304 2047
See page 3-19
See page 5-22
See page 5-14
See page 3-15
See page 5-61
See page 5-22
See page 3-11
See page 4-7
See page 5-59
See page 5-41
See page 5-42
See page 4-7
See page 5-14
See page 5-41
See page 5-62
See page 5-62
See page 5-61
See page 5-62
See page 5-59

1 - 12
90010134-010601LD3 SIPLACE X3 basic module (sh. 5 of 7)
Orig. Repl. by.Repl. f.
W
e
i
t
e
r
g
a
b
e
s
o
w
i
e
V
e
r
v
i
e
l
f
ä
l
t
i
g
u
n
g
d
i
e
s
e
r
U
n
t
e
r
l
a
g
e
,
V
e
r
w
e
r
t
u
n
g
u
n
d
M
i
t
t
e
i
l
u
n
g
i
h
r
e
s
I
n
h
a
l
t
s
n
i
c
h
t
g
e
s
t
a
t
t
e
t
,
s
o
w
e
i
t
n
i
c
h
t
a
u
s
d
r
ü
c
k
l
i
c
h
z
u
g
e
s
t
a
n
d
e
n
.
Z
u
w
i
d
e
r
h
a
n
d
l
u
n
g
e
n
v
e
r
p
f
l
i
c
h
t
e
n
z
u
S
c
h
a
d
e
n
e
r
s
a
t
z
.
A
l
l
e
R
e
c
h
t
e
v
o
r
b
e
h
a
l
t
e
n
,
i
n
s
b
e
s
o
n
d
e
r
e
f
ü
r
d
e
n
F
a
l
l
d
e
r
P
a
t
e
n
t
e
r
t
e
i
l
u
n
g
o
d
e
r
G
M
-
E
i
n
t
r
a
g
u
n
g
.
P
r
o
p
r
i
e
t
a
r
y
d
a
t
a
,
c
o
m
p
a
n
y
c
o
n
f
i
d
e
n
t
i
a
l
.
A
l
l
r
i
g
h
t
s
r
e
s
e
r
v
e
d
.
C
o
n
f
i
e
a
t
i
t
r
e
d
e
s
e
c
r
e
t
d
'
e
n
t
r
e
p
r
i
s
e
.
T
o
u
s
d
r
o
i
t
s
r
e
s
e
r
v
e
s
.
C
o
m
u
n
i
c
a
d
o
c
o
m
o
s
e
g
r
e
d
o
e
m
p
r
e
s
a
r
i
a
l
.
R
e
s
e
r
v
a
d
o
s
t
o
d
o
s
o
s
d
i
r
e
i
t
o
s
.
C
o
n
f
i
a
d
o
c
o
m
o
s
e
c
r
e
t
e
i
n
d
u
s
t
r
i
a
l
.
N
o
s
r
e
s
e
r
v
a
m
o
s
t
o
d
o
s
l
o
s
d
e
r
e
c
h
o
s
.
21 786543
21 786543
A
B
C
D
E
F
A
B
C
D
E
F
Date
Drawn
Checked
StandardName
ModificationStat. Date
Sheet
Designer 9
Item name / Benennung
of
Document No. /
Dokumentennummer:
Copyright reserved
SIEMENS AG
14.11.2001
Tekin
Tekin
SIPLACE X3 basic module
90010134-010601LD3
7
Tekin
Tekin
Tekin
21.06.06
01.09.05
27.07.05
402559
402006
401892
RS06
RS05
RS04
X
1
1
2
X
1
1
3
X
1
1
5
0
3
0
0
2
5
4
1
S
i
g
n
a
l
l
i
n
g
0
3
0
0
2
5
4
2
S
a
f
e
t
y
c
i
r
c
u
i
t
0
3
0
1
0
0
5
1
C
A
N
I
N
0
3
0
1
0
0
5
0
C
A
N
O
U
T
X
1
1
6
PCB
Control
Main
distributor
Sub distributor
A
x
i
s
u
n
i
t
C
o
m
p
u
t
e
r
u
n
i
t
P
l
a
c
e
m
e
n
t
a
r
e
a
2
P
l
a
c
e
m
e
n
t
a
r
e
a
1
Power supply
X
1
3
2
X
1
3
3
X
1
3
5
0
3
0
0
2
5
3
4
S
i
g
n
a
l
l
i
n
g
0
3
0
0
2
5
3
5
S
a
f
e
t
y
c
i
r
c
u
i
t
0
3
0
1
0
0
5
6
C
A
N
I
N
0
3
0
1
0
0
5
7
C
A
N
O
U
T
X
1
3
6
X
1
4
2
X
1
4
3
X
1
4
5
0
3
0
0
2
5
4
6
S
i
g
n
a
l
l
i
n
g
0
3
0
0
2
5
4
7
S
a
f
e
t
y
c
i
r
c
u
i
t
0
3
0
1
0
0
5
1
C
A
N
I
N
0
3
0
1
0
0
5
2
C
A
N
O
U
T
X
1
4
6
(
2
n
d
a
x
i
s
u
n
i
t
)
Docking unit 2
Docking unit 1
Dock.unit 3
Docking unit 4
0
3
0
1
7
4
4
9
0
3
0
2
1
0
7
1
F
C
U
X
2
1
3
X
2
1
4
X
2
1
5
X
3
f
n
X
4
f
n
X
5
f
n
X
2
f
n
03019062
Dock.unit 1
Control
(top)
03019062
Dock.unit 4
Control
(bottom)
0
3
0
1
7
4
4
6
0
3
0
2
1
0
3
1
O
n
/
O
f
f
v
a
l
v
e
0
3
0
2
1
0
6
1
H
o
l
d
i
n
g
c
i
r
c
u
i
t
0
3
0
2
1
0
7
4
F
C
U
X
2
4
3
X
2
4
4
X
2
4
5
0
3
0
2
1
0
3
4
V
a
l
v
e
O
n
/
O
f
f
0
3
0
2
1
0
6
4
H
o
l
d
i
n
g
c
i
r
c
u
i
t
X1fn
X
3
k
n
X
4
k
n
X
5
k
n
X
2
k
n
X1kn
X
1
2
2
X
1
2
3
X
1
2
5
0
3
0
0
2
5
3
0
S
i
g
n
a
l
l
i
n
g
0
3
0
0
2
5
3
1
S
a
f
e
t
y
c
i
r
c
u
i
t
0
3
0
1
0
0
5
3
C
A
N
I
N
0
3
0
1
0
0
5
4
C
A
N
O
U
T
X
1
2
6
X
3
h
n
X
4
h
n
X
5
h
n
X
2
h
n
0301 9062
Dock.unit 2
Control
(top)
X1gn
X1hn
X
3
g
n
X
4
g
n
X
5
g
n
X
2
g
n
X
3
h
n
X
4
h
n
X
5
h
n
X
2
h
n
X
3
g
n
X
4
g
n
X
5
g
n
X
2
g
n
0
3
0
2
1
0
7
3
F
C
U
X
2
3
3
X
2
3
4
X
2
3
5
0
3
0
2
1
0
3
3
V
a
l
v
e
O
n
/
O
f
f
0
3
0
2
1
0
6
3
H
o
l
d
i
n
g
c
i
r
c
u
i
t
0
3
0
2
1
0
7
2
F
C
U
X
2
2
3
X
2
2
4
X
2
2
5
0
3
0
2
1
0
3
2
O
n
/
O
f
f
v
a
l
v
e
0
3
0
2
1
0
6
2
H
o
l
d
i
n
g
c
i
r
c
u
i
t
0
3
0
1
7
4
4
8
0
3
0
1
7
4
4
7
Wiring, optimized dock.unit
X1fn X1kn
X
2
4
2
X
2
4
2
On/Off Button
Dock.unit 4
Extension kit, PCB input (right)
On/Off button
Dock.unit 1
X
2
1
2
X
2
1
2
Extension kit, PCB input (left)
X
2
3
2
X
2
3
2
On/Off button
Dock.unit 3
Exension kit, PCB output (right)
0302 1056
On/Off button
Dock.unit 2
X
2
2
2
X
2
2
2
Extension kit, PCB output (left)
X1gn
X1hn
X24qa
X24qa
X19qa
X19qa
X24ra
X24ra
X19ra
X19ra
5
3
0
V
-
D
C
/
D
C
c
o
n
v
e
r
t
e
r
C
O
f
e
e
d
e
r
0
3
0
2
0
5
1
3
X
2
l
b
X
1
l
b
X
4
l
b
X
3
l
b
X
2
l
b
X
1
l
b
X
4
l
b
X
3
l
b
X
1
2
1
X
1
2
1
X
2
2
1
0
3
0
2
0
9
0
2
D
C
/
D
C
c
o
n
v
e
r
t
e
r
03020902-W1
03020902-W2
X
2
1
1
0
3
0
2
0
9
0
1
D
C
/
D
C
c
o
n
v
e
r
t
e
r
X
2
3
1
0
3
0
2
0
9
0
3
D
C
/
D
C
c
o
n
v
e
r
t
e
r
X
1
3
1
X
1
3
1
Power Supply
03020903-W2
03020903-W1
X
1
1
1
X
1
1
1
03020901-W1
03020901-W2
X
2
4
1
03020904-W2
X141
X141
03020904-W1
0
3
0
2
0
9
0
4
D
C
/
D
C
c
o
n
v
e
r
t
e
r
SIPLACE X Series
0302 1056
0302 1052
0302 1053
0301 9062
Dock.unit 3
Control
(bottom)
03002492
Power Supply
0300 2493
Power Supply
0300 2491
P
o
w
e
r
S
u
p
p
l
y
0
3
0
0
2
4
9
4
X
3
f
n
X
4
f
n
X
5
f
n
X
2
f
n
X
3
k
n
X
4
k
n
X
5
k
n
X
2
k
n
0302 1051
0302 1054
0302 1056
0302 1056
See page 3-11
See page 3-15
See page 4-1
See page 5-24
See page 4-19