TR5SNI_TR5SNJ_TR5SNR_TR5SNX-Rev06.pdf - 第34页
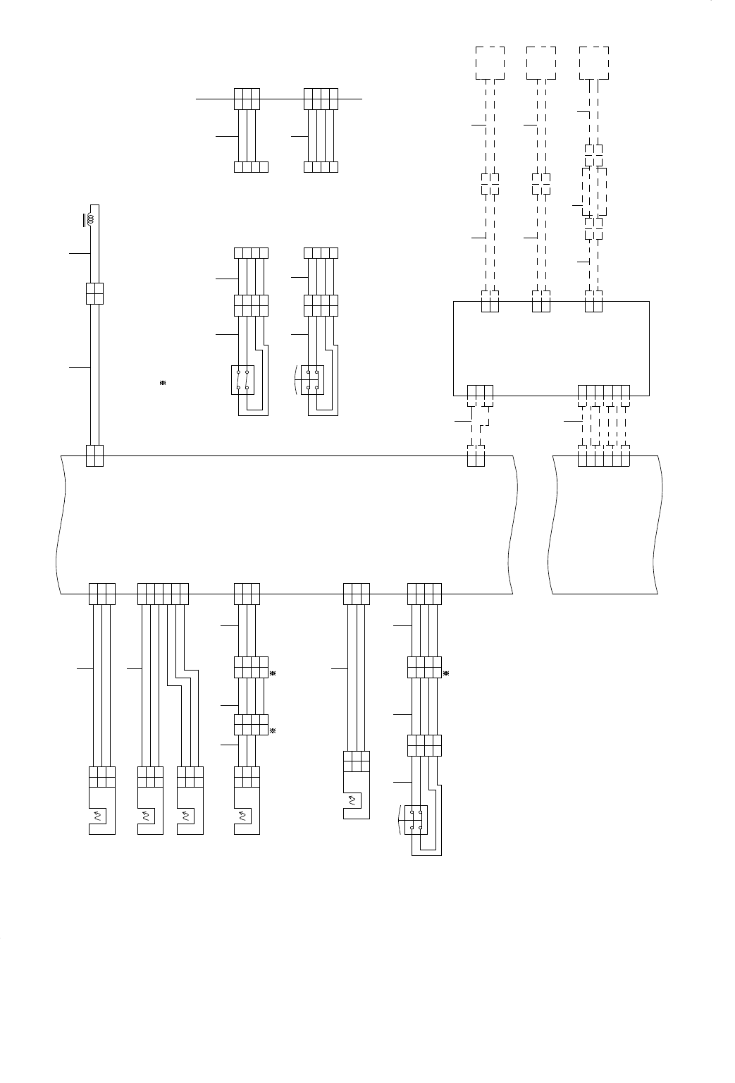
- 31 - 16. WIRING DIAGRAM (4) WIRING DIAGRAM (4) 8_2B (CE) 8_2A (CE) 8_3A (CE) 8_3A (CE) SCN PCB CN107-A S CN4 0 CN4 0 EMG_O UT1 EMG_OUT 2 EMG_IN 1(+5V) EMG_IN2 CN107-B CN063 EMG S W CN072-A SCN07 GND DOOR_M_ OPEN +5V CN…

- 30 -
REF.NO NOTE PART NO D E S C R I P T I O N
品 名
Qty
1 400-45077 SENSOR CABLE 1 ASM
センサケーブル1組
1
2 400-45078 SOLENOID CABLE ASM
ソレノイドケーブル組
1
3 400-45079 SENSOR CABLE 2 ASM
センサケーブル2組
1
4 400-45080 SENSOR CABLE 3 ASM
センサケーブル3組
1

- 31 -
16. WIRING DIAGRAM (4)
WIRING DIAGRAM(4)
8_2B
(CE)
8_2A
(CE)
8_3A
(CE)
8_3A
(CE)
SCN PCB
CN107-A SCN40 CN40
EMG_OUT1
EMG_OUT2
EMG_IN1(+5V)
EMG_IN2
CN107-BCN063
EMG SW
CN072-A
SCN07
GND
DOOR_M_OPEN
+5V
CN07
CN072-B
CN073
31
11
DOOR M OPEN SW
32
12
OUT
GND
Vcc
DARK:L
DOOR M OPEN SENS.
DOOR M OPEN
7_2A
3_5D
EMG SW
CN107-BCN063
CN072-BCN073
Z_CABLE_BEAR
CN128CN127
SLOW
MODE 3
(SHT)
SLOW_MODE_3[N]
+24VD
CN05 SL05
SLOW PCB
+24VRET
+24VRET
+24VD
+24VD
6
5
4
3
2
1
CN23 MAIN23
GND
+5V
SL02 CN02
SL01 CN01
SLOW_MODE[N]
+24VD
CN20 SCN20
MAIN PCB(6/7)
CN126
SLOW
MODE 2
(TRAY
HLD 2)
SLOW_MODE_2[N]
+24VD
CN04 SL04
CN125
SLOW
MODE 1
(TRAY
HLD 1)
SLOW_MODE_1[N]
+24VD
CN03 SL03
CN107-A SCN40
CN072-A SCN07
GND
DOOR_M_OPEN
+5V
CN07
DOOR M LOCK ON
CN008
DOOR_M_LOCK_ON[N]
+24VD
CN15 SCN15
DOOR M LOCK
OUT
GND
Vcc
GND
DOOR_M_LOCK[N]
+5V
CN11SCN11
CN40
EMG_OUT1
EMG_OUT2
EMG_IN1(+5V)
EMG_IN2
DARK:H
ZM LMT+ SENS.
ZM LMT+
23
1
GND
OUT
Vcc
SCN24 CN24
GND
ZM_LMT+
+5V
5_3A
3_4D
SCN PCB(4/6)
DARK:H
ZM LMT- SENS.
DARK:L
ZM ORG SENS.
ZM LMT-
GND
OUT
Vcc
ZM ORG
GND
OUT
Vcc
GND
ZM_LMT-
+5V
GND
ZM_ORG[N]
+5V
CN06SCN06
11
1 CE WIRING
ALEPH,OJ-497-A17
ALEPH,OJ-JK01-N47
ALEPH,OJ-JK02-N47
ALEPH,OJ-JK01-N47
DOOR M OPEN SENS.
DARK:L
ALEPH,OJ-497-A17
1
32
2
1
3
2
3
1
3
2
3
1
2
1
3
22
3
11
33
22
11
11
22
2
11
2
33
3
11
22
3
2
3
11
2
3
1
3
2
3
1
2
444
1
3
2
3
1
2
44
2
3
1
3
1
4
2
1
33
2
44
2
1
4
1
4
33
1
22
4
5
66
5
4
2
11
2
2
11
2
1
2
3
4
5
6
22
11
1
2
1
2
2
1
2
1
3
2
11
2
3
3
2
11
2
3
6
5
44
5
6
1
2
1
2
2
11
2
1
22
1
2
1
2
1
2
11
2
3
1
2
44
1
2
3
4
1
2
3
2
3
1
44
3
1
2
1
2
4
33
2
1
4
1
3
4
2
1
3
2
44
2
3
1 11
22
33
12
3
4
5
6
7
8
9
10
11
12
13
15
16
14 17
2118
19
20
22
23
24
25
26
33
1

- 32 -
NOTE( 注記 ) #01....FOR EN(EXCEPT 5SNJ) EN(5 SNJ を除く)用
REF.NO NOTE PART NO D E S C R I P T I O N
品 名
Qty
1 400-49691 ZM LMT+ SENSOR CABLE ASM
ZMリミット+センサケーブル組
1
2 400-49692 ZM ORG/LMT- SENSOR CABLE ASM
ZM ORG/LMT−センサケーブル組
1
3 400-49694 DOOR M OPEN SENSOR CABLE 3 ASM
ドアMオープンセンサケーブル3組
1
4 400-49693 DOOR M OPEN SENSOR CABLE 2 ASM
ドアMオープンセンサケーブル2組
1
5 400-50207 DOOR M OPEN SENSOR CABLE 1 ASM
ドアMオープンセンサケーブル1組
1
6 400-49695 DOOR M LOCK SENSOR CABLE ASM
ドアMロックセンサケーブル組
1
7 400-49697 EMERGENCY SW(REAR) ASM
エマージェンシSW(リア)組
1
8 400-49696 EMERGENCY SW(REAR) CABLE 2 ASM
エマージェンシSW(リア)ケーブル2組
1
9 400-49556 EMERGENCY SW(REAR) CABLE 1 ASM
エマージェンシSW(リア)ケーブル1組
1
10 400-49698 DOOR M LOCK SOL. CABLE ASM
ドアMロックソレノイドケーブル組
1
11 400-49699 DOOR M INTERLOCK SOL. ASM
ドアMインターロックソレノイド組
1
12
#01
400-49742 DOOR M OPEN SW ASM
ドアMオープンSW組
1
13
#01
400-49693 DOOR M OPEN SENSOR CABLE 2 ASM
ドアMオープンセンサケーブル2組
1
14
#01
400-50207 DOOR M OPEN SENSOR CABLE 1 ASM
ドアMオープンセンサケーブル1組
1
15
#01
400-49697 EMERGENCY SW(REAR) ASM
エマージェンシSW(リア)組
1
16
#01
400-49696 EMERGENCY SW(REAR) CABLE 2 ASM
エマージェンシSW(リア)ケーブル2組
1
17
#01
400-49556 EMERGENCY SW(REAR) CABLE 1 ASM
エマージェンシSW(リア)ケーブル1組
1
18 400-49700 SLOW MODE CABLE ASM
スローモードケーブル組
1
19 400-49702 SLOW MODE(TRAY HLD 1) CABLE 1 ASM
スローモード(トレイHLD1)ケーブル組
1
20 400-49586 SLOW MODE(TRAY HLD 1) ASM
スローモード(トレイHLD1)組
1
21 400-49701 SLOW MODE POWER CABLE ASM
スローモードパワーケーブル組
1
22 400-49703 SLOW MODE(TRAY HLD 2) CABLE 1 ASM
スローモード(トレイHLD2)ケーブル組
1
23 400-49588 SLOW MODE(TRAY HLD 2) ASM
スローモード(トレイHLD2)組
1
24 400-49704 SLOW MODE(SHT) CABLE 1 ASM
スローモード(SHT)ケーブル1組
1
25 400-49705 SLOW MODE(SHT) CABLE 2 ASM
スローモード(SHT)ケーブル2組
1
26 400-49706 SLOW MODE(SHT) ASM
スローモード(SHT)組
1