TR5SNI_TR5SNJ_TR5SNR_TR5SNX-Rev06.pdf - 第38页
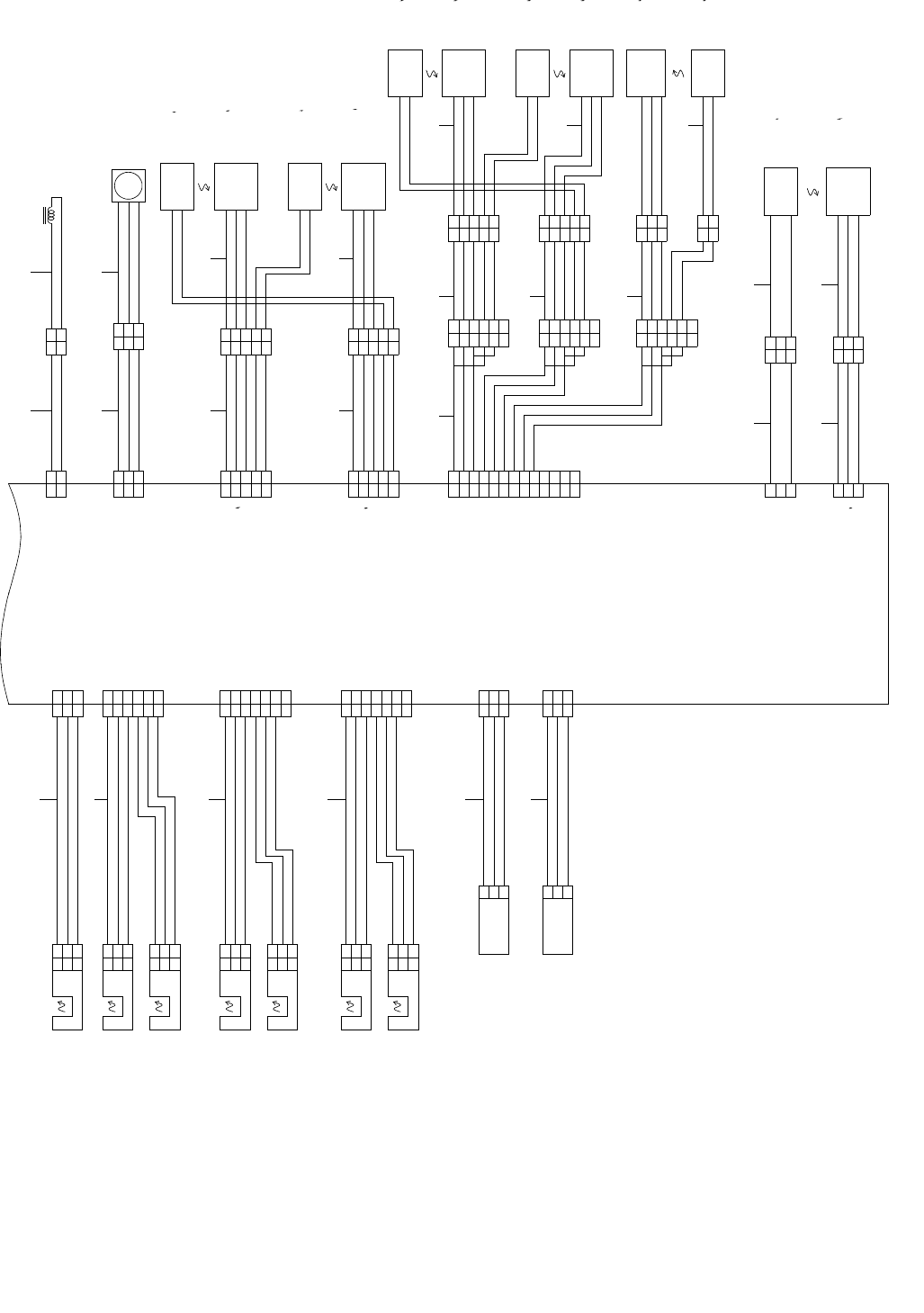
- 35 - 18. WIRING DIAGRAM (6) WIRING DIAGRAM (6) +24VRE T +24V +24VRE T +24V CN48 +24VRE T N.C +24V CN58 +24VRE T CMPNT_35 0 +24V CN099 CN098 CMPNT 2 3 5(EMITTER) DARK:H CMPNT 23 5(RECEIVER) SCN57 CN57 +24VRE T CMPNT_23 …

- 34 -
REF.NO NOTE PART NO D E S C R I P T I O N
品 名
Qty
1 400-49707 STK M SENSOR CABLE 2 ASM
スタッカMセンサケーブル2組
1
2 400-91223 STK M SENSOR CABLE 1 ASM
スタッカMセンサケーブル1組
1
3 400-49708 STK M LOCK SENSOR L CABLE ASM
スタッカMロックセンサLケーブル組
1
4 400-49709 STK M LOCK SENSOR R CABLE ASM
スタッカMロックセンサRケーブル組
1
5 400-49711 STK S SENSOR CABLE 2 ASM
スタッカSセンサケーブル2組
1
6 400-49710 STK S SENSOR CABLE 1 ASM
スタッカSセンサケーブル1組
1
7 400-49712 STK S LOCK SENSOR L CABLE ASM
スタッカSロックセンサLケーブル組
1
8 400-49713 STK S LOCK SENSOR R CABLE ASM
スタッカSロックセンサRケーブル組
1
9 400-49715 SHT SENSOR CABLE 2 ASM
シャッタセンサケーブル2組
1
10 400-49714 SHT SENSOR CABLE 1 ASM
シャッタセンサケーブル1組
1
11 400-49718 SHT OPEN S.V. CABLE 3 ASM
シャッタオープンS.V.ケーブル3組
1
12 400-49717 SHT OPEN S.V. CABLE 2 ASM
シャッタオープンS.V.ケーブル2組
1
13 400-49719 STK BASE FG CABLE ASM
スタッカベースFGケーブル組
1
14 400-49716 SHT OPEN S.V. CABLE 1 ASM
シャッタオープンS.V.ケーブル1組
1
15 400-49720 SENSOR CABLE(RECEIVER) ASM
スタッカM ミスセットセンサケーブル組
1
16 400-49721 STK M MIS SET SENSOR ASM
スタッカM ミスセットセンサ組
1
17 400-45114 SENSOR CABLE(EMITTER) ASM
スタッカM ミスセットセンサケーブル組
1

- 35 -
18. WIRING DIAGRAM (6)
WIRING DIAGRAM(6)
+24VRET
+24V
+24VRET
+24V
CN48
+24VRET
N.C
+24V
CN58
+24VRET
CMPNT_35
0
+24V
CN099
CN098
CMPNT 23
5(EMITTER)
DARK:H
CMPNT 23
5(RECEIVER)
SCN57CN57
+24VRET
CMPNT_23
5
+24V
CMPNT 10
5(EMITTER)
DARK:H
CMPNT 10
5(RECEIVER)
SCN47CN47
+24VRET
CMPNT_10
5
+24V
SENS:L 0 V
OUT
+VTRAY SENS-
TRAY SENS-
SENS:L 0 V
OUT
+VTRAY SENS+
GND
TRAY_SENS-[N]
+5V
SCN50CN50
GND
TRAY_SENS+[N]
+5V
SCN43CN43TRAY SENS+
N.C
7
DARK:L
GND
OUT
Vcc
TRAY RLS S
TRAY RLS S SENS.
DARK:L
GND
OUT
Vcc
TRAY HLD S
TRAY HLD S SENS.
6
5
4
GND
TRAY_RLS_S[N]
+5V
GND
TRAY_HLD_S[N]
+5V
CN51SCN51
N.C
DARK:L
GND
OUT
Vcc
TRAY RLS M
TRAY RLS M SENS.
DARK:L
GND
OUT
Vcc
TRAY HLD M
TRAY HLD M SENS.
GND
TRAY_RLS_M[N]
+5V
GND
TRAY_HLD_M[N]
+5V
CN42SCN42
CN036
TRAY HLD SV
TRAY_HLD_SV[N]
+24VD
CN18SCN18
5_3D
DARK:H
DARK:L
DARK:H
SCN PCB(6/6)
(Y MOTOR)
FAN MOTOR
FAN3
CN038
+24VRET
Y_FAN_ALM
+24V
SCN03CN03
GND
Y_LMT-
+5V
GND
Y_ORG[N]
+5V
GND
OUT
Vcc
Y LMT-
Y LMT- SENS.
GND
OUT
Vcc
GND
OUT
Vcc
Y ORG
Y LMT+
Y ORG SENS.
CN33SCN33
Y LMT+ SENS.
GND
Y_LMT+
+5V
CN29SCN29
YAMATAKE,HP100T1
YAMATAKE,HP100T1
YAMATAKE,HP100T1
YAMATAKE,HP100T1
ALEPH,OJ-JK02-N47
ALEPH,OJ-JK02-N47
ALEPH,OJ-JK02-N47
ALEPH,OJ-JK02-N47
ALEPH,OJ-JK01-N47
SUNX,PM2-LH10B
SUNX,PM2-LH10B
ALEPH,OJ-JK02-N47
ALEPH,OJ-JK01-N47
1
3
22
3
1
1
2
33
2
1
2
1
3
2
1
3
1
2
1
2
33
3
1
2
3
1
2
2
1
33
2
1
33
1
2
1
2
11
22
33
1
3
22
3
1
3
1
22
1
3
33
11
22
3
1
3
1
22
33
11
22
7
4
5
6
7
4
5
6
5
7
4
6
4
5
6
5
4
6
1
22
1
3
1
3
1
22
3
1
4
5
3
5
2
4
1
2
1
22
5
4
3
4
1
5
3
3
1
2
2
3
1
1
2
1
2
2
1
3
2
3
1
1
22
5
4
3
4
1
5
3
3
5
1
4
3
4
5
22
1
12 3 4 5 6
7
8
9
10
11 13
12 14
CN59 SCN59
1
2
3
4
1
2
3
4
5
6
5
6
77
8
9
8
9
10
11
10
11
12 12
1
2
3
1
2
3
CN506
CN507
4
5
4
5
1
2
3
1
2
3
4
5
4
5
1
2
3
1
2
3
4
5
4
5
66
1
2
3
1
2
3
4
5
4
5
66
CN503
CN504
1
2
3
1
2
3
4
5
4
5
66
CN505
1
2
3
1
2
3
CN508
1
2
1
2
CN509
13 13
CMPNT 65
5(RECEIVER)
DARK:H
CMPNT 65
5(EMITTER)
CMPNT 51
5(EMITTER)
DARK:H
CMPNT 51
5(RECEIVER)
CMPNT 37
5(EMITTER)
DARK:H
CMPNT 37
5(RECEIVER)
YAMATAKE,HP100T1
YAMATAKE,HP100T1
YAMATAKE,HP100T1
YAMATAKE,HP100T1
YAMATAKE,HP100T1
YAMATAKE,HP100T1
1615 17
18 19 20
21
22
23
1
3
2
3
1
2
CN038
24
23
1
3
2
3
1
2
CN038
CMPNT 51 5(RECEIVER)
YAMATAKE,HP100T1
DARK:H
CMPNT 51 5(EMITTER)
YAMATAKE,HP100T1

- 36 -
NOTE( 注記 ) #01....FOR 5SNI 5 SNI 用
#02....FOR 5SNJ 5 SNJ 用
REF.NO NOTE PART NO D E S C R I P T I O N
品 名
Qty
1 400-49722 Y LIMIT+ SENSOR CABLE ASM
Yリミット+センサケーブル組
1
2 400-49723 Y ORG/LIMIT- SENSOR CABLE ASM
YORG/LIMIT−センサケーブル組
1
3 400-49724 TRAY HLD/RLS M SENSOR CABLE ASM
トレイHLD/RLS Mセンサケーブル組
1
4 400-49725 TRAY HLD/RLS S SENSOR CABLE ASM
トレイHLD/RLS Sセンサケーブル組
1
5 400-49726 TRAY SENSOR+ CABLE ASM
トレイセンサ+ケーブル組
1
6 400-49727 TRAY SENSOR- CABLE ASM
トレイセンサ−ケーブル組
1
7 400-45143 TRAY HOLD S.V. CABLE 1 ASM
トレイホルダS.V.ケーブル1組
1
8 400-49728 TRAY HLD S.V. ASM
トレイホルダS.V.組
1
9 400-49729 FAN MOTOR(Y MOTOR) CABLE ASM
ファンモータ(Yモータ)ケーブル組
1
10 400-49579 FAN MOTOR(Y MOTOR) ASM
ファンモータ(Yモータ)組
1
11 400-49730 CMPNT SENSOR R CABLE ASM
CMPNTセンサRケーブル組
1
12 400-49597 CMPNT SENSOR R ASM
CMPNTセンサR組
1
13 400-49598 CMPNT SENSOR L CABLE ASM
CMPNTセンサLケーブル組
1
14 400-49599 CMPNT SENSOR L ASM
CMPNTセンサL組
1
15
#01
401-37840 CMPNT 37.5R SENSOR ASM
CMPNT37.5Rセンサ組
1
16
#01
401-37841 CMPNT 51.5R SENSOR ASM
CMPNT51.5Rセンサ組
1
17
#01
401-37839 CMPNT 65.5 SENSOR ASM
CMPNT65.5センサ組
1
18
#01
401-37836 CMPNT 37.5 SENSOR CABLE ASM
CMPNT37.5センサケーブル組
1
19
#01
401-37837 CMPNT 51.5 SENSOR CABLE ASM
CMPNT51.5センサケーブル組
1
20
#01
401-37838 CMPNT 65.5 SENSOR CABLE ASM
CMPNT65.5センサケーブル組
1
21
#01
401-37835 SCN41 JUNCTION CABLE ASM
SCN41 JUNCTIONケーブル組
1
22
#02
400-63677 CMPNT 35.0 EMITTER RELAY CABLE ASM
CMPNT35.0投光中継束線組
1
23
#02
400-63679 CMPNT 35.0 SENSOR CABLE ASM
CMPNT35.0センサ束線組
1
24
#02
400-63678 CMPNT 35.0 RECEIVER RELAY CABLE ASM
CMPNT35.0受光中継束線組
1