YG100_cwd_je.pdf - 第27页
Confidential & Proprietary P AG E FRONT SAFETY COVER REAR SA FETY COVER FRONT IONIZER FRONT IONIZER A22 A21 ION I/F BOARD ASSY P26 J879 J878 J876 J877 J875 ION R J874 ION R ION R J851 J872 ICN3 ICN2 J873 C+24V Mainte…

Confidential & Proprietary
PAGE
KGS-M4576-1xxKGS-M4576-1xx KGS-M4576-1xxKGS-M4576-1xx
KGS-M4576-1xxKGS-M4576-1xxKGS-M4576-1xxKGS-M4576-1xx
FEEDER FRONT-1 FEEDER FRONT-2
FEEDER REAR-1FEEDER REAR-2
See Page 6
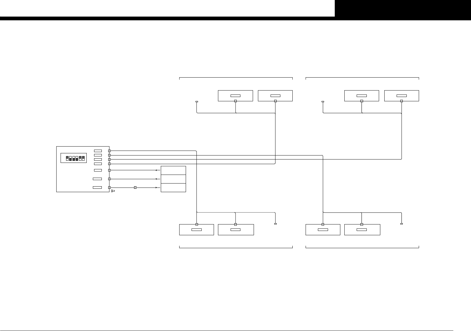
INDICTOR BOARD POWER
I/O C
CONTROL BOX
See Page 2
I/O CONVEYOR CN50
See Page 6
CLi READER CTRL BOARD
NOTE1 : When there is no CLi, it connects with CN7.
J908 NOTE 1
INDI CN7
J830
I/O C
J907INDI CN7
J905
J906
J904
J903
J902
J901
INDI CN5
INDI CN6
INDI CN4
INDI CN3
INDI CN2
INDI CN1
INDICATOR CTRL BOARD ASSY
3 5 6
ON
OFF
1 2
DIP SW(S1)
4
BANK1 CN1
BANK2 CN2
CN3
CN4
BANK3
BANK4
CN5DC24V
CN6CUnet1
CN7CUnet2
KGS-M4574-0xx P61
FDR LED
CN1
FDR LED
BOARD ASSY
P62
FDR LED
CN1
P63
FDR LED
FDR LED
BOARD ASSY
CN1
FDR LED
FDR LED
BOARD ASSY
CN1
P68P69
FDR2 CN1
R2R2R2
FDR2 CN1
R1R1R1
BOARD ASSY
FDR LED
FDR1 CN1 FDR2 CN1 FDR3 CN1
F2 F2 F2
FDR LED
BOARD ASSY
F1
FDR1 CN1
F1 F1
FDR2 CN1 FDR3 CN1
FDR LED
CN1
FDR LED
BOARD ASSY
FDR LED
CN1
P65 P66
FDR LED
FDR LED
BOARD ASSY
CN1
FDR LED
FDR LED
BOARD ASSY
CN1
P71P72
FDR1 CN1FDR3 CN1FDR1 CN1FDR3 CN1
CC.V3
23
20 FEEDER INDICTOR(OPTION)
YG100

Confidential & Proprietary
PAGE
FRONT SAFETY COVER
REAR SAFETY COVER
FRONT IONIZER
FRONT IONIZER
A22
A21
ION I/F BOARD ASSY
P26
J879
J878
J876
J877
J875
ION R
J874
ION R
ION R
J851
J872
ICN3 ICN2
J873
C+24V Maintenance Fluorescent Light(OPTION)
I/O CONV.BOARD
See Page 5
IONIZER
IONIZER
I/O CONVEYOR BOARD ASSY
CN15
CN48
CN1
CN2CN3
ION1
ION2I/O CONV
J882
CC.V4
24
IONIZER ASSY OPTION
YG100

Confidential & Proprietary
PAGE
200V 208V 220V 240V 380V 400V 416V
100V
100V
0V
0V
N
W50
V50
U50
N
W50
V50
U50
200V 208V 220V 240V 380V 400V 416V
N
W50
V50
U50
N
W50
V50
U50
V10
U10 100V
100V
0V
0V
V10
U10 100V
100V
0V
0V
V10
U10 100V
100V
0V
0V
V10
U10 100V
100V
0V
0V
V10
U10 100V
100V
0V
0V
V10
U10 100V
100V
0V
0V
V10
U10
N
W50
V50
U50
N
W50
V50
U50
N
W50
V50
U50
TC11:The selection of POWER SOURCE 0.75KVA
240V
0V
190V
200V
208V
220V
240V
0V
190V
200V
208V
220V
0V
100V
TC11
0.75KVA
240V
0V
190V
200V
208V
220V
240V
0V
190V
200V
208V
220V
0V
100V
TC11
0.75KVA
240V
0V
190V
200V
208V
220V
240V
0V
190V
200V
208V
220V
0V
100V
TC11
0.75KVA
240V
0V
190V
200V
208V
220V
240V
0V
190V
200V
208V
220V
0V
100V
TC11
0.75KVA
240V
0V
190V
200V
208V
220V
240V
0V
190V
200V
208V
220V
0V
100V
TC11
0.75KVA
240V
0V
190V
200V
208V
220V
240V
0V
190V
200V
208V
220V
0V
100V
TC11
0.75KVA
240V
0V
190V
200V
208V
220V
240V
0V
190V
200V
208V
220V
0V
100V
TC11
0.75KVA
S1
R1
T1
S1
R1
T1
S1
R1
T1
S1
R1
T1
S1
R1
T1
S1
R1
T1
S1
R1
T1
S1
S1
S1
S1
S1
S1
S1
R1R1R1R1R1R1R1
TM11:The selection of POWER SOURCE 2.34KVA
TM11
240V
220V
208V
200V
190V
0V
240V
220V
208V
200V
190V
0V
240V
220V
208V
200V
190V
0V
240V
220V
208V
200V
190V
0V
240V
220V
208V
200V
190V
0V
240V
220V
208V
200V
190V
0V
220V
220V
220V
W
V
U
2.34KVA
TM11
240V
220V
208V
200V
190V
0V
240V
220V
208V
200V
190V
0V
240V
220V
208V
200V
190V
0V
240V
220V
208V
200V
190V
0V
240V
220V
208V
200V
190V
0V
240V
220V
208V
200V
190V
0V
220V
220V
220V
W
V
U
2.34KVA
TM11
240V
220V
208V
200V
190V
0V
240V
220V
208V
200V
190V
0V
240V
220V
208V
200V
190V
0V
240V
220V
208V
200V
190V
0V
240V
220V
208V
200V
190V
0V
240V
220V
208V
200V
190V
0V
220V
220V
220V
W
V
U
2.34KVA
TM11
240V
220V
208V
200V
190V
0V
240V
220V
208V
200V
190V
0V
240V
220V
208V
200V
190V
0V
240V
220V
208V
200V
190V
0V
240V
220V
208V
200V
190V
0V
240V
220V
208V
200V
190V
0V
220V
220V
220V
W
V
U
2.34KVA
TM11
240V
220V
208V
200V
190V
0V
240V
220V
208V
200V
190V
0V
240V
220V
208V
200V
190V
0V
240V
220V
208V
200V
190V
0V
240V
220V
208V
200V
190V
0V
240V
220V
208V
200V
190V
0V
220V
220V
220V
W
V
U
2.34KVA
TM11
240V
220V
208V
200V
190V
0V
240V
220V
208V
200V
190V
0V
240V
220V
208V
200V
190V
0V
240V
220V
208V
200V
190V
0V
240V
220V
208V
200V
190V
0V
240V
220V
208V
200V
190V
0V
220V
220V
220V
W
V
U
2.34KVA
TM11
240V
220V
208V
200V
190V
0V
240V
220V
208V
200V
190V
0V
240V
220V
208V
200V
190V
0V
240V
220V
208V
200V
190V
0V
240V
220V
208V
200V
190V
0V
240V
220V
208V
200V
190V
0V
220V
220V
220V
W
V
U
2.34KVA
CC.V3
25
POWER TRANSFORMER TERMINAL
YG100