YG100_cwd_je.pdf - 第9页
Confidential & Proprietary P AG E CN28 CN42 I/O A CONTRO L BOX See Page 2 CN22 See Page 3 I/O CONVEYOR B OARD KM11 CONTAC TOR I/O CONVEYOR B OARD See Page 5 CN50 See Page 2 CONTRO L BOX SRVA I/O CONVEYOR B OARD See P…

Confidential & Proprietary
PAGE
INTERCONNECTION DIAGRAM
FES BOARD EMG
FES20 & 24 SAFETY CIRCUIT
See Page 12-17
d-YTF,S-ATS,W-ATS EMG
See d-YTF,S-ATS,W-ATS
GS31
POWER CIRCUIT
POWER CIRCUIT
INDICATOR BOARD POWER
FEEDER INDICATOR
I/O HEAD
I/O HEAD POWER
See Page 6
See Page 22,23
J905
GS21
NF11
POWER CIRCUIT
+24V
W52
V52
U52
+24V
A1
13
+48V
+48VA
+48VB
331133 EMG20A
1063 +24V
1013 +24V
1053 EMG20
10A1 EMG21
11A1 EMG21
1113 +24VB
CN52 J164
CAMERA UNIT SEL.
See Page 7
LED DRIVER POWER
FRONT SIDE
REAR SIDE
EL21
Maintenance Fluorescent Light(OPTION)
REAR AREA SENSOR(OPTION)
FRONT AREA SENSOR(OPTION)
AREA SENSOR
REAR
SQ112A
SQ112B N08C15
R A+24V
R AREA
DC24VE CN45
J49CN45
LAMP
J852
I+24V
I+24V
C+24VCN48 J851
FAN4
FAN3
FAN1
FAN2
DC24VLM
DC24VH
CN48
CN49
J48
FAN4
FAN3
FAN2
FAN1CN49
CN1
FES BOARD POWER
FES20&24 SAFETY CIRCUIT
+24V IN
See Page 2
SERVO BREAKE +24V
CONTROL BOX
INTERCONNECTION DIAGRAM
S-ATS
See S-ATS
See Page 12-17
J856
J51
STICK FEEDER POWER
STICK FEEDER POWER
STICK FEEDER POWER
STICK FEEDER POWER
+24V
+24V
+24V
+24V
CN44
FRONT
AREA SENSOR
SQ111A
SQ111B N08C14
F A+24V
F AREA
F LAMP
R LAMP
COVER
LAMP
COVER
LAMP
J168
J169
EMG
EMG J166
J167
P25
LIMIT SWITCH
REAR
SQ102
LIMIT SWITCH
FRONT
SQ101
REAR
EMG SWITCH
SB32
FRONT
EMG SWITCH
SB31
KGT-M4580-0xx
DC24VD
DC24VN
CN46
CN47
DC24EA CN44
I/O CONVEYOR BOARD
EMG
3 5 6
ON
OFF
1 2
DIP SW(S1)
4
CN41
CN43
CONTACTOR
DC24VB
CN52
CN50
R COVER
R EMG
F COVER
F EMGCN41 J163
J161CN43
CN46
J42CN50
S10
J165
SERVO HEAD +48V
POWER CIRCUIT
C/V MOTOR DRIVER
CONTROL BOX
POWER CIRCUIT
POWER CIRCUIT+24VA
W54
V54
U54
+24VA
A2
14
+48VA
+48VB
+48VC
34 1134 EMG21
1054 EMG20A
1064 +24E
1114 SRV ON
10A2 0V
11A2 0V
1014 +24VB
1/L1
3/L2
5/L3
2/T1
4/T2
6/T3
13 14
A1 A2
53 54
73 74
83 84
21 22
63 64
1/L1
3/L2
5/L3
2/T1
4/T2
6/T3
KM11/KM11A
KM10/KM10A
AZBK+24V
L AREA
R AREA CN53 J170
See Page 26
See Page 26
See Page 26
See Page 26
See Page 26
See Page 26
CC.V3
5
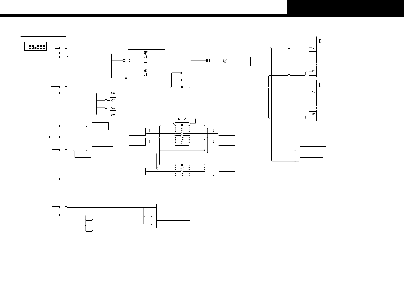
I/O CONVEYOR BOARD -3-
YG100

Confidential & Proprietary
PAGE
CN28
CN42
I/O A
CONTROL BOX
See Page 2
CN22
See Page 3
I/O CONVEYOR BOARD
KM11
CONTACTOR
I/O CONVEYOR BOARD
See Page 5
CN50
See Page 2
CONTROL BOX
SRVA
I/O CONVEYOR BOARD
See Page 4
H+48V J55
J101I/O A
DUCT Y
FLEXIBLE
DUCT X
FLEXIBLE
For FNC HEAD Version
SIDE VIEW(OPTION)
FAN5CN7
J305CN3 SV LIGHT
LIGHT
SIDE VIEW
EL11
J304CN11
VAC1
VAC2
VAC3
VAC4
VAC5
VAC6
VAC7
VAC8
J303CN9
BLOW1
BLOW2
BLOW3
BLOW4
BLOW5
BLOW6
BLOW7
BLOW8
SH BLOW
T00000
T00001
T00002
T00003
T00004
T00005
T00006
T00007
VAC1
VAC2
VAC3
VAC4
VAC5
VAC6
VAC7
VAC8
T00010
T00011
T00012
T00013
T00014
T00015
T00016
T00017
T00037
LIGHT
CN4 J301
LIGHT
FIDUCIAL
EL1
VAC.SENSOR
x8
P41 - P48
YV381
YV348
YV347
YV346
YV345
YV344
YV343
YV342
YV341
YV308
YV307
YV306
YV305
YV304
YV303
YV302
YV301
HEAD6
HEAD5
HEAD6
HEAD5
HEAD4
HEAD3
HEAD2
HEAD1
BLOW
BLOW
BLOW
BLOW
BLOW
BLOW
BLOW
BLOW
HEAD8
HEAD7
HEAD6
HEAD5
HEAD4
HEAD3
HEAD2
HEAD1
VACUUM
VACUUM
VACUUM
VACUUM
VACUUM
VACUUM
VACUUM
VACUUM
SHAFT
BLOW
□42 MAX 4500rpm
□42 MAX 4500rpm
R2-AXIS 60W
R1-AXIS 60W
M15
M16
□20 MAX 2500rpm
□20 MAX 2500rpm
□20 MAX 2500rpm
□20 MAX 2500rpm
□20 MAX 2500rpm
□20 MAX 2500rpm
□20 MAX 2500rpm
□20 MAX 2500rpm
Z8-AXIS 17W
Z7-AXIS 17W
Z6-AXIS 17W
Z5-AXIS 17W
Z4-AXIS 17W
Z3-AXIS 17W
Z2-AXIS 17W
Z1-AXIS 17W
M7
M8
M9
M10
M11
M12
M13
M14
CN12
CN10
P2-8
P2-6
P2-4
P2-2N00194
N00195
N00196
N00197
P1-6
P1-4
P1-2N00190
N00191
N00192
P1-8N00193
Z+24V
Z DOWNN001A0
Z-AXIS
DOWN SAFETY
SQ361A
SQ361B
SQ311B
SQ311A
N00184
C+24V
CLUTCH
CLUTCH
FNC
FNC POS1
FNC POS1
FNC POS1
HEAD2
HEAD4
HEAD8
HEAD6
FNC POS1
SQ321
SQ322
SQ323
SQ324
SQ325
SQ326
SQ327
SQ328
FNC POS2
HEAD6
HEAD8
HEAD4
HEAD2
FNC POS2
FNC POS2
FNC POS2
J190
Y1ORG
Y1OT
CN21
CN22
J123
SRV SC2
SRV SC1 J122
SRV SC2
SRV SC1 J121
CN5 J105 J104I/O A
J89 J90
RIGHTLEFT
X-FRAME X-FRAME
J79
J73
J74
J72
J44CN15 HEAD PWR J43
EV2
EV1
CN17
CN16
CN18
CN19
CN17
CN20
CN14
CN15
CN13
CN16
CN10
CN11
CN9
CN12
CN6
CN7
MO9
ENC9
MO8
ENC8
MO7
ENC7
MO6
ENC6
MO5
ENC5
MO4
ENC4
MO3
ENC3
CN5MO2
CN8ECN2
MO1 CN2
ENC1 CN3
CN1
CN4
MO0
ENC0
24V/48V
VAC
DI0,1
DO0,1,3
CN8DI3_2
DI3_1 CN7
KGS-M5840-0xx
CN23 PWR/IO
SERVO BOARD ASSY P22
SRV SC2
SRV SC1 CN21
CN22
ON
OFF
1
ON
OFF
1
DIP SW(S1)
DIP SW(S2)
2 543 6
CN4
CN2
CN1
LIGHT
ORG
OT
+24E
CUnet/EMG CN5
CN15
CN6
DI2
CN10
CN12
SIDE VIEW CN3
CN11
CN9
CN14 PWR/SRV
I/O HEAD BOARD ASSY P21
KGS-M4570-0xx
N08C10
Y1-AXIS OT
SQ5
SQ1
N08C00
Y1-AXIS ORG
SQ302
XOTOT X1-AXISN00181
OT
ORG
SQ301
XORG
X1-AXISN00180
ORG
Y1OT J188
Y1ORG J186
HEAD EMG J162
H+24V J42
Z1P
Z1M
Z2P
Z2M
Z3P
Z3M
Z4P
Z4M
Z5P
Z5M
Z6P
Z6M
Z7P
Z7M
Z8P
Z8M
R1P
R1M
R2P
R2M
See Page 26
CC.V3
6
I/O HEAD
YG100

Confidential & Proprietary
PAGE
DIGITAL MALTI CAMERA 1 ASSY
See Page 2
CONTROL BOX
See Page 5
LED DRIVER POWER
I/O CONVEYOR BOARD CN45
DIGITAL MALTI CAMERA 3
D-CAM3
OPTION
DIGITAL MALTI CAMERA 2 ASSY
D-CAM3
3D CO-PLANARITY CAMERA
3D CO-PLANARITY CHECKER
CN7
J518
L.CTL1
CN33
CN45
I/O CONVEYOR BOARD
LED DRIVER POWER
See Page 5
LDC2 UPPER/LOWER
I/O CONVEYOR BOARD
See Page 4
DIGITAL MALTI CAMERA 2
D-CAM2
CONTROL BOX
See Page 2
CN33
L.CTL1
CONTROL BOX
LIGHT CONTROL
See Page 2
CN45
I/O CONVEYOR BOARD
LED DRIVER POWER
See Page 5
LDC1 UPPER/LOWER
I/O CONVEYOR BOARD
See Page 4
DIGITAL MALTI CAMERA 1
D-CAM1
CONTROL BOX
See Page 2
J519 CN6
L.CTL1
J520 CN1CN1
L+24V
J517
J505
1 2 3
24VIN
ON
RS485OUTRS485IN
KV1 LED_DRIVER BOARD ASSY
P83
J510 L.CTL1 J513CN7
CN1CN1J512
CN6J511
UPPER
LOWER
LDC2
LDC2
SQ703
SQ704
UPPER
LDC1
LDC1
LOWER
SQ701
SQ702
J509CN7
L.CTL1
J518
J508 CN1
CN6J507J506 L.CTL1
24VIN
ON
RS485OUTRS485IN
KV1 LED_DRIVER BOARD ASSY
1 2 3
P82
1 2 3
24VIN
ON
RS485OUTRS485IN
KV1 LED_DRIVER BOARD ASSY
P81
J504J503
DIGITAL MULTI CAMERA 2
D-CAM2D-CAM1
DIGITAL MULTI CAMERA 1
N08C71
LDC1 LOWER
N08C70
LDC1 UPPER
J192 J192
LDC2 UPPER
LDC2 LOWER
N08C72
N08C73
J49
J49 L+24VJ49 L+24V
CC.V3
7
CAMERA UNIT SEL.
YG100