SM320 Technical Reference_CS_Ver #1 [in P.N.S].pdf - 第14页
U2-4-4*2.5(BLUE) U2-4-6*4(YELLOW) U2-4-4*2.5(YELLOW) U2-4-8*5 U2-4-6*4 U2-4-4*2.5 ANC ASSY BUT ASSY KQ2S04-M5 CONVEYOR ASSY J9053130B EDGE FIXER ASSY U2-4-4*2.5 U2-4-4*2.5 U2-4-4*2.5 U2-4-4*2.5 U2-4-6*4 U2-4-4*2.5 U2-4-4…

J6711168A
J1301188
J1300276
J6712008A
J9080796C
J1300284
J6703037A
J6711168A
J6705004A
J9080797B
J9080796B
J9080797A
J6703033A
J6703034A
J6711009A
J6711247A
J6711256A
J6711257A
UNION Y FITTING
FITTING
FITTING
PLUG
FRONT DOCKING CART SOL CABLE ASS'Y
FITTING
CHECK VALVE
UNION Y FITTING
SILENCER
REAR DOCKING CART SOL CABLE ASS'Y
SPEED CON
SPEED CON
ELBOW FITTING
ELBOW FITTING
COUPLER
PLUG
1
2
5
3
1
5
1
1
2
1
2
2
2
4
2
2
BUYD06-04
KQ2L04-M5/PL4-M5M/SQL04-M5
KQ2L06-01/PL6-01
PT 1/8
SM-CV028
KQ2U06-00/PY6M
AKH06-00
BUYD06-04
AN101-01
SM-CV029
AS2201F-01-06S
ASP330F-01-06S
KQ2L06-M5
PT18EF
KD-M5-SA34697KR
KS-4-M5-SA34698KR
1
2
3
4
5
6
7
8
9
10
11
12
13
14
15
16
17
18
19
20
21
22
23
24
25
26
27
Part List
A
ir Ass'y (B)
13 Page
SAMSUNG TECHWIN
NO.NO.
LEVELLEVEL PART NO.PART NO. PART NAMEPART NAME Q'TYQ'TY TYPETYPE Old No.Old No. StockStock ReferenceReference

U2-4-4*2.5(BLUE)
U2-4-6*4(YELLOW)
U2-4-4*2.5(YELLOW)
U2-4-8*5U2-4-6*4
U2-4-4*2.5
ANC ASSY
BUT ASSY
KQ2S04-M5
CONVEYOR ASSY
J9053130B EDGE FIXER ASSY
U2-4-4*2.5U2-4-4*2.5 U2-4-4*2.5 U2-4-4*2.5 U2-4-6*4
U2-4-4*2.5 U2-4-4*2.5
CONVEYOR ASSY
(HOLE FIXER OPTION)
2-J1300067
AN101-01
A
ir Ass'y (C)
14 Page
SAMSUNG TECHWIN
1
J6704006A SY3120-20-KRW0098
SY3120-20-KRW0098
J7458001B SOL VALVE MODULE
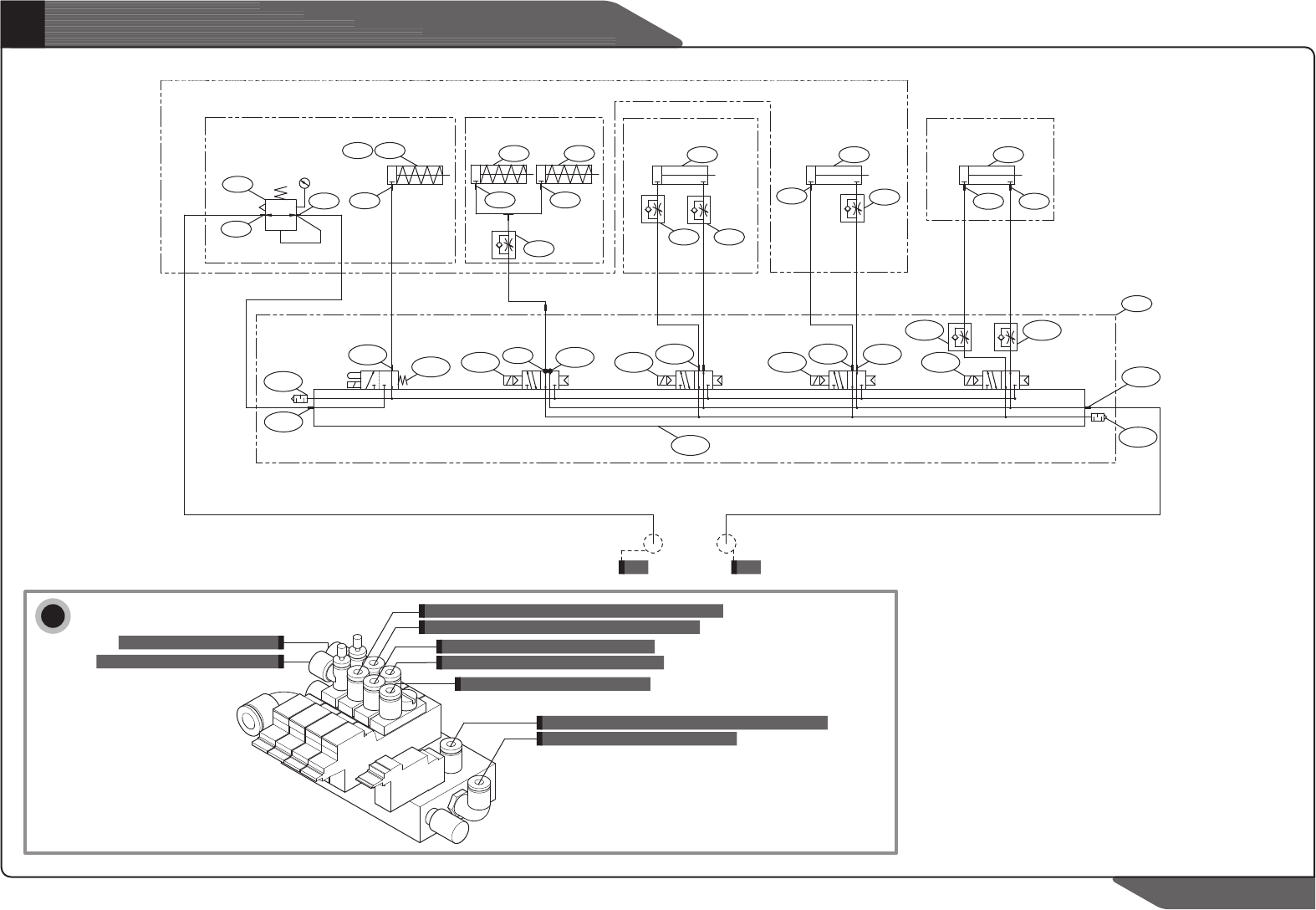
BUT Cylinder (Pull-Ready)
C1
C2
BUT Cylinder (Push-Operated)
Conveyor PCB Stopper Cylinder (Push-Operated)
Conveyor PCB Stopper Cylinder (Pull-Ready)
ANC Shutter Cylinder (Push-Open)
ANC Shutter Cylinder (Push-Closed)
Conveyor Hole Fixer (No Use)
Conveyor Edge Fixer Cylinder (Push-Operated)
Conveyor Edge Fixer Regulator
�
�
�
� �
1 -I
1 -E
1 -E
1 -C
�
�1 3
� �
�
� �
1 0 1 0
1 3
1 2
�
1 3
1 3 1 3
�
1 -D
1 -B1 -B1 -B1 -B
1 -F 1 -F
1 -F
1 -A
1 -G
1 6
1 -H
1 -F
1 -C

J7458001B
J6704006A
J6702036A
J1300067
J6711157A
J6703038A
J1300279
J6712015A
J6702035A
J1301188
J1300277
J6709018A
J1301188
J6701037B
J1300620
J6711133A
J1301181
J1301361
J6703028A
J9080778B
J1301354
J6701018B
J1301189
J6701039A
J1301699
SOL VALVE MODULE
MANIIFOLD BLOCK
SOL VALVE
SILENCER
FITTING
SPEED CON
FITTING
PLUG FITTING
SOL VALVE
ELBOW FITTING
FITTING
REGULATOR
FITTING
EDGE CYLINDER
SPEED CONTROLLER
UNION Y FITTING
BOB ELBOW FITTING
AIR CYLINDER
SPEED CONTROLLER
ANC SENSOR CABLE ASS'Y
THROTTLE VALVE STRAIGHT
STOPPER CYLINDER 1
ELBOW FITTING
AIR CYLINDER
PLUG
1
1
4
2
1
2
6
1
1
1
1
1
2
1
1
1
2
2
2
1
1
1
2
1
1
J7458001B
SY3120-20-KRW0098
SY3120-5LZ-M5
AN101-01
KQ2L08-01S
AS1211F-M5-06
KQ2S04-M5
M-5P
VQ110U-5M
KQ2L04-M5
KQ2L06-M5/PL6-M5M
AR10-M5BG
KQ2L04-M5/PL4-M5M/SQL04-M5
CQ2B12-KRC0137-2D
AS2001F-04
KJU04-99
M-5ALU-4
CJPB6-10H4-B
SS4-M5MA
SM-CV010
AS1201F-M5-04-X214/JNC4-M5
WTS10*30-RS2
KQ2L06-02/PL6-02
CA1B40*30
KQ2P-06(OLD:KQP04-X19)
1
1-A
1-B
1-C
1-D
1-E
1-F
1-G
1-H
1-I
2
3
4
5
6
7
8
9
10
11
12
13
14
15
16
17
18
Part List
A
ir Ass'y (C)
15 Page
SAMSUNG TECHWIN
NO.NO.
LEVELLEVEL PART NO.PART NO. PART NAMEPART NAME Q'TYQ'TY TYPETYPE Old No.Old No. StockStock ReferenceReference