SM320 Technical Reference_CS_Ver #1 [in P.N.S].pdf - 第15页
J7458001B J6704006A J6702036A J1300067 J6711157A J6703038A J1300279 J6712015A J6702035A J1301188 J1300277 J6709018A J1301188 J6701037B J1300620 J6711133A J1301181 J1301361 J6703028A J9080778B J1301354 J6701018B J1301189 …

U2-4-4*2.5(BLUE)
U2-4-6*4(YELLOW)
U2-4-4*2.5(YELLOW)
U2-4-8*5U2-4-6*4
U2-4-4*2.5
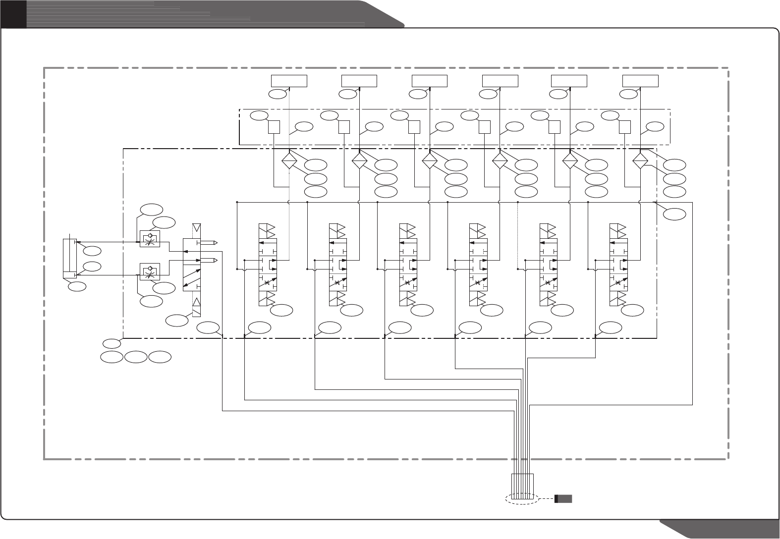
ANC ASSY
BUT ASSY
KQ2S04-M5
CONVEYOR ASSY
J9053130B EDGE FIXER ASSY
U2-4-4*2.5U2-4-4*2.5 U2-4-4*2.5 U2-4-4*2.5 U2-4-6*4
U2-4-4*2.5 U2-4-4*2.5
CONVEYOR ASSY
(HOLE FIXER OPTION)
2-J1300067
AN101-01
A
ir Ass'y (C)
14 Page
SAMSUNG TECHWIN
1
J6704006A SY3120-20-KRW0098
SY3120-20-KRW0098
J7458001B SOL VALVE MODULE
BUT Cylinder (Pull-Ready)
C1
C2
BUT Cylinder (Push-Operated)
Conveyor PCB Stopper Cylinder (Push-Operated)
Conveyor PCB Stopper Cylinder (Pull-Ready)
ANC Shutter Cylinder (Push-Open)
ANC Shutter Cylinder (Push-Closed)
Conveyor Hole Fixer (No Use)
Conveyor Edge Fixer Cylinder (Push-Operated)
Conveyor Edge Fixer Regulator
�
�
�
� �
1 -I
1 -E
1 -E
1 -C
�
�1 3
� �
�
� �
1 0 1 0
1 3
1 2
�
1 3
1 3 1 3
�
1 -D
1 -B1 -B1 -B1 -B
1 -F 1 -F
1 -F
1 -A
1 -G
1 6
1 -H
1 -F
1 -C

J7458001B
J6704006A
J6702036A
J1300067
J6711157A
J6703038A
J1300279
J6712015A
J6702035A
J1301188
J1300277
J6709018A
J1301188
J6701037B
J1300620
J6711133A
J1301181
J1301361
J6703028A
J9080778B
J1301354
J6701018B
J1301189
J6701039A
J1301699
SOL VALVE MODULE
MANIIFOLD BLOCK
SOL VALVE
SILENCER
FITTING
SPEED CON
FITTING
PLUG FITTING
SOL VALVE
ELBOW FITTING
FITTING
REGULATOR
FITTING
EDGE CYLINDER
SPEED CONTROLLER
UNION Y FITTING
BOB ELBOW FITTING
AIR CYLINDER
SPEED CONTROLLER
ANC SENSOR CABLE ASS'Y
THROTTLE VALVE STRAIGHT
STOPPER CYLINDER 1
ELBOW FITTING
AIR CYLINDER
PLUG
1
1
4
2
1
2
6
1
1
1
1
1
2
1
1
1
2
2
2
1
1
1
2
1
1
J7458001B
SY3120-20-KRW0098
SY3120-5LZ-M5
AN101-01
KQ2L08-01S
AS1211F-M5-06
KQ2S04-M5
M-5P
VQ110U-5M
KQ2L04-M5
KQ2L06-M5/PL6-M5M
AR10-M5BG
KQ2L04-M5/PL4-M5M/SQL04-M5
CQ2B12-KRC0137-2D
AS2001F-04
KJU04-99
M-5ALU-4
CJPB6-10H4-B
SS4-M5MA
SM-CV010
AS1201F-M5-04-X214/JNC4-M5
WTS10*30-RS2
KQ2L06-02/PL6-02
CA1B40*30
KQ2P-06(OLD:KQP04-X19)
1
1-A
1-B
1-C
1-D
1-E
1-F
1-G
1-H
1-I
2
3
4
5
6
7
8
9
10
11
12
13
14
15
16
17
18
Part List
A
ir Ass'y (C)
15 Page
SAMSUNG TECHWIN
NO.NO.
LEVELLEVEL PART NO.PART NO. PART NAMEPART NAME Q'TYQ'TY TYPETYPE Old No.Old No. StockStock ReferenceReference

U2-4-4*2.5
U2-4-4*2.5
HEAD ASSY
1
8
HEAD 6 HEAD 5 HEAD 4 HEAD 3 HEAD 2 HEAD 1
A
2
31
A
2
31
A
2
31
A2
31
A
2
31
A
2
3
1
4 2
1 35
A
ir Ass'y (D)
16 Page
SAMSUNG TECHWIN
AIR MODULE
D
�
�
�
�
1 -D
1 -H
1 -B
1 -A
� �� ��
�� � ��
� ��� ��
�
�
1 -J 1 -K 1 -L
1 -H
1 -I
1 -I
1 -C 1 -C1 -C1 -C1 -C1 -C
1 -B 1 -B1 -B1 -B1 -B 1 -B
1 -G
1 -E
1 -F
1 -G
1 -E
1 -F
1 -G
1 -E
1 -F
1 -G
1 -E
1 -F
1 -G
1 -E
1 -F
1 -G
1 -E
1 -F