SM320 Technical Reference_CS_Ver #1 [in P.N.S].pdf - 第7页
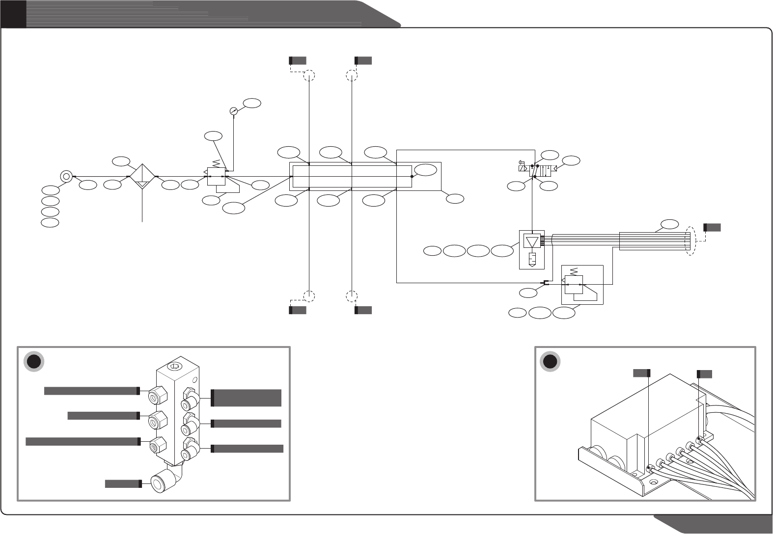
A ir Ass'y 7 Page SAMSUNG TECHWIN U2-4-4*2.5(BLUE) U2-4-6*4(YELLOW) U2-4-4*2.5(YELLOW) Sol1 Sol2 U2-4-8*5 U2-4-6*4 AS1211F-M3-04 U2-4-4*2.5 U2-4-4*2.5 M-5HL-4 AS1211F-M3-04 BDAS 6-15-CS11T-A2 M-5AU-4 U2-4-4*2.5 U2-4…

Part Photo
C
over Ass'y
6 Page
SAMSUNG TECHWIN
J6108003A HINGE
J67191010A GAS_SPRING [KS2-300-P1-028]
J6015601039 SHOULDER SCREW
J1300497 SHOULDER BOLT [MSB6.5-10]

A
ir Ass'y
7 Page
SAMSUNG TECHWIN
U2-4-4*2.5(BLUE)
U2-4-6*4(YELLOW)
U2-4-4*2.5(YELLOW)
Sol1
Sol2
U2-4-8*5
U2-4-6*4
AS1211F-M3-04
U2-4-4*2.5
U2-4-4*2.5
M-5HL-4
AS1211F-M3-04
BDAS 6-15-CS11T-A2
M-5AU-4
U2-4-4*2.5
U2-4-4*2.5
KQ2L04-M5
KQ2S04-M5
SY3120-5LZ-M5
AN101-01
VQ110U-5M
AS1211F-M5-06
SY3120-20-KRW0098
U2-4-8*5U2-4-6*4
U2-4-4*2.5
M-5P
U2-4-8*5
HEAD ASSY
U2-4-12*8
U2-4-12*8
U2-4-12*8
U2-4-10*6.5
U2-4-4*2.5
ANC ASSY
BUT ASSY
SY3120-5LZ-M5SY3120-5LZ-M5
SY3120-5LZ-M5
AN101-01
KQ2L08-01S
AS1211F-M5-06
KQ2S04-M5
KQ2S04-M5
KQ2S04-M5
KQ2S04-M5
KQ2S04-M5
KPT18
CONVEYOR ASSY
U2-4-6*4
U2-4-6*4
U2-4-4*2.5
U2-4-4*2.5
1
8
J9053130B EDGE FIXER ASSY
U2-4-4*2.5
U2-4-4*2.5
U2-4-4*2.5
U2-4-4*2.5
U2-4-6*4
U2-4-4*2.5 U2-4-4*2.5
J6711118A
KQ2H08-01
KQ2S04-M5 KQ2S04-M5
AS2201F-01-06S
ASP330F-01-06S
J9057168A
4-PT18EF
KQ2S04-M5
2-KQ2L06-M5
J9057172A
KQ2S04-M5
2-AN101-01
U2-4-6*4
U2-4-4*2.5
U2-4-4*2.5
U2-4-4*2.5
U2-4-4*2.5
U2-4-6*4
HEAD 6
MPX5100AP
PRESSURE SENSOR
HEAD 5
PRESSURE SENSOR
HEAD 4
PRESSURE SENSOR
HEAD 3
PRESSURE SENSOR
HEAD 2
PRESSURE SENSOR
HEAD 1
PRESSURE SENSOR
MPX5100AP
MPX5100AP
MPX5100AP
MPX5100AP
MPX5100AP
LF5M60Z
RC3-M5
RC3-M5
LF5M60Z
RC3-M5
LF5M60Z
RC3-M5
LF5M60Z
RC3-M5
LF5M60Z
RC3-M5
LF5M60Z
J2101163
NIPPLE-QC
J2101164
NIPPLE-QC NUT
J1300862
CM24
J1300863
HH24
J6713048A
UML-408(BK+BK)
J6711168A
BUYD06-04
J1301175
AF4000-04BC
J6709012A
TAR4000-04
J1300995
GP46-10-01L5
J1301187
KQ2L12-04
J1301187
KQ2L12-04
J1301187
KQ2L12-04
J1301187
KQ2L12-04
J1301187
KQ2L12-04
J1301189
KQ2L06-02
J1301189
KQ2L06-02
J1301189
KQ2L06-02
J1301339
KQ2H06-02
J6711135A
KQ2H08-02
J6711135A
KQ2H08-02
J1301213
PT 3/8
J6711244A
KQ2L12-03
J6711028A
KQ2L04-01
J6711116A
KQ2E04-01S
3-J6712008A
PT 1/8
J6707018A
VKME10A-048S-3
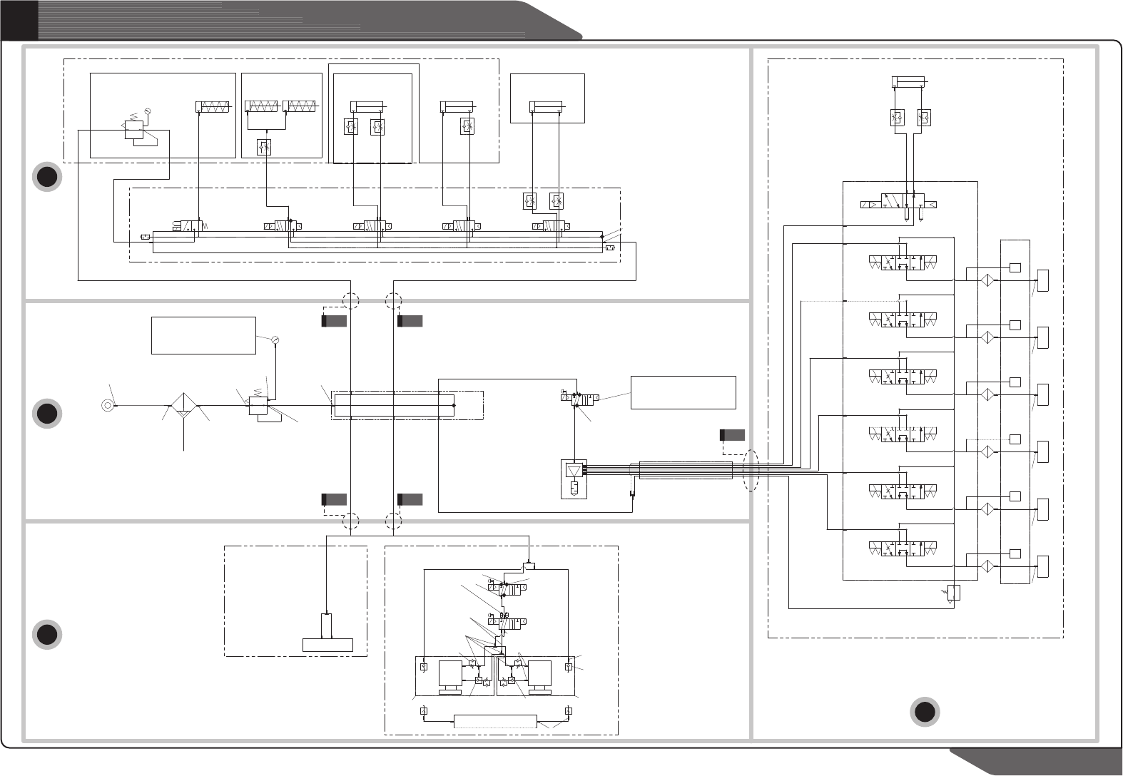
J7458001A SOL VALVE MODULE (5)
Feeder Base
J6711168A
BUYD06-04
J6701039A
CA1B40X30
2-J1301189
KQ2L06-02
J6701064A
BDAS10X5-1A-ZC153A2
J6701018B
WTS10X30-RS2
2-J6703028A
SS4-M5MA
J6701037B
CQ2B12-KRC0137-2D
J1301188
KQ2L04-M5
J1301188
KQ2L04-M5
J1300277
KQ2L06-M5
J6709004A
AR1000-M5BG
2-J1301181
M-5ALU-4
2-J1301361 CJPB6-10H4-B
CONVEYOR ASSY
(HOLE FIXER OPTION)
J1300620
AS2001F-04
J6711133A
KJU04-99
J1301354
AS1201F-M5-04-X214
J1301188
KQ2L04-M5
J2100009
MANIFOLD
HARNESS ASSY
J9080794A AIR INDICATOR CABLE ASSY
J6711157A
KQ2L08-01S
HARNESS ASSY
J9080795A MAIN AIR SOL PWR CABLE ASSY
J6702021A
K180-4E1-21-DC24V
J9058089A
SM1 MANIFOLD ASSY
Feeder Base (DC)
3-J6711028A
KQ2L04-01
4-J6711019A
KQ2U06-00
2-J6711246A
KS-4-M5-SA
2-J6711245A
KD-M5-SA
2-J6711081A
PC6-01M
3-J6712008A
PT 1/8
J6711168A
BUYD06-04
J6711018A
KQ2U04-00
FEEDER BASE ASSY (DC)
J9057166A FEEDER BASE ASSY(FRONT-DC)
J9057171A FEEDER BASE ASSY(REAR-DC)
FEEDER BASE ASSY (ST)
J9057170A-FEEDER BASE ASSY(REAR-ST)
J9057164A-FEEDER BASE ASSY(FRONT-ST)
4
C
A
B
D
C1 C2
B1 B2
D

U2-4-8*5
U2-4-6*4
U2-4-8*5
U2-4-12*8
U2-4-12*8
U2-4-12*8
U2-4-10*6.5
U2-4-4*2.5
U2-4-6*4
U2-4-6*4
1
8
FRONT
REAR
A
ir Ass'y (A)
8 Page
SAMSUNG TECHWIN
D
Multi Tube #1, #8
Connection Fitting
Rear Feeder Base
Front Feeder Base
Head Vaccum Sol. Volve
Sol. Volve Module
Conveyor Edge Fixer Regultor
Regultor
11
#7
#2
16
B1
B2
C1 C2
�
�
�
1 1 -B
1 1 -F
1 1 -D
�
�
�
�
�
�
�
�
�
�
� �
1 1 -C 1 1 -C 1 1 -C
1 1 -D 1 1 -D
1 6 -C1 6 -B1 6 -A
1 6
1 7
1 9
1 3
1 2
1 5
1 4
1 8 -B1 8 -A
1 8