TT4935_RAS娔帇婡擻.pdf - 第15页
ヤマハ発動機株式会社IM 事業部 マウンター技術部ソフト開発グループ MD OC-SOFT50056 15/15 4.2 4.2 4.2 4.2 停電発生 停電発生 停電発生 停電発生 から から から からシャ ットダ ウン シャッ トダウン シャッ トダウン シャッ トダウン までの までの までの までの流 流 流 流れ れ れ れ …

ヤマハ発動機株式会社IM 事業部
マウンター技術部ソフト開発グループ
MDOC-SOFT50056
13/15
4.1.8SRV
4.1.8SRV4.1.8SRV
4.1.8SRV ファン
ファンファン
ファン停止
停止停止
停止
SRV の冷却用ファンが何らかの原因で停止した場合に、下記のエラーメッセージが表示されます。
4.1.9UPS
4.1.9UPS4.1.9UPS
4.1.9UPS 停電検出
停電検出停電検出
停電検出
UPS が停電を検出した場合に、下記のエラーメッセージが表示されます。
60秒から スタート するカ
ウントダウンの数値です

ヤマハ発動機株式会社IM 事業部
マウンター技術部ソフト開発グループ
MDOC-SOFT50056
14/15
4
44
4.1.10UPS
.1.10UPS.1.10UPS
.1.10UPS 停電復旧
停電復旧停電復旧
停電復旧
UPS への供電が復旧した場合に、下記のエラーメッセージが表示されます。
4.1.11UPS
4.1.11UPS4.1.11UPS
4.1.11UPS バッテリー
バッテリーバッテリー
バッテリー電圧低下
電圧低下電圧低下
電圧低下
UPS のバッテリー電圧が低下した場合に、下記のエラーメッセージが表示されます。

ヤマハ発動機株式会社IM 事業部
マウンター技術部ソフト開発グループ
MDOC-SOFT50056
15/15
4.2
4.24.2
4.2 停電発生
停電発生停電発生
停電発生から
からから
からシャットダウン
シャットダウンシャットダウン
シャットダウンまでの
までのまでの
までの流
流流
流れ
れれ
れ
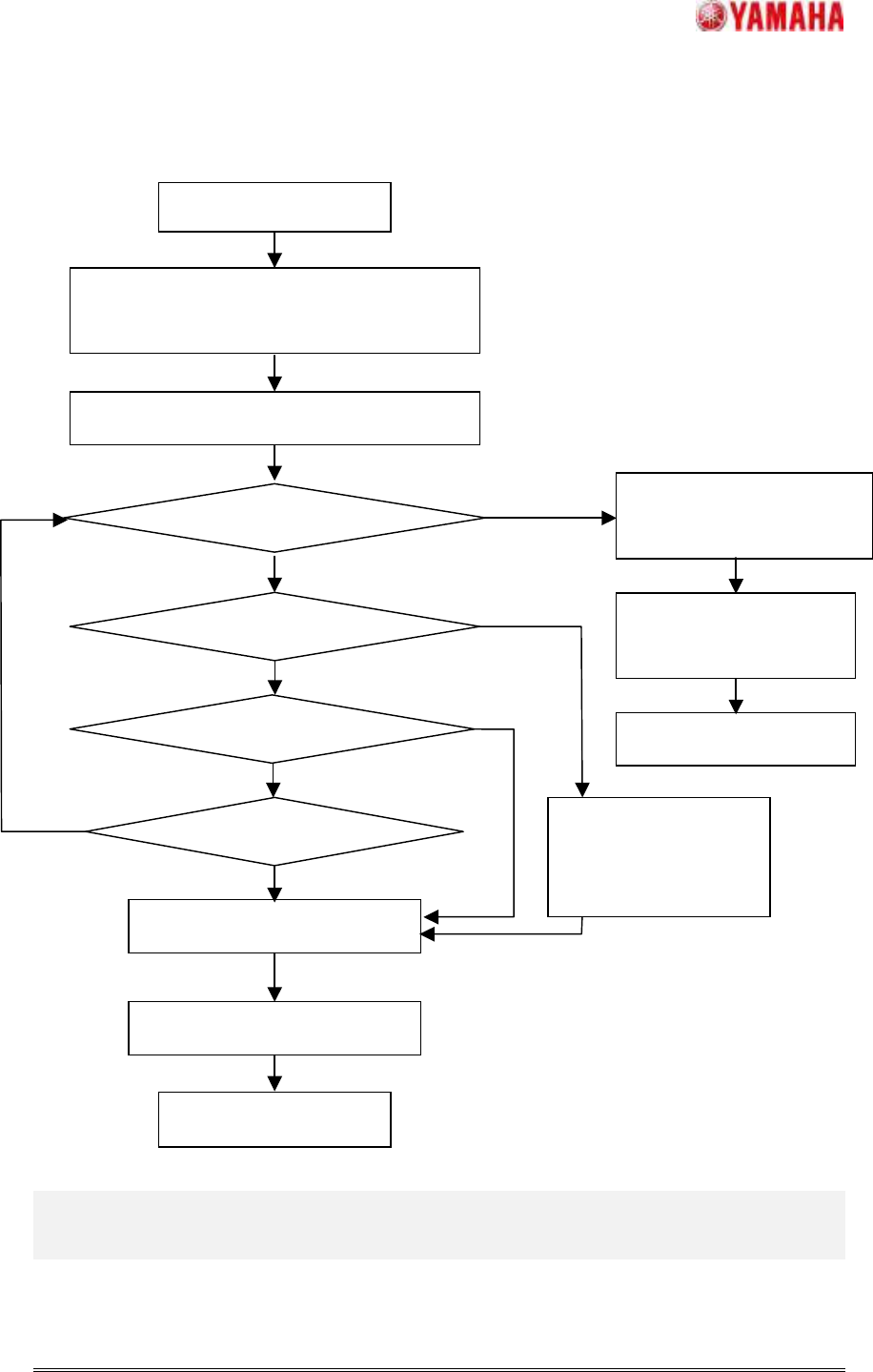
5.
5.5.
5. 制限事項
制限事項制限事項
制限事項
・特にありません
N
Y
UPS からの停電検出信号
エラーメッセージ表示+非常停止
「Ea2848:UPS が停電を検出しました」
UPS へバックアップ停止信号
シャットダウン処理
起動中の全てのアプリ強制終了
UPS バックアップ時間のカウントダウンスタート
カウントは 0 になった?
電源復旧?
N
Y
メッセージ表示
「Ea2851:電源が復旧しました。」
カウント停止、
シャットダウン処理停止
通常非常停止状態に戻る
UPS バッテリー電圧低下?
N
Y
エラーメッセージ表示
「Ea2847:UPS のバッテリー
電圧が低下しています。」
エラークリアボタン押下?
N
Y