YSM20WR_KMM-000_cwd.pdf - 第24页
Confidential & P roprietary P A G E X FA N XA D I J0358 J0668 J0259 N010054 5 Y-AXIS SAFE SQ027 N01003E 7 SQ003 XA-AXIS ORIGIN N01003E 6 XA M OTOR FAN 21 X F AN P040 PNP CHANGER BRD ASSY PNP CN2 CN1 NPN X ORG I/O C O…

Confidential & Proprietary
PAGE
LOGIC
N01003C1SQ253
SHUTTER
J0621
I/O CONVEYOR BOARD ASSY P021
DI3,4 CN4
CN4
GOOD SID A7 GOOD
SOD A5 SRVON
SOD B3 KM 0V
SOD A3 KM 0V
SOD A1 KMON1
SOD B1 KMON2
B7
A7
B5
A5
So3
So2SERVO ON
IOG
IOG
I/O GND
UNIT GND
EARTH
I/O POW
GND
GND
IOV
UG
UG
UV
IOG
A7
B5
A5
B3
A3
B1
B7
UNIT POW UV A1
IOG
IOG
B3
A3
B1
A1
EIC A1+24V
EIC A3 0V
EIC B5 0V
EIC A5+24V
So0
So1
B8
A8
B7
A7
B6
A6
B5
T1
T0
T0
T1
Si7
Si6
Si5
R2 NC-SW
R2 NC-SW
R1 NC-SW
R1 NC-SW
R1 NC-SW
F2 NC-SW
F2 NC-SW
F2 NC-SW
F1 NC-SW
F1 NC-SW
F1 NC-SW
A2
B1
FEED BACK
A5
A3
B2
Si4
Si2
T1
T0
Si1
Si0 A1
EMG 1 SID A5 EMG1A
Coupler Unit
Output Unit-1
CPU Unit
Input Unit-4
Input Unit-3
Input Unit-2
Input Unit-1
R2 NC-SW
END Unit
FRONT-1 SHUTTER UNIT
FRONT-2 SHUTTER UNIT
LOGIC
SHUTTER
REAR-1 SHUTTER UNIT
LOGIC
SHUTTER
REAR-2 SHUTTER UNIT
LOGIC
SHUTTER
SQ263
SQ283
SQ273
N01003C6
N0100406
N01004B4
48V KM FB
200V KM FB
200V KM ON
48V KM ON
F1 FDR EMG
F2 FDR EMG
R1 FDR EMG
R2 FDR EMG
SIH3A3 R1 NCSW
SIH3A5 R2 NCSW
SIH3B5 R2 NCSW
SIH3B7 R2 NCSW
SIH2B7 F2 NCSW
SIH2B5 F2 NCSW
SIH2A5 F2 NCSW
SIH2A3 F1 NCSW
SIH1B5 R2 EMG
SIH1A5 R1 EMG
A1
B1
A3
B3
A5
B5
A7
B7
A1
B1
A3
B3
A5
B5
A7
B7
A1
B1
A3
B3
A5
B5
A7
B7
SIH1B1 F2 EMG
SIH1A1 F1 EMG
SIH3B1 R1 NCSW
SIH3A1 R1 NCSW
SIH2B1 F1 NCSW
SIH2A1 F1 NCSW
Si0
Si1
T0
T1
Si2
Si3
T0
Si0
Si1
T0
T1
Si2
Si3
T1
T0
Si0
Si1
T0
T1
Si2
Si3
T1
T0
T1
NON-CONTACT SW
NON-CONTACT SW
NON-CONTACT SW
NON-CONTACT SW
SHUT OP
YV251
T0100024
SHUT CL
N01003B7
SQ251
SHUT OP
N01003C0
SQ252
SHUT OP
SHUT CL
SHUT OP
SHUT OP
SHUT CL
SHUT OP
SHUT OP
SHUT CL
SHUT OP
YV261
SQ261
SQ262
SQ282
SQ281
YV281
SQ272
SQ271
YV271
T0100025
T0100026
T0100027
N01003C2
N01003C3
N0100404
N0100405
N01004B0
N01004B1
SHUTTER OPEN
SHUTTER CLOSE
SHUTTER OPEN
SHUTTER OPEN
SHUTTER CLOSE
SHUTTER OPEN
SHUTTER OPEN
SHUTTER OPEN
SHUTTER CLOSE
SHUTTER OPEN
SHUTTER OPEN
SHUTTER CLOSE
F2 SHUTTER
F1 SHUTTER SHUTTER J0631
SHUTTER
R1 SHUTTER SHUTTER
R2 SHUTTER SHUTTER
J0632
J0633
J0634
See Page 15
See Page 2
POWER CIRCUITCONTROL BOX
AC230V
KM11 74 +24E
KM11 A1 KMON1
KM12 A1 KMON2
See Page 2
POWER CIRCUIT
GS31
See Page 2
POWER CIRCUIT
NF11
J0073
See Page 2
POWER CIRCUIT
QF53
QF51
QF52
+48V
S12
+48VB
21 22
73 74
83 84
53 54
A1 A2
1/L1
3/L2
5/L3
2/T1
4/T2
6/T3
61 62 KM12 62 FB2B
KM12 22 FB2B
KM12 A2 0V
KM12 61 FB2
KM12 21 FB2
KM12 53 +24V
21 22
73 74
83 84
53 54
A1 A2
1/L1
3/L2
5/L3
2/T1
4/T2
6/T3
61 62
U52
V52
W52
U54
V54
W54
KM11/KM11A
KM11 73 +24V
KM11 62 FB1B
KM11 22 FB1B
KM11 61 FB1
KM11 21 FB1
KM11 53 +24V
KM11 A2 0V
S11
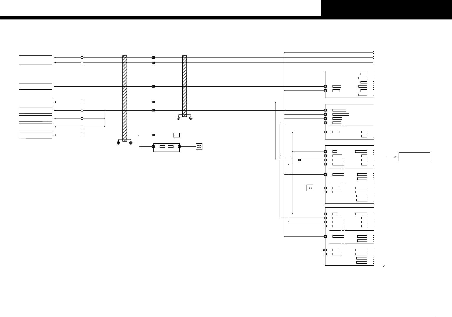
J0602 I/O CONVEYOR -3-
FDR EMG
J0607
J0606
KM12/KM12A
KM11 54 KMON1
KM12 54 KMON2
J0015 J0016
J0071
SID B1 KM FB2B
SID A2 KM FB1
SID A1 KM FB1B
FEED BACK
RESET SID A3 RST A
SID B2 KM FB2
B4
A4
B3
T0
T1
Si3
EMG 1
RESET
SID B4 EMG1
SID A4 RST
J0609
J0608
SHUTTER
SHUT COVER
SQ254
EMG DI:N0100504
SHUTTER COVER SWJ0641
SHUTTER
SHUTTER
SHUTTER
SHUT COVER
SHUTTER COVER SW
SHUT COVER
SHUTTER COVER SW
SHUT COVER
SHUTTER COVER SW
SQ264
J0642
J0643
J0644
SQ284
EMG DI:N0100507
EMG DI:N0100506
SQ274
EMG DI:N0100505
J0622
CN9
CN9
DI8
J0352
CN10DO1,2
CN10
J0623
J0309
CN26DI19
CN26
CN1424E
CN14
CONVEYOR SELECT
SL CONVEYOR
See Page 17
See Page 18
CV ST DO
J0601CN38
CN38EMG1
EMG3 CN36
CN36 J0624
F NC-SW
J0603
F SHUT.DO
R1 NC-SW
J0604
R1 SHUT.DO
R2 NC-SW
J0605
R2 SHUT.DO
R2 SHUT SW
F SHUT SW
R1 SHUT SW
S
AFETY UNIT A31
DL CONVEYOR
CC
.V 0
20
S
AFETY UNIT(Non -stop F ES Spec.)
YSM20WR-2

Confidential & Proprietary
PAGE
X FAN
XA DI
J0358
J0668
J0259
N0100545
Y-AXIS SAFE
SQ027
N01003E7
SQ003
XA-AXIS ORIGIN
N01003E6
XA MOTOR
FAN 21
X FAN
P040
PNP CHANGER BRD ASSY
PNPCN2 CN1NPN
X ORG
I/O CONVEYOR -1-
CN7
J0303
Y SAFEY SAFE
J0074
HA+48V
See Page 2
POWER CIRCUIT
HA+24V
SCPJ0126J0115 J0127
J0169J0168J0160
HA LAN
J0183
LAN
J0181 J0182CONTROL BOX -3-
I/F LAN1
I/O CONVEYOR -4-
J0251I/O CONVEYOR -3-
CN43
J0057
CN31
HE CN5
FAN
HEAD SELECT
HA CAM
J0451
SCAM
SCAP
HA EMG
FM HEAD
HM HEAD
FAN 42
HEAD A FAN
LAN
J0455
DUCT XA
FLEXIBLE
DUCT YA
FLEXIBLE
SCP
SCM
CONTROL BOX -1-
SC+24V
SCM
HA PANEL
J0701 J0702CONTROL BOX -2-
VIS1 CAM2
CN10
CN8
LIGHT3
CAM3
LIGHT2 CN9
CAM2 CN6
LIGHT1 CN7
CAM1 CN4
HEAD A CAMERA SELECTOR P031
CAMOUTCN5
CAMOUT
CSEL CN11
DC24VCN11
CN5
VAC CN2
DI1 CN3
DI2
J0076
J0454
J0184
J0185
J0453
J0452
H POW/EMG
J0669
J0075
CN1
CN2
CN5
CN3
CN1
CN1
CN2
CN3
CN4
CN4
CN1
CN1
CN2
CN3
CN4
CN4
HSA2 CN6
HSA1 CN6
HPA CN3
HEAD A SERVO UNIT ASSY-2
HEAD A SERVO UNIT ASSY-1
ENC BOARD ASSY P039
DRV BOARD ASSY P038
SRV BOARD ASSY P037
ENC BOARD ASSY P036
DRV BOARD ASSY P035
SRV BOARD ASSY P034
I/O BOARD ASSY P033
POW BOARD ASSY P032
HD1 CN5
FANCN5
SER ENC2
SER ENC1
CN5
CN8 BATTERY INC ENC 2
INC ENC 1
MOTOR 2
MOTOR POW MOTOR 1
HS1 CN7
CN8B ETHER OUT
CN8A ETHER IN
OPTION IF CN1
S-POWERCN6
DOCN7
HD2 CN5
HS2 CN7
FANCN5
SER ENC2
SER ENC1
CN5
CN8 BATTERY
INC ENC 2
INC ENC 1
MOTOR 2
MOTOR POW MOTOR 1
DI1
DI2
VAC
CN8B ETHER OUT
CN8A ETHER IN
OPTION IF
S-POWERCN6
DOCN7
DO0
DO1 CN8
CN7
HI CN6
DO INCN6
CN3
CN1
IC POW
48V POW
HP CN1
HP CN2
HEAD A I/O UNIT ASSY
CAMERA SEL POW
HP CN4
CN4
48V/24V/EMGCN2
See Page 23
See Page 24
See Page 13
See Page 16
See Page 15
See Page 10
See Page 9
See Page 7,8
S3 M1
S3 ENC1
QF51,XT31
CC .V 0
21
H
EAD A
YSM20WR-2

Confidential & Proprietary
PAGE
X FAN
J0357
J0670
N01003F1
XB-AXIS ORIGIN
SQ004
N01003F0
X FAN
XB MOTOR
FAN 22
P060
PNP CHANGER BRD ASSY
PNPCN2 CN1NPN
X ORGXB DI
I/O CONVEYOR -1-
CN7
J0304
J0077
See Page 2
POWER CIRCUIT
HB+48V
SCPJ0116 J0131 J0132
J0162 J0174J0173
I/O CONVEYOR -4-
J0251I/O CONVEYOR -3-
HB+24V
CN43
J0057
HB EMG
HB LAN
J0188J0187J0186
I/F LAN2
LAN
CONTROL BOX -3-
HE CN5
FAN
HEAD B FAN
HEAD SELECT
HB CAM
SCBP
SCBM
J0461
FM HEAD
HM HEAD
I/O BOARD ASSY P053
SRV BOARD ASSY P054
DRV BOARD ASSY P055
ENC BOARD ASSY P056
SRV BOARD ASSY P057
DRV BOARD ASSY P058
ENC BOARD ASSY P059
POW BOARD ASSY P052
HEAD B CAMERA SELECTOR P051
FAN 43
LAN
J0465
J0464
J0463
J0462
HPB CN3
HSB2 CN6
HSB1 CN6
J0190
J0189
J0079
J0704
J0078
J0671
J0703
VIS1 CAM4
HEAD B SERVO UNIT ASSY-2
HEAD B SERVO UNIT ASSY-1
HEAD B I/O UNIT ASSY
DUCT XBDUCT YB
FLEXIBLEFLEXIBLE
SCP
SCM
CONTROL BOX -1-
SC+24V
SCM
CONTROL BOX -2-
CN10
CN8
LIGHT3
CAM3
LIGHT2 CN9
CAM2 CN6
LIGHT1 CN7
CAM1 CN4
CAMOUTCN5
CAMOUT
CSEL CN11
DC24VCN11
CN5
VAC CN2
DI1 CN3
DI2
H POW/EMG
CN31
CN1
CN2
CN5
CN3
CN1
CN1
CN2
CN3
CN4
CN4
CN1
CN1
CN2
CN3
CN4
CN4
HD1 CN5
FANCN5
SER ENC2
SER ENC1
CN5
CN8 BATTERY INC ENC 2
INC ENC 1
MOTOR 2
MOTOR POW MOTOR 1
HS1 CN7
CN8B ETHER OUT
CN8A ETHER IN
OPTION IF CN1
S-POWERCN6
DOCN7
HD2 CN5
HS2 CN7
FANCN5
SER ENC2
SER ENC1
CN5
CN8 BATTERY
INC ENC 2
INC ENC 1
MOTOR 2
MOTOR POW MOTOR 1
DI1
DI2
VAC
CN8B ETHER OUT
CN8A ETHER IN
OPTION IF
S-POWERCN6
DOCN7
DO0
DO1 CN8
CN7
HI CN6
DO INCN6
CN3
CN1
IC POW
48V POW
HP CN1
HP CN2
CAMERA SEL POW
HP CN4
CN4
48V/24V/EMGCN2
See Page 23
See Page 24
See Page 7,8
See Page 9
See Page 10
See Page 15
See Page 16
See Page 13
QF52,XT31
S3 M3
S3 ENC2
CC .V 0
22
H
EAD B
YSM20WR-2