SM471_TechnicalReference(Eng_Ver1.5).pdf - 第144页
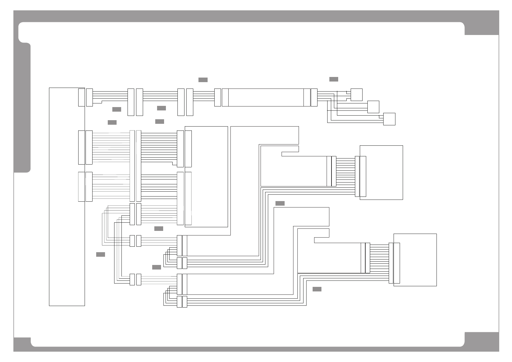
Page SAMSUNG TECHWIN 134 SM471 A xis Sensor Board Interface (3/3) ^4` ^5` ^9` ^:` ^6` ^7` ^;` ^8` ^<` ^43` ^43` BOARD AXIS SENSOR SM471_CS142 CN13 A3 B2 B3 B1 A1 A2 +24V X1-H X1-P X1-M A3 B2 B3 B1 A1 A2 24G B1 A3 B3 B…

Page
SAMSUNG TECHWIN
133
SM471
Axis Sensor Board Interface (2/3)
NO. Lev. PART NO. PART NAME Q'TY Old No. Supply Supply LT Reference
1 AM03-005418A CABLE ASSY-AXIS_SNS_BD_CN9_10 1 SM471-CS150
2 AM03-005420A CABLE ASSY-AXIS_SNS_BD_CN9_10-EXT 1 SM471-CS150-1
3 AM03-005691A CABLE ASSY-AX_BD_X1_MOT_SNS 1 SM471-CS041
4 J90831154D X_AXIS_SENSOR_CABLE_ASSY 1 SM33_AX002
5 J90831285A FDR_UNLOCK_LEFT_CABLE_ASSY SM33-CS034-1 1 SM33-CS034-1
6 AM03-005413A CABLE ASSY-FDR_UNLOCK_SEN_J3R 1 SM471_CS134
7 AM03-005414A CABLE ASSY-FDR_UNLOCK_SEN_J8L 1 SM471_CS134-1
8 AM03-005396A CABLE ASSY-AXIO_CAN_FDR_UL_J3R-J8L 1 SM471_CA201

Page
SAMSUNG TECHWIN
134
SM471
Axis Sensor Board Interface (3/3)
^4`
^5`
^9`
^:`
^6`
^7`
^;`
^8`
^<`
^43`
^43`
BOARD
AXIS SENSOR
SM471_CS142
CN13
A3
B2
B3
B1
A1
A2
+24V
X1-H
X1-P
X1-M
A3
B2
B3
B1
A1
A2
24G
B1
A3
B3
B2
A1
A2
3
5
6
4
1
2
+L/S
GND
+24V
L
EE-1001
+L/S
GND
+24V
L
EE-1001
+L/S
GND
+24V
L
EE-1001
SM33_AX002
X +LIMIT SENSOR
X HOME SENSOR
X -LIMIT SENSOR
SC-J5R-1
+24V
X1-H
X1-P
X1-M
24G
A4
A5
B5
B4
B1
A3
B3
B2
A4
A5
B5
B4
A1
A2
B1
A3
B3
B2
A4
A5
B5
B4
A1
A2
SM471_CS142-1
B1
A3
B3
B2
A4
A5
B5
B4
A1
A2
+24V
X1-H
X1-P
X1-M
24G
SC-J10L-1
B1
A3
B3
B2
A4
A5
B5
B4
A1
A2
A7
A8
B8
B7
A9
A10
B10
B9
A6
B6
B1
A3
B3
B2
A4
A5
B5
B4
A1
A2
A6
B6
B10
CN7
B1
A3
B3
B2
A4
A5
B5
B4
A1
A2
A6
B6
B10
A3
A1
B5
A2
B4
B2
B1
B3
A5
A4
B10
A3
A1
B5
A2
B4
B2
B1
B3
A5
A4
B10
CN8
3
5
6
4
7
9
10
8
1
2
11
12
13
16
17
18
19
21
20
14
15
22
3
5
6
4
7
9
10
8
1
2
11
12
13
16
17
18
19
21
20
14
15
22
3
5
6
4
7
9
10
8
1
2
11
12
3
4
5
6
8
7
1
2
20
SM471_CS135-1
SM471_CS135
SM471_CV201
20
SS1-1
SS1-2
SO
SW1-1
SW2-1
SS2-1
SS2-2
SO
SW1-2
SW2-2
FRONT FEEDER UNLOCK
REAR FEEDER UNLOCK
GND
FRONT
+24V
+24V
+24V
+24V
+24V
+24V
+24V
+24V
11
13
14
12
15
19
9
10
3
5
6
4
7
9
10
8
1
2
11
12
3
4
5
6
8
7
1
2
20
20
11
13
14
12
15
19
9
10
AXIS IO B/D #1
CN6
CN5
11
13
14
12
15
19
9
10
F-H9-VAC
F-H10-VAC
F-H9-BLOW
F-H10-BLOW
R-H9-VAC
R-H10-VAC
R-H9-BLOW
R-H10-BLOW
3
4
1
2
1
2
3
4
3
5
6
4
7
8
1
2
3
4
1
2
1
2
3
4
F-HD-SOL
R-HD-SOL
SM471_VI104
7
8
3
4
5
6
1
2
3
4
1
2
7
8
3
4
5
6
1
2
3
4
1
2
SM471_VI104-1
SM471_VI104-2
F-HD-SOL
R-HD-SOL
H7H10-VAC
H7H10-VAC
3
4
1
2
5
9
11
7
2
6
8
4
1
3
10
12
13
15
14
16
CN5
5
9
11
7
2
6
8
4
1
3
10
12
13
15
14
16
CN5
5
9
11
7
2
6
8
4
1
3
10
12
13
15
14
16
9
11
2
6
8
4
10
12
13
15
14
16
3
4
1
2
5
7
1
3
BOARD
AXIS IO B/D #2
BOARD
AXIS IO B/D #3
5
9
11
7
2
6
8
4
1
3
10
12
5
9
11
7
2
6
8
4
1
3
10
12
SM471_VI006
SM471_VI006
H1H6-VAC
H1H6-VAC
7
8
3
4
5
6
1
2
7
8
3
4
5
6
1
2
5
9
11
7
2
6
8
4
1
3
10
12
5
9
11
7
2
6
8
4
1
3
10
12
#2F-FL-11
FRONT FLAT CABLE #2
#1F-FL-11
FRONT FLAT CABLE #1
#2R-FL-11
REAR FLAT CABLE #2
#1R-FL-11
REAR FLAT CABLE #1
HD-CN5
HD-CN4
HD-CN5
HD-CN4
3
5
6
4
1
2
#2R-FL-1
REAR FLAT CABLE #2
3
5
6
4
1
2
3
5
6
4
1
2

Page
SAMSUNG TECHWIN
135
SM471
Axis Sensor Board Interface (3/3)
NO. Lev. PART NO. PART NAME Q'TY Old No. Supply Supply LT Reference
1 AM03-005427A CABLE ASSY-AX_BD_X2_MOT_SNS_J5R 1 SM471_CS142
2 AM03-005430A CABLE ASSY-AX_X2_F_AREA_SNS_J5R-J10L 1 SM471_CV201
3 AM03-005429A CABLE ASSY-AX_BD_X2_MOT_SNS_J10L 1 SM471_CS142-1
4 J90831154D X_AXIS_SENSOR_CABLE_ASSY 1 SM33_AX002
5 AM03-005416A CABLE ASSY-AXIS_SNS_BD_CN7-8-EXT 1 SM471-CS135-1
6 AM03-005415A CABLE ASSY-AXIS_SNS_BD_CN7-8 1 SM471-CS135
7 AM03-005538A CABLE ASSY-HD_VAC-BLOW_CTRL 1 SM471-VI104
8 AM03-005539A CABLE ASSY-HD1_VAC-BLOW_CTRL 1 SM471-VI104-1
9 AM03-005540A CABLE ASSY-HD2_VAC-BLOW_CTRL 1 SM471-VI104-2
10 AM03-005703A CABLE ASSY-HD_VAC-BLOW_H1-H8 1 SM471-VI006