SM471_TechnicalReference(Eng_Ver1.5).pdf - 第69页
Page SAMSUNG TECHWIN 59 SM471 A ir Ass’y (3/6) NO. Lev . P ART NO. P ART NAME Q'TY Old No. Supply Supply L T Reference 1 HP09-00 0007 KM1 1- 08-120 10 1 2 J671 1 183A KQ2R06-08 1 3 HP06-0002 34 PLUG KQ2P-08 1 4 HP06…

Page
SAMSUNG TECHWIN
58
SM471
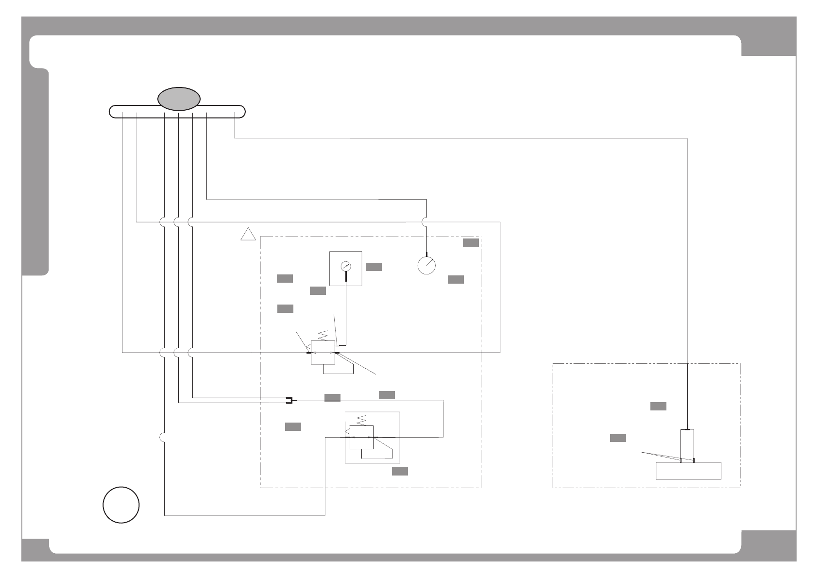
Air Ass’y (3/6)
^4`
^5`
^6`
^5` ^5` ^5` ^5`
^5`^5`
^6` ^6`
^8`
^4`
^7`
B
B-C
A-B
A-B

Page
SAMSUNG TECHWIN
59
SM471
Air Ass’y (3/6)
NO. Lev. PART NO. PART NAME Q'TY Old No. Supply Supply LT Reference
1 HP09-000007 KM11-08-12010 1
2 J6711183A KQ2R06-08 1
3 HP06-000234 PLUG KQ2P-08 1
4 HP06-000226 FITTING KQ2R10-12 1
5 J67121002A PLUG KQ2P-10 1

Page
SAMSUNG TECHWIN
60
SM471
Air Ass’y (4/6)
C
B-C
^4`
^5`
^6`
^7`
^8`
^9`
^:`
^44`
^;`
^43`
^<`
^5`
1
AIR
PANEL
ASSY
AIR INDICATO
R CA
BL
E ASSY
FEEDER
BASE A
SSY (ST)
FEEDER
BASE A
SSY(REAR-
ST
)
FEEDER BASE A
SSY(FR
ONT-ST)
Feeder Base
U2-4-4*2.5
J130118
7
KQ2L12-04
J1
30118
7
KQ2L
12-04
U2-4-
12*8
J6711028A
KQ2L04-01
J67101002A (
사급
)
PS30-103R-N
J6
71114
7A
KQ2H04
-M5
J6709012A
TAR4000-
04
J6119116
7A
FITT
ING
K
Q2F04
-0
1
J6119117
2A
METER
GZ46
-K-01
-C
1
J6
71111
94A
SQU0
6-00-W
J67091014A
AR0
8-T2-D
OMO-J34
6A
U2-4-
12*8
U2-4-
4*2.5
J6711168A
BUYD06-04
U2-4-
4*2.5
2-J13
01188
KQ2L04-M5
FRON
T
U2-4-
6*4
U2-4-
6*
4
U2-4-
12*8
U2-4-
4*
2.5
U2-4-
6*4
U2-4-1
2*8