KMK-100-1808 (CWD)YSM20R接线图-1beam.pdf - 第12页
Confidential & P roprietary P A G E CN23 J0316 CN24 J0317 R2 C LAMP F2 C LAMP HL12 COMPONENT SUPPLY INDICATOR LAMP T0100092 HL12 FRONT ERROR L AMP(WHIT E) F2 F ES CLAMP SW J0238 SB08 N010048 4/T0100091 FES32 FEEDER S…

Confidential & Proprietary
PAGE
CLAMP
CLAMP
CLAMP
CLAMP
UNCLAMP
UNCLAMP
UNCLAMP
UNCLAMP
T0100006/T0100007
T0100004/T0100005
REAR1 FES32 YV023
T0100002/T0100003
FRONT2 FES32 YV022
T0100000/T0100001
FRONT1 FES32 YV021
REAR2 FES32 YV024
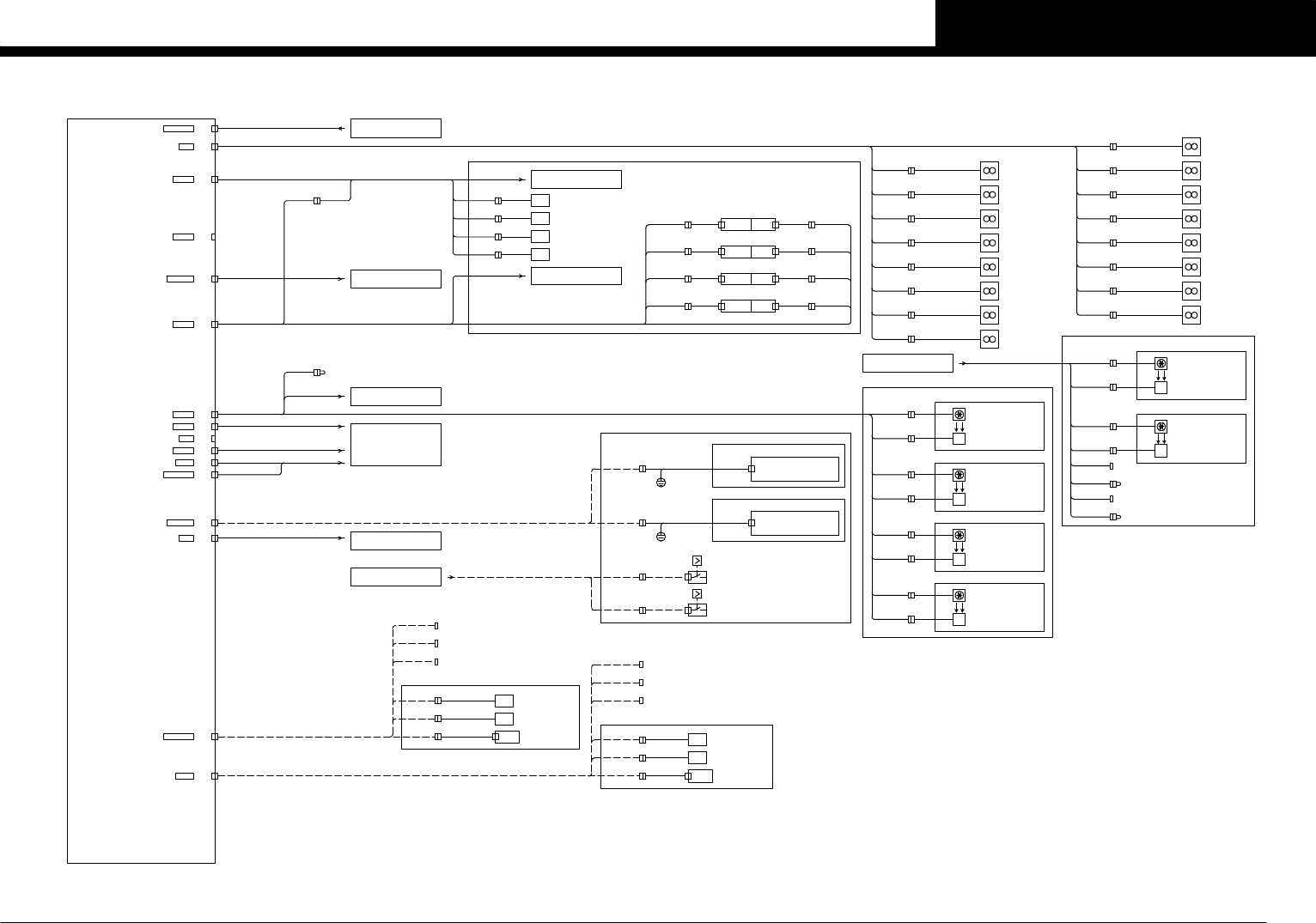
FES32 FEEDER STRUCTURE Spec.
FES DI/DO
F1 FWD
CN3 J0302 FES32 FEEDER
FES DO
J0303CN5
DI4,5,6 CN5
CN4DI3,4
SQ144A
SQ144B
SQ143A
SQ143B
SQ142A
SQ142B
SQ141A
SQ141B
SQ141A
SQ141B
SQ143A
SQ143B
SQ131
N0100425
N01004D0
N01004C7
I/O CONVEYOR -3-
CN28
F ION FLOW
R ION FLOW
F
FRONT IONIZER FLOW METER
REAR IONIZER FLOW METER
SF21
SF22
SAFETY UNIT(Standard)
J0311
J0310
R2 PIN ST
YV074
T0100043
R2 PIN STATION UP
YV073
T0100045
R1 PIN STATION UP
R1 PIN ST
CN16
BLOW CN16
CN15
DI11,DO4 CN15
CN14 J0309
KM11CN1424E
J0941CN13
F IONIZER
R IONIZER
J0942
ALARM DI :
ALARM DI :
F IONIZER
R IONIZER
REAR SAFETY COVER
REAR IONIZER A22
FRONT SAFETY COVER
FRONT IONIZER A21
N0100422
J0943
IONIZER ASSY(Option)
CN10 J0352
J0305
J0304CN7
J0351CN6
J0051CN1
CN2 J0301
FAN 9
C/R RIGHT-1
N0100390
FAN9 C/R R1
FAN 10
C/R RIGHT-2
N0100391
FAN10 C/R R2
FAN 11
Y-FRAME FRONT LEFT
N0100392
FAN11 FRONT YL
FAN 12
Y-FRAME FRONT RIGHT
N0100393
FAN12 FRONT YR
FAN 13
Y-FRAME REAR RIGHT
N0100394
FAN13 REAR YR
FAN 14
Y-FRAME REAR LEFT
N0100395
FAN14 REAR YL
FAN 15
TOP FRONT LEFT
N0100396
FAN15 F1 TOP
FAN 16
TOP REAR RIGHT
N0100397
FAN16 R1 TOP
FAN 1
REAR LEFT
N0100380
FAN1 REAR L
FAN 2
N0100381
POWER CIRCUIT
See Page 2
GS22
CN13IONIZER
CN12
CN11
NEXT CN11
CN12PREVIOUS
DO1,2 CN10
DI8 CN9
CN8
DI7,8 CN8
F1 FLT POW
R1 FLT POW
F2 FLT
R2 FLT
I/O CONVEYOR BOARD ASSY CN7
R2 FLT POW
FEEDER FLOAT SENSOR(FIX70 Spec.)
R FEEDER FLOAT SENSOR
N01003E4
R1 FEEDER FLOAT
R1 FLT
F2 FLT POW
F FEEDER FLOAT SENSOR
N01003E2
F1 FEEDER FLOAT
F1 FLT
CN7DI6,7
R1 FLT POW
FEEDER FLOAT SENSOR(FES32 Spec.)
N01003E2
F1 FLT POW
F1 FEEDER FLOAT
F1 FEEDER FLOAT SENSOR
F1 FLT
F2 FEEDER FLOAT SENSOR
N01003E3
F2 FLT POW
F2 FEEDER FLOAT
F2 FLT
N01003E4
R1 FEEDER FLOAT
R1 FEEDER FLOAT SENSOR
R1 FLT
R2 FEEDER FLOAT SENSOR
N01003E5
R2 FLT POW
R2 FEEDER FLOAT
R2 FLT
CN6DO0,1
N01003A2
F1 FEEDER STRUCTURE FORWARD
DI2,3 CN3
FAN CN2
CN1DC24V IN
I/O CONVEYOR BOARD ASSY P021
XA DI
FAN DI
J0381
HEAD
X ORG SENSOR
HEAD X FAN DI
I/O CONVEYOR -5-
I/O CONVEYOR -5-
See Page 13
F
FAN5 REAR R2
FAN 3
POWER TRANSFORMER
N0100382
FAN3 TM11
FAN 4
REAR RIGHT-1
N0100383
FAN4 REAR R1
FAN 5
REAR RIGHT-2
N0100384
FAN 6
C/R LEFT-1
N0100385
FAN6 C/R L1
FAN 7
C/R LEFT-2
N0100386
FAN7 C/R L2
POWER SUPPLY-2
N0100387
FAN 8FAN8 P.SUPPLY2
POWER SUPPLY-1
FAN2 P.SUPPLY1
F2 FWD
SQ132
N01003A5
F2 FEEDER STRUCTURE FORWARD
R1 FWD
SQ133
N01003B0
R1 FEEDER STRUCTURE FORWARD
R2 FWD
SQ134
I/O CONVEYOR -3-
COVER SW
N01003B3
R2 FEEDER STRUCTURE FORWARD
SQ189
R2 PIN DOWN
N0100433
R2 PIN STATION DOWN
SQ188
R2 PIN UP
N0100432
R2 PIN STATION UP
F1 PIN ST
R2 PIN STATION(Option)
F1 PIN DOWN
F1 PIN UP
SQ187
N0100437
R1 PIN STATION DOWN
R1 PIN DOWN
SQ186
N0100436
R1 PIN STATION UP
R1 PIN UP
F2 PIN ST
R1 PIN STATION(Option)
F2 PIN DOWN
F2 PIN UP
See Page 14
See Page 12
See Page 12
See Page 18-21
See Page 10
See Page 14
F1 UNCLAMP
F2 UNCLAMP
R1 UNCLAMP
R2 UNCLAMP
F1 CLAMP
F2 CLAMP
R2 CLAMP
R1 CLAMP
CC.V0
8
I/O CONVEYOR -1-
YSM20R-1

Confidential & Proprietary
PAGE
CN23 J0316
CN24 J0317
R2 CLAMP
F2 CLAMP
HL12
COMPONENT SUPPLY INDICATOR LAMP
T0100092
HL12
FRONT ERROR LAMP(WHITE)
F2 FES CLAMP SW
J0238
SB08
N0100484/T0100091
FES32 FEEDER STRUCTURE Spec.
SEL SW
HL13
COMPONENT SUPPLY INDICATOR LAMP
T01000A3
HL13
REAR ERROR LAMP(WHITE)
I/O CONVEYOR -5-
I/O CONVEYOR -5-
R BLOW
R BLOW POW
R SIDE BLOW
BLOW STATION
I/O CONVEYOR BOARD ASSY P021
CN1724E OUT1
24E OUT2 CN18
CN19SIG.TOWER
J0102CN20
COM CN20
CN21FES/CART
CN22DI14,15
CN23F.OPE.PANEL
CN24R.OPE.PANEL
R.RESET(WHITE)
R.ACTIVE(WHITE)
SB11
SB12
SB13
SB14
SB15
SB16
R.READY(WHITE)
R.START(GREEN)
R.STOP(RED/WHITE)
R.ERROR CLEAR(YELLOW/BLUE)
R.OPERATION PANEL
J0241
J0242
J0243
J0244
J0245
J0246
R2 FES CLAMP SW
J0248
SB18
N0100491/T0100094
N0100492/T0100095
N0100493/T0100096
N0100495/T01000A0
N0100494/T0100097
N0100496/T01000A1
N0100497/T01000A2
FES32 FEEDER STRUCTURE Spec.
SEL SW
F.ACTIVE(WHITE)
F.RESET(WHITE)
J0231
J0232
J0233
J0234
J0235
J0236
SB01
SB02
SB03
SB04
SB05
SB06
F.READY(WHITE)
F.START(GREEN)
F.STOP(RED/WHITE)
F.ERROR CLEAR(YELLOW/BLUE)
F.OPERATION PANEL
N0100476/T0100073
N0100477/T0100074
N0100480/T0100075
N0100481/T0100076
N0100482/T0100077
N0100483/T0100090
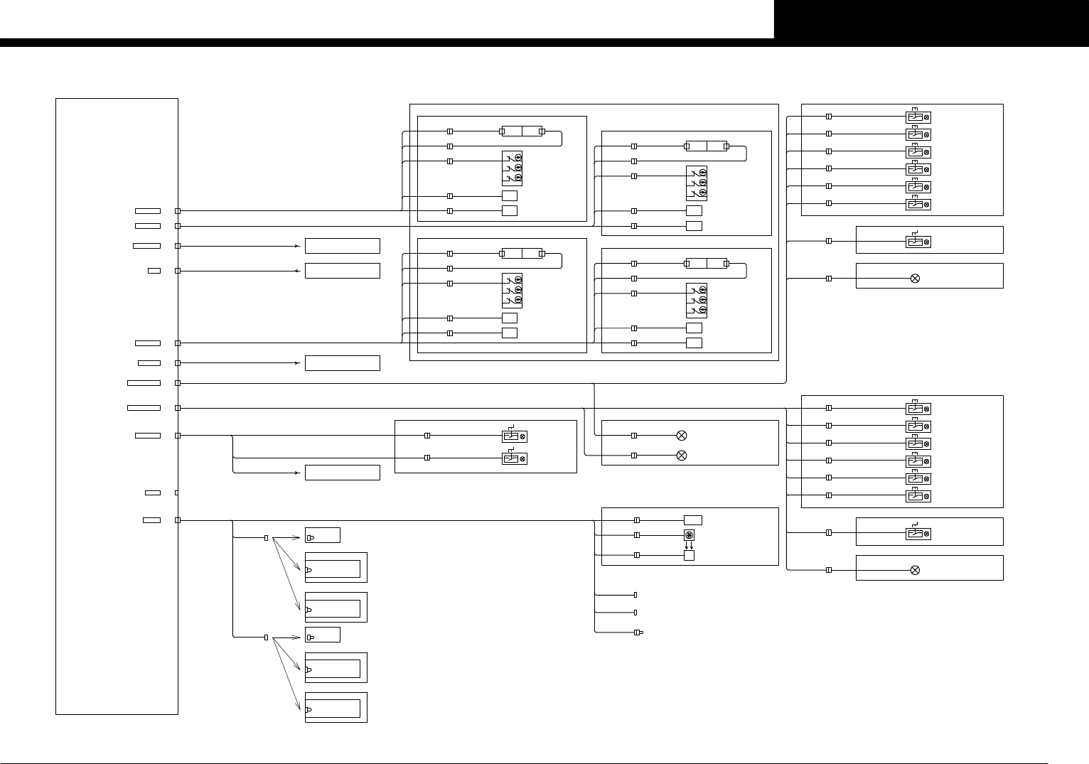
F1 CUT OP
F1 CUT CL
F1 CUTTER
F1 CUT OP
F1 CUT CL
F2 CUT CL
F2 CUT OP
F2 CUTTER
F2 CUT OP
F2 CUT CL
OPEN CLOSE
F1 TAPE CUTTER YV031
T0100046/T0100047
COVER SW
F1 TAPE CUTTER
TAPE CUTTER F1 OPEN
TAPE CUTTER F1 CLOSE
N0100440
N0100441
F2 TAPE CUTTER(Only for FES32)
TAPE CUTTER F2 CLOSE
TAPE CUTTER F2 OPEN
COVER SW
F2 TAPE CUTTER
OPEN CLOSE
T0100080/T0100081
F2 TAPE CUTTER YV032
N0100450
N0100451
F1 TAPE CUTTER
R1 CUT CL
R1 CUTTER
R1 CUT OP
R1 CUT OP
R1 CUT CL
R2 CUT CL
R2 CUT OP
R2 CUTTER
F2 CUT OP
F2 CUT CL
TAPE CUTTER R1 CLOSE
COVER SW
R1 TAPE CUTTER
TAPE CUTTER R1 OPEN
OPEN CLOSE
R1 TAPE CUTTER YV033
T0100050/T0100051
N0100444
N0100445
R1 TAPE CUTTER
TAPE CUTTER R2 CLOSE
TAPE CUTTER R2 OPEN
COVER SW
R2 TAPE CUTTER
N0100452
N0100453
OPEN CLOSE
F2 TAPE CUTTER YV032
T0100084/T0100085
R2 TAPE CUTTER(Only for FES32)
TAPE CUTTER
MAINTENANCE LIGHT(Option)
REAR MAINTENANCE LIGHT
HL32
FRONT MAINTENANCE LIGHT
HL31
LIGHT R
LIGHT F
T0100093
T01000A4
DI18,DO9 CN25
J0237
J0247
F1 CLAMP SEL SW
R1 CLAMP SEL SW
F1 FES CLAMP SW
SB17
R1 FES CLAMP SW
N01004A4/T01000A5
N01004A5/T01000A6
SB07
FES32 FEEDER STRUCTURE Spec.
CN26DI19
I/O A
CONTROL BOX -3-
J0313CN18
J0312CN17
J0291
J0292
J0293
J0294
J0353CN19
J0314CN21
CN22 J0315
J0318CN25
YV051
FORNT BLOW STATION SIDE BLOW
T01000B1
F SIDE BLOW
CN27ANC-1
CN27
J0363
CAMERA STAND
CAM FM
J0362
CAMERA STAND
CAM HM
SPEC
STANDARDCAM NON
J0361
J0368
CAMERA STAND
CAM FM
J0367
CAMERA STAND
CAM HM
SPEC
STANDARDCAM NON
J0366
F CAM DI
R CAM DI
J0319
SQ127
SQ128
SQ125
SQ126
SQ123
SQ124
SQ122
SQ121
SQ111
SQ112
SQ113
SQ114
RESET
ERR.CLR
STOP
START
READY
ACTIVE
ACTIVE
READY
START
STOP
ERCLR
RESET
HM HEAD REAR CAMERA(Option)
FM HEAD REAR CAMERA(Option)
HM HEAD FRONT CAMERA(Option)
FM HEAD FRONT CAMERA(Option)
FRONT BLOW NOZZLE
N01004B6
F BLOW POW
F BLOW
SQ191A
SQ191B
See Page 12
See Page 6
See Page 12
F1/R1 LOCK
I/O CONVEYOR -3-
See Page 10
CC.V0
9
I/O CONVEYOR -2-
YSM20R-1

Confidential & Proprietary
PAGE
REAR CALIB.ST.ASSY(Option)
FRONT CALIB.ST.ASSY(Option)
HEAD
Y SAFE
H EMG
J0268
J0267
HA EMG
EMG6 CN31
CN32EMG7
J0251CN31
R DUMP
I/O CONVEYOR BOARD ASSY P021
CN28ANC-2
CALIBJ0916 J0917CALIB CALIB CN1
CN1
CALIB.ST.ASSY.
CALIB.BOARD ASSY
P151
J0915
CALIBJ0919 J0920CALIB CALIB CN1
CN1
CALIB.ST.ASSY.
CALIB.BOARD ASSY
P152
J0918
R CAL.CMN
CN29ANC-3
CONTROL BOX -3-
F CAL.CMN
DIP ST
DIP ST
DIP.ST.ASSY.
DIP.ST.ASSY.
A51
A52
J0953
J0956
F DIP ST
R DIP ST
FRONT DIP.ST.ASSY(SPECIAL)
REAR DIP.ST.ASSY(SPECIAL)
DIP
DIP
CN33EMG5
AMF CN34
CN34
AMF2
T01000D5
T01000D6
AMF1
CN37EMG4
EMG3 CN36
EMG2 CN35
REAR EMG SW
SB32
REAR2 SIDE
EMG DI:N01004F3
FRONT EMG SW
SB31
FRONT2 SIDE
EMG DI:N01004F2
CN30ANC-4
DIP DO
I/O CONVEYOR -4-
FRONT1 SIDE
REAR1 SIDE
ION.FLOW
F DUMP
FRONT DUMP BOX
CN28 J0320
J0321
SIDE LIGHT
CN29
J0951CN30
CV C/R
REMOTE IF
CONVERTER
SERVO
HB EMG
CN33 J0252
J0354
FDR EMG
R1 COVER
F1 COVER
SQ101
CN6 FDR DO
EMG DI:N01004F4
EMG DI:N01004F5
CN35
J0253CN35
N01004C5
J0351
J0281
J0283
FRONT2 COVER SW
REAR2 COVER SW
REAR1 COVER SW
FRONT1 COVER SW
SQ102
SQ103
SQ104
SQ196
I/O CONVEYOR -1-
I/O D
I/O A
J0911
J0912
J0952
CN45
I/O CONVEYOR -1-
CONTROL BOX -2-
CONVEYOR C/R
CONTROL BOX -3-
CONTROL BOX -1-
J0254
FDR EMG
F1/F2/R1/R2
FIX70 FEEDER Spec.
J0269
FDR EMG
FES32/ATS Spec.
FES32,ATS
FEEDER HOLDER
J0272
J0271
J0282
J0284
R EMG SW
F EMG SW
R2 COVER
F2 COVER
F CAL.PWR
R CAL.PWR
R2 COVER2
F2 COVER2
F1 COVER2
R1 COVER2
FDR EMG
See Page 18-21
See Page 8
See Page 7
See Page 6
See Page 4
See Page 14
See Page 11
See Page 5
See Page 6
See Page 8
J0318I/O CONVEYOR -2-
CN25
LOCK DO:T01000C0
LOCK DO:T01000B6
LOCK DO:T01000B0
LOCK DO:T01000A7
LOCK DI:N01004D2
LOCK DI:N01004D1
LOCK DI:N01004A7
LOCK DI:N01004A6
REAR2 SIDE
FRONT2 SIDE
FRONT1 SIDE
REAR1 SIDE
SQ106
SQ107
SQ108
SQ109
COVER LOCK SW
FRONT1
FRONT2
COVER LOCK SW
REAR1
COVER LOCK SW
REAR2
COVER LOCK SW
J0286
J0287
J0288
J0289
F1 LOCK
F2 LOCK
R1 LOCK
R2 LOCK
COVER3 DI
COVER3 DI
COVER3 DI
COVER3 DI
Non-stop FES(Option)
See Page 9
CC.V0
10
I/O CONVEYOR -3-
YSM20R-1