KMK-100-1808 (CWD)YSM20R接线图-1beam.pdf - 第9页
Confidential & P roprietary P A G E CONTROL BOX ASSY A01 REMOTE IF LAN1 IF GOOD RAS USB1 USB2 USB3 USB4 LAN2 IF LA N2 J0186 C/R GOOD DC12V IN FRONT TOUCH PANEL LCD1 VGA LCD1 SERIAL RS232C F J0101 I/O IF I/ O I/O A I/…

Confidential & Proprietary
PAGE
R LIGHT LO
R LIGHT LO
F LIGHT LO
F LIGHT LO
F LIGHT UP
F LIGHT UP
R LIGHT UP
R LIGHT UP
J0321
J0321
CN29
CN29
J0323
J0323
CAM4(FULL)
CAM2(FULL)
SW1
SW1
SW1SW1
P114
P113
YV062
T01000C5
SIDE LIGHT UP
YV061
T01000C4
SIDE LIGHT UP
YV062
T01000C5
SIDE LIGHT UP
YV061
T01000C4
SIDE LIGHT UP
CONTROL BOX -1-
CONTROL BOX -1-
CONTROL BOX -1-CONTROL BOX -1-
N01004D4
N01004D5
N01004D6
N01004D7
N01004D7
N01004D6
N01004D5
N01004D4
J0709
J0706
F MULTI
F MULTI
F COPLA
F COPLA
R COPLA
R COPLA
R MULTI
R MULTI
R MULTI
R MULTI
F MULTI
F MULTI
REAR CAMERA
SQ183
SQ184
SIDE LIGHT LOWER
SIDE LIGHT UPPER
P112
MULTI CAM2 BRD.ASSY+24VCN4
POCLCN8
+24VCN4 MULTI CAM2 BRD.ASSY
POCLCN8
FRONT CAMERA
CN8 POCL
CN4 +24V MULTI CAM2 BRD.ASSY
SIDE LIGHT UPPER
SIDE LIGHT LOWER
SQ183
SQ184
P112
SIDE LIGHT UPPER
SIDE LIGHT LOWER
SQ181
SQ182
P111
MULTI CAM2 BRD.ASSY+24VCN4
POCLCN8
J0705VIS1 CAM1
CAM1(HALF)
+24VCN4 MULTI CAM2 BRD.ASSY
POCLCN8
SIDE LIGHT UPPER
SIDE LIGHT LOWER
SQ181
SQ182
P111
MULTI CAM2 BRD.ASSY+24VCN4
POCLCN8
SRV3 TRG1
HB CAM
CN40
CONVEYOR I/O -4-
CAM3(HALF)
VIS2 CAM3 J0710
CAM1(HALF)
VIS2 CAM1
J0202VIS2 TRG1
SRV3 TRG2
TRG2
TRG1
VIS1 TRG1
SRV3 TRG1
TRG2
TRG1
J0201
VIS1 CAM4
HB CAM
J0703
CAM4(FULL)
VIS1 CAM3
CAM3(HALF)
CAM2(FULL)
CAM2(FULL)
CAM1(HALF)
CAM3(HALF)
CAM4(FULL)
J0703VIS1 CAM4
HB CAM
TRG1
TRG2
SRV3 TRG1
VIS1 TRG1 J0201 VIS1 TRG1
TRG2
TRG1
J0201
CAM4(FULL)
J0703VIS1 CAM4
CAM3(HALF)
J0706VIS1 CAM3
CAM1(HALF)
J0705
CAM2(FULL)
VIS1 CAM1
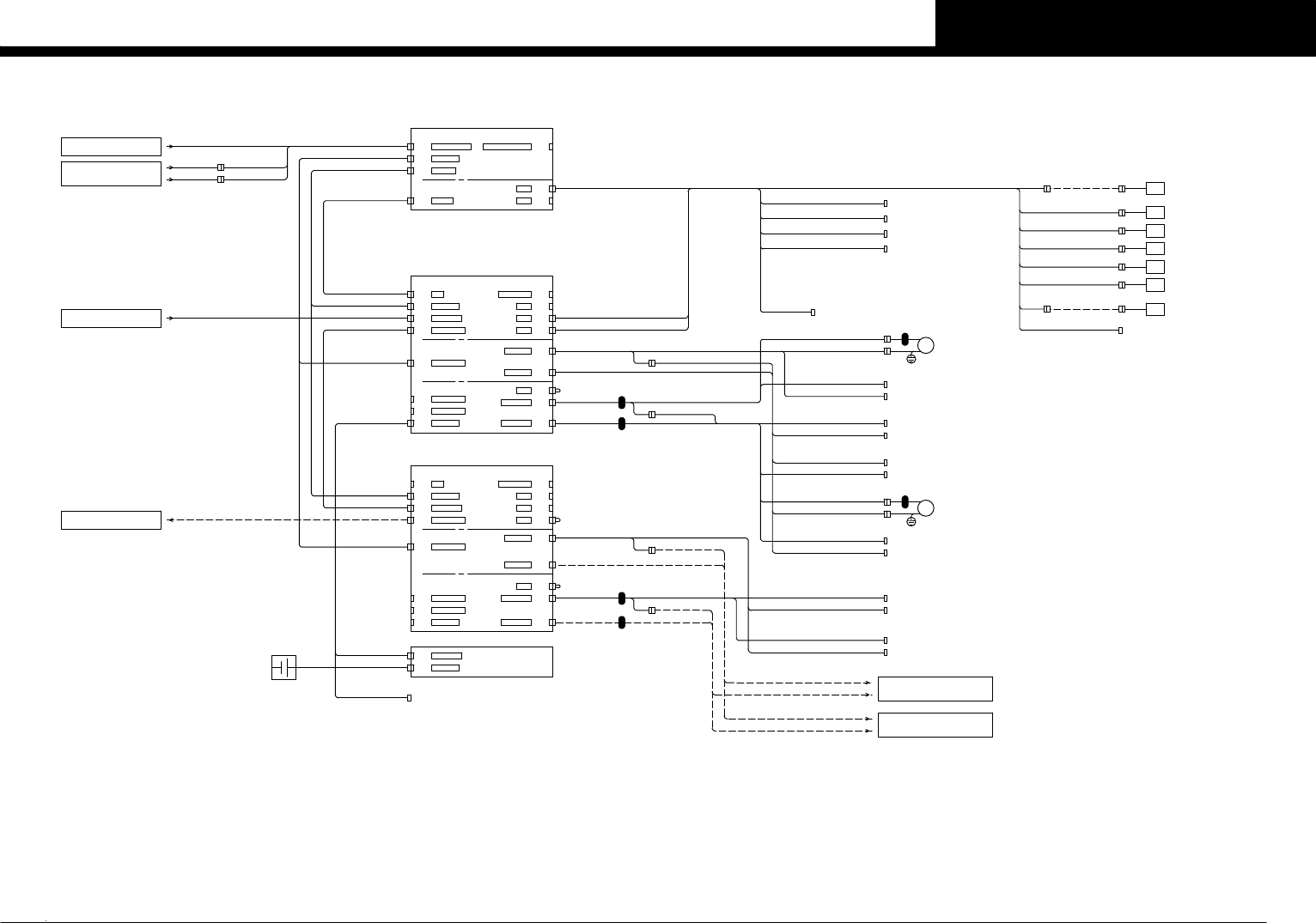
VISION 1
VISION 2
21
OFF
ON
VISION 1
DUMMY PANEL
VISION 1
21
OFF
ON
DUMMY PANEL
CAMERA SPECIFICATIONS SELECTION(FIDUCIAL CAMERA(STD) & MULTI CAMERA(OP) & 3D CO-PLANALITY CHECKER(OP))
CN40
CONVEYOR I/O -4-
21
OFF
ON
CONTROL BOX ASSY A01
21
OFF
ON
CAMERA SPECIFICATIONS SELECTION(FIDUCIAL CAMERA(STD))
CONTROL BOX ASSY A01
CAMERA SPECIFICATIONS SELECTION(FIDUCIAL CAMERA(STD) & MULTI CAMERA(OP))
CONTROL BOX ASSY A01
HEAD HEAD
HEAD
FRONT DIGITAL MULTI CAMERA(Option)
FRONT 3D CO-PLANARITY CHECKER(Option)
FRONT DIGITAL MULTI CAMERA(Option)
REAR DIGITAL MULTI CAMERA(Option)
REAR 3D CO-PLANARITY CHECKER(Option)
REAR DIGITAL MULTI CAMERA(Option)
See Page 4
See Page 14
See Page 4
See Page 11
See Page 11
See Page 14
See Page 4See Page 4
See Page 14
F LIGHT UP
R LIGHT UP
R LIGHT UP
F LIGHT UP
CC.V0
5
CONTROL BOX -2-
YSM20R-1

Confidential & Proprietary
PAGE
CONTROL BOX ASSY A01
REMOTE IF
LAN1
IF GOOD
RAS
USB1
USB2
USB3
USB4
LAN2
IF LAN2 J0186
C/R GOOD
DC12V IN
FRONT TOUCH PANEL LCD1
VGA
LCD1
SERIAL
RS232C F
J0101
I/O
IF I/O I/O A I/O A 1
SYSTEM
LAN1
LAN2
SYS LAN2 J0191
LAN3
J0195
VGA1
J0205
J0206
VGA2
SERIAL1
RS1 SERIAL1 J0207
SERIAL2
RS2 J0208
VGA
LCD2
SERIAL
RS232C R
I/O AI/O A 4
DC12V IN
REAR TOUCH PANEL LCD2
SYS LAN3
CN20
I/O CONVEYOR -2-J0102
POWER CIRCUIT
SIGNAL
J0103
J0109
CVS1 CN8
CONTROL BOX -1-
I/O F-ANC
J0911
LCD1
LCD2
See Page 2
I/O CONVEYOR -4-
FEEDER STRUCTURE
I/O D
J0913
I/O
I/O D
J0912
J0104
F-FEEDER HOLDER
F-CAL.CMN
R-FEEDER HOLDER
R-CAL.CMN
CONVEYOR C/R
I/O B
I/O C
CR I/O B
CR I/O C
I/O CONVEYOR -3-
I/O CONVEYOR -3-
J0266
LCD2
IF RAS J0203
LCD1
J0901
UPS SIG
KEY
MOUSE
USB1
USB2
J0931
J0932
A42
A41
FRONT BARCODE READER
REAR BARCODE READER
F
R
SYS USB1
SYS USB2
E36
E37
USB4
J0210
J0209
USB3
AC IN
AC100V J0032
PE
POWER CIRCUIT
A06
USB MEMORY
See Page 2
SYS3
SYS4SYS4
SYS3
QF21
XT21
USB KEYBOARD
E38
2TURN
J0666
SRV2 ECAT IN
I/O A 3I/O A 2
CN33
I/O CONVEYOR -4-
HB LAN
J0252
HEAD
ANC(Option)
KEYBOARD ASSY(Option)
REAR CALIB.ST.(Option)
FRONT CALIB.ST.(Option)
UPS(Option)
IT OPTION(Option)
See Page 7
See Page 4
See Page 10
See Page 17-21
See Page 11
See Page 10
See Page 9
See Page 11
See Page 14
CC.V0
6
CONTROL BOX -3-
YSM20R-1

Confidential & Proprietary
PAGE
CVS1 CN5
I/O CONVEYOR -4-
CN41
CV+24V
CVP CN1J0401
POW BOARD ASSY P091
J0402
48V POW
IC POW
CAMERA SEL POW48V/24V/EMG
CV C/R I/O UNIT ASSY
CVP CN3
CN3
CN1
CN4CN2
XT31
QF53
See Page 2
CVP CN2
J0080POWER CIRCUIT
ENC BOARD ASSY P095
INC ENC 2CN2
INC ENC 1CN1
CN8 BATTERY
CN4MOTOR 2
CN1MOTOR 1
J0196
DI2 CN5CN8B ETHER OUT
CVD1 CN5
CN5 MOTOR POW
DRV BOARD ASSY P094
J0404 CVE1 CN8
CN4SER ENC2
DI2 CN5CN8B ETHER OUT
CVD2 CN5
CN1MOTOR 1
CN5 MOTOR POW
MOTOR 2 CN4
INC ENC 2CN2
INC ENC 1CN1
CN8 BATTERY
SER ENC1 CN3
FAN CN5
BATT BOARD ASSY-1 P101
DRV BOARD ASSY P097
ENC BOARD ASSY P098
E43
E44
J0417
FAN CN5
HE CN5
J0416
SER ENC1 CN3
SER ENC2 CN4
E41
E42
CV1P
CV1M
M11
E51
W1M
W1P
M15
E56
J0056
J0424CVE1 CN4
J0423CVE1 CN3
W1M
J0421
J0422
CVD1 CN1
CVD1 CN4
J0805
J0426CVE2 CN3
CVE2 CN4
ATAP
W4P
CV2P
CV2M
CV3P
CV3M
CV4P
CV4M
W2P
W2M
W3P
J1707
J0252
CV EMG
CN33
W1P
J0809
CVD2 CN1 J0425
CVD2 CN4
ATAM
W4M
W3M
HE CN5
J0412
REAR ATS
ATHBP
ATHBM
FRONT ATS
ATHAP
ATHAM
R ATS LAN
REAR ATS
REAR ATS(Option)
FRONT ATS(Option)
REAR ATS(Option)
□42 100W
□42 100W
W1-AXIS
CV1-AXIS
CV7
CV8
CV9
CV10
CV4 L
CVI CN7 J0411
I/O BOARD ASSY P092
DO INCN6
J0403 CVI CN6
CN8DO1
CN7DO0
CV1 R J0441
(Ext.Conv.op.)
SQ041
CV SEN CV SEN CV1 R
SQ074
CV4
(L>R,EXIT)
(R>L,ENTRANCE)
CONVEYOR1 RIGHT SENSOR
N2302000
N2302005/T2302705
N2302001/T2302701
CV SENSOR 2
N2302002/T2302702
CV SENSOR 3
N2302003/T2302703
CV SENSOR 4
N2302004/T2302704
(R>L,EXIT)
(L>R,ENTRANCE)
N2302006
CONVEYOR1 LEFT SENSOR
SQ071
CV1
SQ072
CV2
SQ073
CV3
SQ075
CV5
CV6
CV1 L J0443
SQ042
(Ext.Conv.op.)
CV1 LCV SEN CV SEN
CV SENSOR 1(L510/L810 Conv.op)
CV SENSOR 5(L510/L810 Conv.op)
CONTROL BOX -3-
SYS LAN3
CVS1 CN8
CVS1 CN6
SRV BOARD ASSY P093
CV C/R SERVO UNIT ASSY-1
CN8A ETHER IN
OPTION IF CN1
S-POWERCN6
DOCN7
CVS1 CN7
J0195 CVS1 CN3
VAC CN2
DI1 CN3
CVS2 CN6
SRV BOARD ASSY P096
CV C/R SERVO UNIT ASSY-2
CN8A ETHER IN
OPTION IF CN1
S-POWERCN6
DOCN7
CVS2 CN8
CVS2 CN5
DI1 CN3
VAC CN2
CN2 BATT OUT
CN1 BATT IN
GB11 BAT1 CN2
BAT2 CN2
See Page 19,21
See Page 18,20
See Page 19,21
See Page 6
See Page 11
CC.V0
7
CONVEYOR C/R
YSM20R-1