KMK-100-1808 (CWD)YSM20R接线图-1beam.pdf - 第17页
Confidential & P roprietary P A G E X FA N J0357 J0670 N01003F 1 SQ004 N01003 F0 X F AN FAN 22 P060 PNP CHANGER BRD ASSY PNP CN2 CN1 NPN X ORG XB D I I/O C ONVEYOR -1 - CN7 J0304 J0077 See P age 2 POWER CIRCUIT HB+48…

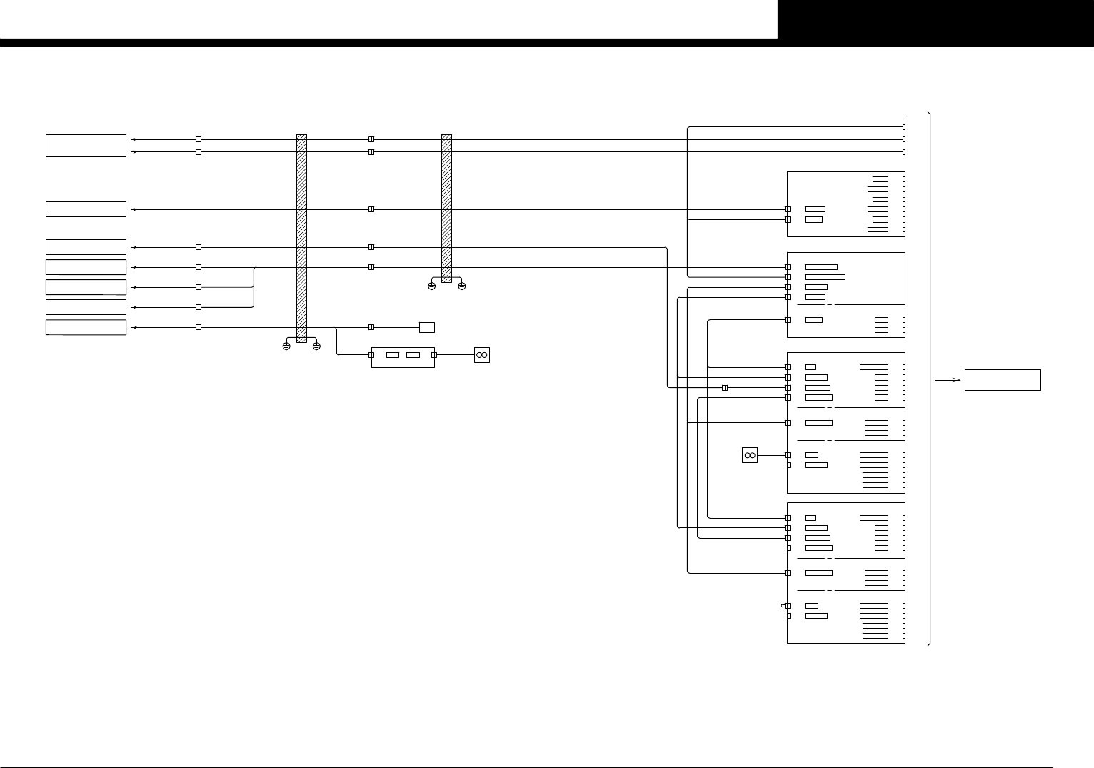
Confidential & Proprietary
PAGE
CN14
24E CN14
CN10
DO1,2 CN10
DI8 CN9
CN4DI3,4
DI19 CN26
EMG1 CN38
CN38
I/O CONVEYOR BOARD ASSY P021
J0309
J0352
S11
KM11 A1 +24B KM11 A2 0V
KM11 54 KMONKM11 53 +24V
KM11 21 FB1
KM11 61 FB1
KM11 73 +24V
KM11/KM11A
W54
V54
U54
W52
V52
U52
21 22
73 74
83 84
53 54
A1 A2
1/L1
3/L2
5/L3
2/T1
4/T2
6/T3
61 62
KM12 54 KMONKM12 53 +24V
KM12 21 FB2
KM12 61 FB2
KM12 A2 0VKM12 A1 +24C
21 22
73 74
83 84
53 54
A1 A2
1/L1
3/L2
5/L3
2/T1
4/T2
6/T3
61 62
+48VB
S12
+48V
KM10 A1 +24V
KM10 A2 0V
KM10T11 SAFE0
KM10T12 SAFE1
KM10 T31 FB0
KM10 T32 FB3
KM10T23 SAFE1
KM10 13 +24V
KM10 23 +24V
KM10 43 +24V
KM10 14 +24B
KM10 24 SRVON
KM10 44 +24C
Control
Circuit
13
23
33
43
53
61
14
24
34
44
54
Off
Delay
Timer
K1K2
K3K4
62
*OFF-delay time setting switch
Set time 0.5sec
DC
LOGIC
AC
A1
A2
T11
T12
KM10
B
PE
A
T21
T22
T23
T31
T32
1
2
3
4
5
6
7
NF11
POWER CIRCUIT
See Page 2
J0014
GS31
POWER CIRCUIT
See Page 2
J0072
KM12 22 FB3
KM12 62 FB3
KM11 22 FB2
KM11 62 FB2
J0257
J0255
J0256
J0258
QF52
QF51
QF53
POWER CIRCUIT
See Page 2
J0073
KM11 74 +24E
AC230V
CONTROL BOX POWER CIRCUIT
See Page 2
J0015
F SHUT.DO
R1 SHUT.DO
R2 SHUT.DO
I/O CONVEYOR -5-
See Page 12
KM12/KM12A
CC.V0
13
SAFETY UNIT(Standard Spec.)
YSM20R-1

Confidential & Proprietary
PAGE
X FAN
J0357
J0670
N01003F1
SQ004
N01003F0
X FAN
FAN 22
P060
PNP CHANGER BRD ASSY
PNPCN2 CN1NPN
X ORGXB DI
I/O CONVEYOR -1-
CN7
J0304
J0077
See Page 2
POWER CIRCUIT
HB+48V
QF52/XT31
SCPJ0116 J0131 J0132
J0162 J0174J0173
I/O CONVEYOR -4-
J0251I/O CONVEYOR -3-
HB+24V
CN43
J0057
HB EMG
HB LAN
J0188J0187J0186
I/F LAN2
LAN
CONTROL BOX -3-
HE CN5
FAN
HEAD SELECT
HB CAM
SCBP
SCBM
J0461
FM HEAD
HM HEAD
I/O BOARD ASSY P053
SRV BOARD ASSY P054
DRV BOARD ASSY P055
ENC BOARD ASSY P056
SRV BOARD ASSY P057
DRV BOARD ASSY P058
ENC BOARD ASSY P059
POW BOARD ASSY P052
FAN 43
LAN
J0465
J0464
J0463
J0462
HPB CN3
HSB2 CN6
HSB1 CN6
J0190
J0189
J0079
J0704
J0078
J0671
J0703
VIS1 CAM4
SERVO3 ENCODER2
SERVO3 M3
FLEXIBLEFLEXIBLE
SCP
SCM
CONTROL BOX -1-
SC+24V
SCM
CONTROL BOX -2-
CN10
CN8
LIGHT3
CAM3
LIGHT2 CN9
CAM2 CN6
LIGHT1 CN7
CAM1 CN4
CAMOUTCN5
CAMOUT
CSEL CN11
DC24VCN11
CN5
VAC CN2
DI1 CN3
DI2
H POW/EMG
CN31
CN1
CN2
CN5
CN3
CN1
CN1
CN2
CN3
CN4
CN4
CN1
CN1
CN2
CN3
CN4
CN4
HD1 CN5
FANCN5
SER ENC2
SER ENC1
CN5
CN8 BATTERY INC ENC 2
INC ENC 1
MOTOR 2
MOTOR POW MOTOR 1
HS1 CN7
CN8B ETHER OUT
CN8A ETHER IN
OPTION IF CN1
S-POWERCN6
DOCN7
HD2 CN5
HS2 CN7
FANCN5
SER ENC2
SER ENC1
CN5
CN8 BATTERY
INC ENC 2
INC ENC 1
MOTOR 2
MOTOR POW MOTOR 1
DI1
DI2
VAC
CN8B ETHER OUT
CN8A ETHER IN
OPTION IF
S-POWERCN6
DOCN7
DO0
DO1 CN8
CN7
HI CN6
DO INCN6
CN3
CN1
IC POW
48V POW
HP CN1
HP CN2
CAMERA SEL POW
HP CN4
CN4
48V/24V/EMGCN2
DUCT Y DUCT X
H PANEL
HEAD I/O UNIT ASSY
HEAD SERVO UNIT ASSY-1
HEAD SERVO UNIT ASSY-2
HEAD CAMERA SELECTOR P051
HEAD FAN
X-AXIS ORIGIN
X MOTOR
See Page 15
See Page 16
See Page 4
See Page 5
See Page 6
See Page 10
See Page 11
See Page 8
CC.V0
14
HEAD
YSM20R-1

Confidential & Proprietary
PAGE
SCM
H PANEL
SC+24V
SCP
SC+24V
SCM
SCP
HEAD CAMERA SELECTOR
SCM MAX 1.5m/s
M43
SC+24V
CN3 +24V
CN1 POCL
SCCAM
SCAN CAM.SUB ASSY
J0678
SC-AXIS
CAM3
LIGHT3
CN8
CN10
CAM3
CN5 CAMOUT
CN4CAM1
CN7LIGHT1
CAM1
LIGHT1
SCAN UNIT ASSY
CN2 48V/24V/EMG
CN4 CAMERA SEL POW
48V POW
IC POW
CN1
CN3
CN6 DO IN
CN8DO1
HEAD I/O UNIT ASSY
POW BOARD ASSY
I/O BOARD ASSY
HI CN8
CN7DO0
HI CN7
CN7 DO
CN6 S-POWER
ETHER INCN8A
ETHER OUTCN8B
MOTOR 1MOTOR POW
MOTOR 2
INC ENC 1
INC ENC 2BATTERYCN8
CN5
SER ENC1
SER ENC2
CN5 FAN
CN4
CN4
CN3
CN2
CN1
CN1
HEAD SERVO UNIT ASSY-1
SRV BOARD ASSY
DRV BOARD ASSY
ENC BOARD ASSY
CN1OPTION IF
HS1 CN1
CN2VAC
CN3DI1
HD1 CN1
HD1 CN4
HE1 CN1
HE1 CN2
HE1 CN4
CN7 DO
CN6 S-POWER
OPTION IF
ETHER INCN8A
ETHER OUTCN8B
VAC
DI2
DI1
MOTOR 1MOTOR POW
MOTOR 2
INC ENC 1
INC ENC 2BATTERYCN8
CN5
SER ENC1
SER ENC2
CN5 FAN
CN4
CN4
CN3
CN2
CN1
CN1
CN3
CN5
CN2
CN1
HEAD SERVO UNIT ASSY-2
SRV BOARD ASSY
DRV BOARD ASSY
ENC BOARD ASSY
HS2 CN2
HD2 CN1
HE2 CN1
LIGHT3
CN6CAM2
CAM2
HE2 CN2
HE2 CN4
CN11 DC24V
J0501
J0502
J0503
J0504
J0511
J0512
J0513
J0514
J0515
J0516
J0517
J0518
J0519
SCP
J0721
J0722
J0726
HS1 CN2
HD2 CN4
P076
J0731
E16
SC-AXIS 61.5W
CN9LIGHT2
LIGHT2 J0727
SCAN CAM.ASSY,CX
SCAN
CN4LIGHT CN1 LIGHT I/F
OF.SV.LIGHT BRD ASSY
OF.LIGHT BRD.ASSY.
J0521
P077
P078
SC MOTOR ASSY
P079
OF.CX.LIGHT BRD.ASSY
HEAD1 VACUUM
HEAD2 VACUUM
HEAD3 VACUUM
HEAD4 VACUUM
HEAD5 VACUUM
YV202
YV204
YV206
YV208
YV210
H1 VAC
H2 VAC
H3 VAC
H4 VAC
H5 VAC
HEAD1 BLOW
HEAD2 BLOW
HEAD3 BLOW
HEAD4 BLOW
HEAD5 BLOW
YV201
YV203
YV205
YV207
YV209
H1 BLOW
H2 BLOW
H3 BLOW
H4 BLOW
H5 BLOW
SHAFT BLOW
YV221
SH BLOW
HEAD6 VACUUM
HEAD7 VACUUM
HEAD8 VACUUM
HEAD9 VACUUM
HEAD10 VACUUM
YV212
YV214
YV216
YV218
YV220
H6 VAC
H7 VAC
H8 VAC
H9 VAC
H10 VAC
HEAD6 BLOW
HEAD7 BLOW
HEAD8 BLOW
HEAD9 BLOW
HEAD10 BLOW
YV211
YV213
YV215
YV217
YV219
H6 BLOW
H7 BLOW
H8 BLOW
H9 BLOW
H10 BLOW
M32
M31
M33
M34
M35
M41
Z2P
Z2M
Z1P
Z1M
Z3P
Z3M
Z4P
Z4M
Z5P
Z5M
R1M
M36
M37
M38
M39
M40
M42
Z6M
Z6P
Z7M
Z7P
Z8M
Z8P
Z9M
Z9P
R2M
Z10M
Z10P
FIDUCIAL CAMERAD.CAM1
CN1
CN2
EL01
FIDUCIAL LIGHT
HEAD LEFT
FID.CAM1
FIDUCIAL CAMERA1
CN1 AIR MACS BOARD ASSY
CN1 AIR MACS BOARD ASSY
MACS1
MACS2
AIR MACS1
AIR MACS2
VAC
VACCN1 VAC SENSOR BRD ASSY
FIDUCIAL CAMERAD.CAM2
FID.CAM2
P071
P073
P074
P075
FIDUCIAL CAMERA2
FIDUCIAL LIGHT
EL02
HEAD RIGHTP072
CN1
CN2
FID.LIGHT BRD.ASSY
FID.LIGHT BRD.ASSY
SQ206
LASER SENSOR
J0506HS1 CN5
DI2 CN5
HS CN5
HS CN5
J0507
TEMP
LIGHT
TEMP
LIGHT
HEAD
T0105704
T0104700
T0104702
T0104704
T0105700
T0105702
T0106700
T0106702
T0106704
T0107700
T0107702
T0107703
T0107701
T0106705
T0106703
T0106701
T0105703
T0105701
T0104705
T0104703
T0104701
DI:N1305002
DO:T1307704
LASER DO
LASER DI
PIN SCAN LASER(Option)
J0506(Standard)
Z1-AXIS
Z2-AXIS
Z3-AXIS
Z4-AXIS
Z5-AXIS
□40 30W
R1-AXIS
Z6-AXIS
Z7-AXIS
Z8-AXIS
Z9-AXIS
Z10-AXIS
□40 30W
R2-AXIS
See Page 14
CC.V0
15
HM HEAD
YSM20R-1