KE-3010_KE-3020V_KE-3020VR-Rev05.pdf - 第135页
- 126 - NOTE( 注記 ) *INSTALLATION POSIT ION AND DIRECTION VARY IF THE PWB T RANSFER REFERENCE IS DIFFE RENT. 基板搬送基準が異なると取付位置、方向が変わります。 REF.NO NOTE PART NO D E S C R I P T I O N 品 名 Qty 1 400-98170 RAIL_PLATE_ RR_ASM_XL レー…

- 125 -
63.PWB CONVEYOR COMPONENTS(15)(TYPE XL)
基板搬送関係(15)(XL 仕様)
A
3
19
8
7
6
10
18
17
4
38
35
36
36
31
40
36
35
B
33
39
41
17
1
34
32
32
9
11
12
12
16
15
14
13
15
16
14
13
4
C
2
37
23
27
B
10
11
9
18
30
30
30
30
36
33
34
37
A
C
38
43
42
20
26
25
26
26
24
25
24
26
25
24
26
24
24
25
26
25
24
25
29
8
28
22
5
21
22
21
5

- 126 -
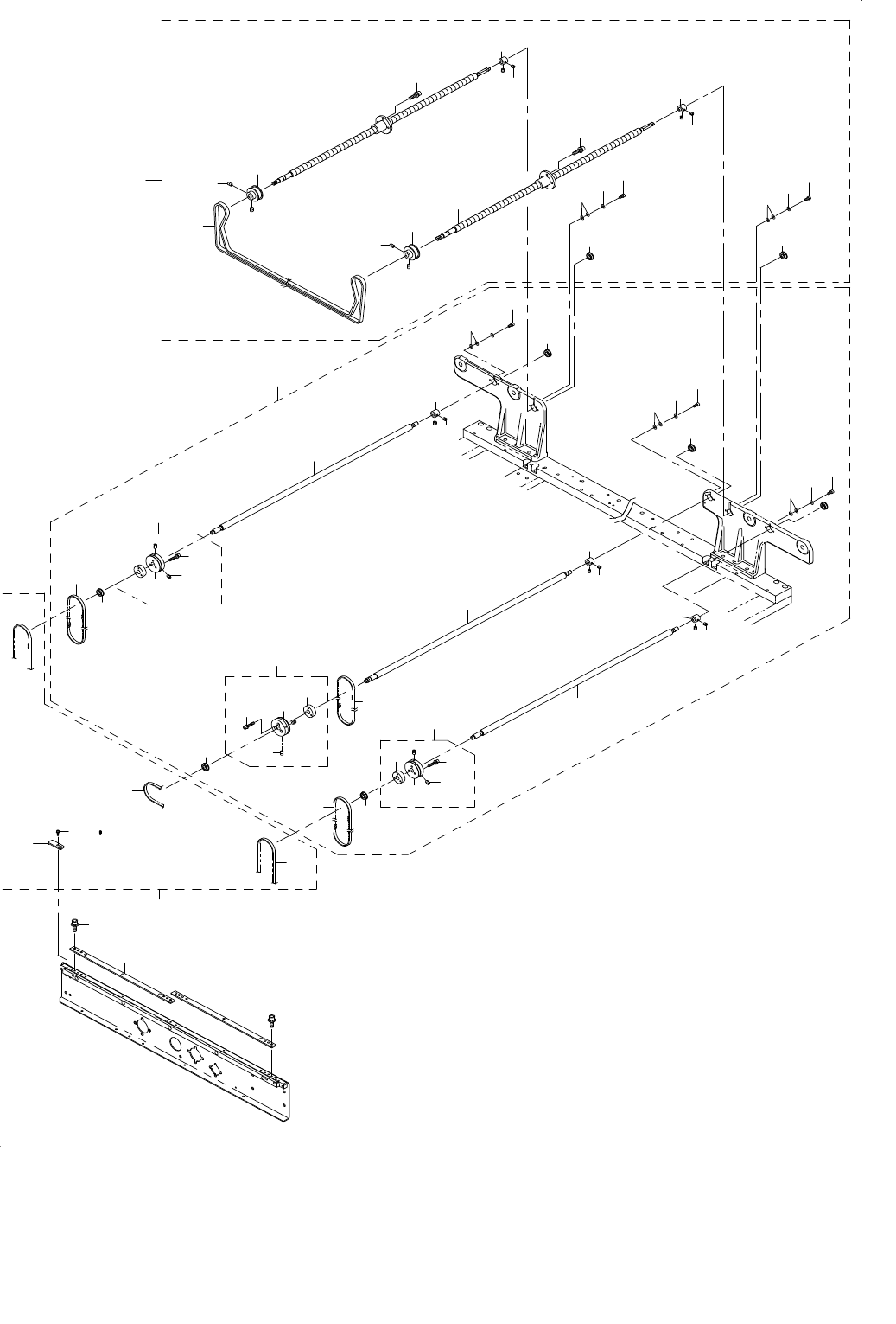
NOTE( 注記 ) *INSTALLATION POSITION AND DIRECTION VARY IF THE PWB TRANSFER
REFERENCE IS DIFFERENT.
基板搬送基準が異なると取付位置、方向が変わります。
REF.NO NOTE PART NO D E S C R I P T I O N
品 名
Qty
1 400-98170 RAIL_PLATE_RR_ASM_XL
レールプレートRR組XL
1
2 400-98118 RAIL_PLATE_RR_XL
レールプレートRR_XL
(1)
3 400-98129 CONVEYOR_RAIL_XL
コンベアレール_XL
(1)
4 SB-8200001-00 BEARING
ころがり軸受
(2)
5 SM-4040855-SC SCREW
なべ小ねじ M4 L=8
(2)
6 E2089-721-0A0 CONVEYOR PULLEY B ASM.
搬送プーリB組
(1)
7 E2055-721-000 PULLEY SPACER
プーリスペーサ
(1)
8 SM-4042501-SC SCREW M4X0.7 L=25
なべ小ねじ M4X0.7 L=25
(2)
9 WP-0430801-SC WASHER M4
平座金 M4
(2)
10 WS-0410002-KN SPRING WASHER M4
ばね座金 M4
(2)
11 NM-6040001-SC NUT M4X0.7 TYPE1
六角ナット M4X0.7 1種
(2)
12 SM-6051002-TN BOLT
六角穴ボルト
(8)
13 400-00839 DRIVE PULLEY R ASM
ドライブプーリ R 組
(2)
14 400-00840 DRIVE PULLEY R
ドライブプーリ R
(1)
15 E2160-721-000 PULLEY FLANGE
プーリフランジ
(1)
16 SL-6030892-TN SCREW M3 L=8
座金付き六角穴ボルト M3 L=8
(3)
17 SL-6030892-TN SCREW M3 L=8
座金付き六角穴ボルト M3 L=8
(6)
18 E2160-721-000 PULLEY FLANGE
プーリフランジ
(2)
19 SL-6031492-TN SCREW M3 L=14
座金付き六角穴ボルト M3 L=14
(4)
20 SL-6041092-TN SCREW
座金付き六角穴ボルト
(2)
21 E2111-715-0A0 CONVEYOR PULLEY ASM.
搬送プーリ(組)
(2)
22 WP-0430800-SC WASHER M4
平座金小形丸 M4
(2)
23 400-98171 SUPPORT_PLATE_RR_ASM_XL
サポートプレートRR 組XL
(1)
24 E2111-715-0A0 CONVEYOR PULLEY ASM.
搬送プーリ(組)
(6)
25 WP-0430800-SC WASHER M4
平座金小形丸 M4
(6)
26 SM-4040855-SC SCREW
なべ小ねじ M4 L=8
(6)
27 400-98120 SUPPORT_PLATE_RR_XL
サポートプレートRR_XL
(1)
28 E2111-715-0A0 CONVEYOR PULLEY ASM.
搬送プーリ(組)
(1)
29 WP-0430800-SC WASHER M4
平座金小形丸 M4
(1)
30 E3931-750-000 PULLEY WASHER
プーリスラストワッシャ
(4)
31 SL-6052092-TN SCREW
座金付き六角穴ボルト
2
32 400-98156 GUIDE_SHAFT_ASM_XL
ガイドシャフト 組XL
4
33 400-97729 GUIDE_SHAFT_XL
ガイドシャフトXL
(1)
34 SL-6051292-TN BOLT
座金付き六角穴ボルト
(1)
35 SL-6052042-TN SCREW
座金付き六角穴ボルト
(1)
36 WP-0501046-SC WASHER 5 X 14 X 1
平座金 5X14X1
(2)
37 SL-6042092-TN SCREW M4 L=20
座金付き六角穴ボルト
4
38 400-98125 SUPPORT_PLATE_C_XL
サポートプレートC_XL
2
39 E4024-725-000 RAIL STAND RR(E)
レールスタンドRR(E)
1
40 SL-6052092-TN SCREW
座金付き六角穴ボルト
2
41 E4023-725-000 RAIL STAND RL
レールスタンドRL(E)
1
42 400-98127 Y_PUSHER_GUARD_XL
Yプッシャガード_XL
1
43 SL-6041692-TN SCREW
座金付き六角穴ボルトM4 L=16
4

- 127 -
64.PWB CONVEYOR COMPONENTS(16)(TYPE XL)
基板搬送関係(16)(XL 仕様)
26
25
23
24
22
16
26
25
23
24
22
16
20
20
26
2
21
21
1
1
2
12
9
4
6
5
7
11
10
8
10
13
5
14
6
7
11
14
15
27
27
19
27
28
25
23
29
24
22
19
26
21
17
30
17
18
30
18
26
26
17
18
30
33
35
32
36
33
31
12
9
4
8
19
3
34