SP-0077-001.pdf - 第17页
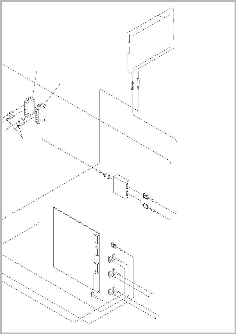
Fig. D3 X9503 X9502 X6701 X6702 1-XE39 2-XE39 X6703 X6704 X9505 X9506 X9507 X9508 X6801 X6802 X6803 X6804 U165 U95 X16501 X16502 X9504 X7403 N74(F) X7401 X16503 X9501 See Fig. D1-5 Key No.4E1 See Fig. D1-5 Key No.4D1 793…

Fig. D3-8 CPU2
ケーブル
CPU2 Cable
X13601
X13601
X6101
X6101
X9201
X9202
X9503
X9502
X6701
X6702
1-XE39
2-XE39
X6703
X6704
X9505
X9506
X9507
X9508
X6801
X6802
X6803
X6804
X19401
X29401
X9401
X19105
X19106
U165
U95
U91
U92
U94
X16501
X16502
X7403
N74(R)
X9104
X19102
X9504
X7401
X9108
794
X9107
X7403
N74(F)
X7401
See Fig. D1-5
Key No.4A3
X16503
X9501
X8102
See Fig. D1-5
Key No.4E1
See Fig. D1-5
Key No.4D1
793
798
(BASE:Document No. P-309-00X
UNIT-3 Fig.D3-8)
1003-001
Fig. D1 ACV
システム対応
(GS-DA100)
FOR ACV SYSTEM(GS-DA100)

Fig. D3
X9503
X9502
X6701
X6702
1-XE39
2-XE39
X6703
X6704
X9505
X9506
X9507
X9508
X6801
X6802
X6803
X6804
U165
U95
X16501
X16502
X9504
X7403
N74(F)
X7401
X16503
X9501
See Fig. D1-5
Key No.4E1
See Fig. D1-5
Key No.4D1
793
798
Fig. D3-8
1003-001

Key No. PART No. PART NAME Q’ty
REMARKS
NOTE
793 0949003A ASSY_CONN_NO 1 209490003F-003
794 0949003D ASSY_LAN_CABLE 1
209490003F-004
798 23N30737 ACCESS_WIRING(M 10
209490003F-008
Fig. D3-8
Fig. D3
1003-001
GS-DA100