高速FLEX贴片机KE-2050&KE-2060操作手册.pdf.pdf - 第37页
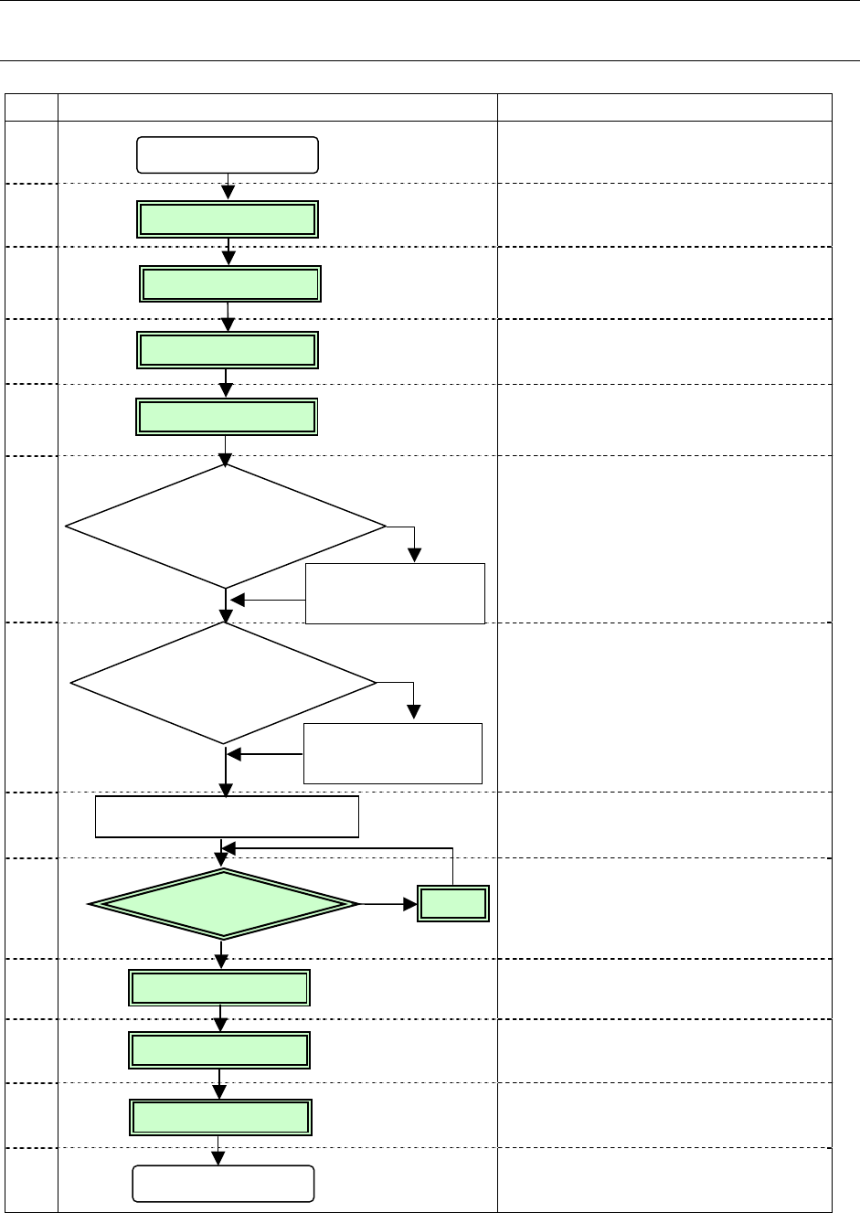
第2章 生产 Rev02 2-1 第 2 章 生产 2-1 流程图 本章将对 No 2 ~ No5 、 No9 ~ No 12 加以说明。 No. 流程图 备注 1 进行主空气压力的确认(0.49MPa), ATC 周围的确认等日常检查。 2 3 在实施前确认装置内部 是否有异物等。 4 节假日结束后以及在 寒冷的地方使用 时,请务必实施( 预热 10 分钟左右) 。 5 6 在日常检查或设置基板时、以及在清 扫吸嘴或改变基准销位置后,…

第 1 章 设备概要 Rev02
1-22
5)手动控制
文件(F) 显示(V) 控制(C) 帮助(H)
贴片头(H) >>
传送系统(C) >>
图像(V) >>
供给设备(F) >>
其他(O) >>
状态栏(S)
贴片头控制(H)…
贴片头设备控制(D)…
激光控制(L)…
个别控制(I)…
自动控制(A)…
自动基板宽度调整控制(W)…
基板吸取控制(P)…
VCS 控制(V)…
MTC 控制(C)…
MTS 控制(S)…
定位销控制(F)…
DTS 控制(D
)…
ATC 控制(A)…
信号灯控制(S)…
检验元件(V)…
校准台控制(C)…
其他传感器(O)…
驱动器情况(D)…
关闭应用程序(X)

第2章 生产 Rev02
2-1
第 2 章 生产
2-1 流程图
本章将对 No2~No5、No9~No12 加以说明。
No. 流程图 备注
1
进行主空气压力的确认(0.49MPa),
ATC 周围的确认等日常检查。
2
3
在实施前确认装置内部是否有异物等。
4
节假日结束后以及在寒冷的地方使用
时,请务必实施(预热 10 分钟左右)。
5
6
在日常检查或设置基板时、以及在清
扫吸嘴或改变基准销位置后,机器的
初始设定状态被改变时,请重新设定
“机器设置”。
(参见“5-4 机器设置”)
7
参考“5-1 数据库”
8
9
当发生贴片位置偏差、定心不良等,
未能正常贴片时,可用“程序编辑”
进行修正。但部分元件数据可在“生
产”中进行修正。
10
11
12
13
定期性实施
(参见“第 3 章 保修”)
电源ON
装置检查
返回原点
预热
设置基板
机器设置状况的
变更
用“机器设置”
来设定变更部分
制作元件数据库
用“数据库”来
制作元件数据
贴片确认
存在问题时
生产
退出生产
电源 OFF
无异常
必要时
必要时
不必时
不必时
修正
制作、编辑生产程序
日常检修

第2章 生产 Rev02
2-2
2-2 概要
使用已制作的生产程序进行贴片确认和生产。
制作完新程序后,在实际生产前,有必要进行试生产,以确认贴片坐标·吸取坐标等,对新
建的程序进行最终确认。
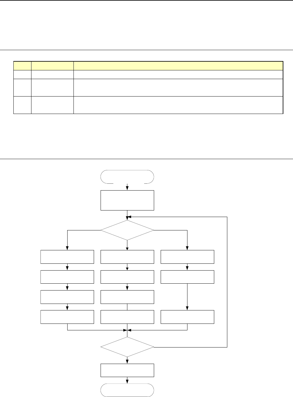
2-2-1 生产模式
在生产中,有以下 3 种生产模式。
No. 生产模式 内容
1 基板的生产 是指定生产数量,实际生产基板的模式。
2 试打 是进行试生产的模式。
可选择吸取位置追踪和贴片后的贴片位置追踪。
※1
3 空打 不使用元件而确认吸取贴片动作的模式。
可选择吸取位置追踪和贴片后的贴片位置追踪。
※1
※1:参见“4-5-4-4 确认”的贴片位置追踪与吸取位置追踪。
基板的生产、试打、空打中,可分别设定生产条件、试打条件及空打条件。
2-2-2 生产流程
START
生産条件を
選択して起動
終了
生産条件?
生産条件設定
部品数設定
基板生産 空打
空打条件設定試打条件設定
部品数設定
試打
終了か?
実行モード指定
END
空打試打
基板生産
N
Y
実行モード指定 実行モード指定
图 2- 1生产示意流程
START
选择生产条件
并起动
设定试打条件 设定生产条件 设定空打条件
指定运行模式 指定运行模式
试打
空打
设定试打条件 设定试打条件
设定元件数 设定元件数
试打 基板生产 空打
结束?
结束
END
N
Y
指定运行模式
生产条件?
生产基板