00191828-01.pdf - 第252页
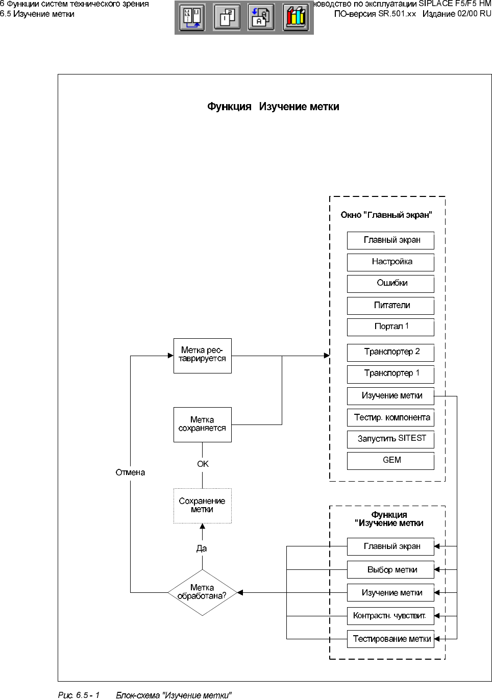
W , , W Grundansicht Menüoptionen 'M arke teachen' Menü ' Grundansicht Rüstung Fehler Förderer LP-Transport 2 LP-Transport 1 Marke teachen Bauelem ent test en SITEST GEM Grundansicht Markenauswahl M…

W ,,W
±
±
±
096
±
±
(6&
±
±
±
±

W ,,W
Grundansicht
Menüoptionen 'Marke teachen'
Menü 'Grundansicht
Rüstung
Fehler
Förderer
LP-Transport 2
LP-Transport 1
Marke teachen
Bauelement testen
SITEST
GEM
Grundansicht
Markenauswahl
Marke teachen
Kontrastempfindlichkeit
Marke testen
Marke
speichern
Menüoption
Marke teachen
Markenauswahl
Marke
bearbeitet?
Marke wird
restauriert
Marke wird
gespeichert
OK
Ja
Abbruch
Funktionen Portal 1

W ,,W
Menüoptionen 'Marke teachen'
Menü 'Markenauswahl'
Teachportal wählen:
Portal 1, Portal 2, Portal 3, Portal 4
Marke
speichern
Marke
erzeugen
Marke
laden
Markennamen
ändern
Marke
geladen bzw.
geteacht?
Markennamen
ändern *)
Markennummer
auswählen
Ja
A
Markenauswahl
Eingabebox
'Neue Marke'
Abbruch
Nein
OK
*) Eingabebox 'Markennamen ändern'