yvpxg_e.pdf - 第9页
PA G E 7 YVP-Xg (KGJ) Con fi dential & Proprietary KGJ-000-CN4 Relay circuit ROLL MOTOR POWER, FUEL PUMP POWER, SZ-AXIS BRAKE, MS-AXIS BRAKE KA1 CIRCUIT KA1 9 KA1 13 KA1 10 KA1 14 KA1 11 KA1 15 KA1 12 KA1 16 OUT+ 9 OU…

PAG E
6
YVP-Xg (KGJ)
Confi dential & Proprietary
KGJ-000-CN4
Monitor selection
See Page 5
See Page 2
See Page 2
See Page 2
See Page 2
See Page 5
See Page 2
See Page 2
See Page 8
I/O CONVEYOR (CN5,CN16)
J211
J117
J113
LCD
NOTE1: The Harness is attachment for System board.
J117
J113
VGA
AC100V IN
XT21 (U11,V10)
LCD TOUCH PANEL (OPTION)
CRT (STANDARD)
J251
I/O CONVEYOR (CN5,CN16)
J251
NOTE1
FRONT OPERATION SWITCHES
CONTROL BOX (KEY/MS)
A10
A12
KEYBOARD
MOUSE
CONTROL BOX (VGA)
J49
CRT1
CONTROL BOX (EXT.PWR)
NOTE1
VGASERIAL
CONTROL BOX (SERIAL1)
FRONT OPERATION SWITCHES
DC12V IN
J28
LCD1
CONTROL BOX (KEY/MS)
A10
A12
KEYBOARD
MOUSE
CONTROL BOX (VGA)

PAG E
7
YVP-Xg (KGJ)
Confi dential & Proprietary
KGJ-000-CN4
Relay circuit
ROLL MOTOR POWER, FUEL PUMP POWER, SZ-AXIS BRAKE, MS-AXIS BRAKE
KA1 CIRCUIT
KA1 9
KA1 13
KA1 10
KA1 14
KA1 11
KA1 15
KA1 12
KA1 16
OUT+ 9
OUT- 16
OUT+ 12
OUT- 15
OUT+ 11
OUT- 14
CM
X1
OUT+ 10
OUT- 13
1 IN-
5 IN+
2 IN-
6 IN+
3 IN-
7 IN+
4 IN-
8 IN+
See Page 2
See Page 7
See Page 5
See Page 2
ROLL MOTOR PWR (J215)
KA6 (J207)
J206
N3092
33
22
0V
N3092
+24V
SZ-AXIS BRAKE (J187)
+24VJ
J188
0V
MS-AXIS BRAKE (J185)
J199
+24VJ
0V
+24VP
J226
0V
ROLL PWR
1
2
1
2
11
MSBK+24V
1
2
1
2
SZBK+24V
1
2
1
2
See Page 3
See Page 3
See Page 5
See Page 5
See Page 5
See Page 5
See Page 5
I/O CONVEYOR (CN11)
THERMAL SENSOR
N3092
+24V
J264
0V
J225
+24VP
CONNECTION BOARD (CNF32)
0V
J221
I/O CONVEYOR (CN15) SZ-AXIS BRAKE
J205
J214
J214
T3827
I/O CONVEYOR (CN14) INVERTOR
T3841
I/O CONVEYOR (CN17) MS-AXIS BRAKE
0V
CONNECTION BOARD (CNF29)
+24VJ
0V
J190
+24VJ
0V
I/O CONVEYOR (CN15) ROLL MOTOR
T3867
0V
0V
0V
T3863
SQ236
See Page 5
See Page 5
See Page 7
See Page 8
See Page 8
See Page 8
See Page 5
See Page 3
See Page 3
See Page 3
See Page 3
See Page 3
See Page 3
See Page 5
A13 INVERTOR
J206 J207
INVERTOR
KA1
0V
CM
X1
N3092
+24V
THERMAL SENSOR
J208
N3092
N3092
+24V
1
2
1
2
55
44
33
22
11
THERMAL SENSOR
KA6 CIRCUIT
SQ227
SQ226
SQ225
SQ224
KA2 13
KA2 9
J176
J175
N3022
N3025
N3026
N3027
0V
0V
0V
0V
MASK DETECT LIMIT SW1
+24V
N3022
1
2
1
2
MASK DETECT LIMIT SW2
MASK DETECT EMG
KA2 CIRCUIT
EMG2A
EMG2
J180
CONNECTION BOARD (CNF12) MASK EMG
0V
+24V
0V
+24V
+24V
N3022
N3025
N3026
N3027
N3022
N3025
N3026
0V
+24V
0V
+24V
0V
+24V
0V
+24V
N3027
J277
J276
J275
J274
MASK DETECT L
MASK DETECT M
N3027
N3026
N3025
1
2
1
2
33
1
2
1
2
33
1
2
1
2
N3027
N3026
N3025
N3022
J252
I/O CONVEYOR
(CN7)
33
22
11
33
22
11
33
22
11
33
22
11
COVER LMT SW 1
SQ250
UPPER COVER
FUEL PUMP
XT21 (V10)
0V
FUEL PUMP
J24
AC100V
QF23 0.5A (U13)
AC100V
0V
J214
T3866
I/O CONVEYOR (CN15) FUEL PUMP
KA5 CIRCUIT
0V
CONNECTION BOARD (CNF33)
COVER LOCK
KA4 CIRCUIT
COVER LOCK VALVE
+24EF
+24EF
I/O CONVEYOR (CN16) COVER LOCK
J228
C.LOCK
1
2
1
2
0V
J229
0V
J251
T3857
0V
LAMP
COVER1
J191
J114
0V
J22
CONNECTION
BOARD (CNF23)
J181
EMGC
EMGB
CONNECTION BOARD (CNF52)
CONNECTION BOARD (CNF14)
E30
EMG2
KA3 CIRCUIT
LAMP POWER
(J116)
0V
+24VN
2
1
2
1
1
2
1
2
J179
KA3
2
1
2
1
12
11
24
23
KA1
G3S4-D
KA1 4
KA1 8
KA1 3
KA1 7
KA1 2
KA1 6
KA1 1
KA1 5
CM
CM
FWD
X1
KA6 4
KA6 3
KA6 1
KA6 5
A345
1
KA6
CM
FWD
X1
KA2 7
KA2 3
KA2 8
KA2 4
KA2 2
KA2 6
A81612
4
D
C
B
1
5
3
7
13
1115
2
61014
9
G6B4BND
KA2
KA2 1
KA2 5
A345
1
KA5
J24
J23
KA5 4
KA5 3
KA5 1
KA5 5
A345
1
KA4
KA4 1
KA4 5
KA3 4
KA3 3
KA3 4
KA3 3
KA3 5
KA3 1
A
KA3
34 1
5

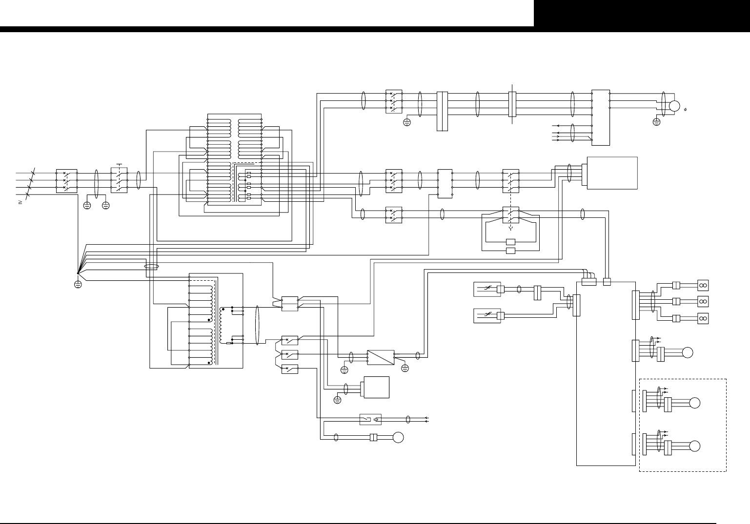
PAG E
8
YVP-Xg (KGJ)
Confi dential & Proprietary
KGJ-000-CN4
Power circuit
J157
J14
BLOWERBLOWER
REAR PLATE
G
X
Y
X
G
X
Y
X
See Page 7
J207
KA6
FWDFWD
X1X1
CM
CM
CM
INVERTOR
G
U65
V65
W65
W
U
V
L3/T
L1/R
L2/S
U63
V63
W63
BLOWER
B3
B2
B1
A3
A2
A1
B3
B2
B1
A3
A2
A1
74
84
73
83
M16
M15
J20
S21
S21
See Page 9
J13
QF33 10A
U63
V63
W63
U60
V60
W60
J12
See Page 2
See Page 10
TM11
240V
220V
208V
200V
190V
0V
240V
220V
208V
200V
190V
0V
240V
220V
208V
200V
190V
0V
240V
220V
208V
200V
190V
0V
240V
220V
208V
200V
190V
0V
240V
220V
208V
200V
190V
0V
220V
220V
200V
220V
200V
W
V
U
200V
3.77KVA
B3
B2
B1
A3
A2
A1
U62
V62
W53
V53
U53
J16
J26
J15
KM10A
KM10
J18
MAX440V/12A
W50
V50
U50
W51
V51
U51
W52
V52
U52
V61
U61
5
3
12
4
6
MAX250V/10A
NF11
AC100V: CONTROL
ACIN
J19
J21
AC220V: MOTOR DRIVER
POWER
CONTROL BOX
A1
EE
6
5
41
2
3
V60
U60
V61
U61
QF32 2A
QF31 10A
W51
V51
U51
W52
V52
U52
QF11 Set13A
W60
U60
V60
J72
J71
T1
W50
V50
U50
V60
U60
J603
1L1
3L2
5L3
R
S
T
MAX690V/40A
2T1
4T2
6T3
R1
S1
J601
J602
J605
J606
J610
J607
J608
N
R1
S1
J609
J3
J3
J702
J700
See Page 3
See Page 11
See Page 11
See Page 5
See Page 10
BUFFER CONVEYOR OPTION
KGC-M4550-0XX
CM1
FAN1
FAN3
FAN2
1
2
1
2
FAN1
FAN3
FAN2
1
2
1
2
1
2
1
2
+24V
1.85A
0V
+24V
2
1
2
1
P21
I/O HEAD
CN2
V62U62
M10
CONVEYOR MOTOR
1.85A
0V
+24V
2
1
2
1
P22
I/O CONVEYOR
J43
+24VF
0V
CN2
CNF16
J41
4
3
2
1
4
3
2
1
+24VF
0V
1
2
3
4
5
6
1
2
3
4
5
6
J52
J22
+24VI
0V
+24VI
+24VI
CNF23
88
77
66
55
1
2
3
4
1
2
3
4
0V
0V
WA1
VA1
For Conveyor Motor
A1
B3
A3
B2
A2
B1
A1
B3
A3
B2
A2
B1
44
33
25W
CNF4
1
2
1
2
MTG1
MTG2
U (WHITE)
V (GRAY)
W (BLACK)
U (WHITE)
V (GRAY)
W (BLACK)
U (WHITE)
V (GRAY)
W (BLACK)
1234
1234
CNF21
12
12
CNF1
+24V
0V
MTG6
CM3
CM2
B.CONVEYOR MOTOR 2
B.CONVEYOR MOTOR 1
WC1
VC1
MTG5
WB1
VB1
B2
MTG4
MTG3
For Conveyor Motor
A1
B3
A3
B2
A2
B1
44
33
25W
1
2
1
2
For Conveyor Motor
A1
B3
A3
A2
B1
44
33
25W
1
2
1
2
P40
CONNECTION BOARD ASSY
J75
CNF36
CNF5
A1
B3
A3
B2
A2
B1
A1
B3
A3
B2
A2
B1
J214
I/O CONVEYOR (CN15)
KA5 1
KA5 5
KA5 4
KA5 3
KA5
QF21 3A
J72
J71
J23
J24
FUEL PWR
1
2
1
2
FUEL PUMP
P
U13
J76
U12
0V
+24V
FG
N
L
GS21
300W
J48
J47
+24V
0V
U12
V10
FG
J17
QF23 0.5A
QF22 2A
J10
V10
J9
J74
J73
J11
J75
0.75KVA
U11
MAX690V/15A
XT21
U10
U11
U11
CRT1V10
FG
J49
J612
V10
V10
V10
V10
U10
V10
V10
R1
S1
TC11
240V
0V
190V
200V
208V
220V
0V
100V
240V
0V
190V
200V
208V
220V
0V
0V
100V
100V
J604
J611
QS11
2
4
6
1
3
5
MAX690V/25A
L1
L2
L3
T1
T2
T3
U62
U62
U62
162
BLOWER MOTOR 1.9KW
M12
J159
2.5sq
43
1
5