RS-1_RS-1-XL_RS-1R-Rev20.pdf - 第236页
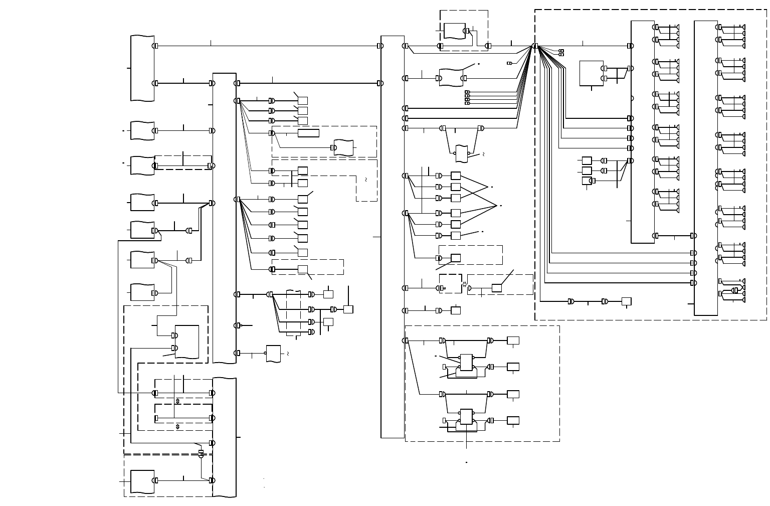
- 229 - 115.SYSTEM D IAGRAM (2) SYSTEM DIAGRA M (2) 㹄㹅 㹄㹅 㹄㹅 㹄㹅 㹄㹅 㹁㹌ࠉ㹀㸲 㸯㸫㸱㸿 㸿㹇㹐ࠉ㹎㹐㹃㹑㹑ࠉ㹑㹕㸦㹄㸧 㸿㹇㹐ࠉ㹎㹐㹃㹑㹑ࠉ㹑㹕㸦㹐㸧 㹐㹀㹓㹎 㹀㹓㹎 㹌㹍㹒㹃㸰 ࠉ㹒㹦㹣ࠉ㸳ࠉ㹡㹟㹠㹪㹣㹱 ࠉ㹦㹟㹴㹣ࠉ㹡㹦㹟㹬 㹥㹣㹢ࠉ㹡㹭㹬 㹬㹣㹡㹲㹭㹰㹱㸬 ࠉࠉࠉࠉࠉ ࠉࠉ㹌㹣 㹵ࠉ㹮㹟 㹰㹲ࠉ㹬 㹳㹫㹠㹣㹰 ࠉ㹟㹬 㹢ࠉ㹍 㹪㹢ࠉ㹮㹟 㹰㹲ࠉ㹬 㹳㹫㹠 㹣㹰ࠉ…

- 228 -
NOTE( 注記 ) #01....FOR ST ST 用
#02....FOR EN EN 用
#03....FOR OPTIONAL PARTS オプション部品
#04....FOR [RS-1R] Rev.J [RS-1R] Rev.J 用
#05....FOR [RS-1] ∼ Rev.H [RS-1] ∼ Rev.H 用
#06....FOR [RS-1] Rev.I ∼ [RS-1R] all Rev. [RS-1] Rev.I ∼ [RS-1R] Rev. 全て
#07....FOR [RS-1] ∼ Rev.B [RS-1] ∼ Rev.B 用
#08....FOR [RS-1] Rev.C ∼ [RS-1R] all Rev. [RS-1] Rev.C ∼ [RS-1R] Rev. 全て
REF.NO NOTE PART NO D E S C R I P T I O N
品 名
Qty
1 401-86993 BREAKER-NF WIRE ASM
BREAKER−NF 束線組
1
2 HN-0040100-00 NOISE FILTER
ノイズフィルタ
1
3 401-86994 NF-SW WIRE ASM
NF−SW 束線組
1
4 401-88712 SWITCH
スイッチ
1
5 401-96242 SW-TF/MTS MTC WIRE ASM2
SW−TF/MTS MTC ワイヤー組2
1
6 401-91280 TRANSFORMER
トランスフォーマー
1
7 401-83414 TRANS-EU CABLE ASM
TRANS−EU ケーブル組
1
8 401-28954 NF-FG WIRE ASM
NF−FG ワイヤー組
1
9
#02
HK-0429900-7A CAP
キャップ
2
10 401-94687 MTS PWR CABLE 2 ASM
MTS PWR ケーブル2組
1
11 401-83500 MTS PWR CABLE ASM
MTS PWR ケーブル組
1
12
#01
402-00913 ELECTRICAL UNIT A
ELECTRICAL ユニットA
1
13
#02
402-00914 ELECTRICAL UNIT A EN
ELECTRICAL ユニットA_EN
1
14 401-82231 MS-ELECTRICAL UNIT CABLE ASM
MS−ELECTRICAL ユニットケーブル組
1
15
#08
401-90514 T1234 POWER RELAY CABLE ASM
T1234電源中継ケーブル組
4
16 401-86996 NF-SW WIRE ASM
NF−SW束線組
1
17 401-91282 NOISE FILTER
ノイズフィルター
1
18 401-86992 BREAKER-NF WIRE ASM
BREAKER−NF束線組
1
19
#07
401-36335 SERVO MOTOR 30W
SERVO モータ30W
4
20 402-22386 HEAD RELAY PCB ASM
ヘッドリレー基板組
1
21 401-82252 HDR-ZA AMP PWR CABLE ASM
HDR−ZA AMP PWR ケーブル組
1
22
#03
401-82264 VACUUM PUMP RELAY WIRE ASM
VACUUM PUMP リレーワイヤー組
1
23
#03
401-29244 VACUUM PUMP ASM
VACUUM PUMP 組
1
24
#03
401-82214 ELE UNIT CN A2-CN B3 CABLE ASM
ELE UNIT CN A2−CN B3 ケーブル組
1
25 402-01638 ELE UNIT CN A2-CN B3 CABLE ASM
ELE UNIT CN A2−CN B3 ケーブル組
1
26 401-82232 EU CN A6-EU CN B2 CABLE ASM
EU CN A6−EU CN B2 ケーブル組
1
27
#02
401-88159 EU CN A4- CN0001 CABLE ASM(EN)
EU CN A4−CN0001 ケーブル組EN
1
28
#01
401-83536 POWER SUPPLY UNIT B ASM
電源ユニットB組
1
29
#02
401-87824 POWER SUPPLY UNIT B ASM_EN
電源ユニットB組EN
1
30 402-01639 EJECTOR SV CABLE ASM
EJECTOR SVケーブル組
1
31 401-82240 EU TOP-F XY BEAR HDM PWR CABLE ASM
EU TOP−F XY BEAR HDM PWR ケーブル組
1
32 401-98672 RF PWR CABLE ASM1
RF PWR ケーブル組1
1
33 EZ-1755690-11 RELAY POWER (RJ1S-CLD-D24)
リレー電源(RJ1S−CLD−D24)
1
34 EZ-1755691-11 SOCKET RELAY (SJ1S-05B)
ソケットリレー(SJ1S−05B)
1
35
#03
401-98897 RF PWR CABLE ASM5
RF PWR ケーブル組5
1
36 401-98673 RF PWR CABLE ASM2
RF PWR ケーブル組2
1
37 402-71213 RF POWER SUPPORT CABLE2
RF POWER サポートケーブル2
1
38 402-24877 RF POWER SUPPORT CABLE
RF POWER サポートケーブル
1
39 402-24878 RF POWER FG CABLE
RF POWER FG ケーブル
1
40 401-98674 RF PWR CABLE ASM3
RF PWR ケーブル組3
1
41
#03
401-98896 RF PWR CABLE ASM4
RF PWR ケーブル組4
1
42 401-97864 SUPER IMPOSE BOARD
スーパーインポーズボード
1
43 401-82271 ATX-SPIMP PWR CABLE ASM2
ATX−SPIMP PWR ケーブル組2
1
44 HK-0693500-10 BLOCK TERMINAL
端子台
1
45 EZ-1468979-11 POWER (ENSP-300P-S20-11S)
電源(ENSP−300P−S20−11S)
1
46
#04
401-46346 ATX PSU
ATX電源
1
47
#04
402-62696 ATX HD CABLE ASM
ATX HD ケーブル組
1
48
#04
402-62697 ATX HD RLY CABLE ASM
ATX HD RLY ケーブル組
1
49
#05
402-22393 HEAD MAIN PCB ASM
ヘッドメイン基板組
1
50
#06
401-28873 HEAD MAIN PCB ASM
ヘッドメイン基板組
1
51 401-82272 XY BEAR CABLE
XY BEAR ケーブル
1
52 401-90921 IP-X11 SET GEN ASM (RS-1)
IP−X11 汎用機 セット組図(RS−1)
1
53 401-28871 IO CONTROL PCB ASM
IOコントロール基板組
1
54 401-82238 IPX-F XY BEAR CAMERA CABLE ASM
IPX−F XY BEAR CAMERA ケーブル組
1
55 401-82239 IO-F XY BEAR SERIAL CABLE ASM
IO−F XY BEAR SERIAL ケーブル組
1
56 401-82241 HDM-HDR SERIAL CABLE ASM
HDM−HDR SERIAL ケーブル組
1
57 401-29105 HDM-HDR PWR CABLE ASM
HDM−HDR パワーケーブル組
1
58 401-29102 HDM-OCC L CABLE ASM
HDM−OCC L ケーブル組
1
59 401-29639 OCC
OCC
1
60 402-22648 OCC LENS
OCC LENS
1
61 401-29273 HDM-OCC LIGHT L CABLE ASM
HDM−OCCライトLケーブル組
1
62 401-28879 OCC C PCB ASM
OCC C基板組
1
63 401-28878 OCC A PCB ASM
OCC Aキ基板組
1
64
#05
401-28880 OCC O PCB ASM
OCC Oキ基板組
1
65
#06
402-09932 OCC O LIGHT PCB ASM
OCC O LIGHT 基板組
1
66 402-09934 OCC UV LIGHT PCB ASM
OCC UV LIGHT 基板組
1
67 401-29106 HDM-HMS L RELAY CABLE ASM
HDM−HMS L リレーケーブル組
1
68 401-29108 HMS CABLE ASM
HMS ケーブル組
1
69 HD-0030600-00 SENSOR
センサ
1
70 401-85429 NZL-UP SV EXTENSION CABLE ASM
NZL−UP SV 延長ケーブ
1
71 401-83349 NZL-UP SV CABLE ASM
NZL−UP SV ケーブル組
1
72 401-86318 HDM-TMP SENSOR CABLE ASM
HDM−TMP SENSOR ケーブル組
1
73 401-28883 THERMAL SENSOR PCB ASM
サーマルセンサ基板組
1
74 401-29652 X AXIS DRIVER
X軸ドライバ
1
75
#02
401-88160 CN A5 -X /YL/YR CNP1 CABLE ASM
CN A5 −X /YL/YR CNP1 ケーブル組
1
76
#02
HA-0065100-0A CIRCUIT PROTECTOR
サーキットプロテクタ
3
77
#01
401-82229 CN A5-X/YL/YR CNP1 CABLE ASM
CN A5−X/YL/YR CNP1 ケーブル組
1
78 401-29654 Y AXIS DRIVER
Y軸ドライバ
2
79 401-82230 CN A3-AMP CNP2 CABLE ASM
CN A3−AMP CNP2 ケーブル組
1
80 401-82256 FX AMP-FG WIRE ASM
FX AMP−FG ワイヤー組
1
81 401-82257 FYL AMP-FG WIRE ASM
FYL AMP−FG ワイヤー組
1
82 401-82258 FYR AMP-FG WIRE ASM
FYR AMP−FG ワイヤー組
1
83 HK-0693500-10 BLOCK TERMINAL
端子台
2
84
#02
401-88158 EU BTM-BANK UP CABLE ASM(EN)
EU BTM−BANK UP ケーブル組EN
1
85
#02
400-02344 BUP SHORT WIRE(EN) ASM
BUP ショートケーブルEN組
2
86
#03
400-02287 BANK SW CABLE ASSY
バンクSWケーブル組
2
87 401-82253 HDR-ZB AMP PWR CABLE ASM
HDR−ZB AMP PWR ケーブル組
1
88 401-86497 ATX RELAY-ATX 250V CABLE ASM
ATX RELAY−ATX 250V ケーブル組
1
89 401-82255 EU TOP-ATX RELAY CABLE ASM
EU TOP−ATX RELAY ケーブル組
1
90 EZ-1756647-11 BATTERY PACK (BS06A-H24/2.5L)
バッテリ− パック(BS06A−H24/2.5L)
1
91 401-82254 HDR-ZC AMP PWR CABLE ASM
HDR−ZC AMP PWR ケーブル組
1
92
#04
401-46346 ATX PSU
ATX電源
1
93
#04
401-46347 BATTERY
バッテリー
1
94 401-72724 ATX-CPCI WIRE ASM3
ATX−CPCI 束線組3
1
95 401-83537 CTRL_UNIT_ASM
コントロールユニット組
1
96 401-23242 CPU BOARD
CPU ボード
1
97 401-82222 HDR-TA AMP PWR CABLE ASM
HDR−TA AMP PWR ケーブル組
1
98 401-96265 POSITION BOARD
ポジションボード
1
99 401-35433 8-PORT COM BOARD
8−PORT COM ボード
1
100 402-33910 TAMP-HDR SERIAL CABLE ASM
TAMP−HDR SERIAL ケーブル組
1
101 401-72512 CPCI BACK BOARD 6SLOT
CPCIバックボード6スロット
1
102 401-82215 TA CN5-CN0713 CABLE ASM
TA CN5−CN0713 ケーブル組
1
103 401-82233 ATX-SW CABLE ASM
ATX−SW ケーブル組
1
104 401-82251 HDR-SV CABLE ASM
HDR−SV ケーブル組
1
105 401-29627 OPTICAL FIBER CABLE 1M
ヒカリファイバケーブル1M
1
106 401-82237 FX AMP-XY BEAR ENC CABLE ASM
FX AMP−XY BEAR ENC ケーブル組
1
107 401-29148 X-MOTOR ENC CABLE ASM
X−モータ ENC ケーブル組
1
108 401-82234 FX AMP-Y BEAR PWR CABLE ASM
FX AMP−Y BEAR PWR ケーブル組
1
109 400-44546 X MTR PWR CABLE
MR−PWS2CBL03M−A1−L カイ
1
110 401-29653 X AXIS MOTOR
X軸モータ
1
111 401-82273 Y BEAR CABLE
Y BEAR ケーブル
1
112 400-45401 YL ENC CABLE ASM
YL ENC ケーブル組
1
113 401-82269 YL MOTOR CABLE ASM
YL MOTOR ケーブル組
1
114 401-46348 Y AXIS SERVO MOTOR
Yジクモータ
2
115 401-29628 OPTICAL FIBER CABLE 0.15M
ヒカリファイバケーブル0.15M
5
116 400-45403 YR ENC CABLE ASM
YR ENC ケーブル組
1
117 401-82270 YR MOTOR CABLE ASM
YR MOTOR ケーブル組
1
118 400-48070 OPTICAL FIBER CABLE 7M
ヒカリファイバケーブル7M
1
119 402-11151 NZL UP SENSOR CABLE ASM
NZL UP SENSOR ケーブル組
1
120 401-33003 NZL UP SENSOR 6T R CABLE ASM
ノズルアップセンサ(6TR)ケーブル組
1
121 401-33060 XY BEAR AMP PWR-FG WIRE ASM
XYベア−FGワイヤー組
1
122 401-82220 HDR-SV CABLE ASM2
HDR−SV ケーブル組2
1
123 401-82243 EU TOP-F XY BEAR AMP PWR CABLE ASM
EU TOP−F XY BEAR AMP PWR ケーブル組
1
124 401-36338 LAN CABLE 5M
LAN ケーブル 5M
1
125 HK-0849200-80 CONNECTOR
コネクタ
2
126 401-82558 CN0707 - T1/T2/T3 ORIGIN CABLE ASM
CN0707−T1/T2/T3 ORIGIN ケーブル組
1
127 401-82216 LNC LAN CABLE ASM
LNC LAN ケーブル組
1
128 401-82217 LNC ENCODER CABLE ASM
LNC ENCODER ケーブル組
1
129 401-82218 HDR-LNC LED CABLE ASM
HDR−LNC LED ケーブル組
1
130 EZ-1492148-11 AMPLIFIER SERVO
サ−ボ アンプ(MR−MD212−S016)
3
131 401-94684 T1_T2_T3_T4 ORIGIN SENSOR ASM
T1_T2_T3_T4 原点センサ組
4
132
#08
401-90511 Z1357 ENCODER RELAY CABLE ASM
Z1357エンコーダ中継ケーブル組
4
133
#08
401-90510 Z1357 POWER RELAY CABLE ASM
Z1357電源中継ケーブル組
4
134
#08
401-87431 SERVO MOTOR 30W
サーボモータ 30W
13
135
#08
401-90513 Z2468 ENCODER RELAY CABLE ASM
Z2468エンコーダ中継ケーブル組
4
136
#08
401-90512 Z2468 POWER RELAY CABLE ASM
Z2468電源中継ケーブル組
4
137
#07
401-36334 SERVO MOTOR 30W
SERVO MOTOR 30W
8
138 401-83385 FIBER UNIT 2M
FIBER UNIT 2M
4
139
#07
401-82565 ZC CN2A CABLE ASM
ZC CN2A ケーブル組
1
140
#07
401-82563 ZC CNP2A CABLE ASM
ZC CNP2A ケーブル組
1
141 401-29650 4AXIS INTEGRAL TYPE T AXIS DRIVER
4軸一体T軸ドライバ
1
142
#08
401-90515 T1234 ENCODER RELAY CABLE ASM
T1234エンコーダ中継ケーブル組
4
143 401-89336 HDR-Z VAC SENSOR CABLE ASM
HDR−Zバキュームセンサケーブル組
1
144 402-23084 VACUUM_UNIT_G
バキュームユニット_G
1
145 401-82559 CN0724 - T4 ORIGIN CABLE ASM
CN0724−T4 ORIGIN ケーブル組
1
146 402-08413 FAN MOTOR ASM
ファンモータ組
1
147
#08
401-82563 ZC CNP2A CABLE ASM
ZC CNP2A ケーブル組
1
148 401-82382 BLOCK TERMINAL
ブロックターミナル
1
149
#07
401-87431 SERVO MOTOR 30W
サーボモータ 30W
1

- 229 -
115.SYSTEM DIAGRAM (2)
SYSTEM DIAGRAM(2)
㹄㹅
㹄㹅
㹄㹅
㹄㹅
㹄㹅
㹁㹌ࠉ㹀㸲
㸯㸫㸱㸿
㸿㹇㹐ࠉ㹎㹐㹃㹑㹑ࠉ㹑㹕㸦㹄㸧
㸿㹇㹐ࠉ㹎㹐㹃㹑㹑ࠉ㹑㹕㸦㹐㸧
㹐㹀㹓㹎
㹀㹓㹎
㹌㹍㹒㹃㸰 ࠉ㹒㹦㹣ࠉ㸳ࠉ㹡㹟㹠㹪㹣㹱ࠉ㹦㹟㹴㹣ࠉ㹡㹦㹟㹬㹥㹣㹢ࠉ㹡㹭㹬㹬㹣㹡㹲㹭㹰㹱㸬
ࠉࠉࠉࠉࠉࠉࠉ㹌㹣㹵ࠉ㹮㹟㹰㹲ࠉ㹬㹳㹫㹠㹣㹰ࠉ㹟㹬㹢ࠉ㹍㹪㹢ࠉ㹮㹟㹰㹲ࠉ㹬㹳㹫㹠㹣㹰ࠉ㹡㹟㹬㹬㹭㹲ࠉ㹠㹣ࠉ㹫㹧㹶㹣㹢㸬
㹌㹍㹒㹃㸰
㹌㹍㹒㹃㸰
㹌㹍㹒㹃㸰
㹌㹍㹒㹃㸰
㹌㹍㹒㹃㸰
㹌㹍㹒㹃㸯
㹐㹊㸯㸮
㸿㹐㹃㸿ࠉ㹑㹃㹌㹑㹍㹐㸦㹐㸧
㹁㹌㸲㸰㸴
㹁㹌㸯㸱㸯㸲㸫㸰
㸿㹐㹃㸿
㹐㹊㸷
㸿㹇㹐ࠉ㹀㹊㹍㹕
㹑㹔
㹎㹍㹑㹇㹒㹇㹍㹌ࠉ㹀㹍㸿㹐㹂
㸲㸫㸳㹁
㹌㹍㹒㹃㸯 ࠉ㸲㸮㸯㸶㸰㸶㸰㸱ࠉ㹤㹭㹰ࠉ㹬㹭㹬ࠉ㸦㹍㹎㸧㹁㹍㹎㹊㸿㹌㸿㹊㹇㹒㹗
ࠉࠉࠉࠉࠉࠉࠉ㸲㸮㸯㸷㸰㸳㸮㸮ࠉ㹤㹭㹰ࠉ㸦㹍㹎㸧㹁㹍㹎㹊㸿㹌㸿㹊㹇㹒㹗
㹌㹍㹒㹃㸯
㹒㹀㸲
㹒㹀㸱
㹒㹀㸰
㹒㹀㸯
㹃㹀㸰ࠉ㹁㹌㸯
㹃㹀㸰ࠉ㹁㹌㸰
㹄㹅
㹁㹌㸯㸱㸲㸮
㹁㹌㸯㸵㸳㸴
㸦㹍㹎㸧㹌㹍㹌ࠉ㹑㹒㹍㹎ࠉ㹍㹎㹃㹐㸿㹒㹇㹍㹌ࠉ㹃㹌
㸿㹐㹃㸿ࠉ㹑㹃㹌㹑㹍㹐㸦㹄㸧
㹁㹌㸲㸰㸴
㹄㹀㹓㹎
㹀㹓㹎
㹁㹌㸯㸱㸯㸲㸫㸯
㸿㹐㹃㸿
㹁㹌㸯㸲
㹁㹌㸯㸱㸯㸲
㹁㹌㸰㸰㸮㸮
㹀㹉㸫㹁㹌㸳
㹁㹌㸳
㸦㹍㹎㸧㹁㹍㹎㹊㸿㹌㸿㹐㹇㹒㹗
㹃㹌㹁㹍㹂㹃㹐
㹃㹌㹁㹍㹂㹃㹐
㹇㹎㸫㹖㸯㸯㹝㹃㹌㹁㸦㸲㸫㸴㸧
ࠉࠉࠉࠉࠉࠉࠉࠉ㹃㹌㹁㸦㸷㸫㸯㸮㸧
㹀㹉㸫㹁㹌㸱
㹁㹌㸱
㹁㹍㹎㹊㸿ࠉ㹁㹎㹓
㹀㸿㹁㹉㹀㹍㸿㹐㹂
㸰㸫㸰㹀
㹁㹍㹎㹊㸿ࠉ㹊㸿㹑㹃㹐
㹉㹃㹗ࠉ㹑㹕
㸦㹍㹎㸧㹁㹍㹎㹊㸿㹌㸿㹐㹇㹒㹗
㸳㸫㸲㹁
㸰㸫㸯㹁
㹀㹉㸫㹁㹌㸵
㹁㹌㸵
㹁㹍㹎㹊㸿ࠉ㹁㹎㹓
㹀㸿㹁㹉㹀㹍㸿㹐㹂
㹄㹅
㹁㹌㸯㸱㸯㸷㹁
㹁㹌㸯㸱㸯㸷㹁
㸦㹍㹎㸧ࠉ㹒㹍㹐㹍㹊㹊㹃㹗
㹁㹌㸯㸱㸲㸷
㹀㸿㹌㹉ࠉ㸿㹇㹐
㹂㹍㹕㹌ࠉ㹑㹕ࠉ㸦㹄㸧
㸦㹍㹎㸧ࠉ㹒㹍㹐㹍㹊㹊㹃㹗
㹁㹌㸯㸱㸱㸲
㹀㸿㹌㹉ࠉ㹓㹎ࠉ㹑㹃㹌㹑㹍㹐
㸦㹑㹒㸧㹄㹇㹖ࠉ㹀㸿㹌㹉
㸦㹑㹒㸧
㹁㹌㸮㸲㸰㸯
㸦㹍㹎㸧㹔㹁㹑
㹇㹎㸫㹖㸯㸯㹝㹃㹌㹁ࠉ㹖㸮
㹃㹌㹁ࠉ㹖㸯
㹁㹌㸮㸲㸰㸯
㸦㹍㹎㸧㹃㹌
㸯㸫㸯㹁
㹁㹌ࠉ㸿㸯㸯
㹁㹌ࠉ㸿㸯㸯
㹃㹊㹃㹁㹒㹐㹇㹁㸿㹊ࠉ㹓㹌㹇㹒ࠉ㸿
㹁㹌㸯㸰㸯㸮
㸦㹍㹎㸧㹇㹄㹑㸫㹌㹖
㹋㹎㹁㸰㹄
㹁㹌㸯㸤㹁㹌㸰
㹋㹎㹁㸫㹁㸿㹌㸦㹄㸧
㸳㸫㸰㹁
㹁㹌㸰
㹁㹌㸯
㹃㹀㸰ࠉ㹁㹌㸯㸴
㹃㹀㸯ࠉ㹁㹌㸯
㹄㹃㹃㹂㹃㹐ࠉ㹁㹍㹍㹊㹇㹌㹅
㸿㹇㹐ࠉ㹀㹊㹍㹕ࠉ㹑㹔
㹁㹌㸯㸱㸲㸷㸫㸯
㸦㹍㹎㸧㹋㹇㹌㹇ࠉ㹑㹇㹅㹌㸿㹊ࠉ㹒㹍㹕㹃㹐
㹑㹇㹅㹌㸿㹊ࠉ㹒㹍㹕㹃㹐
㹐㹊㸲
㸰㸫㸱㹀
㹁㹌㸯㸴
㹁㹌㸯㸰㸯㸴
㹁㹌㸯㸰㸰㸱
㹐㹊㸲
㸰㸫㸰㹁
㸱㸫㸱㹀
㹒㹀㸲
㹒㹀㸱
㹒㹀㸰
㹒㹀㸯
㹒㹀㸲
㹒㹀㸱
㹒㹀㸰
㹒㹀㸯
㹁㹓㹒㹒㹃㹐ࠉ㹑㸬㹔
㹁㹓㹒㹒㹃㹐ࠉ㹁㹊㹍㹑㹃ࠉ
㹑㹃㹌㹑㹍㹐
㹁㹓㹒㹒㹃㹐ࠉ㹍㹎㹃㹌
㹑㹃㹌㹑㹍㹐
㹁㹌㸰
㹑㹔
㹍㹎㹃㹌
㹁㹊㹍㹑㹃
㹁㹌㸯㸵
㹀㸿㹌㹉ࠉ㹇㹂
㹎㹁㹀ࠉ㸿㹑㹋㸦㹄㸧
㹁㹌㸯
㹁㹌㸰
㹃㹀㸰ࠉ㹁㹌㸯㸶
㹁㹌㸯㹁㹌㸯㸶
㹁㹌㸯㸲
㹃㹀㸰ࠉ㹁㹌㸯㸱
㹁㹌㸯㸱
㹃㹀㸰ࠉ㹁㹌㸯㸲
㹃㹀㸰ࠉ㹁㹌㸯㸰
㹁㹌㸯㸰
㹁㹌㸯㸯
㹃㹀㸰ࠉ㹁㹌㸯㸮
㹁㹌㸯㸮
㹃㹀㸰ࠉ㹁㹌㸯㸯
㹃㹀㸰ࠉ㹁㹌㸷
㹁㹌㸷
㹁㹌㸶
㹃㹀㸰ࠉ㹁㹌㸵
㹁㹌㸵
㹃㹀㸰ࠉ㹁㹌㸶
㹃㹀㸰ࠉ㹁㹌㸴
㹁㹌㸴
㹁㹌㸳
㹃㹀㸰ࠉ㹁㹌㸲
㹁㹌㸲
㹃㹀㸰ࠉ㹁㹌㸳
㹃㹀㸰ࠉ㹁㹌㸱
㹁㹌㸱
㹁㹌㸳㸴
㹁㹌㸳㸳
㹁㹌㸳㸲
㹁㹌㸳㸱
㹇㹂
㹃㹀㸯ࠉ㹁㹌㸯㸶
㹁㹌㸯㸶
㹁㹌㸯㸵
㹃㹀㸯ࠉ㹁㹌㸯 㸴
㹁㹌㸯㸴
㹃㹀㸯ࠉ㹁㹌㸯 㸵
㹃㹀㸯ࠉ㹁㹌㸯㸳
㹁㹌㸯㸳
㹁㹌㸯㸲
㹃㹀㸯ࠉ㹁㹌㸯 㸱
㹁㹌㸯㸱
㹃㹀㸯ࠉ㹁㹌㸯 㸲
㹃㹀㸯ࠉ㹁㹌㸯 㸰
㹁㹌㸯㸰
㹁㹌㸯㸯
㹃㹀㸯ࠉ㹁㹌㸯㸮
㹁㹌㸯㸮
㹃㹀㸯ࠉ㹁㹌㸯㸯
㹃㹀㸯ࠉ㹁㹌㸷
㹁㹌㸷
㹁㹌㸶
㹃㹀㸯ࠉ㹁㹌㸵
㹁㹌㸵
㹃㹀㸯ࠉ㹁㹌㸶
㹃㹀㸯ࠉ㹁㹌㸴
㹁㹌㸴
㹁㹌㸳
㹃㹀㸯ࠉ㹁㹌㸲
㹁㹌㸲
㹁㹌㸰㸵
㹁㹌㸰㸴
㹁㹌㸰㸳
㹁㹌㸰㸲
㹁㹌㸰㸱
㹁㹌㸱㸰
㹁㹌㸱㸯
㹁㹌㸱㸮
㹁㹌㸰㸷
㹁㹌㸰㸶
㹁㹌㸰㸰
㹁㹌㸰㸯
㹖ࠉ㹌㹃㸿㹐ࠉ㹑㹃㹌㹑㹍㹐
㹍㹎ࠉ㹁㹌㸵
㹋㹎㹁㸯㹄
㸦㹍㹎㸧㹔㹁㹑
㹄㹊㹓㹖㹃㹐
㸦㹍㹎㸧㹐㹃㸿㹐ࠉ㹋㹍㹌㹇㹒㹍㹐
㹁㹌㸰㸰㸮㸮
㸲㸫㸱㸿
㹁㹌㸰㸮㸮㸶
㹁㹌㸶
㹊㹇㹅㹆㹒ࠉ㹁㹒㹐㹊ࠉ㹎㹁㹀
㹇㹎㸫㹖㸯㸯
㹒㹐㹇㹅
㹃㹀㸯ࠉ㹁㹌㸳
㹃㹀㸯ࠉ㹁㹌㸱
㹁㹔㹊㹍㹁㹉
㸱㸫㸯㹀
㸱㸫㸯㹁
㸰㸫㸯㹀
㸰㸫㸱㸿
㸯㸫㸱㹀
㸲㸫㸲㹀
㸯㸫㸰㹁
㸱㸫㸯㸿
㸯㸫㸰㹂
㸯㸫㸰㹀
㸯㸫㸰㸿
㸯㸫㸰㸿
㸯㸫㸱㸿
㹃㹌㹁㹍㹂㹃㹐
㹇㹎㸫㹖㸯㸯
㹃㹌㹁㸦㸷㸫㸯㸮㸧
㹇㹎㸫㹖㸯㸯ࠉ㹎㹁㹀
㹃ࠉ㹀㸿㹌㹉ࠉ㹒㹐㹍㹊㹊㹃㹗ࠉ㹓㹌㹇㹒㸦㹄㹐㹍㹌㹒ࠉ㹑㹇㹂㹃㸧
㹁㹌㸱
㹃㹊㹃㹁ࠉ㹀㸿㹌㹉ࠉ㹊㸫㹑㹇㹂㹃
㹎㹁㹀ࠉ㸿㹑㹋㸦㹄㸧
㹁㹌㸯㸳
㹁㹌㸯㸲
㹁㹌㸯㸱
㹁㹌㸯㸰
㹁㹌㸯㸯
㹁㹌㸰㸮
㹁㹌㸯㸷
㹁㹌㸯㸶
㹁㹌㸯㸵
㹁㹌㸯㸴
㹁㹌㸮㸳
㹁㹌㸮㸲
㹁㹌㸮㸱
㹁㹌㸮㸰
㹁㹌㸮㸯
㹁㹌㸯㸮
㹁㹌㸮㸷
㹁㹌㸮㸶
㹁㹌㸮㸵
㹁㹌㸮㸴
㹁㹌㸲㸵
㹁㹌㸲㸴
㹁㹌㸲㸳
㹁㹌㸲㸲
㹁㹌㸲㸱
㹁㹌㸳㸰
㹁㹌㸳㸯
㹁㹌㸳㸮
㹁㹌㸲㸷
㹁㹌㸲㸶
㹁㹌㸱㸵
㹁㹌㸱㸴
㹁㹌㸱㸳
㹁㹌㸱㸲
㹁㹌㸱㸱
㹁㹌㸲㸰
㹁㹌㸲㸯
㹁㹌㸲㸮
㹁㹌㸱㸷
㹁㹌㸱㸶
㹁㹌㸯㸴
㹁㹌㸯
㹃㹊㹃㹁ࠉ㹀㸿㹌㹉ࠉ㹐㸫㹑㹇㹂㹃
㹎㹁㹀ࠉ㸿㹑㹋㸦㹄㸧
㹁㹌㸮㸲㸰㸯
㹁㹌㸮㸱㸮㸰
㹁㹌㸰
㹁㹌㸯㸱㸮㸯
㹁㹌㸯
㹁㹌㸳
㹁㹌㸯㸰㸮㸳 㹁㹌㸯㸱㸮㸳
㹁㹌㸳
㹃ࠉ㹀㸿㹌㹉ࠉ㹐㹃㹊㸿㹗ࠉ㹎㹁㹀㸦㹄㸧
㹁㹌㸮㸮㸯㸳
㹁㹌㸯㸳
㹁㹌㸯㸱㸯㸳
㹁㹌㸯㸷
㹁㹌㸯㸱㸯㸷
㹁㹌㸷
㹁㹌㸯㸱㸮㸷
㹁㹌㸯㸵
㹁㹌㸯㸱㸯㸵
㹁㹌㸵
㹁㹌㸯㸱㸮㸵
㹁㹌㸯㸱㸲㸲 㹁㹌㸯㸱㸲㸱
㹁㹌㸯㸳
㹎㹍㹕㹃㹐ࠉ㹑㹓㹎㹎㹊㹗
㹓㹌㹇㹒ࠉ㹀
㹁㹌ࠉ㹀㸲
㹁㹌㸴
㹁㹌㸯㸱㸱㸳
㹁㹌㸯㸱㸮㸴
㸿㹇㹐ࠉ㹎㹐㹃㹑㹑㹓㹐㹃ࠉ㹑㹃㹌㹑㹍㹐㸦㸩㸧
㹁㹌㸶
㹁㹌㸯㸱㸲㸷
㹁㹌㸯㸱㸮㸶
㹁㹌㸯㸰
㹁㹌㸯㸱㸱㸱
㹁㹌㸯㸱㸱㸯
㹁㹌㸯㸱㸰㸷
㹁㹌㸯㸱㸯㸰
㹁㹌㸯㸯
㹁㹌㸯㸱㸰㸶
㹁㹌㸯㸱㸰㸵
㹁㹌㸯㸱㸰㸳
㹁㹌㸯㸱㸯㸯
㹁㹌㸰
㹁㹌㸯
㹁㹌㸱
㹁㹌㸵
㹁㹌㸯㸮
㹁㹌㸯㸰㸮㸷
㹁㹌㸷
㹁㹌㸯㸰㸮㸶
㹁㹌㸶
㹉㹃㹗ࠉ㹑㹕
㹁㹍㹌㹑㹍㹊㹃ࠉ㹑㹕㸦㹄㸧
㹁㹌㸯㸰㸴㸰
㹁㹌㸯㸰㸴㸯
㹑㹒㹍㹎ࠉ㹑㹕㸦㹄㸧
㹁㹌㸯㸰㸴㸮
㹑㹒㸿㹐㹒ࠉ㹑㹕㸦㹄㸧
㹁㹌㸯㸰㸳㸷
㹁㹌㸯㸰㸳㸶
㹁㹌㸯㸰㸴㸱
㹁㹌㸯㸰㸮㸵
㹃㹋㹅ࠉ㹑㹕㸦㹄㸧
㹁㹌㸯㸰㸮㸰
㹁㹌㸯㸰㸮㸯
㹗ࠉ㹀㹃㸿㹐
㹁㸿㹀㹊㹃㹑ࠉ㸿㹑㹋
㹁㹌㸯㸰㸰㸮
㹖ࠉ㹌㹃㹅ࠉ㹊㹋㹒ࠉ㹑㹃㹌㹑㹍㹐
㹁㹌㸯㸰㸱㸮
㹖ࠉ㹎㹍㹑
㹊㹋㹒ࠉ㹑㹃㹌㹑㹍㹐
㹁㹌㸯㸰㸰㸲
㹁㹌㸯㸰㸰㸰
㹁㹌㸯㸰㸰㸯
㹁㹌㸯㸰㸲㸴
㹑㹇㹅㹌㸿㹊ࠉ㹒㹍㹕㹃㹐
㹁㹌㸯㸰㸲㸲
㹁㹍㹔㹃㹐ࠉ㹊㹍㹁㹉ࠉ㹑㸬㹔㸬㸦㹄㸧
㹁㹌㸯㸰㸲㸱
㹁㹍㹔㹃㹐ࠉ㹍㹎㹃㹌ࠉ㹑㹕㸦㹄㸧
㹁㹌㸯㸰㸲㸰
㹗ࠉ㹌㹃㸿㹐ࠉ㹑㹃㹌㹑㹍㹐
㹁㹌㸯㸰㸲㸯
㹁㹌㸯㸰㸱㸷
㹁㹌㸯㸰㸳㸲
㹁㹌㸯㸰㸳㸱
㹄㹗㹐ࠉ㹁㹌㸱
㹄㹗㹊ࠉ㹁㹌㸱
㹄㹖ࠉ㹁㹌㸱
㹁㹌㸱
㹗㹐ࠉ㹑㹃㹐㹔㹍ࠉ㹂㹐㹇㹔㹃㹐
㹁㹌㸱
㹖ࠉ㹑㹃㹐㹔㹍ࠉ㹂㹐㹇㹔㹃㹐
㹁㹌㸮㸰㸮㸯㸦㹃㹋㹇㸧
㹃㹋㹅
㹑㸿㹄㹃㹒㹗ࠉ㹎㹁㹀
㹁㹌㸮㸱㸮㸯
㹁㹌㸯㸰㸯㸯
㹁㹌㸱
㹗㹊ࠉ㹑㹃㹐㹔㹍ࠉ㹂㹐㹇㹔㹃㹐
㹁㹌㸮㸮㸯㸵
㹎㹍㹕㹃㹐ࠉ㹑㹓㹎㹎㹊㹗ࠉ㹓㹌㹇㹒ࠉ㹀
㹁㹌㸯㸵
㹁㹌㸯
㹇㹍ࠉ㹁㹍㹌㹒㹐㹍㹊ࠉ㹎㹁㹀
㹁㹌㸯㸰㸮㸱
㹗ࠉ㹌㹃㹅ࠉ㹊㹋㹒ࠉ㹑㹃㹌㹑㹍㹐
㹁㹌㸯㸯
㸷㸴
㸷㸵
㸷㸶
㸷㸷
㸯㸮㸮
㸯㸮㸯
㸯㸮㸰
㸯㸮㸱
㸯㸮㸲
㸯㸮㸳
㸯㸮㸴
㸯㸮㸵
㸯㸮㸶
㸯㸮㸷
㸯㸯㸯
㸯㸯㸮
㸶㸲
㸶㸳
㸶㸴
㸶㸵
㸶㸶
㸶㸷
㸷㸮
㸷㸯
㸷㸰
㸷㸱
㸷㸲
㸷㸳
㸵㸲
㸿㹇㹐ࠉ㹀㹊㹍㹕
㹑㹔
㸵㸱
㸵㸰
㸶㸮
㸶㸯 㸶㸰
㸶㸱
㸵㸷
㸵㸶
㸵㸳
㸳㸯
㸳㸮
㸲㸷
㸳㸲
㸴
㸵
㸳㸴
㸳㸳
㸲㸳
㸲㸵
㸳㸵
㸳㸶
㸯㸯㸱
㸴㸰
㸳㸰
㸳㸱
㸱㸯
㸯㸯㸰
㸴㸴
㸴㸵
㸵㸮 㸴㸱 㸵㸮 㸴㸱
㸵㸯
㸴㸳
㸴㸶 㸴㸷㸴㸲
㸴㸶
㸴㸷
㸲㸶
㸲㸳 㸲㸵
㸯
㸰
㸱
㸲
㸳
㸶
㸴 㸵㸷㸯㸮 㸯㸰 㸯㸳 㸯㸵 㸯㸵
㸯㸯
㸯㸲
㸯㸴
㸯㸶
㸰㸮
㸯㸷
㸯㸱
㸰㸳
㸰㸲
㸰㸱
㸰㸯
㸰㸰
㸲㸲
㸯㸯㸲
㸲㸯
㸲㸰
㸱㸳
㸱㸳
㸲㸱
㸱㸴
㸱㸲
㸱㸳
㸱㸴
㸱㸵
㸱㸶
㸱㸷
㸲㸮
㸱㸰
㸱㸱
㸰㸴
㸰㸵 㸰㸶㸰㸷
㸱㸮
㸯㸷
㸳㸷 㸴㸮
㸳㸷
㸴㸮
㸳㸷 㸴㸯
㹑㸿㹄㹃㹒㹗ࠉ㸤ࠉ㹃ࠉ㹀㸿㹌㹉ࠉ㹓㹌㹇㹒
㸵㸵
㸵㸴
㸯㸯㸳 㸯㸯㸶

- 230 -
NOTE( 注記 ) #01....FOR ST ST 用
#02....FOR EN EN 用
#03....FOR OPTIONAL PARTS オプション部品
#04....FOR [RS-1] ∼ Rev.N [RS-1R] ∼ Rev.B [RS-1] ∼ Rev.N [RS-1R] ∼ Rev.B用
#05....FOR [RS-1] Rev.O ∼ [RS-1R] Rev.C ∼ [RS-1] Rev.O ∼ [RS-1R] Rev.C ∼用
REF.NO NOTE PART NO D E S C R I P T I O N
品 名
Qty
1 401-28871 IO CONTROL PCB ASM
IO コントロール基板組
1
2 401-82247 IO-F BKR SERIAL CABLE ASM
IO−F BKR SERIAL ケーブル組
1
3 401-28872 SAFETY PCB ASM
セーフティー基板組
1
4 401-29320 IO-SF SERIAL CABLE ASM
IO−SF SERIAL ケーブル組
1
5 401-86309 F BKR-SF CABLE ASM
F BKR−SFケーブル組
1
6
#01
401-83536 POWER SUPPLY UNIT B ASM
電源ユニットB組
1
7
#02
401-87824 POWER SUPPLY UNIT B ASM_EN
電源ユニットB組EN
1
8 401-29011 EU TOP-SF PWR CABLE ASM
EU TOP−SF パワーケーブル組
1
9
#01
402-00913 ELECTRICAL UNIT A
ELECTRICAL ユニットA
1
10
#02
402-00914 ELECTRICAL UNIT A EN
ELECTRICAL ユニットA EN
1
11
#02
401-88157 EU BOTTOM-SF EN CABLE ASM
EU BOTTOM−SF EN ケーブル組
1
12 401-96265 POSITION BOARD
ポジションボード
1
13 401-90921 IP-X11 SET GEN ASM (RS-1)
IP−X11 汎用機 セット組図(RS−1)
1
14 401-82224 SF-XY AMP RELAY CABLE ASM
SF−XY AMP RELAY ケーブル組
1
15 401-29652 X AXIS DRIVER
X軸ドライバ
1
16 401-33006 SF RELAY-FX AMP CABLE ASM
SF RELAY−FX AMP ケーブル組
1
17 401-29654 Y AXIS DRIVER
Y軸ドライバ
2
18 401-82823 SF RELAY-FYL AMP CABLE ASM
SF RELAY−FYL AMP ケーブル組
1
19
#03
401-32990 COPLA CPU BACKBOARD PCB ASM
コプラCPUバックボード基板組
1
20
#03
401-92500 RELAY-YL AMP CABLE ASM COPLA
RELAY−YL AMP ケーブル組
1
21 401-82225 IPX X ENC RELAY CABLE ASM
IPX X ENC RELAY ケーブル組
1
22
#03
401-90012 IPX X-ENC RELAY CABLE ASM
IPX X軸エンコーダ中継ケーブル組
1
23
#03
401-33044 IPX X-AXIS ENC CABLE ASM
IPX X軸エンコーダケーブル組
1
24
#03
401-32991 LIGHT CONTROL PCB ASM
ライトコントロール基板組
1
25
#03
401-90013 CAMERA TRIG CABLE ASM
カメラトリガーケーブル組
1
26 401-29020 SF-OPSW RELAY WIRE ASM
SF−OPSW リレーワイヤー組
1
27 401-29025 EMG SW CABLE ASM
EMG SW ケーブル組
1
28 401-90601 START SW CABLE ASM
START SW ケーブル組
1
29 401-90602 STOP SW CABLE ASM
STOP SW ケーブル組
1
30
#03
401-94688 LASER CTRL CABLE ASM
LASER CTRL ケーブル組
1
31
#03
401-29069 BKR-BANK AIR SW CABLE ASM
BKR−BANK AIR SW ケーブル組
1
32
#03
401-29023 CONSOLE SW CABLE ASM
CONSOLE SW ケーブル組
1
33 401-90603 KEY SW CABLE ASM
KEY SW ケーブル組
1
34 401-82244 SF-YF TOP SENSOR RELAY CABLE ASM
SF−YF TOP SENSOR RELAY ケーブル組
1
35 401-65028 XY LMT SENSOR ASM
XY LMT センサ組
3
36 401-29002 NEAR SENSOR CABLE ASM
NEAR センサケーブル組
2
37 400-02254 COVER OPEN SW CABLE ASM
カバーオープンSWケーブル組
1
38 401-46405 COVER LOCK SV ASM
COVER LOCK SV 組
1
39 401-29009 SIGNAL TOWER CABLE ASM
シグナルタワーケーブル組
1
40
#03
401-29010 MINI SIGNAL TOWER CABLE ASM(OP)
MINI シグナルタワーケーブル組
1
41 401-82249 SF-FXY BEAR CABLE ASM
SF−FXY BEAR ケーブル組
1
42 401-82273 Y BEAR CABLE
Y BEAR ケーブル
1
43 401-29001 X LMT RELAY CABLE ASM
X LMT リレーケーブル組
1
44 401-86333 CUTTER SAFETY CABLE ASM
CUTTER SAFETYケーブル組
1
45 HB-0018100-00 RELAY
リレー
1
46 HB-0004800-10 RELAY
リレ− ソケット
1
47 HB-0002100-10 RELAY HOLOER PYC-A1
リレ−ハジ金具
1
48 401-28876 E BANK RELAY PCB ASM
Eバンクリレー基板組
1
49
#03
401-69048 MPC-CAN
MPC−CAN
1
50
#03
401-87771 MPC CABLE ASM(RS-1)
MPC ケーブル組(RS−1)
1
51 401-82227 EBKR-OUT LOADER SERIAL CABLE ASM
EBKR−OUT LOADER SERIAL ケーブル組
1
52 401-82260 F BKR-AIR(P) RELAY CABLE ASM
F BKR−AIR(P)RELAY ケーブル組
1
53 401-29071 AIR(P) SENSOR CABLE ASM
AIR(P)センサケーブル組
1
54 401-90364 F BKR-EU TOP PWR CABLE ASM
F BKR−EUトップパワーケーブル組
1
55 401-84380 CN1307/1407 - CN1344/1444 CABLE ASM
CN1307/1407−CN1344/1444ケーブル組
1
56 401-84106 CN1343/1344 - RL4_5/9 CABLE ASM
CN1343/1344−RL4_5/9ケーブル組
1
57 401-85779 BKR-FD FLOAT E CABLE ASM
BKR−FD FLOAT Eケーブル組
1
58 401-82265 BKR-FD FLOATLEFT E CABLE ASM
BKR−FD FLOATLEFT Eケーブル組
1
59
#04
401-86919 SEPARATE SENSOR ASM
SEPARATE センサ組
6
60
#05
401-54796 SEPARATE SENSOR RECEIVER ASM
分離センサ受光組
3
61
#05
401-54797 SEPARATE SENSOR EMISSION ASM
分離センサ投光組
3
62 401-82818 BKR-BANK AIR SW RELAY CABLE ASM
BKR−BANK AIR SW RELAY ケーブル組
1
63
#03
E9816-729-HA0 SW RELAY CABLE ASM
BUP圧力センサ中継ケーブル組
2
64
#03
402-53400 AREA SENSOR RELAY CABLE 2 ASM
AREA SENSOR RELAY ケーブル2組
1
65
#03
401-94855 RBUP PRESSUER SWITCH ASM
RBUP PRESSUER SWITCH組
1
66
#03
402-53406 CN1314-1/2 CABLE ASM
CN1314−1/2ケーブル組
1
67
#03
402-53399 AREA SENSOR RELAY CABLE ASM
AREA SENSOR RELAY ケーブル組
1
68
#03
HB-0015400-00 RELAY
リレー
2
69
#03
HB-0015400-10 RELAY
リレーソケット
2
70
#03
402-53398 REFLEX ARRAY SENSOR ASM
REFLEX ARRAY センサ組
2
71
#03
401-94854 FBUP PRESSUER SWITCH ASM
FBUP PRESSUER スイッチ組
1
72 401-98339 FEEDER AIR BLOW CABLE ASM
FEEDER AIR BLOW ケーブル組
1
73 401-98338 AIR BLOW SV CABLE ASM
NZL−UP SV ケーブル組
1
74 401-82210 CAN JAMPER CABLE ASM
CAN JAMPER ケーブル組
1
75 401-82228 E BANK SERIAL CABLE ASM
E BANK SERIAL ケーブル組
1
76 401-83784 ELEC BANK R-SIDE PCB ASM
ELEC BANK R−SIDE基板組
1
77 401-83783 ELEC BANK L-SIDE PCB ASM
ELEC BANK L−SIDE基板組
1
78 401-69473 BANK ID PCB (RF) ASM
バンクID基板(RF)組
1
79 401-82213 BANK CABLE (IFS-NX) ASM
BANKケーブル組(IFS−NX)
1
80 401-82212 E BANK PCB-E CUTTER IF CABLE ASM
E BANK PCB−E CUTTER IF ケーブル組
1
81 400-84835 CUT OPEN SENS ASM
CUT OPENセンサ組
1
82 400-84839 CUT CLOSE SENS ASM
CUT CLOSEセンサ組
1
83 400-84836 CUT SV CABLE ASM
CUT SVケーブル組
1
84 402-43227 BANK CABLE (33_34-EB2 CN3) ASM
BANK ケーブル組(33_34−EB2 CN3)
1
85 402-43228 BANK CABLE (35_36-EB2 CN4) ASM
BANK ケーブル組(35_36−EB2 CN4)
1
86 402-43229 BANK CABLE (37_38-EB2 CN5) ASM
BANK ケーブル組(37_38−EB2 CN5)
1
87 402-43230 BANK CABLE (39_40-EB2 CN6) ASM
BANK ケーブル組(39_40−EB2 CN6)
1
88 402-43231 BANK CABLE (41_42-EB2 CN7) ASM
BANK ケーブル組(41_42−EB2 CN7)
1
89 402-43232 BANK CABLE (43_44-EB2 CN8) ASM
BANK ケーブル組(43_44−EB2 CN8)
1
90 402-43233 BANK CABLE (45_46-EB2 CN9) ASM
BANK ケーブル組(45_46−EB2 CN9)
1
91 402-43234 BANK CABLE (47_48-EB2 CN10)ASM
BANK ケーブル組(47_48−EB2 CN10)
1
92 402-43235 BANK CABLE (49_50-EB2 CN11)ASM
BANK ケーブル組(49_50−EB2 CN11)
1
93 402-43236 BANK CABLE (51_52-EB2 CN12)ASM
BANK ケーブル組(51_52−EB2 CN12)
1
94 402-43237 BANK CABLE (53_54-EB2 CN13)ASM
BANK ケーブル組(53_54−EB2 CN13)
1
95 402-43238 BANK CABLE (55_56-EB2 CN14)ASM
BANK ケーブル組(55_56−EB2 CN14)
1
96 402-43211 BANK CABLE (1_2-EB1 CN3) ASM
BANK ケーブル組(1_2−EB1 CN3)
1
97 402-43212 BANK CABLE (3_4-EB1 CN4) ASM
BANK ケーブル組(3_4−EB1 CN4)
1
98 402-43213 BANK CABLE (5_6-EB1 CN5) ASM
BANK ケーブル組(5_6−EB1 CN5)
1
99 402-43214 BANK CABLE (7_8-EB1 CN6) ASM
BANK ケーブル組(7_8−EB1 CN6)
1
100 402-43215 BANK CABLE (9_10-EB1 CN7) ASM
BANK ケーブル組(9_10−EB1 CN7)
1
101 402-43216 BANK CABLE (11_12-EB1 CN8) ASM
BANK ケーブル組(11_12−EB1 CN8)
1
102 402-43217 BANK CABLE (13_14-EB1 CN9) ASM
BANK ケーブル組(13_14−EB1 CN9)
1
103 402-43218 BANK CABLE (15_16-EB1 CN10)ASM
BANK ケーブル組(15_16−EB1 CN10)
1
104 402-43219 BANK CABLE (17_18-EB1 CN11)ASM
BANK ケーブル組(17_18−EB1 CN11)
1
105 402-43220 BANK CABLE (19_20-EB1 CN12)ASM
BANK ケーブル組(19_20−EB1 CN12)
1
106 402-43221 BANK CABLE (21_22-EB1 CN13)ASM
BANK ケーブル組(21_22−EB1 CN13)
1
107 402-43222 BANK CABLE (23_24-EB1 CN14)ASM
BANK ケーブル組(23_24−EB1 CN14)
1
108 402-43223 BANK CABLE (25_26-EB1 CN15)ASM
BANK ケーブル組(25_26−EB1 CN15)
1
109 402-43224 BANK CABLE (27_28-EB1 CN16)ASM
BANK ケーブル組(27_28−EB1 CN16)
1
110 402-43225 BANK CABLE (29_30-EB1 CN17)ASM
BANK ケーブル組(29_30−EB1 CN17)
1
111 402-43226 BANK CABLE (31_32-EB1 CN18)ASM
BANK ケーブル組(31_32−EB1 CN18)
1
112
#03
PV-0151250-00 MANUAL VALVE
マニュアル バルブ
1
113
#03
401-29070 BANK UP SENSOR CABLE ASM
BANK UP センサケーブル組
1
114 401-82223 CN1202 SHORT WIRE ASM
CN1202 ショートワイヤ組
1
115
#03
HA-0055200-40 SWITCH
スイッチ
1
116
#03
HA-0055200-30 SWITCH
スイッチ
1
117
#03
HA-0055200-1C SWITCH
スイッチ
1
118
#03
HA-0053400-70 SWITCH
スイッチ
1