JX-100_JX-100LED-Rev05.pdf - 第78页
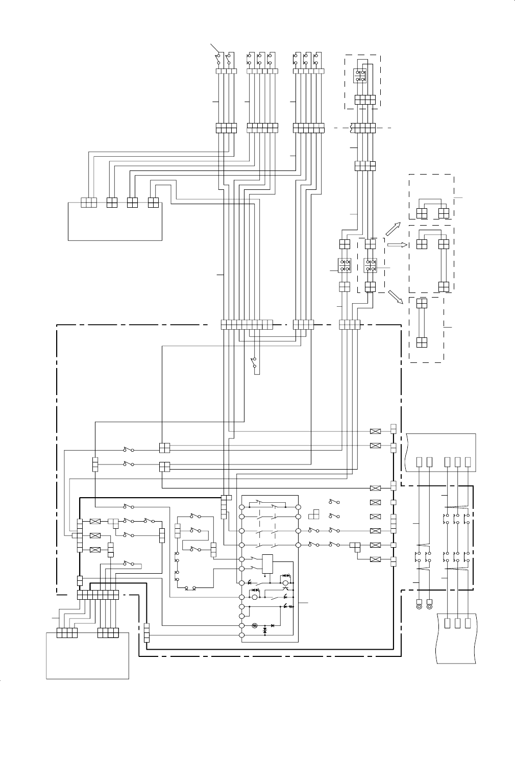
- 75 - 38. SYSTEM DIAGRAM (10) SYSTEM DIAGRAM (10) 3 3 2 2 1 1 CN93 2 CN93 3 CN93 4 6 5 4 3 2 1 6 5 4 3 2 1 4 3 2 1 CN931 22 11 No Re ar Cover Option CN930 CN931 22 11 22 11 No HO D Option CN931 CN929 2 2 1 1 2 2 1 1 &am…

- 74 -
REF.NO NOTE PART NO D E S C R I P T I O N
品 名
Qty
1 400-76903 AIR COMPRESSOR TB1-CP1 CABLE ASM
エアーコンプレッサ TB 1− CP 1ケーブル組
1
2 400-76904 AIR COMPRESSOR CP1-TF1 CABLE ASM
エアーコンプレッサ CP 1− TF 1ケーブル組
1
3 400-76907 AIR COMPRESSOR TF FG CABLE ASM
エアーコンプレッサ TF FG ケーブル組
1
4 400-76928 TRANSFORMER(AIR COMPRESSOR)
トランス(エアーコンプレッサ)
1
5 400-76916 AIR COMPRESSOR TF1-CP2 CABLE ASM
エアーコンプレッサ TF 1− CP 2ケーブル組
1
6 400-76915 AIR COMPRESSOR ASSY
エアーコンプレッサ組
1
7 400-76908 AIR COMPRESSOR FG CABLE ASM
エアーコンプレッサ FG ケーブル組
1

- 75 -
38.SYSTEM DIAGRAM (10)
SYSTEM DIAGRAM(10)
33
22
11
CN932
CN933
CN934
6
5
4
3
2
1
6
5
4
3
2
1
4
3
2
1
CN931
22
11
No Rear Cover Option
CN930
CN931
22
11
22
11
No HOD Option
CN931
CN929
22
11
22
11
& No HOD Option
No Rear
Cover Option
CN930
CN929
22
11
22
11
CN11 CN511
CN9
CN38
2
1
CN509
CN538
22
11
2
1
4
3
2
1
4
3
2
1
BASE PCB
COVER
24
12
23
11
CN01
24
12
23
11
HEMG
4
3
2
1
CN931
CN929
22
11
CN930
22
11
ROP_CN7
6
5
4
3
2
1
FOP_CN7
CN493
CP2-N
CP2-L
4
3
2
1
4
3
2
1
T18
T14
K11
POWER UNIT
HOD_EMG
22
11
4
3
2
1
R_EMG
22
12
21
11
F_EMG
22
12
21
11
CN928
22
11
COVER OPEN SW(R)
6
5
4
3
2
1
COVER OPEN SW(F)
MAINTENANCE KEY
66
55
44
33
22
11
44
33
22
11
P52
T4
P09
P10
P10
P53
P52
P51
P50
P26
P24
P23
P10
P10
P09
CN904
44
22
33
11
CN903
CN902
44
33
22
11
10
5
9
4
8
3
7
2
6
1
10
5
9
4
8
3
7
2
6
1
0
1
K10
0
1
K8
B
T10
AC
D
C
J
T24
T15
A
B
44
43
K8
34
33
K8
T23
D
A
C
B
J
B
A
C
B
P27
P28
P29
P30
P31
P32
P33
P34
P35
P36P37
P38
P39
P40
P41
P42
P43
P44 P45
P46
P47
P48
P49
(from MAIN TRANSFORMER)
POWER UNIT
K2
56
K2
34
K2
12
TF1-34/0
TF1-34
K1
65
K1
43
K1
21
K3
43
K3
21
SAFETY RELAY
P25
P22P21P19P20
J
0
1
K9
AB
C
34
33
K11
23
24
T9
CBJA
A1
A2
K4
A1
A2
K5
J
K7
43
44
44
43
K6
T8
CJ
A1
A2
K3
A
A1
A2
K2
CB
A
B
A1
A2
K1
K7
23
24
24
23
K6
P18
K1
3231
K2
3132
T20
ABC
T19
CAB
34
33
K7
34
33
K6
44
43
K11
31
32
K3
P07
P08
BA
42342414
41332313
K2 K1
T32T31
Circuit
Control
a
K2
T22
a
K1
K1
T12
43
44
K10
CBA
T11T21
TH
SA
T3
CBAJ
P17
P16
P15
P14
P13
AB
23
24
K8
B
T17
C
23
24
K9
34
33
K10
A
T16C
P12
P110
1
K11
T4
A
P06
P05
P04
P03
P02
P01
0
1
K7
T2
JC
0
1
K6
JC
T13
CBA
14
13
K1
-
A2
+
A1
T7
T1
JC
BA
8
7
6
5
4
3
2
1
CN901
8
7
6
5
4
3
2
1
4
3
2
1
POWER UNIT
CARRYSVON1
SERVO ON1
POWER MONITOR(-)
CN023
POWER MONITOR(+)
+24VRTN 4
+24VRTN 3
+24V 2
CN022
+24V 1
(TF1-200/W)
TB1-5
TB1-4
TB1-2
(TF1-200/V)
(TF1-200/U)
TB1-8
TB1-7
TB1-6
1
2
3
4
5
6
7
89 10
11
12
13
14
15
16
18
17
4443
K9
CN08 CN508
2
1
2
1
19

- 76 -
REF.NO NOTE PART NO D E S C R I P T I O N
品 名
Qty
1 400-02271 SAFETY U IF CABLE ASM(EN)
安全ユニット IF ケーブル組(EN)
1
2 HB-0015800-00 RELAY
リレー
1
3 400-02248 SAFETY U ZT PWR CABLE ASM
安全ユニット ZT PWR ケーブル組
1
4 401-06722 K1-TB1 CABLE ASM
K 1− TB 1 ケーブル組
1
5 401-06727 K3-CP2 CABLE ASM
K 3− CP 2 ケーブル組
1
6 401-06721 K2-TB1 CABLE ASM
K 2− TB 1 ケーブル組
1
7 401-06741 SAFETY SW RELAY F CABLE ASM(EN
安全 SW 中継 F 束線組(EN)
1
8 401-06690 KEY SW RELAY CABLE ASM(EN)
キー SW 中継束線組(EN)
1
9 401-06691 COVER OPEN SW(F) RELAY CABLE ASM(EN)
カバーオープン SW(F)中継束線組(EN)
1
10 401-06692 COVER OPEN SW(R) RELAY CABLE ASM(EN)
カバーオープン SW(R)中継束線組(EN)
1
11 401-06694 SAFETY SW RELAY R CABLE ASM(EN
安全 SW 中継 R 束線組(EN)
1
12 401-06695 SAFETY U CN904 CABLE ASM(EN)
安全ユニット CN 904束線組(EN)
1
13 401-06696 EMG SW F ASM(EN)
非常停止 SW(F)組(EN)
1
14 401-06700 HOD EMG SW CABLE ASM(EN)
HOD 非常停止束線組(EN)
1
15 401-06701 HOD IF CABLE ASM(EN)
HOD IF ケーブル組(EN)
1
16 401-06697 EMG SW R ASM(EN)
非常停止 SW(R)組(EN)
1
17 401-06698 EMG SW R SHORT CABLE ASM(EN)
非常停止スイッチ R ショート組(EN)
1
18 401-06699 HOD EMG SW SHORT CABLE ASM(EN)
HOD 非常停止ショート束線組(EN)
1
19 401-06703 KEY SW CABLE ASM(EN)
キー SW ケーブル組(EN)
1