KE-3010A_KE-3020VA_KE-3020VRA-Rev14.pdf - 第187页
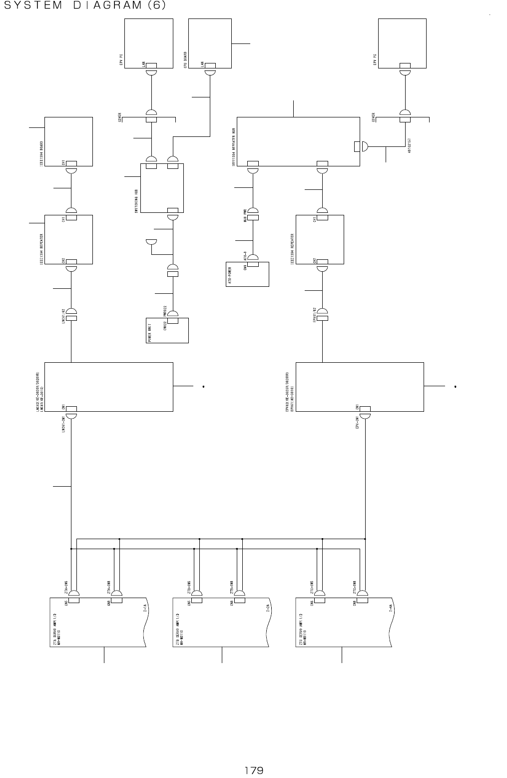
- - REF.NO NOTE PARTNO DESCRIPTION Qty 1 401-29650 4AXISINTEGRALTYPETAXISD RIVER 1 2 401-49540 ENCODERCABLEASM 1 3 #01 401-05810 LNC62 1 4 #02 400-89198 LNC61 1 5 #01 401-02158 EPV62 1 6 #02 400…

- -
90.SYSTEMDIAGRAM(6)
1 1 1
2
7
1 0
1 4
1 4
1 2
8
1 8
1 7
2 0
7
3 4 5 6
9
1 1
1 3
1 6
1 9
1 5

- -
REF.NO NOTE PARTNO DESCRIPTION Qty
1 401-29650 4AXISINTEGRALTYPETAXISDRIVER 1
2 401-49540 ENCODERCABLEASM 1
3
#01
401-05810 LNC62 1
4
#02
400-89198 LNC61 1
5
#01
401-02158 EPV62 1
6
#02
400-89197 EPV61 1
7 400-44517 1394ROBOTCABLEASM 1
8 401-13663 RFIDPWRCABLEASM 1
9 400-48078 IEEE1394REPEATERBOARD 1
10 401-13617 1394RELAYCABLEASM 1
11 401-50021 IEEE1394BOARD 1
12 400-72814 MPCPOWERCABLEASM 1
13 400-73033 SWITCHINGHUB 1
14 400-73738 RFIDLANCABLE(4.5M)ASM 1
15 401-02157 1394ADAPTERCABLE 1
16 401-23242 CPUBOARD 1
17 401-22790 HUBPWRCABLEASM 1
18 401-41912 1394REPEATERHUB 1
19 400-89211 1394REPEATERHUB 1
20 400-89213 1394RELAYCABLEASM 1

- -
91.SYSTEMDIAGRAM(7)
1
1
1
2 3 2 3
2 3 2 3
2 3 2 3